Aracılığıyla paylaş


WDI IHV sürücü arabirimleri

WDI IHV miniport diğer tüm NDIS miniport sürücülerine benzer ve tüm NDIS miniport'ları için geliştirme uygulamalarını ve belgelerini izler. Yerel WLAN Miniport sürücüsünün NDIS işleyicileri için sorumlulukları MS Bileşeni ile WDI IHV sürücüsü arasında bölünür. Microsoft WLAN bileşeni, tüm Wi-Fi miniport'lar için geçerli olan NDIS gereksinimlerini üstlenir, böylece her IHV bu çalışmayı yeniden yapmak zorunda değildir. WDI IHV miniport’a uygulandığında Yerel WLAN IHV miniport’un NDIS işleyicileri için eşleştirme ve davranış değişiklikleri aşağıda açıklanmıştır.

Driver installation

WDI IHV miniport sürücüsünün sistemde yüklenmesi ve kurulma biçiminde hiçbir değişiklik yoktur. INF ve yükleme işlemi, IHV Yerel WLAN miniport sürücüsüne benzer. Mevcut NDIS sürücüleri gibi, IHV sürücüsünün IHV'nin WLAN bağdaştırıcısıyla çalışması için yüklenmesi gerektiğinde, işletim sistemi IHV miniport sürücüsünün DriverEntry yordamını çağırır.

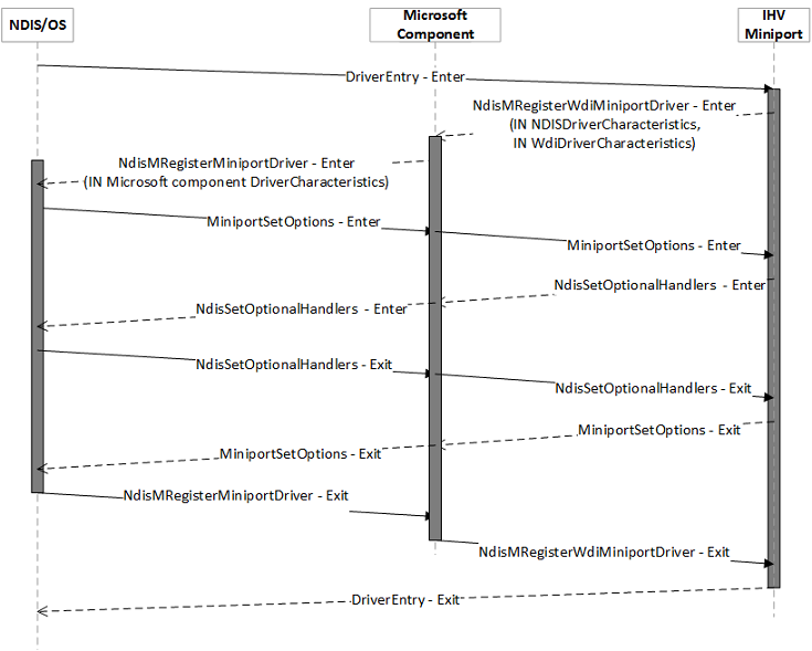
DriverEntry

İşletim sistemi, WDI IHV miniport sürücüsünün DriverEntry yordamını doğrudan çağırır. IHV miniport, standart bir NDIS miniport'un DriverEntry rutininin yönergelerinin çoğunu takip eder. Tek istisna, NdisMRegisterMiniportDriver'ı çağırmak yerine, IHV miniport'un işletim sistemine Microsoft WLAN bileşenini etkinleştirmesini söylemek için NdisMRegisterWdiMiniportDriver'ı çağırmasıdır.

NdisMRegisterWdiMiniportDriver'ın anahtar parametreleri aşağıdadır.

  • NDIS_MINIPORT_DRIVER_CHARACTERISTICS: Bu, Yerel Wi-Fi miniport'un NDIS'ye kaydolmak için kullandığı özgün NDIS yapısıdır. WDI modeli için işleyici parametrelerinin çoğu isteğe bağlıdır. Yalnızca MINIPORT_OID_REQUEST_HANDLER ve MINIPORT_DRIVER_UNLOAD gerekli işleyiciler vardır. MINIPORT_OID_REQUEST_HANDLER , WDI iletilerini IHV sürücüsüne geçirmek için kullanılır. Başka bir işleyici belirtilirse, Microsoft WLAN bileşeni genellikle işleyici için kendi işlemesini gerçekleştirdikten sonra işleyiciyi çağırır.
  • NDIS_MINIPORT_DRIVER_WDI_CHARACTERISTICS: Bu, WDI miniport sürücüsünün uygulaması gereken yeni işleyici kümesidir. Denetim yolu için ek işleyicileri ve veri yolu için tam işleyici kümesini kaydetmek için IHV sürücüsü tarafından kullanılır.

IHV miniport NdisMRegisterWdiMiniportDriver'ı çağırdığında, Microsoft WLAN bileşeni NDIS_MINIPORT_DRIVER_CHARACTERISTICS işleyicilerini güncelleştirir ve NDIS'nin NdisMRegisterMiniportDriver'ını çağırır. Güncellemeler, Microsoft WLAN bileşeninin, WDI IHV miniport sürücüsüne yardım/basitleştirme sağlayabileceği işleyicileri yakalayabilmesi amacıyla yapılır.

Aşağıda WDI IHV miniport sürücüsü için DriverEntry işleminin tipik akışı verilmiştir

wdi driverentry akışı.

DriverEntry hakkında daha fazla bilgi için bkz. NDIS MiniPort Sürücülerinin DriverEntry'si.

MiniportSetOptions

Yukarıdaki DriverEntry diyagramında gösterildiği gibi, WDI IHV miniport MiniportSetOptions işleyicisini kaydettiyse, işletim sistemi bu işlevi NdisMRegisterWdiMiniportDriver'ı çağıran miniport sürücüsü bağlamında çağırır.

IHV miniport sürücüsü NdisSetOptionalHandlers kullanarak herhangi bir seçenek işleyicisi kaydederse, bu işleyiciler Microsoft bileşeni tarafından WDI katmanı üzerinden serileştirilmeyebilir. Bu nedenle, IHV bileşeni bu işleyiciler için tüm eşitleme gereksinimlerini işlemekle sorumludur.

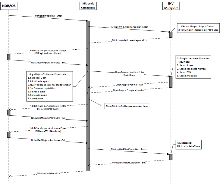
MiniportInitializeEx

WDI modeli MiniportInitializeEx davranışını birden çok WDI arabirim çağrısına böler.

  1. Call MiniportWdiAllocateAdapter.

    İşletim sistemi IHV donanımının bir örneğini bulduğunda, bu WDI IHV miniport sürücüsüne ilk çağrıdır. Bu çağrıda WDI miniport, cihazın yazılım gösterimini (MiniportAdapterContext) oluşturmak için gereken eylemleri gerçekleştirir. Ayrıca NDIS_MINIPORT_ADAPTER_REGISTRATION_ATTRIBUTES yapısını dolduracak cihaz hakkındaki bilgileri de belirler. Cihazın ve Wi-Fi yığınının gerçek başlatılması, Microsoft bileşeni belirli başlatma işlemlerini gerçekleştirmek için WDI komutlarını gönderdiğinde daha sonra yapılır.

    Microsoft bileşeni, WDI IHV miniport sürücüsünden alınan verileri kullanarak NdisMSetMiniportAttributes'i çağırır ve NDIS'de NDIS_MINIPORT_ADAPTER_REGISTRATION_ATTRIBUTES ayarlar. NDIS_MINIPORT_ADAPTER_REGISTRATION_ATTRIBUTES alanlarının çoğu Microsoft bileşeni tarafından varsayılan değerlerle doldurulur. IHV sürücüsünün MiniportAdapterContext ve InterfaceType alanlarını doldurması gerekir.

    Bu çağrı IHV miniport sürücüsünden döndürdüğünde, MiniportOidRequest işleyicisi aracılığıyla WDI komutlarını almaya başlar. Bu çağrı sırasında Microsoft bileşeni sıfırlama/kurtarma işlemleri gerçekleştiremeyebilir, bu nedenle burada gerçekleştirilen tüm etkinlikler hızlı ve güvenilir olmalıdır.

  2. Call MiniportWdiOpenAdapter.

    MiniportWdiAllocateAdapter'ın ardından Microsoft bileşeni, üretici yazılımını yüklemek ve donanımı başlatmak için MiniportWdiOpenAdapter'ı çağırır.

  3. MiniportOidRequest kullanan birden çok WDI komutu.

    MiniportWdiOpenAdapter'dan sonra, Microsoft bileşeni aşağıdaki görevleri/özellikleri/çağrıları IHV miniport'a gönderir.

    1. Veri yolunu ve exchange işleyicilerini başlatmak için MiniportWdiTalTxRxInitialize'ı çağırın.
    2. Bağdaştırıcının özelliklerini almak için OID_WDI_GET_ADAPTER_CAPABILITIES çağırın.
    3. Bağdaştırıcıyı yapılandırmak için OID_WDI_SET_ADAPTER_CONFIGURATION çağırın.
    4. Başlangıçtaki radyo durumu beklenen durumda değilse ayarlamak için OID_WDI_TASK_SET_RADIO_STATE'ı çağırın.
    5. Veri yolunu ayarlamak için MiniportWdiTalTxRxStart öğesini çağırın.
    6. İlk bağlantı noktasını oluşturmak için OID_WDI_TASK_CREATE_PORT çağırın.

    Diğer komutlar, Microsoft Bileşeni'nin MiniportInitializeEx işlemesinin bir parçası olarak IHV bileşenine de gönderilebilir. Ancak MiniportWdiStartOperation çağrılana kadar Microsoft bileşeni, havadan iletişim gerektiren görevleri göndermez. Her zaman ilk gönderilen OID_WDI_TASK_OPEN dışında, diğer komutların/çağrıların sırası değişebilir.

    Microsoft bileşeni, WDI IHV miniport sürücüsünden alınan verileri kullanarak NdisMSetMiniportAttributes'i çağırır ve NDIS'de NDIS_MINIPORT_ADAPTER_GENERAL_ATTRIBUTES ve NDIS_MINIPORT_ADAPTER_NATIVE_802_11_ATTRIBUTES ayarlar.

  4. Call MiniportWdiStartOperation.

    Bu, IHV sürücüsünün ek MiniportInitializeEx görevlerini gerçekleştirmek için kullanabileceği NDIS_MINIPORT_DRIVER_WDI_CHARACTERISTICS içinde isteğe bağlı bir WDI miniport işleyicisidir. Ayrıca, IHV miniport tarafından Microsoft bileşeninin miniport'u başlatmayı tamamladığı ve miniport'un gerekli arka plan etkinliklerini başlatabileceğine dair bir ipucu olarak da kullanılabilir.

    Aşağıdaki diyagramda MiniportInitializeEx akışı gösterilmektedir.

    wdi miniport başlatma akışı.

    Bir ara işlem başarısız olursa, Microsoft bileşeni önceki işlemleri geri alır ve miniport'un başlatılmasında başarısız olur. Örneğin, OID_WDI_TASK_CREATE_PORT başarısız olursa veri yolu temizlenir, OID_WDI_TASK_CLOSE gönderilir ve miniport başarısız olur.

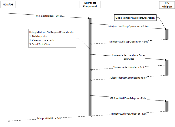
MiniportHaltEx

Yerel Wi-Fi miniport'ta MiniportHaltEx , miniporta işlemleri durdurmasını ve bağdaştırıcı örneğini temizlemesini söylemek için kullanılır. WDI modelinde Microsoft bileşeni özgün MiniportHaltEx çağrısını işler ve birden çok WDI arabirim çağrısına böler.

  1. Call MiniportWdiStopOperation.

    Bu, IHV sürücüsünün MiniportWdiStartOperation'da gerçekleştirdiği işlemleri geri almak için kullanabileceği NDIS_MINIPORT_DRIVER_WDI_CHARACTERISTICS içinde isteğe bağlı bir WDI miniport işleyicisidir.

  2. MiniportOidRequest kullanan birden çok WDI Komutu.

    MiniportWdiStopOperation'ın ardından Microsoft bileşeni, IHV sürücüsünün geçerli durumunu temizlemek için görevleri/özellikleri IHV miniport'a gönderir. Bu temizleme işlemi aşağıdakileri içerebilir.

    1. Mevcut bağlantıları yok etmek için OID_WDI_TASK_DISCONNECT/OID_WDI_TASK_STOP_AP çağırın.
    2. Oluşturulan tüm bağlantı noktalarını silmek için OID_WDI_TASK_DELETE_PORT'ı arayın.
    3. Veri yolunu durdurmak için MiniportWdiTalTxRxStop'u çağırın.
    4. Veriyolunu kaldırmak için MiniportWdiTalTxRxDeinitialize'ı çağırın.
    5. Donanım durumunu temizlemek için çağrı yap. Bu, IHV sürücüsü tarafından kaydedilen MiniportWdiCloseAdapter kullanılarak IHV'ye gönderilir.
  3. Yukarıdaki komutların tümü çağrıldıktan sonra Microsoft bileşeni, IHV sürücüsünün sahip olabileceği tüm yazılım durumlarını silmesi için MiniportWdiFreeAdapter'ı çağırır.

Aşağıdaki diyagramda MiniportHaltEx akışı gösterilmektedir.

wdi miniport durdurma akışı.

MiniportHaltEx işlemi, cihaz sürpriz bir şekilde kaldırılırsa veya sistem kapatılıyorsa gerçekleştirilmez. Sürpriz kaldırma için MiniportDevicePnPEventNotify işleyici davranışına bakın. Sistem kapatma için MiniportShutdownEx işleyici davranışına bakın.

MiniportDriverUnload

MiniportDriverUnload , WDI IHV miniport'u yüklenmeden önce çağrılan işleyicidir. WDI IHV miniport sürücüsü, kendi kaydını silmek için Microsoft bileşenini çağırır. Microsoft bileşeni NdisMDeregisterMiniportDriver'ı çağırır.

Aşağıdaki diyagramda MiniportDriverUnload akışı gösterilmektedir.

wdi miniport sürücüsü boşaltma süreci.

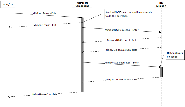
MiniportPause

NDIS MiniportPause gereksinimleri Microsoft bileşeni tarafından işlenir. MiniportPause'un bir parçası olarak, Microsoft bileşeni veri yolunu duraklatır ve temizlenmesini bekler. WDI IHV miniport isteğe bağlı olarak, veri yolu temizlemeyi tamamladıktan sonra Microsoft bileşeni tarafından çağrılan bir MiniportWdiPostAdapterPause geri çağırması için kaydolabilir.

Aşağıdaki diyagramda MiniportPause akışı gösterilmektedir.

wdi miniport duraklatma akışı.

MiniportRestart

NDIS MiniportRestart gereksinimleri Microsoft bileşeni tarafından işlenir. MiniportRestart'ın bir parçası olarak, Microsoft bileşeni MiniportPause kapsamında gerçekleştirdiği veri yolu duraklatma çalışmasını geri alır. WDI IHV miniport isteğe bağlı olarak, veri yolunu yeniden başlatmayı tamamladıktan sonra Microsoft bileşeni tarafından çağrılan bir MiniportWdiPostAdapterRestart geri çağırması için kaydolabilir.

Aşağıdaki diyagramda MiniportRestart akışı gösterilmektedir.

wdi miniport yeniden başlatma akışı.

MiniportResetEx

MiniportResetEx , Microsoft bileşeni tarafından işlenmez. WDI IHV miniport isteğe bağlı olarak Microsoft bileşeni tarafından çağrılan bir MiniportResetEx geri çağırma için kaydolabilir.

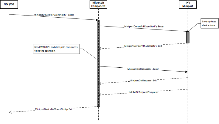
MiniportDevicePnPEventNotify

MiniportDevicePnPEventNotify , cihazın sürpriz şekilde kaldırılması gibi PNP olaylarının NDIS sürücüsünü bilgilendirmek için kullanılır. NDIS bu bildirimi gönderdiğinde, ilk olarak işlenmek üzere WDI IHV miniportuna iletilir. IHV bileşeninin işlenmesi tamamlandıktan sonra Microsoft bileşeni bu olay için uygun işlemeyi gerçekleştirir. IHV bileşenine iletilen çağrı diğer görevler ve geri çağırmalarla serileştirilmemiştir.

Aşağıdaki diyagramda MiniportDevicePnPEventNotify akışı gösterilmektedir.

wdi miniport sürücüsü PNP bildirim akışı.

MiniportShutdownEx

MiniportShutdownEx , bir NDIS sürücüsünü sistem kapatma olayları hakkında bilgilendirmek için kullanılır. NDIS bu bildirimi gönderdiğinde, ilk olarak Microsoft bileşeni tarafından işlenir. Microsoft bileşeni işlemeyi tamamladıktan sonra, olayı işlenmek üzere WDI IHV miniport'a geçirir.

Aşağıdaki diyagramda MiniportShutdownEx akışı gösterilmektedir.

wdi miniport kapatma akışı.

MiniportOidRequest

MiniportOidRequest işleyicisi, WDI IHV miniport'un uygulaması gereken gerekli bir işleyicidir. IHV miniport'a WDI komutları göndermek için Microsoft bileşeni tarafından kullanılır. Ayrıca Microsoft bileşeninin işlemediği OID'leri IHV miniport'a iletmek için de kullanılır.

WDI IHV miniport'una miniportOidRequest çağrısı, bir WDI komutu için M1 iletisi olarak kabul edilmelidir. OID'nin tamamlanması (NdisMOidRequestComplete aracılığıyla veya MiniportOidRequest'ten BEKLEMEDE olmayan bir dönüş yoluyla), WDI görevi/komutu için M3 iletisi olarak kabul edilmelidir.

Her WDI komutu için, işlem için bir NDIS_STATUS kodunun döndürülebileceği iki olası alan vardır: MiniportOidRequest çağrısından gelen durum kodu (veya NdisMOidRequestComplete) ve WDI_MESSAGE_HEADER alanındaki durum kodu (OID tamamlandığında veya NdisMIndicateStatusEx aracılığıyla). Microsoft bileşeni, WDI_MESSAGE_HEADERStatus alanına bakmadan önce her zaman OID tamamlama işleminden NDIS_STATUS'a bakar. WDI OID işleme için IHV bileşeninin beklentileri aşağıdaki gibidir.

  1. WDI OID'leri, NDIS_OID_REQUESTRequestType türü olan NdisRequestMethod kullanılarak IHV bileşenine gönderilir. Bu kapsamda, ilgili mesaj ve mesaj uzunluğu, sırasıyla DATA.METHOD_INFORMATION.InformationBuffer ve DATA.METHOD_INFORMATION.InputBufferLength alanlarında yer alır.
  2. IHV bileşeni, komut işlenirken bir hata varsa OID tamamlamada bir hata bildirir ve Wi-Fi düzeyinde bir hata olduğunda WDI_MESSAGE_HEADER Status alanını başarısız olarak ayarlar.
  3. Görevler ve özellikler için, isteğin bağlantı noktası numarası WDI_MESSAGE_HEADERPortId alanındadır. NDIS_OID_REQUEST içindeki PortNumber her zaman 0 olarak ayarlanır.
  4. OID'nin tamamlanması için MiniportOidRequest'in NDIS_STATUS_PENDING döndürmesi ve OID'yi daha sonra (zaman uyumlu veya zaman uyumsuz olarak) NdisMOidRequestComplete ile tamamlaması kabul edilebilir.
  5. IHV bileşeni OID'yi NDIS_STATUS_SUCCESS ile tamamlarsa, OID isteğinin BytesWritten alanını WDI_MESSAGE_HEADER için alan da dahil olmak üzere uygun bayt sayısıyla doldurması gerekir.
  6. IHV bileşeninin DATA.METHOD_INFORMATION.OutputBufferLength alanında yanıtı doldurmak için yeterli alan yoksa, OID'yi NDIS_STATUS_BUFFER_TOO_SHORT olarak tamamlar ve DATA.METHOD_INFORMATION.BytesNeeded alanını doldurur. Microsoft bileşeni, istenen boyutta bir bellek alanı tahsis etmeye çalışabilir ve IHV'ye yeni bir talepte bulunabilir.
  7. Eğer bu bir görevse, görevin M4 (NdisMIndicateStatusEx) yalnızca, görev başarıyla başlatıldı olarak bildirildiyse, yani OID tamamlama başarılı olduysa ve OID tamamlama içindeki WDI_MESSAGE_HEADER'ın Durum'u başarıyla tamamlandıysa belirtilmelidir.

Aşağıdaki diyagramda tek bir WDI komutuyla eşleyen bir NDIS OID isteği örneği gösterilmektedir. OID isteği işletim sistemi tarafından gönderildiğinde, Microsoft bileşeni bunu bir WDI OID isteğine dönüştürür ve WDI OID isteğini IHV miniport'a gönderir. IHV miniport OID'yi tamamladığında, Microsoft bileşeni özgün OID isteğini uygun şekilde tamamlar.

tek bir WDI komutu için WDI miniport OID istek dizisi.

OriginalOidRequest birden çok WDI OidRequest ile eşlerse ve WDI isteklerinden biri başarısız olursa, OriginalOidRequest de başarısız olur. Ara işlemlerin bir alt kümesi zaten bittiyse, Microsoft bileşeni temizlemeyi destekleyen işlemleri geri almayı dener.

Aşağıdaki diyagramda, Microsoft bileşeni tarafından tamamlanan bir NDIS OID isteği örneği gösterilmektedir. OID isteği işletim sistemi tarafından gönderildiğinde, Microsoft bileşeni OID'yi işler ve tamamlar. Bu OID, WDI IHV miniport'a geçirilmedi.

Microsoft bileşeni tarafından işlenen oidler için wdi miniport oid istek sırası.

Microsoft bileşeni tarafından anlaşılmayan OID'ler, işlenmek üzere doğrudan IHV bileşenine iletilir.

microsoft bileşeni tarafından işlenmeyen oidler için wdi miniport oid istek dizisi.

WDI IHV miniport sürücüsünde (Native Wi-Fi miniport ile karşılaştırıldığında) MiniportOidRequest davranışı değiştirilmez. Çağrılar serileştirilir ve IHV miniport, NdisMOidRequestComplete çağrısıyla çağrıyı zaman uyumlu veya zaman uyumsuz olarak tamamlayabilir.

MiniportCancelOidRequest

Bu, WDI iletileriyle eşlenmeyen OID'leri işlemesi gereken bir WDI IHV miniport tarafından kullanılan isteğe bağlı bir işleyicidir. Bu işleyici hiçbir WDI OID için kullanılmaz. WDI OID'lerinin hızlı bir şekilde tamamlanması gerekir ve IHV miniport sürücüsünün bekleyen bir OID'yi iptal etmeye çalışmasına gerek yoktur. WDI görevlerinin iptali, uygun iptal görevi OID isteği kullanılarak işlenir. Eşlenmemiş OID'ler için beklenen davranış NDIS tarafından tanımlanır.

NdisMIndicateStatusEx

NdisMIndicateStatusEx , WDI IHV miniport tarafından Microsoft bileşenine gösterge göndermek için kullanılır. Göstergeler, TKIP MIC hataları gibi istenmeyen göstergeler ya da bir görevin tamamlanması (M4) için istenen göstergeler olabilir.

Aşağıdaki diyagramda, karşılık gelen NDIS/Native Wi-Fi göstergesine sahip bir WDI göstergesi örneği gösterilmektedir. Gösterge, IHV miniport tarafından Microsoft bileşenine gönderildiğinde, Microsoft bileşeni bunu mevcut bir göstergeye dönüştürür ve işletim sistemine iletir.

wdi miniport akış durumu göstergesi.

Aşağıdaki diyagramda, karşılık gelen bir NDIS/Native Wi-Fi göstergesi bulunmayan bir WDI göstergesi örneği gösterilmektedir. Bu, Microsoft bileşeni tarafından işlenir.

ndis ile doğrudan eşleme olmadan wdi durum göstergesi.

Aşağıdaki diyagramda Microsoft bileşeni tarafından tanınmayan bir gösterge gösterilmektedir. Gösterge, as-is işletim sistemine iletilir.

wdi durum göstergesi microsoft bileşeni tarafından tanınmadı.

WDI IHV miniport sürücüsü için NdisMIndicateStatusEx davranışı değişmemiştir (Yerel Wi-Fi miniport ile karşılaştırıldığında).

MiniportDirectOidRequest

Bu, WDI iletileriyle eşleşmeyen Doğrudan OID'leri işleme gereksinimini karşılamak üzere bir WDI IHV miniport sürücüsü tarafından kayıt edilen isteğe bağlı bir işleyicidir. Wi-Fi Direct için mevcut tüm Doğrudan OID'ler WDI iletileriyle eşlenir, bu nedenle bu işleyicinin bu işlevselliği desteklemek için gerekli olmaması gerekir. Desteklenmeyen Doğrudan OID'ler Microsoft bileşeni tarafından seri hale getirilmez.

MiniportCancelDirectOidRequest

Bu, WDI iletilerine eşlenmeyen Doğrudan OID'leri işlemesi gereken bir WDI IHV miniport tarafından kullanılan isteğe bağlı bir işleyicidir. Eşlenmemiş OID'ler için beklenen davranış NDIS tarafından tanımlanır.

MiniportSendNetBufferLists

Bu işleyici bir WDI IHV miniport sürücüsünde kullanılmaz ve sağlanmamalıdır. Microsoft bileşeni, paketleri IHV miniport'a göndermek için NDIS_MINIPORT_DRIVER_WDI_CHARACTERISTICS aracılığıyla kaydedilen veri yolu işleyicilerini kullanır.

MiniportCancelSend

Bu işleyici bir WDI IHV miniport sürücüsünde kullanılmaz ve sağlanmamalıdır.

MiniportReturnNetBufferLists

Bu işleyici bir WDI IHV Miniport sürücüsünde kullanılmaz ve sağlanmamalıdır. Microsoft bileşeni, alınan paketleri IHV miniport'a döndürmek için NDIS_MINIPORT_DRIVER_WDI_CHARACTERISTICS aracılığıyla kaydedilen veri yolu işleyicilerini kullanır.

WDI işleyicisi: MiniportWdiOpenAdapter

MiniportWdiOpenAdapter işleyicisi, Microsoft bileşeni tarafından IHV sürücüsünde Açık Görev işlemini başlatmak için kullanılır. Bu çağrı hızla tamamlanmalı ve açma işlemi başarıyla başlatıldıysa, IHV'nin bu çağrıda NDIS_STATUS_SUCCESS döndürmesi ve MiniportWdiAllocateAdapter'ınNDIS_WDI_INIT_PARAMETERS parametresine geçirilen OpenAdapterComplete işleyicisini çağırması gerekir.

WDI işleyicisi: MiniportWdiCloseAdapter

MiniportWdiCloseAdapter işleyicisi, Microsoft bileşeni tarafından IHV sürücüsünde Görevi Kapat işlemini başlatmak için kullanılır. Bu çağrı hızla tamamlanmalıdır ve açma işlemi başarıyla başlatıldıysa, IHV'nin bu çağrıda NDIS_STATUS_SUCCESS döndürmesi ve MiniportWdiAllocateAdapter'ınNDIS_WDI_INIT_PARAMETERS parametresine geçirilen CloseAdapterComplete işleyicisini çağırması gerekir.