Not
Bu sayfaya erişim yetkilendirme gerektiriyor. Oturum açmayı veya dizinleri değiştirmeyi deneyebilirsiniz.
Bu sayfaya erişim yetkilendirme gerektiriyor. Dizinleri değiştirmeyi deneyebilirsiniz.
Linux için Windows Alt Sistemi (WSL) artık Açık Kaynaktır.
WSL'yi destekleyen kod GitHub'da kullanılabilir: microsoft/WSL Sürümleri.
Bunun ne anlama geldiğini, WSL'yi indirmeyi, kaynak koddan derlemeyi ve WSL bileşenlerine genel bakış ve daha fazlasını öğrenin.
Bileşene genel bakış
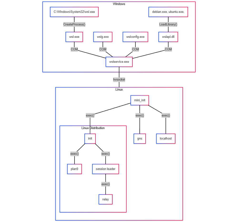
WSL, bir dizi dağıtım bileşeninden oluşur. Bazıları Windows'da, bazıları WSL 2 sanal makinesinde çalışır.
WSL'nin kodu şu ana alanlara ayrılabilir:
WSL ile etkileşime geçebilecek giriş noktaları olan komut satırı yürütülebilir dosyaları:
wsl.exe,wslconfig.exevewslg.exe. Bunlar, 'denC:\\Windows\System32\wsl.exe>CreateProcess()çalıştırılacak işlemlerdir.WSL Sanal Makinesi'ni (VM) başlatan WSL hizmeti, yüklü Linux dağıtımlarını başlatır, dosya erişim paylaşımlarını bağlar ve daha fazlası:
wslservice.exe.Linux başlatma ve daemon işlemleri, WSL işlevselliği sağlamak için Linux'ta çalışan ikili dosyalar:
initbaşlatma,gnsağ iletişimi,localhostbağlantı noktası iletme vb.WSL'nin plan9 sunucu uygulamasıyla Linux dosyalarını Windows'a dosya paylaşımı:
plan9.
WSL Açık Kaynak belgeleri sitesinde her bileşen hakkında daha fazla bilgi edinin: wsl.dev.
WSL kaynak kodu şu ek açık kaynaklı bileşenler tarafından desteklenir:
- microsoft/wslg: Linux için Windows Alt Sistemi'nin Wayland ve X sunucusuyla ilgili senaryolar için destek içermesini sağlama: Grafik Kullanıcı Arabirimi (GUI), Linux uygulamalarını kullanıcı arabirimiyle (yalnızca komut satırında değil) çalıştırmak için.
- microsoft/WSL2-Linux-Kernel: Linux 2 için Windows Alt Sisteminde (WSL2) kullanılan Linux çekirdeğinin kaynağı: WSL2 Linux çekirdeği.
Aşağıdaki bileşenler hala Windows görüntüsünün bir parçasıdır ve şu anda açık kaynaklı değildir:
-
Lxcore.sys: WSL 1'i destekleyen çekirdek tarafı sürücüsü -
P9rdr.sysvep9np.dll: Dosya sistemi yeniden yönlendirmesini\\wsl.localhostçalıştıran bileşenler (Windows'tan Linux'a)
Açık kaynak oluşturma WSL'nin geçmişi ve topluluğu hakkında daha fazla bilgi için Microsoft Build 2025'in blog duyurusunu inceleyin: Linux için Windows Alt Sistemi artık Pierre Boulay tarafından açık kaynak olarak sunuluyor
Katkıda bulunmak için GitHub'da WSL deposunu ziyaret edin: microsoft/WSL.
Windows Subsystem for Linux