Поділитися через


Архітектура безпеки автентифікації в Test Engine (попередній перегляд)

Нотатка

Підготовчі функції призначені для невиробничого використання і можуть бути обмежені. Ці функції доступні до офіційного випуску, щоб клієнти могли ознайомитися з ними заздалегідь і залишити відгуки.

У цьому технічному документі описано архітектуру безпеки механізмів автентифікації в Power Apps Test Engine. Орієнтовані на користувача вказівки щодо вибору та налаштування методів автентифікації наведено в Посібнику з автентифікації.

Огляд методів аутентифікації

Test Engine підтримує два основні методи автентифікації:

  • Автентифікація стану сховища – на основі постійних файлів cookie браузера та стану зберігання
  • Автентифікація на основі сертифікатів - на основі сертифікатів X.509 та Dataverse інтеграції

Обидва методи розроблені для підтримки сучасних вимог безпеки, включаючи багатофакторну автентифікацію (MFA) і політики умовного доступу.

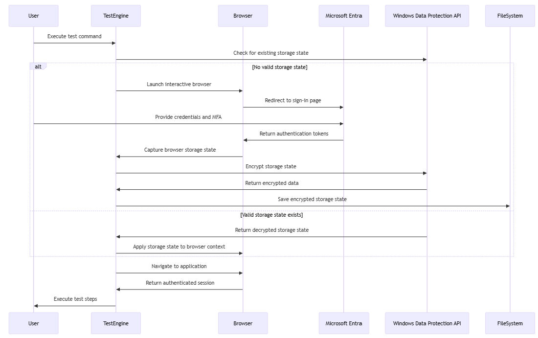
Архітектура аутентифікації стану сховища

Метод автентифікації стану сховища використовує контекстне керування браузера Playwright для безпечного зберігання та повторного використання маркерів автентифікації.

Огляд процесу автентифікації в Test Engine

Впровадження функції захисту даних Windows

Реалізація стану локального сховища використовує Windows Data Protection API (DPAPI) для безпечного зберігання:

Огляд автентифікації за допомогою локального API захисту даних Windows (DPAPI)

Дотримання безпеки

Архітектура безпеки стану зберігання забезпечує:

  • Захист маркерів аутентифікації в стані спокою за допомогою шифрування DPAPI
  • Підтримка багатофакторної Microsoft Entra автентифікації та політик умовного доступу
  • Ізоляція пісочниці через контексти браузера Playwright
  • Дотримання Microsoft Entra політики життєвого циклу сеансу

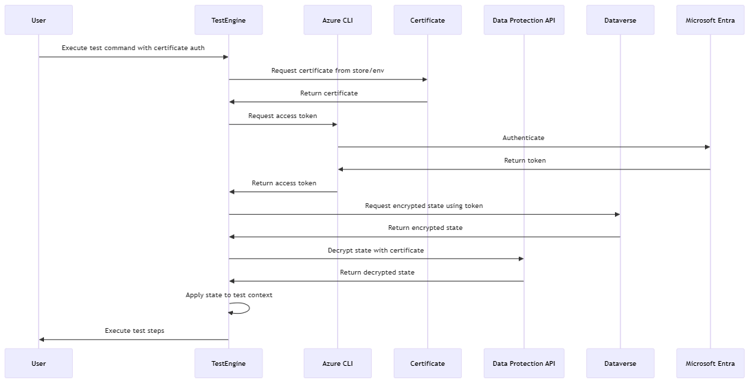
Архітектура автентифікації на основі сертифікатів

Автентифікація на основі сертифікатів інтегрується з Dataverse сертифікатами X.509 і використовує їх для підвищення безпеки та шифрування інформації, що зберігається.

Огляд використання аутентифікації Dataverse

Dataverse Реалізація сховища

Реалізація Dataverse використовує користувальницький XML-репозиторій для безпечного зберігання ключів захисту:

Огляд Dataverse зберігання значень

Технологія шифрування

У наступних розділах описано алгоритми шифрування та підходи до керування ключами, які використовуються Test Engine для захисту даних автентифікації під час зберігання та передачі.

AES-256-CBC + HMACSHA256

За замовчуванням значення даних шифруються за допомогою комбінації AES-256-CBC і HMACSHA256:

Огляд Dataverse шифрування за допомогою ASP.Net Data Protection API

Такий підхід забезпечує:

  1. Конфіденційність завдяки шифруванню AES-256
  2. Цілісність завдяки верифікації HMAC
  3. Автентифікація джерела даних

Інтеграція API для захисту даних

Test Engine інтегрується з ASP.NET API захисту даних Core для управління ключами та шифрування:

Огляд Dataverse використання API для захисту даних

Реалізація користувацького XML-репозиторію

Test Engine реалізує користувальницький IXmlRepository для Dataverse інтеграції:

Огляд користувацького xml-провайдера Data Protection API

Умовний доступ і сумісність з MFA

Архітектура аутентифікації Test Engine розроблена для безперебійної роботи з Microsoft Entra політиками умовного доступу:

Огляд політики умовного доступу та багатофакторної аутентифікації

Додаткові міркування безпеки

У наступних розділах висвітлено інші функції безпеки та інтеграції, які покращують захист даних автентифікації та підтримують безпечні операції в корпоративному середовищі.

Dataverse Інтеграція з моделлю безпеки

Test Engine використовує Dataverse надійну модель безпеки:

  • Безпека на рівні запису – контролює доступ до збережених даних автентифікації
  • Модель спільного доступу - забезпечує безпечний обмін контекстами тестової автентифікації
  • Аудит – відстежує доступ до конфіденційних даних автентифікації
  • Безпека на рівні колонки - забезпечує детальний захист чутливих полів

Керування токенами Azure CLI

Для Dataverse аутентифікації Test Engine надійно отримує токени доступу:

Огляд автентифікації на основі командного рядка Azure (CLI)

Практичні поради з безпеки

Впроваджуючи автентифікацію Test Engine, враховуйте наведені нижче практичні поради щодо безпеки.

  • Доступ з мінімальними привілеями - надавайте мінімальні необхідні дозволи для тестування облікових записів
  • Регулярна ротація сертифікатів - Періодично оновлюйте сертифікати
  • Безпека змінних CI/CD – захист змінних конвеєра, що містять конфіденційні дані
  • Аудит доступу - Моніторинг доступу до ресурсів аутентифікації
  • Ізоляція середовища - Використовуйте окремі середовища для тестування

Майбутні вдосконалення безпеки

Потенційні майбутні вдосконалення архітектури безпеки автентифікації включають:

  • Інтеграція зі сховищем Azure Key Vault для кращого керування секретними даними
  • Підтримка керованих посвідчень у середовищах Azure
  • Розширені можливості ведення журналів і моніторингу безпеки
  • Більше постачальників захисту для кросплатформних сценаріїв

Захист даних в ASP.NET Core
API захисту даних Windows
Microsoft Entra автентифікація
Dataverse Модель безпеки
Автентифікація на основі сертифіката X.509