適用於: SQL Server 2025 (17.x)
SQL Server 2025(17.x)在先前版本基礎上,將 SQL Server 擴展為一個平台,提供開發語言、資料型態、本地或雲端環境及作業系統的選擇。
本文總結了 SQL Server 2025(17.x)的新功能與增強內容。
取得 SQL Server 2025
檢閱:
想要SQL Server 2025(17.x)的最佳體驗,請使用 latest tools。
版本變更
標準版
SQL Server 2025(17.x)標準版的容量限制增加:
- 單一實例的最大計算能力:以較小者為限,為 4 個插槽或 32 個核心。
- SQL Server 2025 (17.x) 每個實例緩衝池的最大記憶體:256 GB。
資源管理員現已提供標準版與標準開發者版,功能與企業版相同。
網路版
- 網頁版已停產。 欲了解更多資訊,請參閱 SQL Server 2025 年通用年刊部落格文章中的 Product Changes 章節。
精簡版
SQL Server 2025(17.x)Express 版本的容量限制增加:
- 最大關聯式資料庫大小:50 GB。
- 帶有進階服務的 Express 版本(SQLEXPRADV)已停產。
- Express 版現已包含先前 Express 版所能提供的所有功能,並附有進階服務。
新的開發人員版本
下列免費版本是設計來提供其對應付費版本的所有功能。 它們可用於開發 SQL Server 應用程式,無需付費授權。
請查看《SQL Server 2025 的版本和支援的功能》以了解各個版本的功能。
標準開發人員版本
SQL Server 2025 標準開發者版是一個免費授權的開發版。 它包含了 SQL Server Standard 版的所有功能。
開發 Standard Edition 的新應用程式。
建立一個暫存環境,以認證現有應用程式從標準版升級到 SQL Server 2025 標準版,然後再部署到生產環境。
企業開發人員版本
SQL Server 2025 Enterprise Developer Edition 包含 SQL Server Enterprise Edition 的功能。
- 開發 Enterprise Edition 的新應用程式。
在功能上相當於舊版的 Developer 版本。
功能要點
以下章節將介紹在 SQL Server 2025(17.x)中被改進或引入的功能。
AI
| 新功能或更新 | 詳細資訊 |
|---|---|
| GitHub Copilot 在 SQL Server Management Studio | 提問。 從您的數據取得答案。 |
| Vector 資料類型 | 儲存針對類似性搜尋和機器學習應用程式等作業優化的向量數據。 向量會以優化的二進位格式儲存,但為了方便起見,會公開為 JSON 陣列。 向量的每個元素都可以使用單精確度 (4 位元組) 或半精確度 (2 位元組) 浮點值來儲存。 |
| 向量函式 | 新的純量函式以二進位格式對向量執行操作,讓應用程式能在 SQL Database Engine 中儲存和操作向量。 |
| 向量索引 | 建立和管理近似向量索引,以快速有效地找到與給定參考向量相似的向量。 查詢 sys.vector_indexes向量索引。 需要PREVIEW_FEATURES的資料庫範圍組態。 |
| 管理外部 AI 模型 | 管理外部 AI 模型對象,用於內嵌任務(創建向量陣列),並存取 REST AI 推理端點。 |
開發人員
| 新功能或更新 | 詳細資訊 |
|---|---|
| 內建函式的批次模式優化 | 下列內建函式的效能改善: - 數學函式 - 日期截斷 |
| 變更事件串流 | 近乎即時地擷取和發佈數據的累加式 DML 變更(例如更新、插入和刪除)。 變更事件串流會以簡單的 CloudEvent 格式,將資料變更的細節(如結構、先前的值及新值)傳送到Azure Event Hubs,並以原生 JSON 或 Avro 二進位序列化。 需要PREVIEW_FEATURES的資料庫範圍組態。 |
| 資料 API 建構器(DAB) | 透過 自動 REST 或 GraphQL 端點將應用程式連接到資料庫。 |
| 外部 REST 端點調用 | 透過呼叫系統儲存程序 sp_invoke_external_rest_endpoint,即可: - 呼叫來自其他 Azure 服務的 REST/GraphQL 端點 - 透過 Azure 函式處理資料 - 更新 Power BI 儀表板 - 呼叫本地 REST 端點 - 與 Azure OpenAI 服務對話 |
| 模糊字串比對 | 檢查兩個字串是否相似,並計算兩個字串之間的差異。 需要PREVIEW_FEATURES的資料庫範圍組態。 |
| SQL Server 中的 JSON 資料 | 使用 SQL Server 內建函式與運算子,並以原生二進位格式儲存 JSON 資料: - 剖析 JSON 文字並讀取或修改值。 - 將 JSON 物件的陣列轉換成資料表格式。 - 對已轉換的 JSON 物件執行任何 Transact-SQL 查詢。 - 將 Transact-SQL 查詢的結果格式化為 JSON 格式。 - 更多資訊與範例,請參見 JSON 資料型別。 |
| 新中文定序 | 新的中文排序規則資料庫相容性版本 160 支援 GB18030-2022 標準。 |
| 正則表示式 | 定義具有字元序列之文字的搜尋模式。 使用正則表達式查詢 SQL Server 以尋找、替換或驗證文字資料。 |
| 正則表達式函式 | 以正則表達式在 SQL Server 中匹配複雜模式並操作資料。 |
| SQL MCP 伺服器 | 透過安全的 MCP 伺服器,將自訂 代理與 Foundry 代理 連接至資料庫。 |
Analytics
| 新功能或更新 | 詳細資訊 |
|---|---|
| 在 Linux 上的 SQL Server 中使用 PolyBase 連接 ODBC 資料來源 | 支援 SQL Server on Linux 的 ODBC 資料來源。 |
| 特定來源類型的原生支援 | parquet、Delta 或 CSV 不再需要 PolyBase 服務。 |
| PolyBase 的 TDS 8.0 支援 | 當你在 Windows 上使用 Microsoft ODBC 驅動程式中的 SQL Server 功能來進行 PolyBase 時,TDS 8.0 可作為 SQL Server 的外部資料來源使用。 |
| PolyBase 支援受管理的身份 | 使用受控身份識別來與 Microsoft Azure Blob Storage 和 Microsoft Azure Data Lake Storage 通訊。 |
可用性和災難復原
| 新功能或更新 | 詳細資訊 |
|---|---|
| Always On 可用性群組 | |
| 可用性群組非同步頁面請求分派的改進 | 在故障移轉復原期間執行非同步網頁請求及批次處理。 預設為啟用。 |
| 允許資料庫切換至解析狀態 | 因為網路服務中斷而無法讀取保存的組態數據之後。 |
| 設定 AG 群組認可等候以毫秒為單位 |
availability group commit time以毫秒為單位設定可用性群組複本,讓交易更快傳送至次要複本。 |
| 控制可用性群組的通訊流程 | 新的 sp_configure 選項可讓主要複本判斷次要複本是否落後。 使用新的組態選項,您可以將 HADR 端點之間的通訊優化。 |
| 封閉型 AG 的分散式 AG 支援 | 設定兩個封裝可用性群組之間的分散式可用性群組配置。 |
| 分散式 AG 同步處理改善 | 當全域主複本和轉發者複本處於非同步提交模式時,透過降低網路飽和度來提升同步性能。 |
| AG 健康持續性問題的快速故障轉移 | 將 Always On 高可用性群組的 RestartThreshold 值設為 0,這告訴 Windows Server 故障轉移叢集(WSFC),一旦偵測到持續的健康問題,即會立即自動故障轉移該可用性群組資源。 |
| 改善健康檢查超時診斷 | 當全域主複本和轉發者複本處於非同步提交模式時,透過降低網路飽和度來提升同步性能。 此變更預設為啟用,且不需要任何設定。 |
| REMOVE 監聽器IP位址 |
ALTER AVAILABILITY GROUP Transact-SQL 指令新增參數,可以讓你在不刪除監聽者的情況下移除 IP 位址。 |
設定NONE為唯讀或讀寫路由選擇 |
在設定 READ_WRITE_ROUTING_URL 和 READ_ONLY_ROUTING_URL 時,你可以設定為 NONE,透過 ALTER AVAILABILITY GROUP Transact-SQL 指令自動將流量路由回轉至主副本。 |
| 使用 TDS 8.0 設定 TLS 1.3 加密 | 為 WSFC 與支援 TDS 8.0 的 Always On 可用性群組副本之間的通訊設定 TLS 1.3 加密。 |
| Always On 容錯移轉叢集執行個體 | |
| 使用 TDS 8.0 設定 TLS 1.3 加密 | 將 TLS 1.3 加密配置於 WSFC 和支援 TDS 8.0 的 Always On 故障轉移叢集實例(FCI)之間的通訊。 |
| Backups | |
| 備份至不可變的 Blob 儲存體 | 備份至 URL 時可用。 |
| 備份次要複本 | 除了僅限複製的備份之外,您現在可以在任何次要副本上執行完整和差異備份。 |
| 日誌傳送 | |
| 使用 TDS 8.0 設定 TLS 1.3 加密 | 設定 TLS 1.3 加密,以在記錄傳送拓撲中伺服器之間進行通訊。 |
安全性
| 新功能或更新 | 詳細資訊 |
|---|---|
| 安全性緩存改善 | 僅針對特定使用者登入使快取無效。 當安全性快取專案失效時,只會影響屬於受影響登入的專案。 這項改善可將非快取許可權驗證對未受影響的登入用戶的影響降到最低。 |
| RSA 加密的 OAEP 填補模式支援 | 支持憑證和非對稱密鑰,將安全性層級新增至加密和解密程式。 |
| 默認會開啟密碼哈希的 PBKDF | 預設使用 PBKDF2 進行密碼雜湊,增強密碼安全性並協助客戶遵守 NIST SP 800-63b。 |
| 使用 Microsoft Entra 認證的管理身份 | 可以在出站連線中使用 Arc 啟用的伺服器管理身份,與 Azure 資源溝通,也能讓外部使用者透過入站連線連接 SQL Server。 需要由 Azure Arc 啟用的 SQL Server。 |
| 使用受控識別從 URL 備份/還原 | 使用受控識別備份或從 URL 還原。 需要由 Azure Arc 啟用的 SQL Server。 |
| 管理身份支援可擴充金鑰管理,Azure Key Vault | 支援具有 AKV 和受控硬體安全性模組 (HSM) 的 EKM。 需要由 Azure Arc 啟用的 SQL Server。 |
| 建立 Microsoft Entra 帳戶和具有非唯一顯示名稱的使用者 | 使用 WITH OBJECT_ID 或 CREATE USER 語句時,支援 T-SQL 語法。 |
| 在 Linux 上支援自訂密碼原則 | 在 SQL Server on Linux 上強制執行自訂密碼政策來進行 SQL 認證登入。 |
| 設定具有 TDS 8.0 支援的 TLS 1.3 加密 | TLS 1.3 加密隨 TDS 8 一起新增,以取得下列功能: - SQL Server Agent - sqlcmd 公用程式 - bcp 公用程式 - SQL 寫入器服務 - 設定 SQL Server(CEIP)的使用和診斷資料收集 - 在 SQL Server 中使用 PolyBase 的資料虛擬化 - Always On 可用性群組 - Always On 容錯移轉叢集執行個體 (FCI) - 連結伺服器 - 交易式複製 - 合併複寫 - 點對點 - 快照複寫 - 日誌傳送 檢閱 重大變更。 |
資料庫引擎
| 新功能或更新 | 詳細資訊 |
|---|---|
| 最佳化鎖定 | 減少封鎖和鎖定記憶體耗用量,並避免鎖定擴大。 |
| Tempdb 空間資源治理 | 藉由防止失控的工作負載在tempdb中耗用大量空間來提升可靠性並防止中斷。 |
| tempdb 中的加速資料庫復原 | 為資料庫中的交易 tempdb 提供加速資料庫復原的優點,例如使用臨時表的交易。 |
| 可讀取的次要副本之持久化統計數據 | 建立持久化統計數據以用於可讀取的次要複本,從而優化執行於次要複本的工作負載。 |
| 變更追蹤改善 | 調適型淺層清除可改善變更追蹤自動清除效能。 |
| 列存儲技術改善 | 資料行存放區索引的多項改善: - 排序的非叢集資料行存放區索引 - 建立線上索引並改善排序的列存儲索引的品質 - 改善存在叢集資料行存放區索引時的縮減操作 |
| 記憶體優化容器和檔案群組移除 | 當刪除所有 In-Memory OLTP 物件時,支援移除記憶體優化容器和檔案群組。 |
| 在 Linux 上 tmpfs 對 tempdb 的支援 | 啟用並在tempdb上執行以運行 Linux 上的 SQL Server。 |
| ZSTD 備份壓縮演算法 | SQL Server 2025(17.x)新增了更快且更有效的備份壓縮演算法 - ZSTD。 |
| 優化 sp_executesql | 有效地減少編譯風暴所造成的影響。 編譯風暴是指同時編譯大量查詢,導致效能問題和資源爭用的情況。 啟用此功能,以允許 sp_executesql 從編譯的角度像預存程序和觸發器等物件那樣運行。允許使用 sp_executesql 串行化編譯程式的批次可減少編譯 storm 的影響。 |
| 附時限擴展的事件會話 | 在超過預定時間後,自動停止擴展事件會話。 這有助於避免會話可能錯誤地無限期運行、消耗資源並可能產生大量資料的情況。 |
| PREVIEW_FEATURES | 資料庫範圍設定允許您啟用計劃在此 SQL Server 版本正式推出後才會提供的一般可用功能。 在 版本資訊中檢閱這些功能。 |
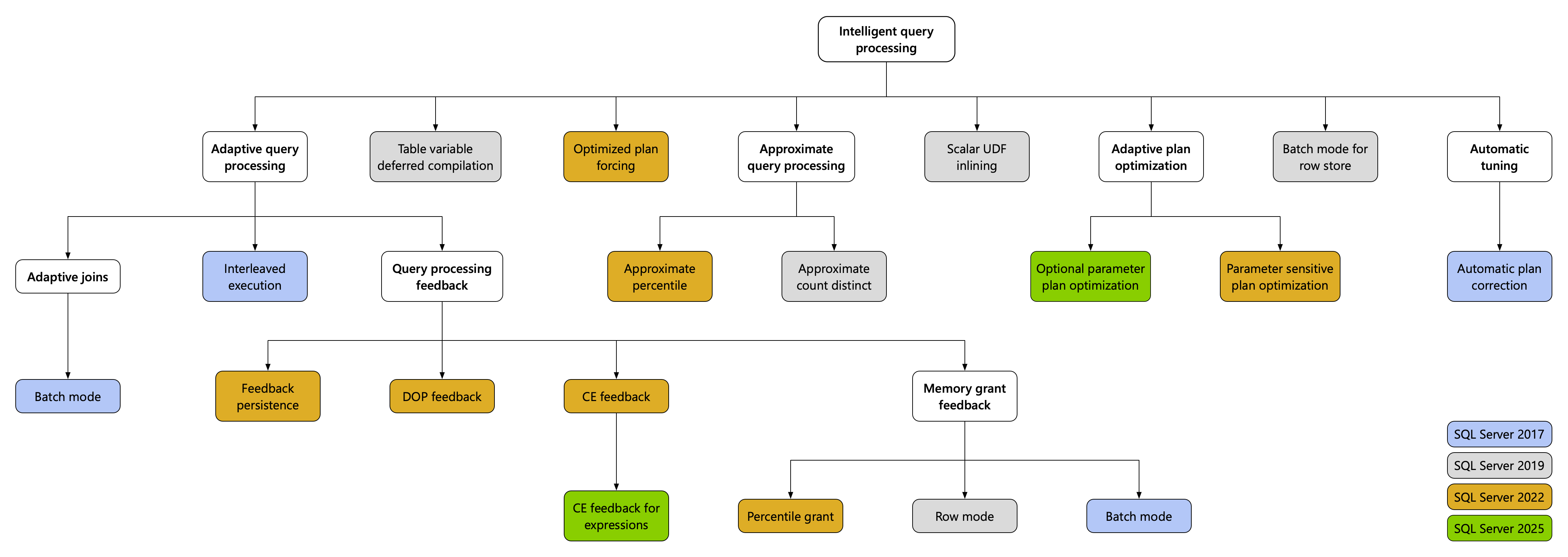
Query Store 與智慧查詢處理
智慧查詢處理 (IQP) 功能系列都包含功能,能夠以最少的實作投入量改善現有工作負載的效能。
| 新功能或更新 | 詳細資訊 |
|---|---|
| 表達式的基數估計反饋 | 從先前跨查詢執行運算式中學習。 尋找適當的基數估計 (CE) 模型選項,並套用至這些運算式的未來執行。 |
| 選擇性參數計劃優化 (OPPO) | 利用參數敏感計劃優化(PSPO)所帶來的調適型計劃優化(Multiplan)基礎架構,從單一句子產生多個計劃。 這可讓功能根據查詢中使用的參數值做出不同的假設。 |
| 平行度(DOP)回饋 | 現在預設為開啟。 |
| Query Store 用於可讀次要資料庫 | 現在預設為開啟。 |
| ABORT_QUERY_EXECUTION查詢提示 | 封鎖未來執行已知有問題的查詢,例如影響應用程式負載的非必要查詢。 |
語言
| 新功能或更新 | 詳細資訊 |
|---|---|
| 人工智慧 | |
| VECTOR_DISTANCE | 使用指定的距離計量計算兩個向量之間的距離。 |
| VECTOR_NORM | 傳回向量的常態(這是其長度或大小的量值)。 |
| 向量正規化 | 傳回正規化向量。 |
| VECTORPROPERTY | 傳回指定向量的特定屬性。 |
| 建立向量索引 | 在向量數據行上建立近似索引,以改善近鄰搜尋的效能。 需要PREVIEW_FEATURES的資料庫範圍組態。 |
| VECTOR_SEARCH。 | 使用近似最近鄰向量搜尋演算法搜尋類似於指定查詢向量的向量。 需要PREVIEW_FEATURES的資料庫範圍組態。 |
| 建立外部模型 | 建立外部模型物件,其中包含 AI 模型推斷端點的位置、驗證方法和用途。 |
| 更改外部模型 | 改變外部模型物件。 |
| 移除外部模型 | 移除外部模型物件。 |
| 人工智慧_生成_片段 | 根據類型、大小和來源運算式建立 區塊或文字片段。 |
| AI_GENERATE_EMBEDDINGS | 使用儲存在資料庫中的預先建立的 AI 模型定義,建立嵌入(向量陣列)。 |
| 正則表示式 | |
| REGEXP_LIKE | 指示正則表達式模式是否在字串中匹配。 |
| REGEXP_REPLACE | 傳回已修改的來源字串,並取代為取代字串,其中找到正則運算式型樣的出現。 如果找不到匹配項目,函式會傳回原始字串。 |
| REGEXP_SUBSTR | 傳回與正則表示式模式匹配的字串中某個子字串出現一次。 如果找不到匹配,則會返回 NULL。 |
| REGEXP_INSTR | 根據自變數的值 return_option ,傳回相符子字串的開始或結束位置。 |
| REGEXP_COUNT | 計算正則表達式模式在字串中比對的次數。 |
| REGEXP_MATCHES | 傳回匹配正則表達式模式後擷取的子字串的表格式結果。 如果找不到相符項目,則函式不會傳回任何列。 |
| REGEXP_SPLIT_TO_TABLE | 傳回使用正則表達式模式作為分隔符拆分的字串。 如果模式不相符,函式會傳回整個字串表達式。 |
| JSON | |
| JSON_OBJECTAGG | 從匯總建構 JSON 物件。 |
| JSON_ARRAYAGG | 從匯總建構 JSON 陣列。 |
| 其他新增專案和改善 | |
| 子字串 | length 現在是選擇性的,預設為 表達式 長度。 這項變更會將函式與 ANSI 標準對齊。 |
| DATEADD | number 支援 bigint 類型。 |
| UNISTR | 指定 Unicode 編碼值。 傳回 Unicode 字元。 |
| 產品 | 聚合函數 PRODUCT() 會計算一組值的乘積。 |
| CURRENT_DATE | 傳回目前資料庫系統的日期值作為日期。 |
| EDIT_DISTANCE | 計算將一個字串轉換成另一個字串所需的插入、刪除、替代和轉換數目。 需要PREVIEW_FEATURES的資料庫範圍組態。 |
| 編輯距離相似度 | 計算相似度值,範圍從0(表示不相符)到100(表示完整相符)。 需要PREVIEW_FEATURES的資料庫範圍組態。 |
| JARO_WINKLER_DISTANCE(賈羅-溫克勒距離) | 計算兩個字串之間的編輯距離,偏好從開頭匹配的一組前綴長度的字串。 傳回 浮動點。 需要PREVIEW_FEATURES的資料庫範圍組態。 |
| JARO_WINKLER_SIMILARITY | 計算相似度值,範圍從0(表示不相符)到100(表示完整相符)。 返回 int。需要 PREVIEW_FEATURES資料庫範圍設定。 |
|
-
BASE64_ENCODE - BASE64_DECODE |
將二進位數據轉換成可安全地跨各種系統傳輸的文字格式。 它可以以各種方式使用,因為它可確保您的二進位數據,例如影像或檔案,在傳輸期間保持不變,即使通過純文本系統也一樣。 |
| ||(字串串連) | 使用 expression || expression串連表達式。 |
| PREVIEW_FEATURES 資料庫範圍設定 | 啟用本版本 SQL Server 發布時未預定為一般可用性的功能。 在 版本資訊中檢閱這些功能。 |
Linux
工具
| 新功能或更新 | 詳細資訊 |
|---|---|
| bcp 公用程式 | 驗證增強功能 |
| sqlcmd 公用程式 | 驗證增強功能 |
Microsoft Fabric
| 新功能或更新 | 詳細資訊 |
|---|---|
| 持續將 SQL Server 2025 的本地資料複製到 Microsoft Fabric。 Microsoft Fabric 已經包含來自多種來源的鏡像功能,包括 Azure SQL Database 和 Azure SQL Managed Instance。 如需了解更多有關 SQL Server 2025 資料庫鏡像至 Fabric 的資訊,請參閱 Microsoft Fabric 中的鏡像 SQL Server 資料庫 一文。 |
SQL Server 2025 的 Fabric 鏡像
你可以設定 SQL Server 資源管理器來管理 Fabric for SQL Server 2025(17.x)鏡像的資源使用。 每個工作負載群組都適用於鏡映的特定階段。
舉例及入門請參見 Configure resource governor for Fabric mirroring。 如需詳細資訊,請參閱 資源管理員工作負載群組。
你可以啟用並設定 Fabric 鏡像的自動重種功能,以防止交易日誌填滿 SQL Server 2025(17.x)。
如需範例並開始使用,請參閱 設定自動重播。
你可以在 SQL Server 2025(17.x)中設定由 Fabric 鏡像處理的交易最大及下限。
如需範例並開始使用,請參閱 設定控制掃描效能。
SQL Server Analysis Services
SQL Server Analysis Services 在使用本地帳號設定時,無法在故障轉移叢集上執行。 分析服務必須使用網域帳號來設定。
如果您在故障轉移叢集中使用本地帳號,您會在Windows Event Viewer中看到以下錯誤:
Server Gen2 cryptokey is not present, but server assembly object System is set to use server gen2 cryptokey. Terminating server.
具體更新請參見 SQL Server Analysis Services 的新內容。
Power BI 報表伺服器
自 2025 SQL Server(17.x)起,本地報告服務整合於 Power BI Report Server。 欲了解更多資訊,請參閱 Reporting Services 合併常見問題。
SQL Server Integration Services
有關SQL Server Integration Services的變更,請參見 2025 SQL Server整合服務的新內容。
已停止的服務和已淘汰的功能
資料品質服務(DQS)在本版本的SQL Server中已停止。 我們持續支援 SQL Server 2022(16.x)及更早版本的 DQS。 更多資訊,包括升級時如何解除安裝 DQS,請參見 SQL Server 2025 已知問題。
Master Data Services(MDS)在此版本的SQL Server中已停止使用。 我們持續支援 SQL Server 2022(16.x)及更早版本的 MDS。
Synapse Link 在本版本的 SQL Server 中已停用。 請改用 Fabric 的鏡像功能。 欲了解更多資訊,請參閱 Mirroring in Fabric – 最新資訊。
Purview 存取政策(DevOps 政策與資料擁有者政策)在本版本的 SQL Server 中已停止使用。 請改用 固定伺服器角色 。
若要取代 SQL 效能監視 Purview 策略動作,請使用
##MS_ServerPerformanceStateReader##和/或##MS_PerformanceDefinitionReader##的固定伺服器角色。若要取代 SQL 安全性稽核 Purview 原則動作,請使用
##MS_ServerSecurityStateReader##和/或##MS_SecurityDefinitionReader##固定伺服器角色。將伺服器角色與現有登入搭配使用
##MS_DatabaseConnector##,以連線到資料庫,而不需要在該資料庫中建立使用者。
Hot add CPU 功能在本版本的 SQL Server 中已被棄用,未來版本計劃移除。
輕量化佇列設定選項及相應的纖維模式功能在此版本的 SQL Server 中已被棄用,計劃在未來版本中移除。
中斷性變更
SQL Server 2025(17.x)引入了對 SQL Server Database Engine 部分功能(如連結伺服器、複寫、日誌寄送及 PolyBase)的重大變更。
欲了解更多資訊,請參閱 SQL Server 2025 中 Database Engine 功能的相容性變更。
相關內容
- SqlServer PowerShell 模組
- SQL Server PowerShell
- SQL Server 工作坊
- SQL Server 2025 年發行說明
- SQL Server 2025 已知問題
尋求幫助
- SQL 想法:有改進 SQL Server 的建議嗎?
- Microsoft 問答 (SQL Server)
- DBA Stack Exchange(標籤 sql-server):問SQL Server問題
- Stack Overflow (標籤 sql-server):SQL 開發問題的回答
- Microsoft SQL Server 授權條款與資訊
- 適用於商務使用者的支援選項
- 額外SQL Server幫助與回饋
參與編輯 SQL 文件
您知道您可以自行編輯 SQL 內容嗎? 如果這麼做,您不僅能協助改善我們的文件,還能被列為該頁面的貢獻者。
欲了解更多資訊,請參閱 編輯Microsoft學習文件。