SQL Server 2025 有什麼新內容

適用於: SQL Server 2025 (17.x)

SQL Server 2025(17.x)在先前版本的基礎上,將 SQL Server 擴展為一個平台,提供開發語言、資料型別、本地或雲端環境,以及作業系統的選擇。

本文總結了 SQL Server 2025(17.x)的新功能與增強內容。

 

取得 SQL Server 2025

下載 SQL Server 2025

檢閱:

為了獲得最佳的 SQL Server 2025(17.x)體驗,請使用 最新的工具

版本變更

Standard Edition

  • SQL Server 2025(17.x)標準版容量上限增加:

    • 單一實例的最大計算能力:以較小者為限,為 4 個插槽或 32 個核心。
    • SQL Server 2025(17.x)每個實例緩衝池的最大記憶體:256 GB。
  • 資源管理員現已提供標準版與標準開發者版,功能與企業版相同。

網路版

  • 網頁版已停產。 欲了解更多資訊,請參閱 SQL Server 2025 GA 部落格文章中 的產品變更 章節。

快車版

SQL Server 2025(17.x)Express 版本的容量限制增加:

  • 最大關聯式資料庫大小:50 GB。
  • 帶有進階服務的 Express 版本(SQLEXPRADV)已停產。
    • Express 版現已包含先前 Express 版所能提供的所有功能,並附有進階服務。

新的開發人員版本

下列免費版本是設計來提供其對應付費版本的所有功能。 它們可以用來開發 SQL Server 應用程式,而不需要付費授權。

關於各版本的功能,請參閱 SQL Server 2025 的版本與支援功能

標準開發人員版本

SQL Server 2025 Standard Developer Edition 是授權用於開發的免費版本。 它包含 SQL Server Standard 版本的所有功能。

  • 開發 Standard Edition 的新應用程式。

  • 設定預備環境,以在生產環境中部署現有應用程式之前,先認證從 Standard Edition 升級至 SQL Server 2025 Standard Edition。

企業開發人員版本

SQL Server 2025 Enterprise Developer Edition 包含 SQL Server Enterprise 版本功能。

  • 開發 Enterprise Edition 的新應用程式。

在功能上相當於舊版的 Developer 版本。

功能要點

以下章節將指出在 SQL Server 2025(17.x)中被改進或引入的功能。

AI

新功能或更新 詳細資訊
SQL Server Management Studio 中的 GitHub Copilot 提問。 從您的數據取得答案。
Vector 資料類型 儲存針對類似性搜尋和機器學習應用程式等作業優化的向量數據。 向量會以優化的二進位格式儲存,但為了方便起見,會公開為 JSON 陣列。 向量的每個元素都可以使用單精確度 (4 位元組) 或半精確度 (2 位元組) 浮點值來儲存。
向量函式 新的純量函數會以二進位格式對向量執行作業,讓應用程式在 SQL Database Engine 中儲存及操作向量。
向量索引 建立和管理近似向量索引,以快速有效地找到與給定參考向量相似的向量。

查詢 sys.vector_indexes向量索引。 需要PREVIEW_FEATURES的資料庫範圍組態。
管理外部 AI 模型 管理外部 AI 模型對象,用於內嵌任務(創建向量陣列),並存取 REST AI 推理端點。

開發人員

新功能或更新 詳細資訊
變更事件串流 近乎即時地擷取和發佈數據的累加式 DML 變更(例如更新、插入和刪除)。 變更事件串流會透過簡單的CloudEvent,以原生 JSON 或 Avro Binary 格式將數據變更的詳細資訊,例如架構、先前值和新值,傳送到 Azure 事件中樞。 需要PREVIEW_FEATURES的資料庫範圍組態。
模糊字串比對 檢查兩個字串是否相似,並計算兩個字串之間的差異。 需要PREVIEW_FEATURES的資料庫範圍組態。
正則表示式 定義具有字元序列之文字的搜尋模式。 使用 regex 查詢 SQL Server,以尋找、取代或驗證文字數據。
正則表達式函式 在 SQL Server 中使用正則表達式比對複雜模式並操作數據。
外部 REST 端點調用 透過呼叫系統儲存程序 sp_invoke_external_rest_endpoint,即可:

- 呼叫來自其他 Azure 服務的 REST/GraphQL 端點
- 透過 Azure 函式處理數據
- 更新 Power BI 儀錶板
- 呼叫本地 REST 端點
- 與 Azure OpenAI 服務對話
SQL Server 中的 JSON 資料 使用 SQL Server 內建函式與運算子,並以原生二進位格式儲存 JSON 資料:

- 剖析 JSON 文字並讀取或修改值。
- 將 JSON 物件的陣列轉換成資料表格式。
- 在轉換的 JSON 物件上執行任何 Transact-SQL 查詢。
- 以 JSON 格式格式化 Transact-SQL 查詢的結果。
- 更多資訊與範例,請參見 JSON 資料型別
內建函式的批次模式優化 下列內建函式的效能改善:

- 數學函式
- 日期截斷
新中文定序 版本 160 支援 GB18030-2022 標準。

Analytics

新功能或更新 詳細資訊
使用 Linux 上的 SQL Server 上的 PolyBase 連線到 ODBC 數據源 支援 Linux 上 SQL Server 的 ODBC 數據源。
特定來源類型的原生支援 parquet、Delta 或 CSV 不再需要 PolyBase 服務。
PolyBase 的 TDS 8.0 支援 當您在 Windows 上使用 PolyBase 上適用於 SQL Server 的 Microsoft ODBC 驅動程式的功能 時,TDS 8.0 可用於 SQL Server 作為 外部資料來源
PolyBase 支援受管理的身份 使用受控識別與 Microsoft Azure Blob 儲存體和 Microsoft Azure Data Lake 儲存體通訊。

可用性和災難復原

新功能或更新 詳細資訊
Always On 可用性群組
可用性群組非同步頁面請求分派的改進 在容錯移轉復原期間執行非同步頁面要求和批次。 預設為啟用。
允許資料庫切換至解析狀態 因為網路服務中斷而無法讀取保存的組態數據之後。
設定 AG 群組認可等候以毫秒為單位 availability group commit time以毫秒為單位設定可用性群組複本,讓交易更快傳送至次要複本。
控制可用性群組的通訊流程 新的 sp_configure 選項可讓主要複本判斷次要複本是否落後。 使用新的組態選項,您可以將 HADR 端點之間的通訊優化。
封閉型 AG 的分散式 AG 支援 設定兩個封裝可用性群組之間的分散式可用性群組配置。
分散式 AG 同步處理改善 當全域主複本和轉發者複本處於非同步提交模式時,透過降低網路飽和度來提升同步性能。
AG 健康持續性問題的快速故障轉移 將 Always On 可用性群組的 RestartThreshold 值設為 0,這會告知 Windows Server 故障轉移叢集(WSFC)在偵測到持續的健康問題時立即切換該可用性群組資源。
改善健康檢查超時診斷 當全域主複本和轉發者複本處於非同步提交模式時,透過降低網路飽和度來提升同步性能。 此變更預設為啟用,且不需要任何設定。
REMOVE 監聽器IP位址 Transact-SQL 命令中的 ALTER AVAILABILITY GROUP 新參數可讓您從接聽程式移除IP位址,而不刪除接聽程式。
設定NONE讀寫路由 設定 READ_WRITE_ROUTING_URLREAD_ONLY_ROUTING_URL時,您可以使用 Transact-SQL 命令設定NONEALTER AVAILABILITY GROUP還原指定的路由,以自動將流量路由回主要複本。
使用 TDS 8.0 設定 TLS 1.3 加密 為 WSFC 與支援 TDS 8.0 的 Always On 可用性群組副本之間的通訊設定 TLS 1.3 加密。
Always On 容錯移轉叢集執行個體
使用 TDS 8.0 設定 TLS 1.3 加密 TLS 1.3 加密配置於 WSFC 和支援 TDS 8.0 的 Always On 故障轉移叢集實例(FCI)之間的通訊。
Backups
備份至不可變的 Blob 儲存體 備份至 URL 時可用。
備份次要複本 除了僅限複製的備份之外,您現在可以在任何次要副本上執行完整和差異備份。
日誌傳送
使用 TDS 8.0 設定 TLS 1.3 加密 設定 TLS 1.3 加密,以在記錄傳送拓撲中伺服器之間進行通訊。

安全性

新功能或更新 詳細資訊
安全性緩存改善 僅針對特定使用者登入使快取無效。 當安全性快取專案失效時,只會影響屬於受影響登入的專案。 這項改善可將非快取許可權驗證對未受影響的登入用戶的影響降到最低。
RSA 加密的 OAEP 填補模式支援 支持憑證和非對稱密鑰,將安全性層級新增至加密和解密程式。
默認會開啟密碼哈希的 PBKDF 預設使用 PBKDF2 進行密碼雜湊,增強密碼安全性並協助客戶遵守 NIST SP 800-63b。
使用 Microsoft Entra 驗證的受控識別 可以在輸出連線中使用已啟用 Arc 的伺服器受控識別來與 Azure 資源通訊,以及外部使用者連線到 SQL Server 的輸入連線。 需要由 Azure Arc 啟用的 SQL Server。
使用受控識別從 URL 備份/還原 使用受控識別備份或從 URL 還原。 需要由 Azure Arc 啟用的 SQL Server。
受管理的識別支援用於 Azure Key Vault 的擴展金鑰管理 支援具有 AKV 和受控硬體安全性模組 (HSM) 的 EKM。 需要由 Azure Arc 啟用的 SQL Server。
建立具有非唯一顯示名稱的 Microsoft Entra 登入和使用者 使用 WITH OBJECT_IDCREATE USER 語句時,支援 T-SQL 語法
在 Linux 上支援自訂密碼原則 在Linux上的SQL Server上強制執行 SQL 驗證登入的自訂密碼原則。
設定具有 TDS 8.0 支援的 TLS 1.3 加密 TLS 1.3 加密隨 TDS 8 一起新增,以取得下列功能:
- SQL Server 代理程式
- sqlcmd 公用程式
- bcp 公用程式
- SQL 寫入器服務
- 設定 SQL Server (CEIP) 的使用量和診斷資料收集
- 在 SQL Server 中使用 PolyBase 進行資料虛擬化
- Always On 可用性群組
- Always On 容錯移轉叢集執行個體 (FCI)
- 連結伺服器
- 交易式複寫
- 合併式複寫
- 點對點
- 快照複寫
- 日誌傳送

檢閱 重大變更

資料庫引擎

新功能或更新 詳細資訊
最佳化鎖定 減少封鎖和鎖定記憶體耗用量,並避免鎖定擴大。
Tempdb 空間資源治理 藉由防止失控的工作負載在tempdb中耗用大量空間來提升可靠性並防止中斷。
tempdb 中的加速資料庫復原 為資料庫中的交易 tempdb 提供加速資料庫復原的優點,例如使用臨時表的交易。
可讀取的次要副本之持久化統計數據 建立持久化統計數據以用於可讀取的次要複本,從而優化執行於次要複本的工作負載。
變更追蹤改善 調適型淺層清除可改善變更追蹤自動清除效能。
列存儲技術改善 資料行存放區索引的多項改善:
- 排序的非叢集資料行存放區索引
- 線上索引建置並改善排序資料行存放區索引的排序品質
- 改善叢集資料行存放區索引存在時的壓縮作業
記憶體優化容器和檔案群組移除 當刪除所有 In-Memory OLTP 物件時,支援移除記憶體優化容器和檔案群組。
在 Linux 上 tmpfs 對 tempdb 的支援 在 Linux 上的 SQL Server 上啟用並執行 tempdbtmpfs
ZSTD 備份壓縮演算法 SQL Server 2025(17.x)新增了一種更快且更有效的備份壓縮演算法——ZSTD。
優化 sp_executesql 有效地減少編譯風暴所造成的影響。 編譯風暴是指同時編譯大量查詢,導致效能問題和資源爭用的情況。 啟用此功能,以允許 sp_executesql 從編譯的角度像預存程序和觸發器等物件那樣運行。

允許使用 sp_executesql 串行化編譯程式的批次可減少編譯 storm 的影響。
限時延長事件工作階段 在時間限制過後自動停止延伸事件工作階段。 這有助於避免會話可能錯誤地無限期運行、消耗資源並可能產生大量資料的情況。
PREVIEW_FEATURES 資料庫範圍設定允許你啟用預定在 SQL Server 版本發布後正式開放的功能。 在 版本資訊中檢閱這些功能。

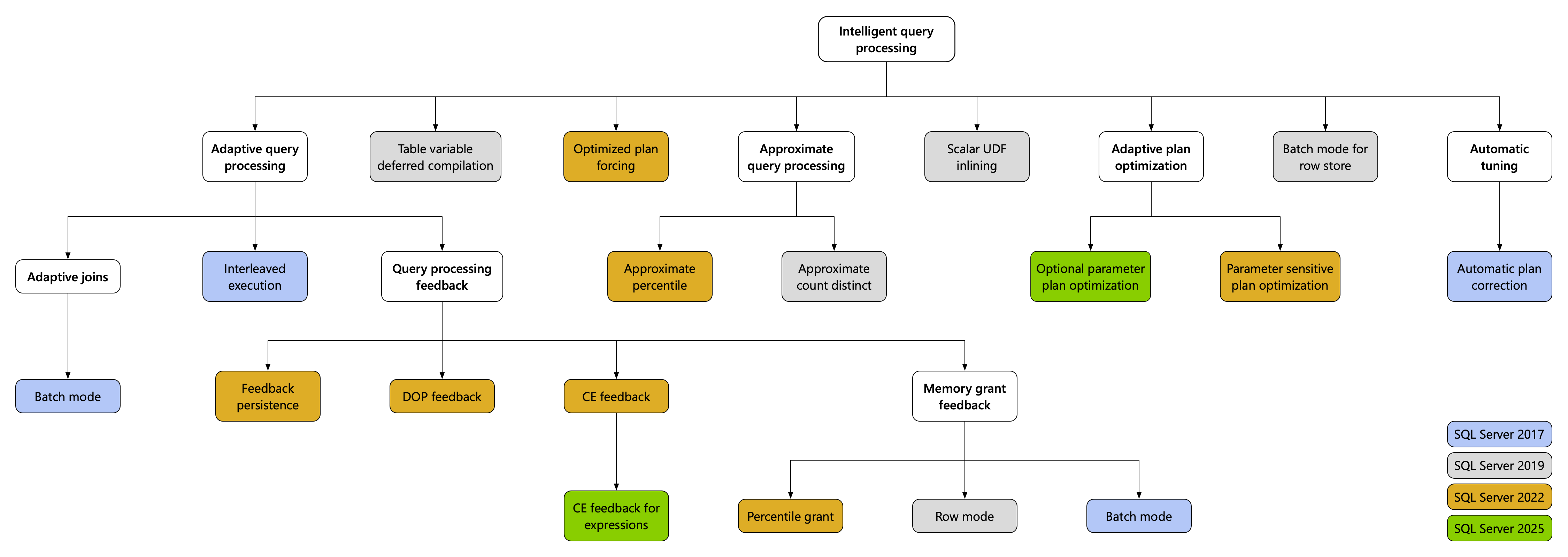
查詢存放庫與智能查詢運算

智慧查詢處理 (IQP) 功能系列都包含功能,能夠以最少的實作投入量改善現有工作負載的效能。

圖示顯示智慧查詢處理家族的功能及其在 SQL Server 中引入的時間。

新功能或更新 詳細資訊
表達式的基數估計反饋 從先前跨查詢執行運算式中學習。 尋找適當的基數估計 (CE) 模型選項,並套用至這些運算式的未來執行。
選擇性參數計劃優化 (OPPO) 利用參數敏感計劃優化(PSPO)所帶來的調適型計劃優化(Multiplan)基礎架構,從單一句子產生多個計劃。 這可讓功能根據查詢中使用的參數值做出不同的假設。
平行度(DOP)回饋 現在預設為開啟。
可讀取次要的查詢存放區 現在預設為開啟。
ABORT_QUERY_EXECUTION查詢提示 封鎖未來執行已知有問題的查詢,例如影響應用程式負載的非必要查詢。

語言

新功能或更新 詳細資訊
人工智慧
VECTOR_DISTANCE 使用指定的距離計量計算兩個向量之間的距離。
VECTOR_NORM 傳回向量的常態(這是其長度或大小的量值)。
向量正規化 傳回正規化向量。
VECTORPROPERTY 傳回指定向量的特定屬性。
建立向量索引 在向量數據行上建立近似索引,以改善近鄰搜尋的效能。 需要PREVIEW_FEATURES的資料庫範圍組態。
VECTOR_SEARCH 使用近似最近鄰向量搜尋演算法搜尋類似於指定查詢向量的向量。 需要PREVIEW_FEATURES的資料庫範圍組態。
建立外部模型 建立外部模型物件,其中包含 AI 模型推斷端點的位置、驗證方法和用途。
更改外部模型 改變外部模型物件。
移除外部模型 卸除外部模型物件。
人工智慧_生成_片段 根據類型、大小和來源運算式建立 區塊或文字片段。
AI_GENERATE_EMBEDDINGS 使用儲存在資料庫中的預先建立的 AI 模型定義,建立嵌入(向量陣列)。
正則表示式
REGEXP_LIKE 指出正則表達式模式是否符合字串。
REGEXP_REPLACE 傳回已修改的來源字串,並取代為取代字串,其中找到正則運算式型樣的出現。 如果找不到匹配項目,函式會傳回原始字串。
REGEXP_SUBSTR 傳回與正則表示式模式匹配的字串中某個子字串出現一次。 如果找不到匹配,則會返回 NULL
REGEXP_INSTR 根據自變數的值 return_option ,傳回相符子字串的開始或結束位置。
REGEXP_COUNT 計算正則表達式模式在字串中比對的次數。
REGEXP_MATCHES 傳回匹配正則表達式模式後擷取的子字串的表格式結果。 如果找不到相符專案,則函式不會傳回任何數據列。
REGEXP_SPLIT_TO_TABLE 傳回使用正則表達式模式作為分隔符拆分的字串。 如果模式不相符,函式會傳回整個字串表達式。
JSON
JSON_OBJECTAGG 從匯總建構 JSON 物件。
JSON_ARRAYAGG 從匯總建構 JSON 陣列。
其他新增專案和改善
子字串 length 現在是選擇性的,預設為 表達式 長度。 這項變更會將函式與 ANSI 標準對齊。
DATEADD number 支援 bigint 類型。
UNISTR 指定 Unicode 編碼值。 傳回 Unicode 字元。
產品 聚合函數 PRODUCT() 會計算一組值的乘積。
CURRENT_DATE 傳回目前資料庫系統的日期值作為日期。
EDIT_DISTANCE 計算將一個字串轉換成另一個字串所需的插入、刪除、替代和轉換數目。 需要PREVIEW_FEATURES的資料庫範圍組態。
編輯距離相似度 計算相似度值,範圍從0(表示不相符)到100(表示完整相符)。 需要PREVIEW_FEATURES的資料庫範圍組態。
JARO_WINKLER_DISTANCE(賈羅-溫克勒距離) 計算兩個字串之間的編輯距離,偏好從開頭匹配的一組前綴長度的字串。 傳回 浮動點。 需要PREVIEW_FEATURES的資料庫範圍組態。
JARO_WINKLER_SIMILARITY 計算相似度值,範圍從0(表示不相符)到100(表示完整相符)。 返回 int。需要 PREVIEW_FEATURES資料庫範圍設定
- BASE64_ENCODE
- BASE64_DECODE
將二進位數據轉換成可安全地跨各種系統傳輸的文字格式。 它可以以各種方式使用,因為它可確保您的二進位數據,例如影像或檔案,在傳輸期間保持不變,即使通過純文本系統也一樣。
||(字串串連) 使用 expression || expression串連表達式。
PREVIEW_FEATURES 資料庫範圍設定 啟用在此 SQL Server 版本正式推出時暫不計劃公開提供的功能。 在 版本資訊中檢閱這些功能。

Linux

工具

新功能或更新 詳細資訊
bcp 公用程式 驗證增強功能
sqlcmd 公用程式 驗證增強功能

Microsoft Fabric

新功能或更新 詳細資訊
Fabric 中的鏡像 持續將資料從內部部署的 SQL Server 2025 複寫至 Microsoft Fabric。 Microsoft Fabric 已經包含來自各種來源的鏡像,包括 Azure SQL Database 和 Azure SQL 受控實例。 如需 SQL Server 2025 資料庫鏡像至 Fabric 的詳細資訊,請參閱 Microsoft Fabric 中的鏡像 SQL Server 資料庫

2025 版 SQL Server 的 Fabric 鏡像功能

  • 你可以設定 SQL Server 資源調控器,以管理 SQL Server 2025(17.x)在 Fabric 中進行鏡像時的資源使用。 每個工作負載群組都適用於鏡映的特定階段。

    如需範例並開始使用,請參閱 設定 Fabric 鏡像的資源控管器。 如需詳細資訊,請參閱 資源管理員工作負載群組

  • 你可以啟用並設定 Fabric 鏡像的自動重種功能,以防止交易日誌填滿 SQL Server 2025(17.x)。

    如需範例並開始使用,請參閱 設定自動重新植入

  • 你可以在 SQL Server 2025(17.x)中設定由 Fabric 鏡像處理的交易最大與下限。

    如需範例並開始使用,請參閱 設定控制掃描效能

SQL Server Analysis Services

SQL Server Analysis Services 在使用本地帳號設定時,無法在故障轉移叢集上執行。 分析服務必須使用網域帳號來設定。

如果你在故障轉移叢集中使用本地帳號,會在 Windows 事件檢視器中看到以下錯誤:

Server Gen2 cryptokey is not present, but server assembly object System is set to use server gen2 cryptokey. Terminating server.

如需特定更新,請參閱 SQL Server Analysis Services 的新功能

Power BI 報表伺服器

自 SQL Server 2025(17.x)起,本地報告服務整合於 Power BI 報告伺服器之下。 如需詳細資訊,請參閱 Reporting Services 匯總常見問題

SQL Server Integration Services

關於 SQL Server 整合服務的變更,請參閱 SQL Server 2025 整合服務的新內容

已停止的服務和已淘汰的功能

此版本的 SQL Server 已停止 Data Quality Services (DQS)。 我們繼續支援 SQL Server 2022 (16.x) 和舊版中的 DQS。 欲了解更多資訊,包括如何在升級時解除安裝 DQS,請參閱 SQL Server 2025 已知問題

Master Data Services (MDS) 已在此版本的 SQL Server 中停止。 我們繼續支援 SQL Server 2022 (16.x) 和舊版中的 MDS。

Synapse Link 在此版本的 SQL Server 中已停止。 請改為使用 Fabric 中的鏡像。 如需詳細資訊,請參閱 Fabric 中的鏡像 – 新功能

Purview 存取原則 (DevOps 原則和數據擁有者原則) 在此版本的 SQL Server 中已停止。 請改用 固定伺服器角色

  • 若要取代 SQL 效能監視 Purview 策略動作,請使用 ##MS_ServerPerformanceStateReader## 和/或 ##MS_PerformanceDefinitionReader## 的固定伺服器角色。

  • 若要取代 SQL 安全性稽核 Purview 原則動作,請使用 ##MS_ServerSecurityStateReader## 和/或 ##MS_SecurityDefinitionReader## 固定伺服器角色。

  • 將伺服器角色與現有登入搭配使用 ##MS_DatabaseConnector## ,以連線到資料庫,而不需要在該資料庫中建立使用者。

本版本的 SQL Server 中,即時新增 CPU 功能已被棄用,並計劃在未來版本中移除。

輕量型集區組態選項和對應的光纖模式功能已在此版本的 SQL Server 中取代,並計劃在未來版本中移除。

中斷性變更

SQL Server 2025(17.x)引入了部分 SQL Server 資料庫引擎功能的破壞性變更,例如連結伺服器、複寫、日誌運送及 PolyBase。

欲了解更多資訊,請參閱 SQL Server 2025 中資料庫引擎功能的重大變更

尋求幫助

參與編輯 SQL 文件

您知道您可以自行編輯 SQL 內容嗎? 如果這麼做,您不僅能協助改善我們的文件,還能被列為該頁面的貢獻者。

如需詳細資訊,請參閱 編輯 Microsoft Learn 文件