Azure 應用程式閘道包含數個元件,您可以針對不同的案例以各種方式設定。 本文說明如何設定每個元件。

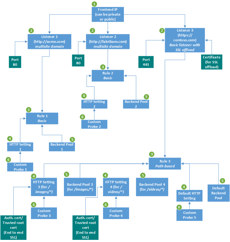
此影像說明具有三個接聽程式的應用程式。 前兩個分別是 http://acme.com/* 和 http://fabrikam.com/* 的多站台接聽程式。 這兩者都會在連接埠 80 上接聽。 第三個是具有端對端傳輸層安全性 (TLS) 終止的基本接聽程式,先前稱為安全通訊端層 (SSL) 終止。
基礎結構
應用程式閘道基礎結構包含虛擬網路、子網、網路安全組和使用者定義的路由。
如需詳細資訊,請參閱應用程式閘道基礎結構設定。
前端 IP 位址
您可以將應用程式閘道設定為具有公用 IP 位址、私人 IP 位址或兩者。 當您裝載客戶端必須透面向網際網路的虛擬 IP (VIP) 透過網際網路存取的後端時,需要公用 IP。
如需詳細資訊,請參閱應用程式閘道前端 IP 位址設定。
接聽程式
接聽程式是邏輯實體,會使用連接埠、通訊協定、主機和 IP 位址來檢查傳入連線要求。 當您設定接聽程式時,您必須輸入這些實體的值,以符合閘道上傳入要求中的對應值。
如需詳細資訊,請參閱應用程式閘道接聽程式設定。
要求路由規則
使用 Azure 入口網站建立應用程式閘道時,將會建立預設規則 (rule1)。 此規則會將預設接聽程式 (appGatewayHttpListener) 與預設後端集區 (appGatewayBackendPool) 和預設後端 HTTP 設定 (appGatewayBackendHttpSettings) 繫結。 建立閘道之後,您可以編輯預設規則的設定,或建立新規則。
如需詳細資訊,請參閱應用程式閘道要求路由規則。
後端設定
應用程式閘道會使用您在此處指定的設定,將流量路由至後端伺服器。 建立後端設定之後,您必須將它與一或多個要求路由規則產生關聯。
如需詳細資訊,請參閱 應用程式閘道後端設定組態。
後端集區
您可以將後端集區指向四個類型的後端成員:特定虛擬機器、虛擬機器擴展集、IP 位址/FQDN 或應用程式服務。
建立後端集區之後,您必須將其與一或多個要求路由規則相關聯。 您也必須為應用程式閘道上的每個後端集區設定健康情況探查。 符合要求路由規則條件時,應用程式閘道會將流量轉送至對應後端集區中狀況良好的伺服器 (如健康情況探查所判定)。
健康狀態探查
應用程式閘道預設會監視其後端中所有資源的健康情況。 但強烈建議您為每個後端 HTTP 設定建立自訂探查,以更充分地控制健康情況監視。 若要了解如何設定自訂探查,請參閱自訂健康情況探查設定。
附註
建立自訂健康情況探查之後,您必須將其與後端 HTTP 設定產生關聯。 除非對應的 HTTP 設定明確與使用規則的接聽程式相關聯,否則自定義探查不會監視後端集區的健全狀況。
後續步驟
現在您已了解應用程式閘道元件,您可以: