共用方式為


設定網路存取控制

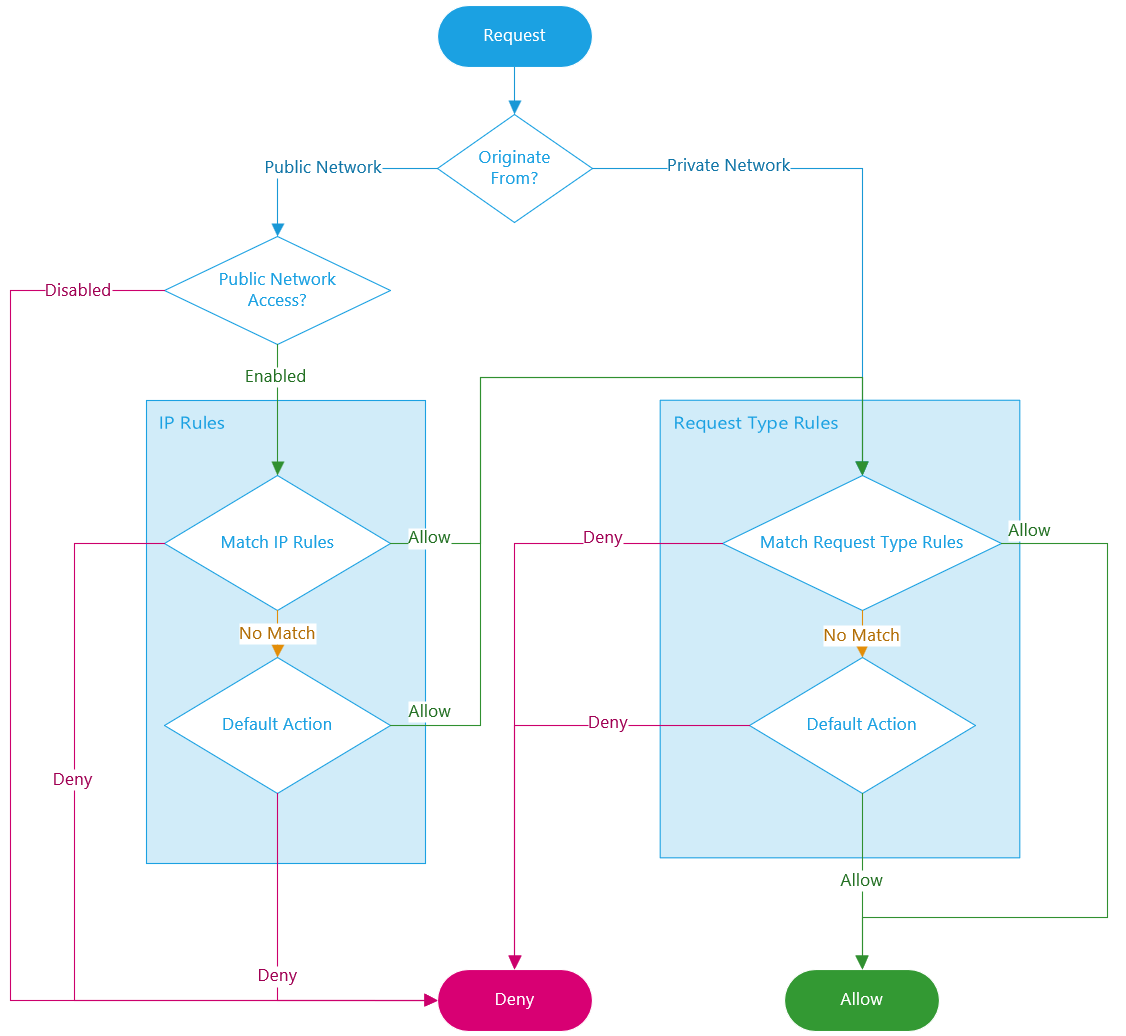
Azure SignalR Service 可讓您根據要求類型和網路子集來保護和管理服務端點的存取權。 當您設定網路存取控制規則時,只有從指定網路提出要求的應用程式才能存取您的 SignalR 服務。

顯示網路訪問控制決策流程圖的螢幕快照。

重要

網路存取控制規則生效時,存取 SignalR Service 的應用程式仍需針對要求給予適當授權。

公用網路存取

我們提供單一整合交換器,以簡化公用網路存取的設定。 參數有下列選項:

  • 已停用:完全封鎖公用網路存取。 公用網路會忽略所有其他網路訪問控制規則。
  • 已啟用:允許公用網路存取,這會進一步受到其他網路訪問控制規則的規範。
  1. 前往您要保護的 SignalR Service 執行個體。

  2. 從左側功能表中選取 [網路]。 選取 [公用存取] 索引標籤:

    顯示如何設定公用網路存取的螢幕快照。

  3. 選取 [已停用] 或 [已啟用]。

  4. 選取儲存套用變更。

預設動作

未符合其他規則時,會套用默認動作。

  1. 前往您要保護的 SignalR Service 執行個體。

  2. 選取左側功能表中的 [網路存取控制]

    入口網站上的預設動作

  3. 若要編輯預設動作,請切換 [ 允許/拒絕 ] 按鈕。

  4. 選取儲存套用變更。

要求類型規則

您可以設定規則,以允許或拒絕公用網路和每個 私人端點的指定要求類型。

例如, 伺服器連線 通常是高許可權。 若要增強安全性,您可能想要限制其來源。 您可以設定規則來封鎖來自公用網路的所有伺服器連線,並且只允許它們來自特定虛擬網路。

如果沒有符合規則,則會套用默認動作。

  1. 前往您要保護的 SignalR Service 執行個體。

  2. 選取左側功能表中的 [網路存取控制]

    入口網站上要求類型規則

  3. 若要編輯公用網路規則,請在 [公用網路] 底下選取要允許的要求類型。

    在入口網站上編輯公用網路 ACL

  4. 若要編輯私人端點網路規則,請在 [私人端點連線] 底下的各列中選取要允許的要求類型。

    在入口網站上編輯私人端點 ACL

  5. 選取儲存套用變更。

IP 規則

IP 規則可讓您授與或拒絕特定公用因特網IP位址範圍的存取權。 這些規則可用來允許存取特定因特網型服務和內部部署網路,或封鎖一般因特網流量。

適用以下限制:

  • 您可以設定最多 30 個規則。
  • 位址範圍必須使用 CIDR 表示法來指定,例如 16.17.18.0/24 支援 IPv4 和 IPv6 位址。
  • IP 規則會依照定義的順序進行評估。 如果沒有符合規則,則會套用默認動作。
  • IP 規則僅適用於公用流量,且無法封鎖來自私人端點的流量。
  1. 前往您要保護的 SignalR Service 執行個體。

  2. 從左側功能表中選取 [網路]。 選取 [存取控制規則] 索引標籤

    顯示如何設定IP規則的螢幕快照。

  3. 編輯 [IP 規則] 區段下的清單。

  4. 選取儲存套用變更。

下一步

深入了解 Azure Private Link