共用方式為


使用 Microsoft Purview 設定事件中樞,以傳送和接收 Atlas Kafka 主題訊息

本文說明如何設定 Microsoft Purview,以便能夠使用 Azure 事件中樞傳送和接收 Atlas Kafka 主題事件。

如果您已設定環境,請瞭解如何 開始使用 Azure.Messaging.EventHubs .NET 程式庫來傳送和接收訊息

必要條件

若要設定您的環境,您需要具備某些先決條件:

  • Microsoft Azure 訂用帳戶。 若要使用 Azure 服務,包括事件中樞,您需要 Azure 訂用帳戶。 如果您沒有 Azure 帳戶,可以在建立帳戶時註冊免費試用版,或使用 MSDN 訂閱者權益。
  • 作用中的 Microsoft Purview 帳戶

設定事件中樞

若要傳送或接收 Atlas Kafka 主題訊息,您必須設定至少一個事件中樞命名空間。 您可以:

注意事項

如果您的 Microsoft Purview 帳戶是在 2022 年 12 月 15 日之前建立,您可能已經有受控事件中樞資源與您的帳戶相關聯。 您可以在 Azure 入口網站 中 Microsoft Purview 帳戶頁面上的 [設定] 底下簽入 [受控資源]。 螢幕擷取畫面顯示 Azure 入口網站中 Microsoft Purview 帳戶頁面的 [受控資源] 頁面上醒目提示的事件中樞命名空間切換。

  • 如果您沒有看到此資源,或已 停用,請遵循下列步驟來設定您的事件中樞。

  • 如果已 啟用,您可以視需要繼續使用此受控事件中樞命名空間。 (有相關成本。請參閱定價 頁面。) 如果您想要管理自己的事件中樞帳戶,您必須先 停用 此功能,然後遵循下列步驟。 若要讓事件中樞支援的 TLS 版本保持更新,建議您使用 BYO 事件中樞。如果您停用受控事件中樞資源,您將無法重新啟用受控事件中樞資源。您只能設定自己的事件中樞

自備事件中樞命名空間

您可以使用事件中樞設定現有的 Azure 事件中樞命名空間,或建立新的命名空間以連線到 Microsoft Purview。

事件中樞許可權

若要向事件中樞進行驗證,您可以使用:

  • Microsoft Purview 受控識別 (建議的)
  • 使用者指派的受控識別 - 只有在建立帳戶之後設定命名空間 ,以及 搭配開放網路使用事件中樞時才可用。

這些身分識別 至少需要事件中樞的參與者許可權 ,才能將它們設定為搭配 Microsoft Purview 使用。

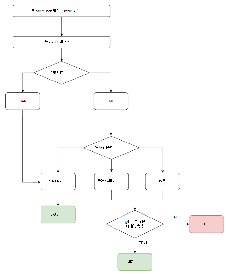
事件中樞網路

  1. 如果您的 Microsoft Purview 帳戶使用私人端點,請 設定擷取私人端點以連線到事件中樞。

  2. 您的事件中樞工作區網路必須以下列兩種方式之一進行設定:

    • 公用網路存取 設定為 [選取的網路][已停用][允許受信任的 Microsoft 服務略過此防火牆] 設定為 [是],並使用 Microsoft Purview 受控識別進行驗證。
    • 公用網路存取 設定為 [ 所有網路 ],並使用 Microsoft Purview 受控識別或使用者指派的受控識別來驗證。

    Microsoft Purview 的受信任服務狀態表示,只要在您的事件中樞資源上 [允許受信任的 Microsoft 服務略過此防火牆 ] 設定為 [ ],您的攔截仍然可以接收來自事件中樞的訊息。

事件中樞網路的流程圖,顯示透過所有網路或啟用受信任服務的成功路徑。

如需事件中樞網路的詳細資訊,請參閱 Azure 事件中樞檔。

設定事件中樞以將訊息發佈至 Microsoft Purview

  1. 流覽至 Azure 入口網站中 Microsoft Purview 帳戶頁面上 [設定] 底下的 [Kafka 設定]。

    螢幕擷取畫面顯示 Azure 入口網站 中 Microsoft Purview 功能表中的 Kafka 設定選項。

  2. 選取 [新增設定] 和 [攔截設定]。

    注意事項

    您可以視需要新增任意數量的掛鉤組態。

    螢幕擷取畫面顯示 Kafka 設定頁面,其中醒目提示新增設定和掛鉤設定。

  3. 為您的攔截設定提供名稱、選取您的訂用帳戶、現有的事件中樞命名空間、要傳送通知的現有事件中樞、您要使用的取用者群組,以及您想要使用的驗證類型。

    提示

    您可以多次使用相同的事件中樞命名空間,但每個設定都需要自己的事件中樞。

    顯示掛鉤設定頁面的螢幕擷取畫面,並填入所有值。

  4. 選取 [儲存]。 您的配置需要幾分鐘才能完成。

  5. 設定完成後,您可以開始將 訊息發佈至 Microsoft Purview 的步驟。

設定事件中樞以接收來自 Microsoft Purview 的訊息

  1. 流覽至 Azure 入口網站中 Microsoft Purview 帳戶頁面上 [設定] 底下的 [Kafka 設定]。

    螢幕擷取畫面顯示 Azure 入口網站 中 Microsoft Purview 功能表中的 Kafka 設定選項。

  2. 如果已將設定列為 [通知] 類型,則已設定事件中樞,您可以開始 接收 Microsoft Purview 訊息的步驟。

    注意事項

    一次只能設定一個 通知 事件中樞。

    螢幕擷取畫面顯示 Kafka 組態選項,其中包含通知型別組態就緒。

  3. 如果尚未列出 通知設定, 請選取 新增設定通知設定

    顯示 Kafka 組態頁面的螢幕擷取畫面,其中醒目提示新增組態和通知組態。

  4. 為您的通知設定提供名稱、選取您的訂用帳戶、現有的事件中樞命名空間、要傳送通知的現有事件中樞、您要使用的分割區,以及您想要使用的驗證類型。

    提示

    您可以多次使用相同的事件中樞命名空間,但每個設定都需要自己的事件中樞。

    螢幕擷取畫面顯示通知中樞設定頁面,並填入所有值。

  5. 選取 [儲存]。 您的配置需要幾分鐘才能完成。

  6. 設定完成後,您可以開始 接收 Microsoft Purview 訊息的步驟。

移除已設定的事件中樞

若要移除已設定的事件中樞命名空間,您可以遵循下列步驟:

  1. Azure 入口網站 中搜尋並開啟您的 Microsoft Purview 帳戶。

  2. 在 Azure 入口網站 的 Microsoft Purview 帳戶頁面上的設定下選取 [Kafka 設定]。

  3. 選取您要停用的事件中樞。 (Hook 中樞會將訊息傳送至 Microsoft Purview。通知中樞會接收通知.)

  4. 選取 移除 以 儲存選擇並開始停用程式。 這可能需要幾分鐘才能完成。

    螢幕擷取畫面顯示 Azure 入口網站中 Microsoft Purview 帳戶頁面的 Kafka 設定頁面,並醒目提示移除按鈕。

建立受控命名空間

如果您想要擁有受控事件中樞命名空間,您必須使用 REST API 來設定您的帳戶。

您可以使用下列腳本 (設定 apiVersion = 2021-12-01) 來更新帳戶,而且這種方式只會影響事件中樞設定:

$body = @{"properties" = @{ "managedEventHubState" = "Enabled" }; "location" = $($location); "identity" = @{ "type"= $($type) } } | ConvertTo-Json
$Token=Get-AzAccessToken
$Headers = @{ "Authorization" = "Bearer $($Token.Token)" }
$Uri = "https://management.azure.com/subscriptions/$($subscription)/resourceGroups/$($rg)/providers/Microsoft.Purview/accounts/$($accountName)?api-version=$($apiVersion)"

Invoke-WebRequest -URI $Uri -Method Put -Body $body -Headers $Headers -ContentType "application/json"

後續步驟