共用方式為


Intune iOS 應用程式 SDK - 應用程式保護 CA 支援 (可選)

應用程式保護 條件存取會阻擋伺服器憑證的存取,直到 Intune 確認應用程式保護政策已實施為止。 此功能需要修改新增使用者流程。 一旦客戶啟用 App Protection CA,該客戶租戶中存取受保護資源的應用程式將無法取得存取權杖,除非他們支援此功能。

注意事項

本指南分為數個不同階段。 先從複習 第一階段:規劃整合開始。

第六階段:應用程式保護CA支援

賽段目標

  • 了解可用於支援 App Protection 條件存取的不同 API 在 iOS 應用程式中
  • 將您的應用程式與使用者整合應用程式保護條件存取。
  • 測試上述與你的應用程式及使用者的整合。

相依性

除了 Intune SDK 之外,你還需要這兩個元件來啟用應用程式保護 CA。

  1. iOS 認證器應用程式
  2. MSAL 認證函式庫 1.0 或更高版本

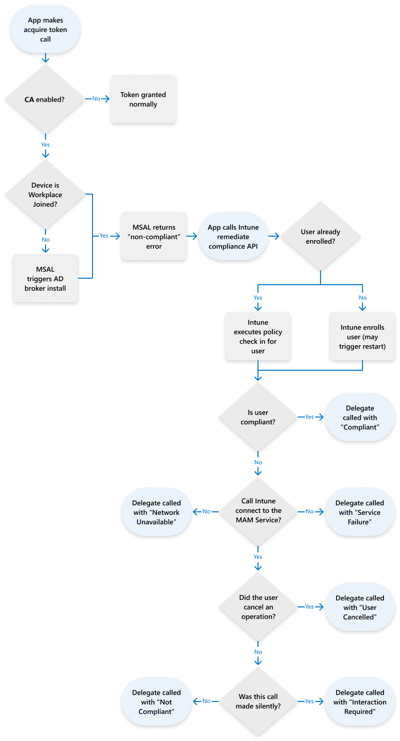
MAM-CA 修復流

MAM-CA修復流程示意圖。

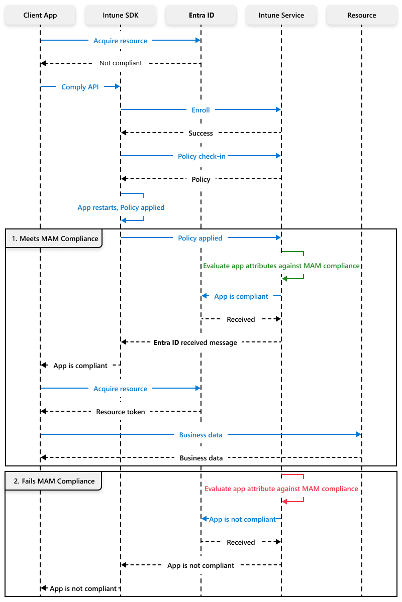
MAM 合規流程

MAM 合規流程示意圖。

新 API

大多數新 API 可在 IntuneMAMComplianceManager.h. 中找到。 應用程式需要注意以下三種行為差異。

新行為 描述
應用程式→ ADAL/MSAL:取得代幣 當應用程式嘗試取得代幣時,應該準備好接收ERROR_SERVER_PROTECTION_POLICY_REQUIRED。 應用程式可能在初始帳戶新增流程或後續存取令牌時收到此錯誤。 當應用程式收到此錯誤時,將不會獲得存取權杖,必須進行修復才能取得任何伺服器資料。
App → Intune SDK:呼叫 remediateComplianceForIdentity 當應用程式收到 ADAL 的 ERROR_SERVER_PROTECTION_POLICY_REQUIRED,或 MSAL 發出的 MSALErrorServerProtectionPoliciesRequired 時,應呼叫 [[IntuneMAMComplianceManager instance] remediateComplianceForIdentity],讓Intune註冊應用程式並套用政策。 通話期間應用程式可能會重新啟動。 如果應用程式需要在重新啟動前儲存狀態,可以在 IntuneMAMPolicyDelegate 的 restartApplication 代理方式中儲存。

remediateComplianceForIdentity 提供 registerAndEnrollAccount 與 loginAndEnrollAccount 的所有功能。 因此,應用程式不需要使用這兩個較舊的 API。
Intune → 應用程式:委託人修復通知 Intune 取得並套用政策後,會使用 IntuneMAMComplianceDelegate 協定通知應用程式結果。 請參閱 IntuneComplianceManager.h 中的 IntuneMAMComplianceStatus ,了解應用程式應如何處理每個錯誤。 除了 IntuneMAMComplianceCompliant 外,使用者都不會擁有有效的存取權杖。

如果應用程式已經有受管理內容且無法進入合規狀態,應用程式應該呼叫選擇性清除來移除任何企業內容。

如果無法達到合規狀態,應用程式應該會顯示由 withErrorMessage 和 andErrorTitle 提供的本地化錯誤訊息和標題字串。

IntuneMAMComplianceDelegate 的 hasComplianceStatus 方法範例

(void) accountId:(NSString*_Nonnull) accountId hasComplianceStatus:(IntuneMAMComplianceStatus) status withErrorMessage:(NSString*_Nonnull) errMsg andErrorTitle:(NSString*_Nonnull) errTitle
{
    switch(status)
    {
        case IntuneMAMComplianceCompliant:
        {
            /*
            Handle successful compliance
            */
            break;
        }
        case IntuneMAMComplianceNotCompliant:
        case IntuneMAMComplianceNetworkFailure:
        case IntuneMAMComplianceUserCancelled:
        case IntuneMAMComplianceServiceFailure:
        {
            UIAlertController* alert = [UIAlertController alertControllerWithTitle:errTitle
            message:errMsg
            preferredStyle:UIAlertControllerStyleAlert];
            UIAlertAction* defaultAction = [UIAlertAction actionWithTitle:@"OK" style:UIAlertActionStyleDefault
            handler:^(UIAlertAction * action) {exit(0);}];
            [alert addAction:defaultAction];
            dispatch_async(dispatch_get_main_queue(), ^{
            [self presentViewController:alert animated:YES completion:nil];
            });
            break;
        }
        case IntuneMAMComplianceInteractionRequired:
        {
            [[IntuneMAMComplianceManager instance] remediateComplianceForAccountId:accountId silent:NO];
            break;
        }
    }
}
func accountId(_ accountId: String, hasComplianceStatus status: IntuneMAMComplianceStatus, withErrorMessage errMsg: String, andErrorTitle errTitle: String) {
        switch status {
        case .compliant:
           //Handle successful compliance
        case .notCompliant, .networkFailure,.serviceFailure,.userCancelled:
            DispatchQueue.main.async {
              let alert = UIAlertController(title: errTitle, message: errMsg, preferredStyle: .alert)
                alert.addAction(UIAlertAction(title: "OK", style: .default, handler: { action in
                    exit(0)
                }))
                self.present(alert, animated: true, completion: nil)
            }
        case .interactionRequired:
            IntuneMAMComplianceManager.instance().remediateCompliance(forAccountId: accountId, silent: false)
   }

MSAL/ADAL

應用程式需要透過在 MSAL/ADAL 設定中加入客戶端能力變數來標示對 App Protection CA 的支援。 以下數值是必須的:claims = {“access_token”:{“xms_cc”:{“values”:[“protapp”]}}}}

MSALPublicClientApplicationConfig Class Reference (azuread.github.io)

    MSALAADAuthority *authority = [[MSALAADAuthority alloc] initWithURL:[[NSURL alloc] initWithString:IntuneMAMSettings.aadAuthorityUriOverride] error:&msalError];
    MSALPublicClientApplicationConfig *config = [[MSALPublicClientApplicationConfig alloc]
                                                 initWithClientId:IntuneMAMSettings.aadClientIdOverride
                                                 redirectUri:IntuneMAMSettings.aadRedirectUriOverride
                                                 authority:authority];

    /*
     IF YOU'RE IMPLEMENTING CA IN YOUR APP, PLEASE PAY ATTENTION TO THE FOLLOWING...
    */
    // This is needed for CA!
    // This line adds an option to the MSAL token request so that MSAL knows that CA may be active
    // Without this, MSAL won't know that CA could be activated
    // In the event that CA is activated and this line isn't in place, the auth flow will fail

    config.clientApplicationCapabilities = @[@"protapp"];
guard let authorityURL = URL(string: kAuthority) else {
            print("Unable to create authority URL")
            return
        }
         let authority = try MSALAADAuthority(url: authorityURL)
         let msalConfiguration = MSALPublicClientApplicationConfig(clientId: kClientID,redirectUri: kRedirectUri,
                                                                  authority: authority)
        msalConfiguration.clientApplicationCapabilities = ["ProtApp"]
        self.applicationContext = try MSALPublicClientApplication(configuration: msalConfiguration)

要取得 Microsoft Entra 物件 ID 中 MAM SDK 合規修復 API 中 accountId 參數的物件 ID,您需要執行以下步驟:

  • 首先,當 MSAL 向應用程式回報ERROR_SERVER_PROTECTION_POLICY_REQUIRED時,從 userInfo[MSALHomeAccountIdKey] 的 userInfo[MSALHomeAccountIdKey] 取得 homeAccountId。
  • 這個 homeAccountID 格式為 ObjectId.TenantId。 透過拆分 '.' 字串來提取 ObjectId,然後在 remediation API remediateComplianceForAccountID 中用該值作為 accountId 參數。

退出標準

設定應用程式保護CA的測試使用者

  1. 請使用您的管理員憑證登入。https://portal.azure.com
  2. 選擇 Microsoft Entra ID>條件存取>建立新政策。 建立新的條件式存取原則。
  3. 透過設定以下項目來設定條件存取政策:
    • 填寫 姓名 欄位。
    • 啟用保單。
    • 將政策指派給使用者或群組。
  4. 指派雲端應用程式。 選擇 包含>所有雲端應用程式。 如警告所示,請小心不要錯誤設定此設定。 舉例來說,如果你排除所有雲端應用程式,就會把自己鎖在控制台之外。
  5. 透過選擇存取控制>>來授權存取控制 授權存取需要應用程式保護政策
  6. 設定完政策後,選擇 建立 來儲存政策並套用。
  7. 啟用原則。
  8. 你也需要確保使用者是針對 MAM 政策的目標。

測試案例

測試案例 如何測試 預期結果
MAM-CA 一直適用 在註冊應用程式前,請確保使用者同時被針對應用程式保護 CA 和 MAM 政策。 確認你的應用程式是否能處理上述的修復案例,且該應用程式能取得存取權杖。
MAM-CA 是在使用者註冊後申請的 使用者應該已經登入應用程式,但不會針對應用程式保護 CA。 在主控台中鎖定 App Protection CA 的使用者,並確認你正確處理 MAM 修復
MAM-CA 不合規 建立一個應用程式保護CA政策,但不要指派MAM政策。 使用者不應該能夠取得存取權杖。 這對於測試你的應用程式如何處理 IntuneMAMComplianceStatus 錯誤案例很有幫助。

後續步驟

完成上述所有 退出條件 後,您的應用程式已成功整合至 App Protection CA 支援。 接下來的章節「 第七階段:網頁檢視功能 」可能是否必需,取決於您應用程式所需的應用程式保護政策支援。