重要事項
Xamarin 支援自 2024 年 5 月 1 日起結束,涵蓋所有 Xamarin SDK,包括 Xamarin.Forms、Intune App SDK、Xamarin 綁定及相關的 Microsoft 隧道支援。 Xamarin.Forms 已發展成 .NET 多平台應用程式介面 (MAUI) 。 現有的 Xamarin 專案應該遷移到 .NET MAUI。 欲了解更多關於將 Xamarin 專案升級至 .NET 的資訊,請參閱從 Xamarin 升級至 .NET & .NET MAUI 及 .NET 多平台應用程式介面 文件。 關於 Android 平台上的 Intune 支援,請參閱 Intune App SDK for .NET MAUI - Android 與 .NET for Android 文件。 關於 iOS 平台上的 Intune 支援,請參閱 Microsoft Intune App SDK for MAUI.iOS 及 .NET for iOS。
本指南將幫助您快速啟用行動應用程式,支援 Microsoft Intune 的應用程式保護政策。 你可能會覺得先了解 Intune App SDK 的優點會很有幫助,詳情見 Intune App SDK 概述。
Intune App SDK 支援 iOS 與 Android 上的類似情境,旨在為 IT 管理員在各平台創造一致的體驗。 但由於平台差異和限制,某些功能的支援度會有些微差異。
製程流程
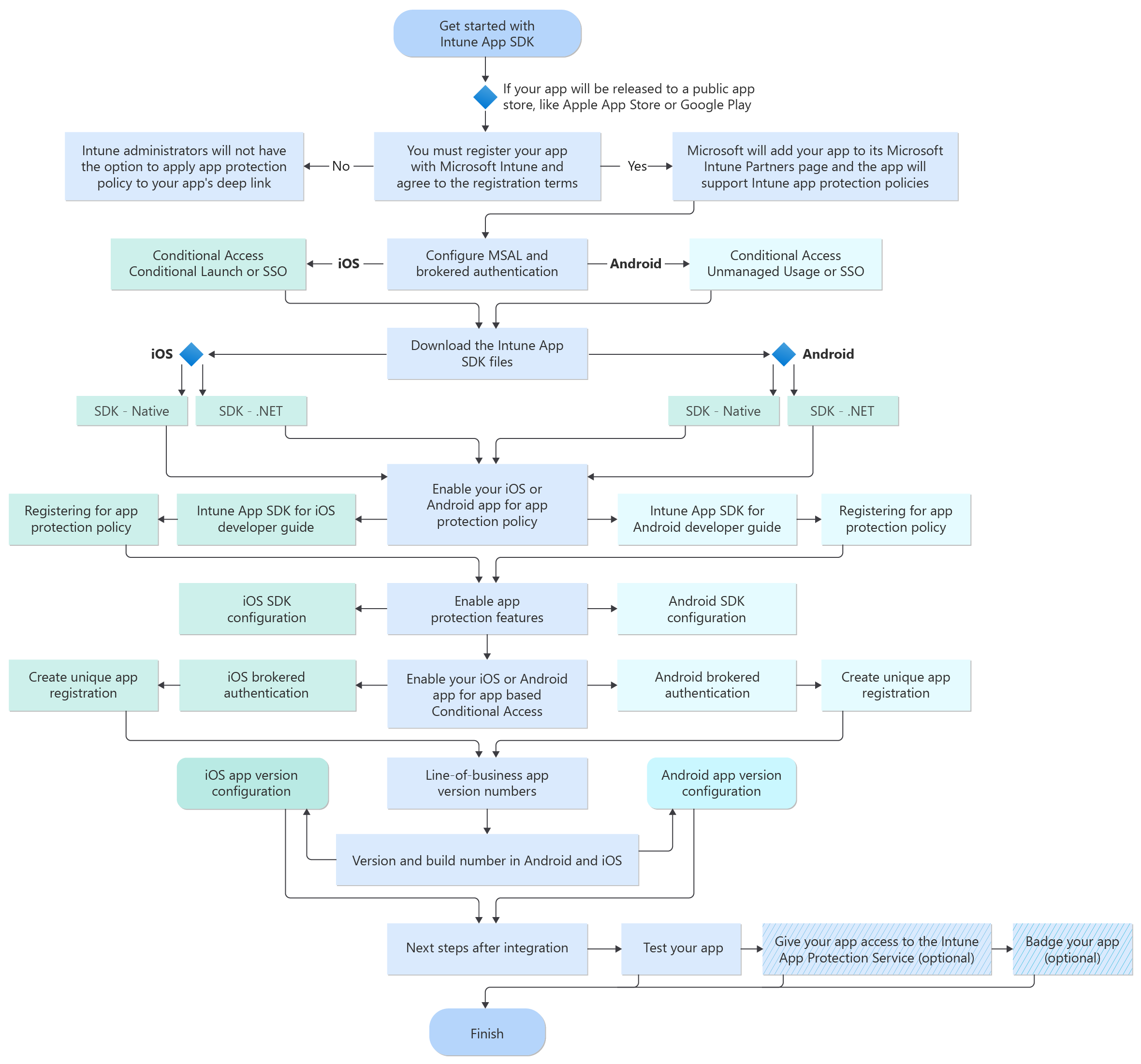
下圖提供了 iOS 版 Intune App SDK 與 Android 版 Intune App SDK 的流程:
在 Microsoft 註冊你的商店應用程式
如果你的應用程式是組織內部的,且不會公開:
你 不需要 註冊你的應用程式。 對於由公司撰寫或為公司撰寫的內部 業務線 (LOB) 應用程式 ,IT 管理員會在內部部署該應用程式。 Intune 會偵測該應用程式是否已使用 SDK 建置,並允許 IT 管理員對其套用應用程式保護政策。 你可以跳到 「啟用你的 iOS 或 Android 應用程式以獲取應用程式保護政策」這一章節。
如果您的應用程式會上架至公開應用商店,如 Apple App Store 或 Google Play:
您必須先在 Microsoft Intune 註冊您的應用程式並同意註冊條款。 IT 管理員接著可以對受管理的應用程式套用應用程式保護政策,該應用程式會被列為 合作夥伴生產力應用程式。
在註冊完成並經 Microsoft Intune 團隊確認之前,Intune 管理員將無法選擇對您的應用程式的深層連結套用應用程式保護政策。 Microsoft 也會將您的應用程式加入其 Microsoft Intune 合作夥伴頁面。 在那裡,應用程式的圖示會顯示它支援 Intune 應用程式的保護政策。
註冊流程
要開始註冊流程,如果你還沒有與 Microsoft 聯絡人合作,請填寫 Microsoft Intune 應用程式合作夥伴問卷。
我們會使用您問卷回覆中列出的電子郵件地址聯繫並繼續註冊流程。 此外,若有任何疑慮,我們也會使用您的註冊電子郵件地址與您聯繫。
注意事項
問卷中收集的所有資訊及透過與 Microsoft Intune 團隊的電子郵件往來,均將遵守 Microsoft 隱私聲明。
註冊流程中可以期待的事項:
提交問卷後,我們會透過您的註冊電子郵件聯絡您,確認是否成功收到,或索取更多資訊以完成註冊。
在收到您所有必要資訊後,我們會寄送您簽署 Microsoft Intune 應用程式合作夥伴協議。 此協議說明貴公司在成為 Microsoft Intune 應用程式合作夥伴前必須接受的條款。
當您的應用程式成功註冊 Microsoft Intune 服務,且您的應用程式在 Microsoft Intune 合作夥伴網站上被推薦時,您將收到通知。
最後,你的應用程式深度連結會被加入下一個每月的 Intune 服務更新中。 例如,若註冊資訊在七月完成,深度連結將於八月中旬支援。
深層連結是指向你應用程式在公開應用商店中商品列表的連結。 如果你的應用程式的深層連結未來有變動,你需要重新註冊應用程式。
下載 SDK 檔案
原生 iOS 和 Android 的 Intune 應用程式 SDK 托管在 Microsoft GitHub 帳號上。 這些公開倉庫分別提供原生 iOS 和 Android 的 SDK 檔案:
如果你的應用程式使用 .NET 多平台應用程式介面 (.NET MAUI) ,請使用以下 SDK 變體:
注意事項
利用 Intune APP SDK for .NET MAUI,你可以開發包含 .NET 多平台應用程式介面的 Android 或 iOS Intune 應用程式。 使用此框架開發的應用程式將允許你強制執行 Intune 行動應用程式管理。
註冊一個 GitHub 帳號,這樣你可以從我們的倉庫中分叉和拉取資料,這是個好主意。 GitHub 讓開發者能與我們的產品團隊溝通、開啟問題並快速收到回應、查看發佈說明,並向 Microsoft 提供回饋。 如有關於 Intune App SDK GitHub 的問題,請聯絡 msintuneappsdk@microsoft.com。
啟用你的 iOS 或 Android 應用程式以保護應用程式
你需要以下開發者指南之一,幫助你將 Intune App SDK 整合進你的應用程式中:
Intune App SDK for iOS 開發者指南:本文件將一步步引導你使用 Intune App SDK 啟用原生 iOS 應用程式。
Android 版 Intune 應用程式開發者指南:本文件將一步步引導您使用Intune App SDK 啟用您的原生 Android 應用程式。
重要事項
Intune 定期釋出 Intune 應用程式 SDK 的更新。 我們建議訂閱 Intune App SDK 套件庫以獲取更新,這樣你就能將更新納入軟體開發的發行週期,並確保你的應用程式支援最新的應用程式保護政策設定。
在每次主要作業系統發佈前,計劃強制更新 Intune App SDK,以確保應用程式持續順暢運行,因為作業系統更新可能導致破壞性變更。 若未在主要作業系統版本前更新至最新版本,可能會遇到破壞性變更,或無法套用應用程式保護政策。
啟用您的 iOS 或 Android 應用程式,進行基於應用程式的條件存取
除了啟用應用程式保護政策外,應用程式若要正常使用 Microsoft Entra 應用程式的條件存取,還需具備以下條件:
應用程式採用 Microsoft 認證函式庫建置,並啟用 Microsoft Entra 經紀人認證。
您的應用程式的 Microsoft Entra 用戶端 ID 必須在 iOS 與 Android 平台間獨一無二。
為您的應用程式設定遙測
Microsoft Intune 會收集你應用程式的使用統計數據。
iOS 版 Intune App SDK:SDK 預設會記錄 SDK 使用事件的遙測數據。 這些資料會傳送到 Microsoft Intune。
- 如果你選擇不從應用程式傳送 SDK 遙測資料到 Microsoft Intune,必須在 IntuneMAMSettings 字典中將屬性
MAMTelemetryDisabled設為「YES」來停用遙測傳輸。
- 如果你選擇不從應用程式傳送 SDK 遙測資料到 Microsoft Intune,必須在 IntuneMAMSettings 字典中將屬性
Android 版 Intune App SDK:Android 版 Intune App SDK 不控制從你的應用程式收集資料。 公司入口網站應用程式預設會記錄遙測資料。 這些資料會傳送到 Microsoft Intune。 根據Microsoft政策,我們不會收集任何個人身份資訊 (PII) 。
- 若終端使用者選擇不傳送這些資料,必須在公司入口網站應用程式的設定中關閉遙測。 欲了解更多,請參閱 關閉 Microsoft 使用資料收集。
業務線應用程式版本號
Intune 中的業務線應用程式現在會顯示 iOS 和 Android 應用程式的版本號。 這個號碼會顯示在 Microsoft Intune 管理中心的應用程式清單和應用程式總覽刀片中。 終端使用者可以在公司入口網站應用程式及網頁入口網站中看到應用程式編號。
完整版本號
完整版本號則代表應用程式的特定版本。 該 編號顯示為 版本 (Build) 。 例如,2.2 (2.2.17560800) 。
完整版本號包含兩個部分:
版本
版本號是應用程式的可讀版本號。 終端使用者會用此工具辨識應用程式的不同版本。製造編號
建置號是一個內部編號,可用於應用程式偵測及程式化管理應用程式。 建置編號指的是應用程式的一個迭代版本,會參考程式碼變更。
Android 與 iOS 版本與版本號
Android 和 iOS 都使用版本號和版本號來參考應用程式。 然而,這兩個作業系統都有特定的作業系統意義。 下表說明這些術語之間的關聯。
當你在開發用於 Intune 的業務線應用程式時,記得同時使用版本和建置號。 Intune 應用程式管理功能依賴有意義的 CFBundleVersion (for iOS) 及 PackageVersionCode (Android) 。 這些號碼包含在應用程式清單中。
| Intune | iOS | Android | 描述 |
|---|---|---|---|
| 版本號碼 | CFBundleShortVersionString | PackageVersionName | 這個數字代表該應用程式針對終端用戶的特定版本。 |
| 組建編號 | CFBundle版本 | PackageVersionCode | 這個數字用來表示應用程式程式碼的一次迭代。 |
iOS
-
CFBundleShortVersionString
指定該組合的發行版本號。 這個號碼代表應用程式的已發布版本。 這個號碼是終端使用者用來參考應用程式的。 -
CFBundle版本
是該組合包的建置版本,用以識別該組合的迭代。 這個號碼可能代表已發行或未發行的套裝。 這個號碼用於應用程式偵測。
Android
-
PackageVersionName
版本號會顯示給使用者。 此屬性可設定為原始字串或指向字串資源的參考。 這個字串唯一的目的就是用來顯示給使用者。 -
PackageVersionCode
一個內部版本號。 此數字僅用來判斷某個版本是否較新,數字越高表示版本越新。 這不是版本
整合後的下一步
測試你的應用程式
完成將 iOS 或 Android 應用程式整合到 Intune App SDK 的必要步驟後,你需要確保所有應用程式保護政策都已啟用並對使用者及 IT 管理員有效。要測試你的整合應用程式,你需要以下條件:
Microsoft Intune 測試帳號:要測試您的 Intune 管理應用程式是否符合 Intune 應用程式保護功能,您需要一個 Microsoft Intune 帳號。
如果您是 ISV,啟用 iOS 或 Android 商店應用程式以保護 Intune 應用程式,完成 Microsoft Intune 註冊後,您將收到促銷代碼,詳情請見註冊步驟。 促銷代碼可讓您註冊 Microsoft Intune 試用期,延長使用期限為一年。
如果你正在開發一個不會直接出貨到商店的業務線應用程式,你理應能透過組織存取 Microsoft Intune。 你也可以在 Microsoft Intune 註冊一個月免費試用。
如果您在行動裝置上使用終端使用者帳號測試應用程式,請在登入後於 Microsoft 365 系統管理中心網站,確認該帳號已取得 Intune 授權,詳見「指派 Microsoft Intune 授權」頁面。
Intune 應用程式保護政策:要將你的應用程式與所有 Intune 應用程式保護政策對照,你應該了解每個政策設定的預期行為。 請參閱 iOS 應用程式保護政策 與 Android 應用程式保護政策的說明。 如果你的應用程式已整合 Intune SDK,但未列在可目標應用程式清單中,你可以在選擇自訂應用程式時,在文字框中指定 iOS) 的套件 ID ( (Android) ,或 Android 。
故障排除:若在手動測試應用程式安裝使用者體驗時遇到問題,請參閱 「故障排除應用程式安裝問題」。
讓您的應用程式存取 Intune 行動應用程式管理服務
如果您的應用程式使用自訂的 Microsoft Entra 認證設定,那麼應對公開商店應用程式以及內部 LOB 應用程式採取以下步驟。 如果你的應用程式使用 Intune SDK 預設客戶端 ID,這些步驟就不需要執行。
當你在 Azure 租戶中註冊應用程式,且應用程式顯示在「所有應用程式」中後,你必須讓應用程式存取 Intune 行動應用程式管理服務。 在 Microsoft Intune 管理中心:
- 前往 Microsoft Entra ID 的刀片。
- 在應用程式註冊中,前往該應用程式所設定的職缺。
- 點擊 + 新增權限。
- 點擊 我組織使用的 API。
- 在搜尋框中輸入 Microsoft 行動應用程式管理。
- 在 委派權限中,選擇 DeviceManagementManagedApps.ReadWrite: 讀寫使用者的應用程式管理資料*勾選框。
- 點擊 新增權限。
(選購)
確認 Intune 應用程式保護政策在你的應用程式中有效後,你可以用 Intune 應用程式保護標誌來標記你的應用程式圖示。
此徽章向 IT 管理員、終端用戶及潛在 Intune 客戶表示您的應用程式可使用 Intune 應用程式保護政策。 它鼓勵 Intune 用戶使用並採用您的應用程式。
徽章是一個公事包標誌,可在下方範例中看到:
你需要為你的應用程式加標:
可以讀取 .eps 檔案的影像處理應用程式,或是能讀取 .ai 檔案的 Adobe 應用程式。
你可以在 Microsoft Intune GitHub 找到 Intune 應用程式徽章的資產與指引。