[The TCP chimney offload feature is deprecated and should not be used.]
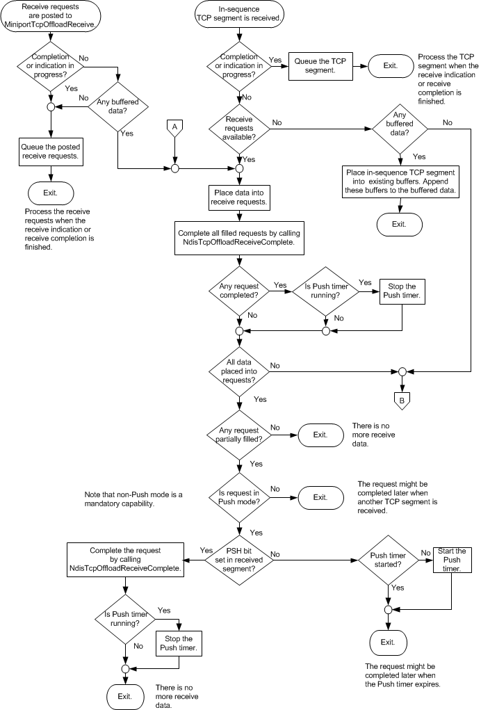
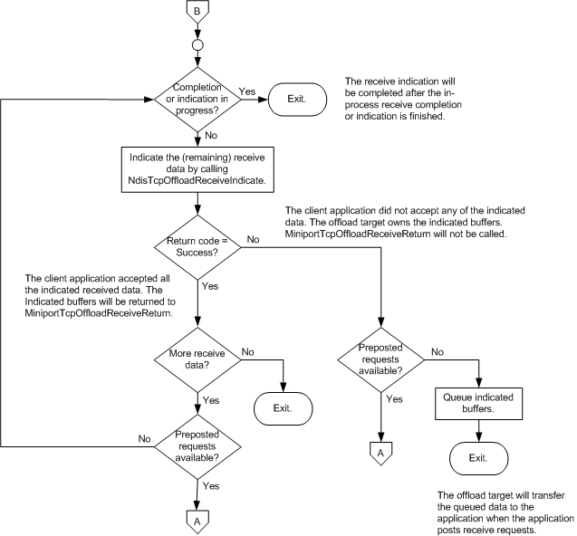
The following three flowcharts illustrate the algorithm that the offload target must use to process each of the following events:
The offload target receives an in-sequence TCP segment.
NDIS posts one or more receive requests (application-supplied receive buffers) to the offload target's MiniportTcpOffloadReceive function.
The push timer for an offloaded TCP connection expires.



The offload target must serialize calls to the NdisTcpOffloadReceiveComplete function and to the NdisTcpOffloadReceiveHandler function on a per-connection basis.
To increase performance, the offload target can complete all filled receive requests--and optionally one partially filled receive request--in a single call to the NdisTcpOffloadReceiveComplete function. For simplicity, this option is not illustrated in the delivery algorithm flowcharts.
After starting the delivery algorithm, the offload target must complete the algorithm.