GitHub 流程的元件

已完成

在此單元中,我們會檢閱下列 GitHub 流程的元件:

  • 分支
  • 認可
  • 提取要求
  • GitHub 流程
  • Git 工作流程

GitHub Flow 的元件

在進入 GitHub 特定工作流程之前,了解 GitHub Flow 是直接建立在 Git 的基本概念之上是很有幫助的。

Git 提供了追蹤和管理程式碼隨時間變化的工具。 GitHub 在這一基礎上進行構建,透過提供分支、提交、Pull Requests 以及協作視覺介面等功能,使得使用這些工具更加容易。 讓我們先看看這些概念在 GitHub 中是如何運作的。

什麼是分支

在上一節中,我們在您的存放庫中創建了一個新文件和一個新分支。

分支是 GitHub 體驗中不可或缺的一部分。 它們可讓您進行變更,而不會影響預設分支。

您的分支是實驗新功能或修正程式的安全位置。 如果您犯了錯誤,可以還原變更或推送更多變更來修正錯誤。 在合併分支之前,您的變更不會在預設分支上更新。

注意

或者,您也可以在終端機中使用 git 建立新分支並將其簽出。 此命令會是 git checkout -b newBranchName

什麼是提交

在上一單元中,您透過推送提交將新檔案新增至存放庫。 我們先簡要回顧什麼是提交。

提交是在分支上對一個或多個檔案進行的變更。 無論是透過命令行還是直接在 GitHub 的 Web 介面中進行提交,每個提交都會由唯一識別碼、時間戳記和參與者來追蹤。 提交會為任何檢閱檔案或連結項目 (例如問題或提取要求) 的歷程記錄的人提供清楚的稽核軌跡。

您可以在終端機中使用 Git 建立提交記錄:

git commit -m "Add a helpful commit message"

GitHub 主分支提交列表的螢幕擷取畫面。

在 Git 存放庫中,檔案可以存在於數個有效狀態,因為它會經歷版本控制程序。 Git 存放庫中檔案的主要狀態是未追蹤已追蹤

未追蹤:當檔案還不屬於 Git 存放庫時,檔案的初始狀態。 Git 不知道其存在。

已追蹤:已追蹤檔案是 Git 正在主動監視的檔案。 可以處於下列其中一個子狀態:

  • 未修改:該檔案已被追蹤,但自從上次提交以來尚未修改。
  • 已修改:自從上次提交以來,檔案已更改,但這些變更尚未暫存起來等待下一次提交。
  • 已暫存:已修改檔案,並將變更新增至暫存區域 (也稱為索引)。 這些變更已準備好提交。
  • 已提交:檔案位於存放庫的資料庫中。 代表檔案的最新認可版本。

這些狀態可協助您的小組瞭解每個檔案的狀態,以及它在版本控制程式中的位置。

什麼是 Pull Request?

提取要求是用來發出訊號的機制,其會指出來自某個分支的認可已準備好合併到另一個分支。

提交提取要求的小組成員會要求一或多名檢閱者驗證程式碼,並核准合併。 這些檢閱者有機會對變更加上註解、新增自己的,或使用提取要求本身進行進一步討論。

GitHub 也支援草稿拉取請求,可讓您開啟尚未準備好進行檢閱的拉取請求。

一旦變更已獲核准 (如果需要) 後,提取要求的來源分支 (比較分支) 就會合併到基礎分支。

提取要求和提取要求內註解的螢幕擷取畫面。

現在您已經了解了分支、提交和提取請求的運作方式,讓我們逐步了解它們如何在 GitHub Flow 中組合在一起。

GitHub 流程

螢幕擷取畫面以線性格式呈現 GitHub 流程的視覺化表現,其中包括新分支、提交、拉取請求,以及依該順序將變更合併回「main」。

GitHub 流程是一個簡單的工作流程,可協助您安全地進行和共用變更。 它很適合用來嘗試想法,並使用分支、提取要求與合併來與您的團隊協作。

注意

GitHub 流程是數個熱門工作流程之一。 其他包括 Git Flow 模式和基於主幹的開發模式。

現在我們已經了解 GitHub 的基本概念,我們可以講解 GitHub 流程及其組成部分。

  1. 首先建立分支,讓您的變更、功能或修正不會影響主要分支。
  2. 接著,在分支中進行更新。 如果您的工作流程支援,您可以從此分支部署變更,以在合併之前進行測試。
  3. 現在,開啟提取請求以邀請回饋並開始審查。
  4. 然後,查看評論並根據團隊的反饋進行必要的更新。
  5. 最後,一旦您對變更有信心,請取得批准並將 Pull Request 合併至主分支。
  6. 之後,刪除分支以保持儲存庫乾淨並避免使用過時的分支。

Git 工作流程

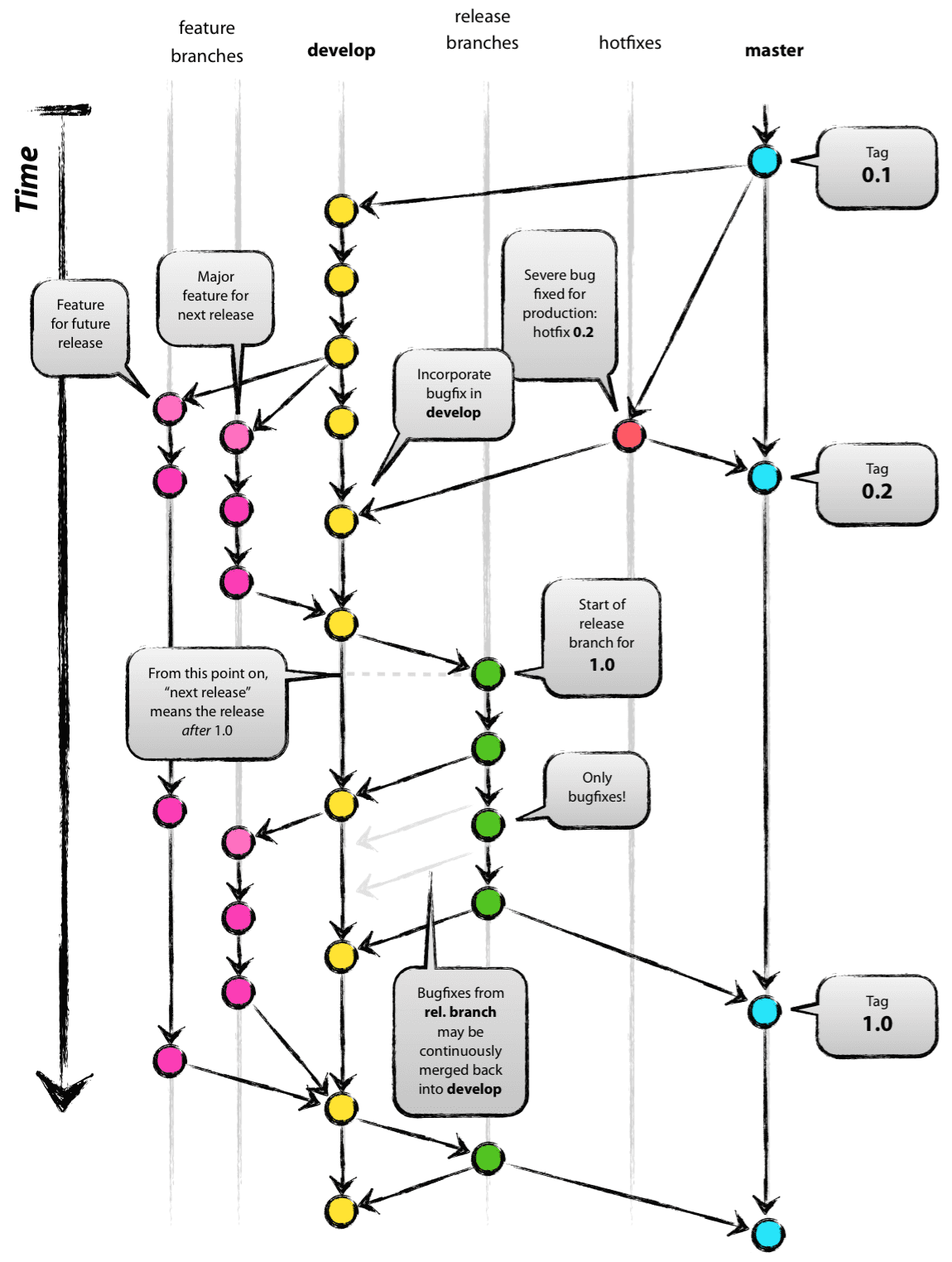
雖然 GitHub Flow 是專為持續傳遞而設計的輕量型工作流程, 但 Git 流程 是較結構化的分支模型,通常用於發行驅動環境中。 Git Flow 存在的時間比 GitHub Flow 更長,而您可能仍會看到使用 master 作為預設分支,而不是 main

Nvie 的 Git 分支模型圖示,展示了功能分支、開發分支、發布分支、熱修正以及主分支隨時間變化。彩色提交節點與箭頭說明功能如何合併到開發階段、1.0 版本如何建立發佈分支、錯誤修正如何回流到開發階段,以及熱修正如何直接套用到母版。標籤標示 0.1、0.2 和 1.0 版本。

圖片由 Vincent Driessen 提供,摘自 《A successful Git branching model》

Git 流程分支類型

Git flow 使用數個持久且臨時的分支:

  • master:始終反映可投入生產的代碼。
  • develop:包含下一個版本的最新開發工作。
  • feature/*:用於創建新功能,從 develop 派生分支,並在完成後合併回去。
  • release/*:從 develop 準備新的生產發行版本;允許進行最終測試與小型錯誤修正。
  • hotfix/*:用於快速修補生產問題;分支自 master

Git flow 流程的運作方式

  1. 開發人員會從 develop 建立功能分支,以建置新功能。
  2. 當需要發行時,會從建立一個develop。 這隔離了發行準備工作,以便開發可以不間斷地繼續進行。
  3. 錯誤修正可以新增至發行分支,但主要功能應等待未來的發行。
  4. 準備就緒後,會將發行分支合併到 master,並以版本號碼加上標記。 GitHub 可以使用這些標籤來協助您產生版本資訊。
  5. 應該將相同的發行分支合併回develop以保持同步。
  6. 如果發生嚴重的生產錯誤,會從 master 建立 Hotfix 分支。 修正之後,它會合併至 masterdevelop

使用 Git 流程的時機

  • 最適合具有排程式或版本化發行的專案
  • 如果您維護多個生產版本(例如長期支援分支),這會非常有幫助。
  • 適用於 較慢、更結構化的開發週期 (例如企業或受管制的環境)
  • 由於額外的分支管理,被認為比 GitHub Flow 更「重量級」

注意

Git flow 假設使用合併提交來整合分支。 使用 rebase 或 squash 合併可能會干擾其分支結構與歷程追蹤。

對於許多使用 GitHub 的團隊來說,GitHub Flow 更簡單、更快速。 但是,如果您的小組重視可預測性,而且需要更多發行規劃,Git 流程可能更適合。

祝賀! 您剛剛走完完整的 GitHub Flow,並探索 Git flow 如何為以發行為導向的專案提供結構化的替代方案。

讓我們移至下一節,我們將會討論問題和討論之間的差異。