共用方式為


MB 數據連線能力

總結

Windows 中的蜂窩架構

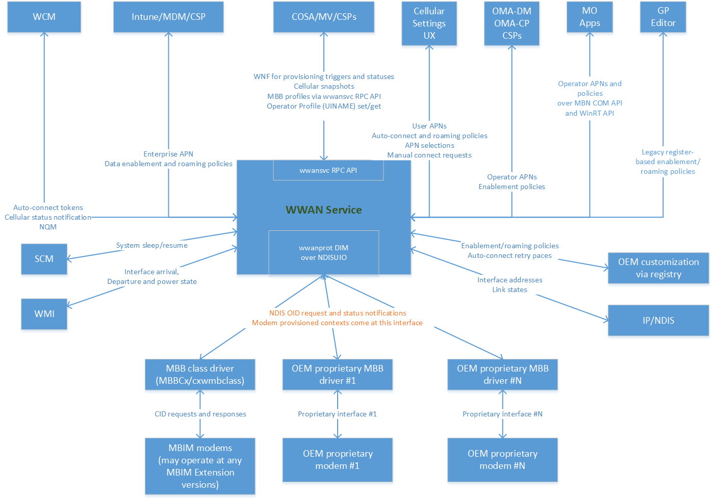
作業系統中蜂窩堆疊的主要元件是 WWAN 服務 (WwanSvc), 它控制和設定所有資料連線、狀態和事件。 它會與幾個用戶端驅動程式互動,以啟用跨作業系統的活動。

WWAN 服務與元件的外部互動圖。

上圖中的縮寫:

  • 科薩: 國家/地區和電信業者設定資產
  • CSP: 組態服務提供者
  • GP編輯: 群組原則編輯器
  • MDM: 行動裝置管理
  • MBBCx: 行動寬頻 WDF 類別延伸模組
  • MO: 行動運營商
  • MV: 多變體 (將 SIM 與 COSA 資料庫中對應資料相關聯的架構)
  • NDISUIO: NDIS 使用者模式 I/O
  • NQM: 網路靜音模式
  • 代工: 原始設備製造商
  • OMA-DM: 開放移動聯盟 – 設備管理
  • OMA-CP: 開放移動聯盟 – 客戶端配置
  • SCM: 服務控制管理員
  • WCM: Windows 連線管理員
  • WMI: Windows 管理工具
  • WNF: Windows 通知工具
  • wwanprot DIM: WWAN 通訊協定驅動程式介面模型
  • wwansvc: WWAN服務

如需個別元件的詳細資訊,請參閱 行動網路架構

基本數據連接所涉及的組件的一般框圖

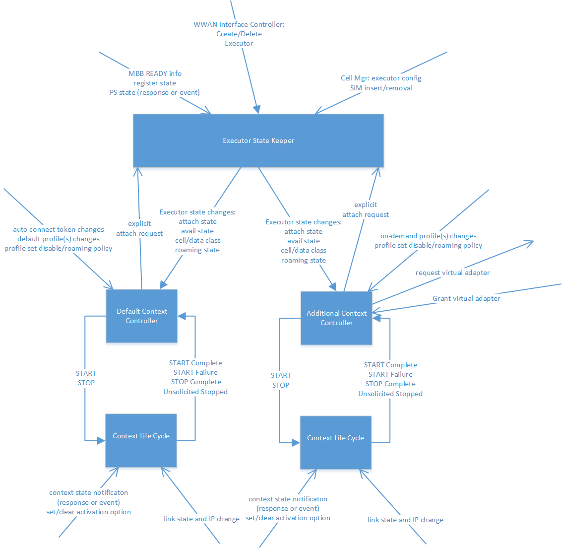
主要狀態機位於「預設前後關聯控制器」及其關聯的前後關聯生命週期物件中。

WWAN 服務元件(例如預設內容控制器)之間的內部互動圖。

預設上下文控制器與其直接相鄰的設備之間的互動

說明預設前後關聯控制器與相鄰元件之間互動的圖表。

預設內容控制器

預設內容控制器控制網際網路資料連線。 無論是否帶有設定檔,它根據自動連接或手動連接來管理蜂窩數據連接。

預設內容控制器會執行下列工作:

  • 對蜂窩互聯網連接執行自動連接、退避和自動重試

  • 每個主要/實體介面都有一個預設內容控制器實例,其中每個實例:

    • 從各種來源接收並保留相關原則設定
    • 接收並保留相關狀態資訊(SIM狀態、註冊狀態、封包服務狀態、iWLAN狀態、ICCID/IMSI等)
  • MBB 簡介評估

    • 評估 MBB 配置檔是否適用於目前的原則設定和行動網路狀態
  • 在振金版本或更早版本中:

    • 記錄相關 MBB 設定檔的新增/刪除/更新,並保留其清單。
    • 選取要啟用的設定檔(優先環、先前設定檔、自動連線排序、LKG 設定檔、購買設定檔、佈建設定檔等)
  • 在錳版本中:

    • 設定檔管理員負責管理啟用的設定檔選取
  • 回退間隔計算和計時器

  • 處理蜂窩網際網路手動連線請求(設定檔或無設定檔模式)

  • 使用類別 CWwanContextLifeCycle 的實例來啟用與 MBB 配置檔的連線

「預設前後關聯控制器」會使用有限狀態機來管理其任務。

預設上下文控制器的有限狀態機轉換

描述默認上下文控制器中有限狀態機轉換的圖表。

自動連接

自動連線需要符合的原則設定

原則設定 設定來源 配置單元
啟用網際網路 透過手機上的使用者介面從使用者取得 每個系統
highestConn類別 在 UI 介面上從管理員/用戶/操作員/設備進行操作 每個介面
ClientDisableAutoConnect 透過桌面上的使用者介面從使用者發送 每個介面
OperatorService啟用 從密蘇里州通過 OTA 每個介面
GPolicyDisableAutoConnect 藉由登錄編輯群組政策 每個系統
mdmDataEnablementPolicy 從 MDM,透過 WNF (OnEnforced/OffEnforced/NoPolicy) 通知 每個系統
mdm漫遊原則 由 MDM 通過 WNF 發送通知(DisabledEnforced/EnabledEnforced/NoPolicy) 每個系統

需要關注自動連線的州

國家 價值觀
系統電源狀態 S0/S3/S4/D0/D3/D4
裝置電源狀態 D0/D3/D4
就緒狀態 初始化/ICCID
IMSI 影響 IMSI 條件設定檔的適用性
IWLAN 狀態 影響僅 IWLAN/OK 配置檔案的適用性
註冊狀態 首頁/漫遊/合作夥伴
提供者識別碼 可能會取消退避並觸發立即重試
封包服務狀態 分離/連接
目前的資料類別 可能會跳閘 highestConnCategory 原則,並影響資料類別條件設定檔的適用性
RnR 狀態 RnR 進行中

自動連線的 MB 設定檔適用性

  • SimIccID:必須符合介面上目前SIM卡的ICCID(AnyICCID除外)
  • IsAdditionalPdpContextProfile:必須為 false (購買概要除外)
  • 連線模式:自動或自動返家
  • ProfileCreationType:等於或低於 highestConnCategory (管理員/使用者/操作員/裝置)
  • 蜂巢類別(v4):3GPP/3GPP2
  • RAT適用性 (v4):LTE_eHRPD/3GPP_LEGACY
  • 漫遊適用性(v4):NonPartnerOnly/PartnerOnly/HomeOnly/HomeAndPartner/PartnerAndNonpartner/AllRoaming,iWLAN設定檔和iWLAN可用除外。
  • IMSI (v4):如果存在,則必須符合目前的 IMSI。 對於多應用程式 SIM 卡
  • AdminEnable (v4):未以管理方式停用
  • AdminRoamControl (v4):不受管理漫遊控制,但iWLAN配置檔案和iWLAN仍可用。

在 VB 中選擇用於自動連線的 MBB 設定檔

  • 優先環:
    • 是以 ProfileCreationType 為基礎:AdminProvisioned、UserProvisioned、OperatorProvisioned 和 DeviceProvisioned。
    • 較高優先順序環中的適用配置檔案會排除較低優先順序環中的所有配置檔案。
  • 數據機調配配置檔案:
    • 以佈建的情境為基礎。
    • 具備與 DeviceProvisioned 設定檔相似的特徵,包含一些細微的細節。
  • 購買資料很特別。
  • 一輪自動連線和重試嘗試:
    • 將在最高優先順序環中嘗試所有適用的設定檔,包括任何適用的購買設定檔。
    • 每一輪中的每個個人資料最多只有一次機會。
    • 如果與設定檔的連線成功且具有有效的 IP,則回合會停止,且該設定檔會被指定為最後已知良好 (LKG) 設定檔。

VB 中一輪嘗試中的設定檔順序

如果一輪嘗試有多個 MBB 設定檔,則順序為:

  • LKG 設定檔 (如果存在且是非購買設定檔)。
  • 未購買數據機配置的設定檔。 如果有多個,則未指定這些設定檔的具體順序。
  • 所有具有明確 AutoConnectOrder 的非購買設定檔,依遞增 AutoConnectOrder 的順序。 如果 AutoConnectOrder 有多個設定檔,則未指定這些設定檔的順序。
  • 所有未設定 AutoConnectOrder 的非購買用戶配置文件。 如果有多個,則未指定這些設定檔的順序。
  • 所有購買概況。 如果有多個設定檔,這些設定檔的順序是未指定的。

指數退避

  • 失敗後暫停一段時間,在重試回合之前嘗試啟動所有適用的 MBB 配置檔。
  • 隨機存取介質中常用的技術,以避免碰撞後再次碰撞。
  • 所有設定檔在一輪嘗試中連線失敗後,就會啟動退避機制。
  • 在一輪中,重試兩個設定檔之間沒有間隔時間。
  • 基本指數輪詢演算法:初始輪詢 3 秒,指數因數 3,上限為 24 小時。 例如:3、9、27、81、....
  • 慢速重試的特殊網路原因碼(初始退避 300 秒):
    • WWAN_ERR_3GPP_SO_NOT_SUBSCRIBED, // 33
    • WWAN_ERR_3GPP_AUTH_FAILURE, // 29
    • WWAN_ERR_3GPP_INSUFFICIENT_RESOURCES, // 26
    • WWAN_ERR_3GPP_UNKNOWN_PDP_ADDRESS_TYPE, // 28
    • WWAN_ERR_3GPP_ACTIVATION_REJECT /
  • OEM 可以自訂初始退避。 每個代碼可以有以下三個類別之一:
    • 正常配速:與基本情況相同(3 秒)
    • 慢速:300 秒
    • 冰川速度:24 小時(幾乎不需重試)

退避取消或退避計時器到期

  • 在下列情況下,可以取消退避(back-off)策略並立即開始重試:

    • 來自 WCM 的自動連接提示
    • 自動連線 MBB 設定檔已新增或更新
    • 裝置漫遊至不同的移動網絡 (MO)
    • 最高連線類別原則已變更
  • 如果在退避期間出現手動連線要求,則會取消退避,並開始手動連線程序。

  • 在下列情況下,將取消延遲重試,且不會自動連線:

    • SIM 卡被移除。
    • 蜂窩狀態不再可用於連線(例如在取消註冊或分離期間)。
    • 自動連線令牌已被撤銷。
    • 行動數據已停用。
    • 其他原則設定會變更,因此無法再進行自動連線。
    • 如果取消退避且未發生自動連線,則稍後的事件可能會重新觸發自動連線。
  • 當退避計時器自然到期時,重試會開始執行與初始自動連線相同的操作。

手動連接

  • 資料連線的啟動是透過 wwansvc RPC API 從外部起始:

    • 在 [行動數據設定 UI] 或 [網路] 飛出視窗中,使用者取消選取 [讓 Windows 保持連線] 方塊,然後按一下 [連線] 按鈕。
    • 從 Windows 8 開始,WCM 也可能會啟動數據連線。
    • 只有在自動連線未進行中(閒置或退避)時,才允許手動連線。
  • 連線要求可能會帶有或不帶特定的 MBB 設定檔。 自 RS2 以來的蜂巢用戶體驗:

    • 如果提供特定的 MBB 設定檔,則只會使用該 MBB 設定檔來連線。
    • 如果未提供特定的 MBB 配置檔,預設內容控制器會挑選 MBB 配置檔,並逐一嘗試它們,直到使用 MBB 配置檔成功啟用連線,或所有配置檔都無法連線為止。
  • 受限於與自動連線類似的原則設定集。

  • 受制於與自動連線類似的蜂窩狀態資訊和限制集。

  • MBB 配置檔適用性受限於一組與自動連線類似的規則,但有一個值得注意的例外:

    • ConnectionMode 為 manual 的 MBB 配置檔適用於手動連線。
  • MBB 設定檔的選擇和順序與自動連線相同。

  • 如果未提供特定的 MBB 設定檔,且回合中的 MBB 設定檔都無法成功連線,則手動連線要求會失敗完成。 沒有後退,也沒有重試。

  • 如果提供特定的 MBB 設定檔,且 MBB 設定檔無法成功連線,則手動連線要求會失敗完成。 沒有後退,也沒有重試。

  • 如果成功連上的手動連線在未經請求的情況下被中斷,則會報告狀態,但不會進行退避策略或重試。

MB 資料連線流程

OID_WWAN_CONNECT 用於啟動與數據機的連線。 以下是描述與數據機的資料連線的流程。

成功啟動

流程圖說明資料連接中的 PDP 上下文啟動過程。

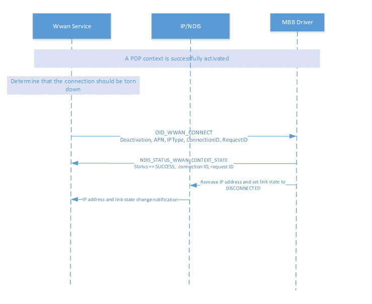
成功停用

流程圖說明資料連線成功中斷 PDP 上下文的過程。

手動連接

說明數據連接中手動連接過程的流程圖。

硬體實驗室套件(HLK)測試

將具有 ATT SIM 的測試機器連線到 HLK 伺服器。

請參閱安裝 HLK 步驟。

在 HLK Studio 中,連線到設備的行動數據機驅動程式,並執行測試:Win6_4.MB.GSM.Data.TestConnect

或者,透過 netshnetsh-mbn-test-installation 執行 TestConnect HLK 測試清單。

netsh mbn test feature=connectivity param="AccessString=internet"

顯示 HLK 測試結果的檔案應該已在執行 'netsh mbn test' 命令的目錄中產生。

手動測試

重新啟動後,蜂窩網絡會自動連接

  1. 關閉 Wi-Fi 後,檢查蜂窩網路連線是否處於有效狀態。 系統通知區應顯示蜂窩信號強度,並且互聯網瀏覽應正常運作。
  2. 重新啟動 DUT。 重新啟動後,驗證是否有活動的蜂窩連線。 系統通知區應顯示蜂窩連接訊號強度。

使用新 SIM 卡的行動數據瀏覽網際網路

  1. 插入具有有效數據計劃的 SIM 卡。 如果裝置已有 SIM 卡,請彈出 SIM 卡並插入其他電信業者的不同 SIM 卡。
  2. 將 Wi-Fi 關閉後,確保蜂窩連線是有效的。 從屏幕頂部向下滑動以調出快速操作中心,系統托盤應顯示蜂窩連接欄和數據圖標。

手動連接蜂窩網絡

  1. 拔除乙太網路並關閉 Wi-Fi 後,在行動網路設定中取消勾選「讓 Windows 管理此連線」。
  2. 重新啟動 DUT。
  3. 啟動後,打開蜂窩網絡設置並單擊連接到蜂窩網絡。 行動網路應能連接,互聯網瀏覽應能正常工作。

從休眠狀態喚醒(S4)後,蜂窩自動連線

  1. 確保在蜂窩網絡設置中選中“讓 Windows 管理此連接”。
  2. 將 DUT 放入 S4。
  3. 喚醒 DUT 並驗證它是否自動建立蜂窩連線。 用戶應該能夠瀏覽互聯網。

從休眠喚醒 (S4) 後,手動連接蜂窩網絡

  1. 拔除乙太網路並關閉 Wi-Fi 後,在行動網路設定中取消勾選「讓 Windows 管理此連線」。
  2. 在系統管理 CMD 命令提示字元中,執行命令:shutdown -h
  3. 機器將休眠。 超過 30 秒後,按下機器的電源按鈕從休眠狀態喚醒。 重新登入,開啟行動網路設置,然後按一下「連線到行動網路」。 蜂窩網絡應該連接,用戶應該能夠瀏覽互聯網。

從螢幕睡眠中喚醒後,行動網路會自動連線

  1. 拔除乙太網路並關閉 Wi-Fi,驗證有效的行動網路連線。
  2. (選用)讓螢幕進入睡眠狀態。 您可以在「設定」-> 「系統」-> 「電源和睡眠」下將螢幕睡眠設定為 1 分鐘。 該設置不應設置為“從不”。
  3. 使用滑鼠或鍵盤喚醒螢幕,然後重新登入。 蜂窩網絡應該保持連接,用戶應該能夠瀏覽互聯網(也可以通過 VAIL/WCOS 的容器)。

MB 資料連線疑難排解指南

  1. 您可以使用以下說明來收集和解碼日誌:MB 收集日誌
  2. TextAnalysisTool 中開啟 .txt 檔案
  3. 載入 基本連線篩選器

中斷連線成功的範例記錄:

TraceLog	Microsoft-Windows-WWAN-SVC-EVENTS	24:09.5	"FunctionCall: 	CWwanManager::EnumerateInterfaces Message: 	Number of interfaces returned: 1"
TraceLog	Microsoft-Windows-WWAN-SVC-EVENTS	24:09.5	"FunctionCall: 	CWwanDataExecutor::WwanDisconnect InterfaceGuid: 	{f1a7855c-27f0-433d-9bcd-55e1068c4f41} Message: 	connectionID 0x0"
TraceLog	Microsoft-Windows-WWAN-SVC-EVENTS	24:09.5	"FunctionCall: 	CWwanDefaultContextController::WwanDisconnect Message: 	Disconnect (connectionId:85) Invoked"
TraceLog	Microsoft-Windows-WWAN-SVC-EVENTS	24:09.5	"FunctionCall: 	CWwanDefaultContextController::fsmEventHandler InterfaceGuid: 	{f1a7855c-27f0-433d-9bcd-55e1068c4f41} Message: 	""entry with state: 4, event: 15 (EXEC 0)"""
TraceLog	Microsoft-Windows-WWAN-SVC-EVENTS	24:09.5	"FunctionCall: 	CWwanDefaultContextController::fsmEventHandler_Connected Message: 	manual disconnecting" 
TraceLog	Microsoft-Windows-WWAN-SVC-EVENTS	24:09.5	"FunctionCall: 	WwanNhTraceMsmNotification InterfaceGuid: 	{f1a7855c-27f0-433d-9bcd-55e1068c4f41} Message: 	""[NH] Dispatch WwanNotificationSourceMsm\WwanMsmEventTypeConnectionIStreamUpdated ConnectionIStream[Intf={F1A7855C-27F0-433D-9BCD-55E1068C4F41} Prfl[Name= Guid= Conn=] State[Ready=1 Register=3 Activation=4] contextState NwError = 0x0, apiInfoResult = 0x0]"""
TraceLog	Microsoft-Windows-WWAN-SVC-EVENTS	24:09.5	"FunctionCall: 	CWwanContextLifeCycle::fsmEventHandler Message: 	entry with state 4 Event 1"
TraceLog	Microsoft-Windows-WWAN-SVC-EVENTS	24:09.5	"FunctionCall: 	CWwanContextLifeCycle::CleanUpFull Message: 	Starting to Cleanup the Context LifeCyle"
TraceLog	Microsoft-Windows-WWAN-SVC-EVENTS	24:09.5	"FunctionCall: 	CWwanContextLifeCycle::SetProfileIndex InterfaceGuid: 	{f1a7855c-27f0-433d-9bcd-55e1068c4f41} Message: 	""set profile index, profile index 20000006"""
TraceLog	Microsoft-Windows-WWAN-SVC-EVENTS	24:09.5	"	InterfaceGuid={f1a7855c-27f0-433d-9bcd-55e1068c4f41},RequestId=0x8C,,cbPayload=131614,Payload=0x1C000000060000200118C01E340300000A000000C8000000983A0000,ErrorCode=The operation completed successfully."
TraceLog	Microsoft-Windows-WWAN-SVC-EVENTS	24:09.5	"FunctionCall: 	WwanTxSendReq Message: 	OID (Code: 23 Type: 0) sent and completed"
TraceLog	Microsoft-Windows-WWAN-SVC-EVENTS	24:09.5	"FunctionCall: 	wwanTxmAoAcRefHandler InterfaceGuid: 	{f1a7855c-27f0-433d-9bcd-55e1068c4f41} Message: 	Acquiring AoAc Ref for Parent Interface before sending a TX [0x8d]"
TraceLog	Microsoft-Windows-wmbclass	24:09.5	"Instance: 	1 request: 	0xFFFFCD067126BF00 OID: 	0xE01010C OID name: 	OID_WWAN_CONNECT RequestId: 	0x8D RequestHandle: 	0x0 Type: 	1 InformationLength: 	1260"
TraceLog	Microsoft-Windows-wmbclass	24:09.5	"Instance: 	1 Request: 	0xFFFFCD067126BF00 Status: 	The operation that was requested is pending completion." TraceLog	Microsoft-Windows-wmbclass	24:09.5	"CallerRequestId: 	0x8D DriverRequestId: 	0 ServiceId: 	{00000274-cc33-a289-bbbc-4f8bb6b0133e} CommandName: 	???¦????BASIC_CONNECT CommandId: 	12 InBufferSize: 	116 Payload: 	0x00000000000000003C0000001A000000580000000A00000064000000100000000000000000000000000000007E5E2A7E4E6F7272736B656E7E5E2A7E6D006900630072006F0073006F00660074002E0063006F006D000000610064006D0069006E000000700061007300730077006F0072006400" 
TraceLog	Microsoft-Windows-wmbclass	24:09.5	"Instance: 	1MessageType: 	0x3 MessageLength: 	164 MessageTransactionId: 	54TotalFragments: 	1CurrentFragment: 	0 ServiceId: 	{33cc89a2-bbbc-4f8b-b6b0-133ec2aae6df} CID: 	12 CommandType: 	1 InfoLength: 	116"
TraceLog	Microsoft-Windows-wmbclass	24:09.5	"CallerRequestId: 	0x8D DriverRequestId: 	0 ServiceId: 	{00000274-cc33-a289-bbbc-4f8bb6b0133e} CommandName: 	???¦????BASIC_CONNECT CommandId: 	12 InBufferSize: 	116 Payload: 	0x00000000000000003C0000001A000000580000000A00000064000000100000000000000000000000000000007E5E2A7E4E6F7272736B656E7E5E2A7E6D006900630072006F0073006F00660074002E0063006F006D000000610064006D0069006E000000700061007300730077006F0072006400 NdisStatus: 	STATUS_SUCCESS"
TraceLog	Microsoft-Windows-wmbclass	24:09.5	"Instance: 	1 Request: 	0xFFFFCD067126BF00 OID: 	0xE01010C OID name: 	OID_WWAN_CONNECT RequestId: 	0x8D RequestHandle: 	0x0 Type: 	1 BytesUsed: 	1260 BytesNeeded: 	0 Status: 	The request will be completed later by NDIS status indication."
TraceLog	Microsoft-Windows-WWAN-SVC-EVENTS	24:09.5	"FunctionCall: 	WwanTxSendReq Message: 	OID (Code: 12 Type: 0 timeoutInSec: 199) sent to dim and pending solicited notif"
TraceLog	Microsoft-Windows-WWAN-SVC-EVENTS	24:09.5	"FunctionCall: 	WwanTimerWrapper::StartTimer Message: 	Timer (ID = 0) Start Completed"
TraceLog	Microsoft-Windows-WWAN-SVC-EVENTS	24:09.5	"FunctionCall: 	WwanTxmEvaluateArmTimer InterfaceGuid: 	{f1a7855c-27f0-433d-9bcd-55e1068c4f41} Message: 	""TXM timer armed for 199 seconds expire 0x4e42f9, TxmHandle=(0x2)"""
TraceLog	Microsoft-Windows-WWAN-SVC-EVENTS	24:09.5	"FunctionCall: 	_sendReq Message: 	ASYNC OID (pTx->handle: 000000000000008D Code: 12) sent (time 0x4b39a1)"
TraceLog	Microsoft-Windows-WWAN-SVC-EVENTS	24:09.5	"FunctionCall: 	CWwanContextLifeCycle::SendMbbConnectReq InterfaceGuid: 	{f1a7855c-27f0-433d-9bcd-55e1068c4f41} Message: 	OID_WWAN_CONNECT (Deactivate): ReqHandle 0x8d ReqID 0x60 ConnID 0x55 APN [microsoft.com] IPType (sent 0 confg 0) Auth 0 PwdP 1 MediaPref 1 PrefSrc 4"
TraceLog	Microsoft-Windows-WWAN-SVC-EVENTS	24:09.5	"FunctionCall: 	CWwanContextLifeCycle::StartTimer Message: 	Timer Start Completed"
TraceLog	Microsoft-Windows-WWAN-SVC-EVENTS	24:09.5	"FunctionCall: 	CWwanContextLifeCycle::CleanUpFull Message: 	Completed Cleanup of the Context LifeCyle" 
TraceLog	Microsoft-Windows-WWAN-SVC-EVENTS	24:09.5	"FunctionCall: 	CWwanContextLifeCycle::fsmEventHandler Message: 	exit with state 6"
TraceLog	Microsoft-Windows-WWAN-SVC-EVENTS	24:09.5	"FunctionCall: 	CWwanDefaultContextController::fsmEventHandler InterfaceGuid: 	{f1a7855c-27f0-433d-9bcd-55e1068c4f41} Message: 	exit with state 5 (EXEC 0)" 
TraceLog	Microsoft-Windows-WWAN-SVC-EVENTS	24:09.5	"FunctionCall: 	CWwanResetRecovery::fsmEventHandler InterfaceGuid: 	{f1a7855c-27f0-433d-9bcd-55e1068c4f41} Message: 	"" entry with state: 3, event: 0"""
TraceLog	Microsoft-Windows-WWAN-SVC-EVENTS	24:09.5	"FunctionCall: 	CWwanResetRecovery::fsmEventHandler InterfaceGuid: 	{f1a7855c-27f0-433d-9bcd-55e1068c4f41} Message: 	"" exit with state: 1, event: 0, RnR stage: 0 Potent RnR: 0"""
TraceLog	Microsoft-Windows-WWAN-SVC-EVENTS	24:09.5	"InterfaceGuid: 	{f1a7855c-27f0-433d-9bcd-55e1068c4f41}"
TraceLog	Microsoft-Windows-WWAN-SVC-EVENTS	24:09.5	"FunctionCall: 	WwanNhTraceMsmNotification InterfaceGuid: 	{f1a7855c-27f0-433d-9bcd-55e1068c4f41} Message: 	[NH] Dispatch WwanNotificationSourceMsm\WwanMsmEventTypeIStreamChanged (RegistrationState: 3)"
TraceLog	Microsoft-Windows-WWAN-SVC-EVENTS	24:09.5	"FunctionCall: 	CWwanDataExecutor::GetConnectionInfo InterfaceGuid: 	{f1a7855c-27f0-433d-9bcd-55e1068c4f41} Message: 	isPhysi 1 PS 2 isIWLANAvail 0 isConnected 0"
TraceLog	Microsoft-Windows-WWAN-SVC-EVENTS	24:09.5	"interfaceGuid: 	{f1a7855c-27f0-433d-9bcd-55e1068c4f41}"
TraceLog	Microsoft-Windows-WWAN-SVC-EVENTS	24:09.5	"mbnInterface: 	{F1A7855C-27F0-433D-9BCD-55E1068C4F41} info: 	12301"
TraceLog	Microsoft-Windows-WWAN-SVC-EVENTS	24:09.5	"mbnInterface: 	{F1A7855C-27F0-433D-9BCD-55E1068C4F41} info: 	MS MBN"
TraceLog	Microsoft-Windows-WWAN-SVC-EVENTS	24:09.5	" Message: 	WWAN_INTERFACE_OBJECT::readyObject.readyInfo.ReadyState=1"

連線成功的範例記錄:

TraceLog	Microsoft-Windows-WWAN-SVC-EVENTS	25:16.1	"FunctionCall: 	CWwanManager::EnumerateInterfaces Message: 	Number of interfaces returned: 1"
TraceLog	Microsoft-Windows-WWAN-SVC-EVENTS	25:16.1	"FunctionCall: 	CWwanDataExecutor::WwanConnect Message: 	""Connect (connMode:0, str:!!##MBIMModemProvisionedContextV2InternetProfile##098765432109876) Invoked"""
TraceLog	Microsoft-Windows-WWAN-SVC-EVENTS	25:16.1	"FunctionCall: 	CWwanDataExecutor::WwanConnect Message: 	""Connect (flags 0x0, apiStartTime 4996546 isUserStarted 1 isLowBoxMBAERequest 0"""
TraceLog	Microsoft-Windows-WWAN-SVC-EVENTS	25:16.1	"InterfaceGuid: 	{f1a7855c-27f0-433d-9bcd-55e1068c4f41} ModemIndex: 	0 ExecutorIndex: 	0 ProfileName: 	!!##MBIMModemProvisionedContextV2InternetProfile##098765432109876 ProfileSource: 	WwanProfileModemProvisioned connMode: 	WwanConnectionModeProfile"
TraceLog	Microsoft-Windows-WWAN-SVC-EVENTS	25:16.1	"FunctionCall: 	CWwanDefaultContextController::IsAllowedByRoamingPolicies Message: 	return TRUE"
TraceLog	Microsoft-Windows-WWAN-SVC-EVENTS	25:16.1	"FunctionCall: 	CWWANContextControllerBase::FillProfileGuidInCIS Message: 	[ConnectionIStream] Updated PrflGuid={64CFE041-9925-4109-B738-9C9F7EC95A92}"
TraceLog	Microsoft-Windows-WWAN-SVC-EVENTS	25:16.1	"FunctionCall: 	CWwanDefaultContextController::WwanConnect Message: 	manual connection request: temp conn ID 0x61 APN [microsoft.com]"
TraceLog	Microsoft-Windows-WWAN-SVC-EVENTS	25:16.1	"FunctionCall: 	CWwanDefaultContextController::fsmEventHandler InterfaceGuid: 	{f1a7855c-27f0-433d-9bcd-55e1068c4f41} Message: 	""entry with state: 0, event: 14 (EXEC 0)"""
TraceLog	Microsoft-Windows-WWAN-SVC-EVENTS	25:16.1	"FunctionCall: 	CWwanDefaultContextController::IsAllowedByRoamingPolicies Message: 	return TRUE"
TraceLog	Microsoft-Windows-WWAN-SVC-EVENTS	25:16.1	"FunctionCall: 	CWwanDataExecutor::DisconnectMatchingAdditionalPdpContexts Message: 	""Looking for APN: microsoft.com, IPType: 0"""
TraceLog	Microsoft-Windows-WWAN-SVC-EVENTS	25:16.1	"FunctionCall: 	CWwanDataResourceManager::CheckResourceMaxContextCountByOEM Message: 	non-CDMA"
TraceLog	Microsoft-Windows-WWAN-SVC-EVENTS	25:16.1	"FunctionCall: 	CWwanDataResourceManager::CheckResourceMaxContextCountByOEM Message: 	""per IMSI OEM configured MaxNumberOfPDPContexts not found, trying device settings."""
TraceLog	Microsoft-Windows-WWAN-SVC-EVENTS	25:16.1	"FunctionCall: 	CWwanDataResourceManager::CheckResourceMaxContextCountByOEM Message: 	""device OEM configred MaxNumberOfPDPContexts not found, using default settings."""
TraceLog	Microsoft-Windows-WWAN-SVC-EVENTS	25:16.1	"FunctionCall: 	CWwanDataResourceManager::SetPdpContextsOEMConfigured Message: 	OEMConfig using 8"
TraceLog	Microsoft-Windows-WWAN-SVC-EVENTS	25:16.1	"FunctionCall: 	CWwanDataResourceManager::UpdatePdpContexts Message: 	""OEMConfiged 8, Modem supports 17, using 8"""
TraceLog	Microsoft-Windows-WWAN-SVC-EVENTS	25:16.1	"FunctionCall: 	CWwanDataResourceManager::ExecutorAcquireResourceMessage: 	Acquired Resource Count 1"
TraceLog	Microsoft-Windows-WWAN-SVC-EVENTS	25:16.1	"FunctionCall: 	WwanNhTraceMsmNotification InterfaceGuid: 	{f1a7855c-27f0-433d-9bcd-55e1068c4f41} Message: 	""[NH] Dispatch WwanNotificationSourceMsm\WwanMsmEventTypeConnectionIStreamUpdated ConnectionIStream[Intf={F1A7855C-27F0-433D-9BCD-55E1068C4F41} Prfl[Name=!!##MBIMModemProvisionedContextV2InternetProfile##098765432109876 Guid={64CFE041-9925-4109-B738-9C9F7EC95A92} Conn=] State[Ready=1 Register=3 Activation=2] contextState NwError = 0x0, apiInfoResult = 0x0]"""
TraceLog	Microsoft-Windows-WWAN-SVC-EVENTS	25:16.1	"FunctionCall: 	CWwanDefaultContextController::StartContextLifeCycleWrapper Message: 	Manual connecting on profile !!##MBIMModemProvisionedContextV2InternetProfile##098765432109876 ConnID 97"
TraceLog	Microsoft-Windows-WWAN-SVC-EVENTS	25:16.1	"FunctionCall: 	CWwanContextLifeCycle::fsmEventHandler Message: 	entry with state 0 Event 0"
TraceLog	Microsoft-Windows-WWAN-SVC-EVENTS	25:16.1	"FunctionCall: 	CWwanContextLifeCycle::SetProfileIndex InterfaceGuid: 	{f1a7855c-27f0-433d-9bcd-55e1068c4f41} Message: 	""set profile index, profile index 20000006"""
TraceLog	Microsoft-Windows-WWAN-SVC-EVENTS	25:16.1	"	InterfaceGuid={f1a7855c-27f0-433d-9bcd-55e1068c4f41},RequestId=0x8E,,cbPayload=131614,Payload=0x1C000000060000200118C01E340300000A000000C8000000983A0000,ErrorCode=The operation completed successfully."
TraceLog	Microsoft-Windows-WWAN-SVC-EVENTS	25:16.1	"FunctionCall: 	WwanTxSendReq Message: 	OID (Code: 23 Type: 0) sent and completed"
TraceLog	Microsoft-Windows-WWAN-SVC-EVENTS	25:16.1	"FunctionCall: 	wwanTxmAoAcRefHandler InterfaceGuid: 	{f1a7855c-27f0-433d-9bcd-55e1068c4f41} Message: 	Acquiring AoAc Ref for Parent Interface before sending a TX [0x8f]"
TraceLog	Microsoft-Windows-wmbclass	25:16.1	"Instance: 	1 Request: 	0xFFFFCD06728F7160 OID: 	0xE01010C OID name: 	OID_WWAN_CONNECT RequestId: 	0x8F RequestHandle: 	0x0 Type: 	1 InformationLength: 	1260"
TraceLog	Microsoft-Windows-wmbclass	25:16.1	"Instance: 	1 Request: 	0xFFFFCD06728F7160 Status: 	The operation that was requested is pending completion."
TraceLog	Microsoft-Windows-wmbclass	25:16.1	"CallerRequestId: 	0x8F DriverRequestId: 	0 ServiceId: 	{00000281-cc33-a289-bbbc-4f8bb6b0133e} CommandName: 	ªæßBASIC_CONNECT CommandId: 	12 InBufferSize: 	116 Payload: 	0x00000000010000003C0000001A000000580000000A00000064000000100000000000000000000000000000007E5E2A7E4E6F7272736B656E7E5E2A7E6D006900630072006F0073006F00660074002E0063006F006D000000610064006D0069006E000000700061007300730077006F0072006400"
TraceLog	Microsoft-Windows-wmbclass	25:16.1	"Instance: 	1 MessageType: 	0x3 MessageLength: 	164 MessageTransactionId: 	55 TotalFragments: 	1 CurrentFragment: 	0 ServiceId: 	{33cc89a2-bbbc-4f8b-b6b0-133ec2aae6df} CID: 	12 CommandType: 	1 InfoLength: 	116"
TraceLog	Microsoft-Windows-wmbclass	25:16.1	"CallerRequestId: 	0x8F DriverRequestId: 	0 ServiceId: 	{00000281-cc33-a289-bbbc-4f8bb6b0133e} CommandName: 	ªæßBASIC_CONNECT CommandId: 	12InBufferSize: 	116Payload: 	0x00000000010000003C0000001A000000580000000A00000064000000100000000000000000000000000000007E5E2A7E4E6F7272736B656E7E5E2A7E6D006900630072006F0073006F00660074002E0063006F006D000000610064006D0069006E000000700061007300730077006F0072006400 NdisStatus: 	STATUS_SUCCESS"
TraceLog	Microsoft-Win dows-wmbclass	25:16.1	"Instance: 	1 Request: 	0xFFFFCD06728F7160 OID: 	0xE01010C OID name: 	OID_WWAN_CONNECT RequestId: 	0x8FRequestHandle: 	0x0Type: 	1BytesUsed: 	1260 BytesNeeded: 	0 Status: 	The request will be completed later by NDIS status indication."
TraceLog	Microsoft-Windows-WWAN-SVC-EVENTS	25:16.1	"FunctionCall: 	WwanTxSendReq Message: 	OID (Code: 12 Type: 0 timeoutInSec: 181) sent to dim and pending solicited notif"
TraceLog	Microsoft-Windows-WWAN-SVC-EVENTS	25:16.1	"FunctionCall: 	WwanTimerWrapper::StartTimer Message: 	Timer (ID = 0) Start Completed"
TraceLog	Microsoft-Windows-WWAN-SVC-EVENTS	25:16.1	"FunctionCall: 	WwanTxmEvaluateArmTimer InterfaceGuid: 	{f1a7855c-27f0-433d-9bcd-55e1068c4f41} Message: 	""TXM timer armed for 181 seconds expire 0x4f00ca, TxmHandle=(0x2)"""
TraceLog	Microsoft-Windows-WWAN-SVC-EVENTS	25:16.1	"FunctionCall: 	_sendReq Message: 	ASYNC OID (pTx->handle: 000000000000008F Code: 12) sent (time 0x4c3dc2)"
TraceLog	Microsoft-Windows-WWAN-SVC-EVENTS	25:16.1	"FunctionCall: 	CWwanContextLifeCycle::SendMbbConnectReq InterfaceGuid: 	{f1a7855c-27f0-433d-9bcd-55e1068c4f41} Message: 	OID_WWAN_CONNECT (Activate): ReqHandle 0x8f ReqID 0x62 ConnID 0x61 APN [microsoft.com] IPType (sent 0 confg 0) Auth 0 PwdP 1 MediaPref 1 PrefSrc 4"
TraceLog	Microsoft-Windows-WWAN-SVC-EVENTS	25:16.1	"FunctionCall: 	CWwanContextLifeCycle::StartTimer Message: 	Timer Start Completed"
TraceLog	Microsoft-Windows-WWAN-SVC-EVENTS	25:16.1	"FunctionCall: 	CWwanContextLifeCycle::fsmEventHandler Message: 	exit with state 2"
TraceLog	Microsoft-Windows-WWAN-SVC-EVENTS	25:16.1	"FunctionCall: 	CWwanDefaultContextController::fsmEventHandler InterfaceGuid: 	{f1a7855c-27f0-433d-9bcd-55e1068c4f41} Message: 	exit with state 3 (EXEC 0)
TraceLog	Microsoft-Windows-WWAN-SVC-EVENTS	25:16.1	"InterfaceGuid: 	{f1a7855c-27f0-433d-9bcd-55e1068c4f41}"
TraceLog	Microsoft-Windows-WWAN-SVC-EVENTS	25:16.1	"FunctionCall: 	WwanNhTraceMsmNotification InterfaceGuid: 	{f1a7855c-27f0-433d-9bcd-55e1068c4f41}Message: 	[NH] Dispatch WwanNotificationSourceMsm\WwanMsmEventTypeIStreamChanged (RegistrationState: 3)"
TraceLog	Microsoft-Windows-WWAN-SVC-EVENTS	25:16.1	"FunctionCall: 	CWwanDataExecutor::GetConnectionInfoInterfaceGuid: 	{f1a7855c-27f0-433d-9bcd-55e1068c4f41}Message: 	isPhysi 1 PS 2 isIWLANAvail 0 isConnected 0"
TraceLog	Microsoft-Windows-WWAN-SVC-EVENTS	25:16.1	"interfaceGuid: 	{f1a7855c-27f0-433d-9bcd-55e1068c4f41}"
TraceLog	Microsoft-Windows-WWAN-SVC-EVENTS	25:16.1	"mbnInterface: 	{F1A7855C-27F0-433D-9BCD-55E1068C4F41}info: 	12301"
TraceLog	Microsoft-Windows-WWAN-SVC-EVENTS	25:16.1	"mbnInterface: 	{F1A7855C-27F0-433D-9BCD-55E1068C4F41}info: 	MS MBN"
TraceLog	Microsoft-Windows-WWAN-SVC-EVENTS	25:16.1	"FunctionCall: 	_PublishSebNotificationMessage: 	WWAN_INTERFACE_OBJECT::readyObject.readyInfo.ReadyState=1"