共用方式為


多個 PDP 上下文

使用案例

UWP 行動寬頻應用程式可以利用多個封包數據通訊協定 (PDP) 內容來啟用特殊的 PDP 內容,並指定規則來路由數據流量。 這些應用程式可以針對特定目的地或所有數據流量建立規則。

當行動寬頻應用程式需要與網路交換數據時,它會檢查可用的和連線的網路。 如果行動寬頻應用程式具有這些網路的特殊規則,它會使用連接管理器 API 來開啟特殊的 PDP 內容。 如果此連線成功,PDP 內容會提供此連線的路由規則,並使用網路 API 傳輸數據。 行動寬頻應用程式應該在收到 NetworkStatusChanged 事件時,重複此動作,以查看是否有任何連線已變更,以及是否需要為新連線開啟 PDP 內容。

您可以使用多個 PDP 內容來啟用進階服務。

  • 區分計費 – 您可以使用多個 PDP 內容來改變資料或帳單限制。 例如,Contoso 是一家為客戶開發數據備份應用程式的電信業者。 作為電信業者,Contoso 可以建立多個 PDP 內容,並讓進階訂閱者免費使用應用程式。 所有其他訂閱者會另外收取使用費用。

  • 豐富通訊服務 – GSM 協會建立的全域方案,可提供豐富的通訊服務,例如增強的電話簿、增強的傳訊,以及擴充的通話。 豐富的通訊服務提供行動電信業者之間的互作性,並提供新的方法來使用現有的資產和功能來提供高品質且創新的通訊服務。

  • 贊助的連線能力 – 這可讓使用者使用特定類型的內容,而不會違反其每月數據使用量。 內容提供者會安排直接支付電信業者、進行收入共用交易或其他業務安排,以償還電信業者。

  • 個人熱點 – 當聯機作為個人熱點時,某些電信業者收取不同的費率。 您可以使用多個 PDP 內容來區分這兩者。

如需詳細資訊,請參閱 使用多個 PDP 內容開發應用程式

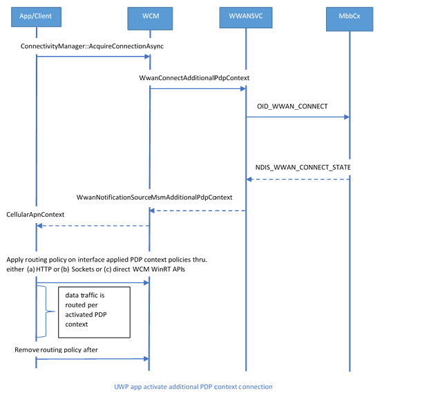
主要流程

應用程式會啟動其他 PDP 上下文:

顯示應用程式啟動附加 PDP 連線的流程圖。

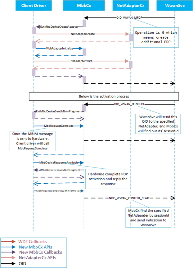
其他 NetAdapter 初始化

說明其他 NetAdapter 初始化程式的圖表。

WwanSvc 中用於額外 PDP 語境連接的決策邏輯

  1. 再次檢查並更新「預設配置檔」條件邏輯,因為它已不再適用。
  2. WCM 不應再使用預設配置檔 成本 屬性。
  3. 如果新的額外 PDP 組態 APN 要求與預設的網路 APN 重合,請斷開目前的額外 PDP 組態。

流程圖,示範 WWANSVC 中連線其他 PDP 內容連線的決策邏輯。

硬體實驗室套件(HLK)測試

請參閱安裝 HLK 步驟。

在 HLK Studio 中,連線到行動數據機驅動程式並執行測試:Win6_4.MB.GSM.Data.TestMPDP

MB 多個 PDP 連線故障排除指南

  1. 您可依照以下指示來收集和解碼日誌:MB 收集日誌
  2. TextAnalysisTool 中開啟 .txt 檔案
  3. 載入 Bacis 連線篩選條件

範例記錄檔

e 04-01 12:39:12.798 P4912 T8420 Microsoft-Windows-WWAN-NDISUIO-EVENTS WWAN NDISUIO Event: OID request sent to the driver                                                   0                    Info Microsoft-Windows-WWAN-NDISUIO-EVENTS
e 04-01 12:39:12.798 P4912 T8420 Windows Mobile Broadband Class Driver Event Provider [1] Miniport Request called Request=0xFFFFE3862EFF4A80, OID=0xE010149, OID name=OID_WWAN_MPDP RequestId=0x10F, RequestHandle=0x0, Type=1, InformationLength=32 0                    Info Windows Mobile Broadband Class Driver Event Provider
w 04-01 12:39:12.798 P4912 T8420 mbbcx         [ReqMgr][ReqId=0x04ad] Request created for OID_WWAN_MPDP [RequestContext=0xFFFFE386247597F0 OidRequest=0xFFFFE3862EFF4A80] SET=0x00000001(TRUE) MbbReqMgrCreateRequest requestmanager_cpp702 TRACE_LEVEL_INFORMATION
w 04-01 12:39:12.798 P4912 T8420 mbbcx         [ReqFsm][ReqId=0x04ad] Transition: MbbRequestStateReady -> MbbRequestStateDispatching event=MbbRequestEventDispatch MbbReqMgrQueueEvent  requestmanager_cpp1002 TRACE_LEVEL_INFORMATION
w 04-01 12:39:12.798 P4912 T8420 mbbcx         [ReqMgr][Timer] MbbTimerTypeRequest already armed at 3fc53, not re-arming                            MbbReqMgrTimerArm    requestmanager_cpp1269 TRACE_LEVEL_WARNING
w 04-01 12:39:12.798 P4912 T8420 mbbcx         [ReqMgr][ReqId=0x04ad], IsPoweredRequest [0x00000001(TRUE)], IsSerialized[0x00000001(TRUE)], IsQueueEmpty[0x00000001(TRUE)], DispatchRequest [0x00000000(FALSE)] MbbReqFsmDispatching requestmanager_cpp1522 TRACE_LEVEL_INFORMATION
w 04-01 12:39:12.798 P4912 T8420 mbbcx         MbxDevice::QueuePoweredRequest: WDFREQUEST (0x00001C79D4B06DB8) is sent                              MbxDevice::QueuePoweredRequest mbxdevice_cpp1339 TRACE_LEVEL_INFORMATION
e 04-01 12:39:12.798 P4912 T8420 Windows Mobile Broadband Class Driver Event Provider [1] Miniport REQUEST exited with status=The operation that was requested is pending completion., Request=0xFFFFE3862EFF4A80 0                    Info Windows Mobile Broadband Class Driver Event Provider
w 04-01 12:39:12.808 P0004 T0376 mbbcx         EvtCxPreD0Entry: previousPowerState: 3                                                               EvtCxPreD0Entry      mbxdevice_cpp1583 TRACE_LEVEL_INFORMATION
w 04-01 12:39:12.808 P0004 T0376 cxwmbclass    EvtDeviceD0Entry: previousPowerState: 3                                                              EvtDeviceD0Entry     power_cpp19 TRACE_LEVEL_INFORMATION
w 04-01 12:39:12.808 P0004 T0376 usbbus        Entered Enabled=1                                                                                    MbbBusSetNotificationState businit_c2606 TRACE_LEVEL_INFORMATION
w 04-01 12:39:12.808 P0004 T0376 usbbus        MbbUsbDeviceStartDataPipes: Entered                                                                  MbbUsbDeviceStartDataPipes datapipe_c228 TRACE_LEVEL_INFORMATION
w 04-01 12:39:12.809 P0004 T0376 usbbus        MbbUsbDeviceStartDataPipes: Exited                                                                   MbbUsbDeviceStartDataPipes datapipe_c286 TRACE_LEVEL_INFORMATION
w 04-01 12:39:12.809 P0004 T0376 mbbcx         MbxDevice::PostD0EntryPostHardwareEnabled: previousPowerState: 3                                     MbxDevice::PostD0EntryPostHardwareEnabled mbxdevice_cpp1933 TRACE_LEVEL_INFORMATION
e 04-01 12:39:12.810 P0004 T0376 Microsoft-Windows-NDIS Miniport {c2d9b876-8b20-4cdd-a944-044fd39a97dc}, DeviceState[0x1]                                    Power                0 Microsoft-Windows-NDIS
e 04-01 12:39:12.812 P0004 T0376 Microsoft-Windows-NDIS Miniport {156ce913-cc77-487d-8838-4811ce860b0e}, DeviceState[0x1]                                    Power                0 Microsoft-Windows-NDIS
e 04-01 12:39:12.813 P0004 T0376 Microsoft-Windows-NDIS Miniport {1e58668f-811b-407d-b288-e1f57a432a24}, DeviceState[0x1]                                    Power                0 Microsoft-Windows-NDIS
e 04-01 12:39:12.815 P0004 T0376 Microsoft-Windows-NDIS Miniport {468c0f8c-df7f-4619-85fd-c24ccebdeda3}, DeviceState[0x1]                                    Power                0 Microsoft-Windows-NDIS
w 04-01 12:39:12.815 P0004 T0376 mbbcx         MbxDevice::EnableWakeReasonReporting                                                                 MbxDevice::EnableWakeReasonReporting mbxdevice_cpp2099 TRACE_LEVEL_INFORMATION
w 04-01 12:39:12.815 P0004 T0376 cxwmbclass    EvtDeviceDisarmWakeFromS0: The device is disarmed for wake                                           EvtDeviceDisarmWakeFromS0 power_cpp130 TRACE_LEVEL_INFORMATION
w 04-01 12:39:12.815 P0004 T0376 mbbcx         MbxDevice::DisarmWake: Start                                                                         MbxDevice::DisarmWake mbxdevice_cpp1685 TRACE_LEVEL_INFORMATION
w 04-01 12:39:12.815 P0004 T0376 mbbcx         [ReqMgr][ReqId=0x04ae] Internal Request created [RequestContext=0xFFFFE38624757650]                  MbbReqMgrCreateRequest requestmanager_cpp713 TRACE_LEVEL_INFORMATION
w 04-01 12:39:12.815 P0004 T0376 mbbcx         [ReqFsm][ReqId=0x04ae] Transition: MbbRequestStateReady -> MbbRequestStateDispatching event=MbbRequestEventDispatch MbbReqMgrQueueEvent  requestmanager_cpp1002 TRACE_LEVEL_INFORMATION
w 04-01 12:39:12.815 P0004 T0376 mbbcx         [ReqMgr][Timer] MbbTimerTypeRequest already armed at 3fc53, not re-arming                            MbbReqMgrTimerArm    requestmanager_cpp1269 TRACE_LEVEL_WARNING
w 04-01 12:39:12.815 P0004 T0376 mbbcx         [ReqMgr][ReqId=0x04ae], IsPoweredRequest [0x00000000(FALSE)], IsSerialized[0x00000001(TRUE)], IsQueueEmpty[0x00000001(TRUE)], DispatchRequest [0x00000001(TRUE)] MbbReqFsmDispatching requestmanager_cpp1522 TRACE_LEVEL_INFORMATION
w 04-01 12:39:12.815 P0004 T0376 mbbcx         [ReqFsm][ReqId=0x04ae] Transition: MbbRequestStateDispatching -> MbbRequestStateSendPending event=MbbRequestEventStart MbbReqMgrQueueEvent  requestmanager_cpp1002 TRACE_LEVEL_INFORMATION
e 04-01 12:39:12.815 P0004 T0376 Windows Mobile Broadband Class Driver Event Provider Sending command with the following parameters:
Caller Request Id: 0x0
Driver Request Id: 0
Service Id: {000004ae-cc33-a289-bbbc-4f8bb6b0133e}
Command Name: REDACTED-EMBEDDED-HEXREDACTED-EMBEDDED-HEXREDACTED-EMBEDDED-HEXREDACTED-EMBEDDED-HEXBASIC_NOTIFY_DEVICE_SERVICE_UPDATES
Command Id: 19
Payload Length: 324
Payload: 0x0600000034000000640000009800000028000000C000000018000000D80000001C000000F400000034000000280100001C000000A289CC33BCBB8B4FB6B0133EC2AAE6DF140000000100000002000000030000000400000005000000060000000700000008000000090000000A0000000B0000000C0000000D0000000F000000100000001300000014000000150000001600000017000000533FBEEB14FE44679F9033A223E56C3F050000000100000002000000030000000400000005000000E550A0C85E82479E82F710ABF4C3351F01000000010000001D2B5FF70AA148B2AA5250F15767174E0200000001000000030000003D01DCC5FEF54D050D3ABEF7058E9AAF08000000010000000300000004000000050000000600000007000000080000000A00000068223D049F6C4E0F822D28441FB72340020000000100000002000000 0                    Info Windows Mobile Broadband Class Driver Event Provider
e 04-01 12:39:12.815 P0004 T0376 Windows Mobile Broadband Class Driver Event Provider for OPN Sending command MessageType: 0x3, MessageLength: 372, MessageTransactionId: 533, TotalFragments: 1, CurrentFragment: 0, ServiceId: {a289cc33-bcbb-8b4f-b6b0-133ec2aae6df}, CommandId: 19, CommandType: 1, InformationBufferLength: 324, InformationBuffer: 0x0600000034000000640000009800000028000000C000000018000000D80000001C000000F400000034000000280100001C000000A289CC33BCBB8B4FB6B0133EC2AAE6DF140000000100000002000000030000000400000005000000060000000700000008000000090000000A0000000B0000000C0000000D0000000F000000100000001300000014000000150000001600000017000000533FBEEB14FE44679F9033A223E56C3F050000000100000002000000030000000400000005000000E550A0C85E82479E82F710ABF4C3351F01000000010000001D2B5FF70AA148B2AA5250F15767174E0200000001000000030000003D01DCC5FEF54D050D3ABEF7058E9AAF08000000010000000300000004000000050000000600000007000000080000000A00000068223D049F6C4E0F822D28441FB72340020000000100000002000000 0                    Info Windows Mobile Broadband Class Driver Event Provider for OPN
w 04-01 12:39:12.815 P0004 T0376 usbbus        Sending 372 bytes on control channel                                                                 MbbBusSendMessageFragment businit_c1472 TRACE_LEVEL_INFORMATION
w 04-01 12:39:12.815 P0004 T0376 usbbus        SetActivityIdForRequest succeeded. Set request activityId = 207b1c4a-085c-0001-270f-83205c08d601     SetActivityIdForRequest businit_c1383 TRACE_LEVEL_INFORMATION
e 04-01 12:39:12.815 P0004 T0376 Windows Mobile Broadband Class Driver Event Provider [1] Send encapsulated command MessageType=0x3, MessageLength=372, TransactionId=533, TotalFrags=1, CurrentFrag=0, ServiceId={33cc89a2-bbbc-4f8b-b6b0-133ec2aae6df}, CID=19, CommandType=1, InfoLength=324 0                    Info Windows Mobile Broadband Class Driver Event Provider
w 04-01 12:39:12.815 P0004 T0376 mbbcx         [Util][ReqId=0x04ae][TID=0x00000215] Pending send Fragment 00/01                                     MbbUtilSendMessageFragments util_cpp1269 TRACE_LEVEL_INFORMATION
w 04-01 12:39:12.815 P0000 T0000 usbbus        CompletionRoutine() for request 00001C79D4105668 status=STATUS_SUCCESS                               SendCompletionRoutine businit_c1398 TRACE_LEVEL_INFORMATION
w 04-01 12:39:12.815 P0000 T0000 mbbcx         [Util][ReqId=0x04ae][TID=0x00000215] 01/01 fragment completed with status=STATUS_SUCCESS             MbbUtilSendMessageFragmentComplete util_cpp1401 TRACE_LEVEL_INFORMATION
e 04-01 12:39:12.815 P0000 T0000 Windows Mobile Broadband Class Driver Event Provider Sending command completed with status STATUS_SUCCESS. Command was sent with the following parameters: