共用方式為


NDPROXY 概觀

請注意 如果您閱讀此頁面是因為 2013 年 11 月 27 日 Microsoft 安全性公告(2914486) 影響 Windows XP 和 Windows Server 2003,您可能會發現此可信賴計算 部落格文章 有幫助。

NDPROXY 是系統提供的驅動程式,會將 NDISWAN 和 CoNDIS WAN 驅動程式(WAN 迷你埠驅動程式、通話管理員和迷你埠呼叫管理員)介面至 TAPI 服務。 本主題介紹 NDPROXY 作業,這些作業在 支援電話服務的 CoNDIS WAN 作業中有進一步記載。

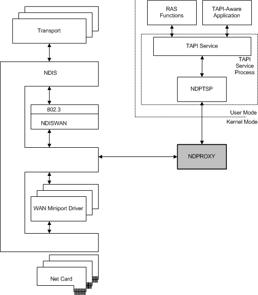
下圖顯示 NDPROXY 如何與 RAS 架構中的其他元件進行介面。

圖表,說明 NDPROXY 如何與 RAS 架構中的其他元件互動。

NDPROXY 提供 CoNDIS WAN 服務提供者介面 (SPI) 的核心模式元件。 TAPI 感知應用程式會提出使用者模式 TAPI 要求,而 TAPI 服務會將這些要求路由傳送至 NDPTSP。 NDPTSP 會將使用者模式 TAPI 服務要求轉換為內核模式 SPI 要求,並將 SPI 要求傳遞至 NDPROXY。

NDPROXY 會透過 NDIS 與 NDISWAN 驅動程式和下列其中一項進行通訊:

  • 具有個別通話管理員的迷你埠驅動程式

  • 整合式迷你連接埠通話管理器(MCM)

無論組態為何,NDISWAN 和 NDPROXY 的迷你埠驅動程式介面和呼叫管理員介面都相同。

注意 在需要支援多個硬體平台的情況下,您可以搭配個別的通話管理員使用迷你埠驅動程式。 在此情況下,相同的呼叫管理員可以與多個迷你埠驅動程式搭配使用,以簡化開發。

下列清單摘要說明 NDPROXY 與 CoNDIS WAN 驅動程式堆疊中其他元件之間存在的介面:

  • NDPROXY 提供一個連線導向的用戶端介面給 CoNDIS WAN 迷你埠驅動程式,並向 NDISWAN 提供一個呼叫管理介面。

  • NDISWAN 會將連線導向的用戶端介面呈現給 NDPROXY、CoNDIS WAN 迷你埠驅動程式和 MCM。

  • CoNDIS WAN 呼叫管理員或 MCM 會向 NDPROXY 呈現呼叫管理員介面。

  • CoNDIS WAN 迷你埠驅動程式和 MCM 會向 NDISWAN 呈現 CoNDIS 迷你埠驅動程式介面。

如需連線導向用戶端、呼叫管理員、迷你埠驅動程式和 MCM 的詳細資訊,請參閱 Connection-Oriented Environment

NDPROXY 會呼叫具有連線導向 TAPI OID 的 NdisCoOidRequest 函式,以判斷 CoNDIS WAN 迷你埠驅動程式的功能。 NDPROXY 也會註冊 TAPI 特定的位址系列、建立虛擬連線(VCS)、進行和接受呼叫,並啟用 VC,以便在這些 VM 上傳送和接收數據。 如需在 CoNDIS WAN 迷你連接埠驅動程式中處理 OID 要求的詳細資訊,請參閱 處理 CoNDIS WAN 迷你埠驅動程式 中的查詢,以及 設定 CoNDIS WAN Miniport 驅動程式資訊