已不再支援此瀏覽器。
請升級至 Microsoft Edge,以利用最新功能、安全性更新和技術支援。
注意
需要授權才能存取此頁面。 您可以嘗試登入或變更目錄。
需要授權才能存取此頁面。 您可以嘗試變更目錄。
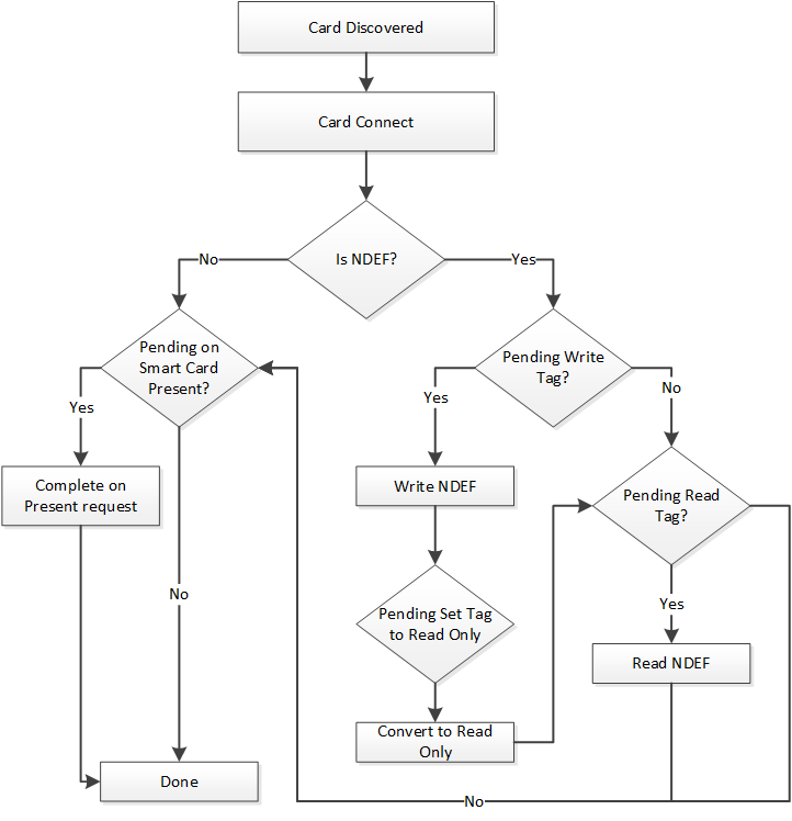
因為智慧卡會與 NFP 共用驅動程式,所以當智慧卡接近時,NDEF 處理會優先處理,讓較高層級的服務有機會在應用程式與卡片通訊之前處理 NDEF 訊息類型。
此頁面對您有幫助嗎?
需要本主題的協助嗎?
想要嘗試使用 Ask Learn 來釐清或引導您完成本主題嗎?