共用方式為


互作性概觀

Direct2D 的主要功能之一是啟用 Direct2D 與其他渲染平台之間的互通性,讓開發人員能夠利用每個平台的特定優勢,而不需要為了滿足所有需求而妥協於單一平台。 本主題摘要說明 Direct2D 互通的不同平臺。 其中包含下列各節。

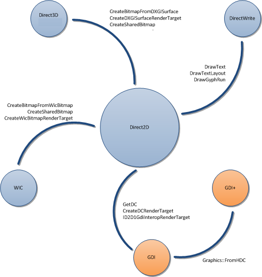
下圖摘要說明 Direct2D 可互通的不同平臺,並列出一些提供互作性的方法和介面。

與 direct2d 互通的平台圖表,包括 direct3d 10.1、directwrite、wic、gdi+和 gdi

GDI 互作性

Direct2D 可實現與 GDI 的雙向互操作性。 您可以使用 ID2D1DCRenderTarget,將 Direct2D 內容寫入 GDI 裝置內容 (DC),或使用 ID2D1GdiInteropRenderTarget 來取得轉譯目標的 DC 表示法。

如需詳細資訊和範例,請參閱 Direct2D 和 GDI 互作性概觀

GDI+ 互作性

您可以使用與 GDI 相同的方式搭配使用 GDI+ 與 Direct2D。 您可以使用 ID2D1DCRenderTarget,將 Direct2D 內容寫入與 GDI+ 內容相同的 DC。 此方法可讓您開始將 Direct2D 內容新增至主要使用 GDI+ 轉譯的應用程式。

您也可以使用 ID2D1GdiInteropRenderTarget 來提供使用 Direct2D 寫入的 GDI DC 存取權,然後使用 FromHDC 方法來建立物件。 此方法適用於主要使用 Direct2D 轉譯的應用程式,但具有擴充性模型或其他需要使用 GDI+ 轉譯能力的舊版內容。

Direct3D 互作性

Direct2D 可以使用 DXGI 表面轉譯目標(由 CreateDxgiSurfaceRender 方法建立)來寫入 IDXGISurface。 此動作可讓您將 2D 背景和介面新增至 3D 場景,並使用 Direct2D 內容做為立體模型的紋理。 Direct2D 也可以採用 IDXGISurface,並使用 CreateSharedBitmap 方法來建立位圖表示法。

如需詳細資訊和範例,請參閱 Direct2D 和 Direct3D 互作性概觀

DirectWrite 互作性

Direct2D 與 DirectWrite 緊密整合。 Direct2D 藉由提供 DrawTextDrawTextLayout,以及 DrawGlyphRun 方法來輕鬆轉譯 DirectWrite 內容。

Windows 影像元件 (WIC) 互通性

Direct2D 提供 CreateBitmapFromWicBitmapCreateSharedBitmap,以及 CreateWicBitmapRenderTarget 方法來處理 WIC 位圖。

Direct2D 和 GDI 互作性概觀

Direct2D 和 Direct3D 互作性概觀