إشعار
يتطلب الوصول إلى هذه الصفحة تخويلاً. يمكنك محاولة تسجيل الدخول أو تغيير الدلائل.
يتطلب الوصول إلى هذه الصفحة تخويلاً. يمكنك محاولة تغيير الدلائل.
Applies to:
External tenants (learn more)
Microsoft Entra's native authentication enables you to host the user interface of your app in the client application instead of delegating authentication to browsers, resulting in a natively integrated authentication experience. As a developer, you have full control over the look and feel of the sign-in interface.
This API reference article describes details required only when you manually make raw HTTP requests to execute the flow. However, we don't recommend this approach. So, when possible, use a Microsoft-built and supported authentication SDK. Learn more about native authentication SDKs. When a call to the API endpoints is successful, you receive both an ID token for user identification and an access token to call protected APIs. All responses from the API are in a JSON format.
Microsoft Entra's native authentication API supports sign-up and sign-in for two authentication flows:
Email with password, which supports sign-up and sign-in with an email and password, and self-service password reset (SSPR).
- Users who sign in with an email address and password to also sign in with a username and password.
Email one-time passcode, which supports sign-up and sign-in with email one-time passcode.
Note
Currently, the native authentication API endpoints don't support Cross-Origin Resource Sharing (CORS).
Prerequisites
A Microsoft Entra external tenant. If you don't already have one, create an external tenant.
If you haven't already done so, Register an application in the Microsoft Entra admin center. Make sure to:
- Record the Application (client) ID and Directory (tenant) ID for later use.
- Grant admin consent to the application.
- Enable public client and native authentication flows.
If you haven't already done so, Create a user flow in the Microsoft Entra admin center. When you create the user flow, take note of the user attributes you configure as required as these attributes are the ones that Microsoft Entra expects your app to submit.
For sign-in flow, register a customer user, which you use to test the flow. Alternatively, you can get this test user after you run the sign-up flow.
For SSPR flow, enable self-service password reset for customer users in the external tenant. SSPR is available for customer users who use email with password authentication method.
If you want to allow users who sign in with an email address and password to also sign in with a username and password, use the steps in Sign in with an alias or username article:
To enforce multifactor authentication (MFA) for your customers, use the steps in Add multifactor authentication (MFA) to an app to add MFA to your sign-in flow. Native authentication supports email one-time passcode and SMS as a second factor for MFA.
Continuation token
Whenever you call a sign-in, sign-up, or SSPR endpoint, the response includes a continuation token. This token uniquely identifies the current flow and lets Microsoft Entra ID maintain state across its endpoints. Include the token in every subsequent request in that flow. It's valid only for a limited time and can only be used for the subsequent requests within the same flow.
API reference for sign-up
To complete a user sign-up flow for either authentication method, your app interacts with four endpoints, /signup/v1.0/start, /signup/v1.0/challenge, /signup/v1.0/continue, and /token.
API endpoints for sign-up
| Endpoint | Description |
|---|---|
/signup/v1.0/start |
This endpoint starts the sign-up flow. You pass valid application ID, new username, and challenge type, then you get back a new continuation token. The endpoint can return a response to indicate to the application to use a web authentication flow if the application’s chosen authentication methods aren't supported by Microsoft Entra. |
/signup/v1.0/challenge |
Your app calls this endpoint with a list of challenge types supported by Microsoft Entra. Microsoft Entra then selects one of the supported authentication methods for the user to authenticate with. |
/signup/v1.0/continue |
This endpoint helps to continue the flow to create the user account or interrupt the flow due to missing requirements such as password policy requirements or wrong attribute formats. This endpoint generates a continuation token, then returns it to the app. The endpoint can return a response to indicate to the application to use a web-based authentication flow if the application doesn't an authentication method chosen by Microsoft Entra. |
oauth/v2.0/token |
The application calls this endpoint to finally request for security tokens. The app needs to use the continuation token it acquires from the last successful call to the /signup/v1.0/continue endpoint. |
Sign-up challenge types
The API allows the client app to advertise the authentication methods it supports, when it makes a call to Microsoft Entra. To do so, the app uses the challenge_type parameter in the app's request. This parameter holds predefined values, which represent different authentication methods.
Learn more about challenge types in the native authentication challenge types. This article explains the challenge type values you should use for an authentication method.
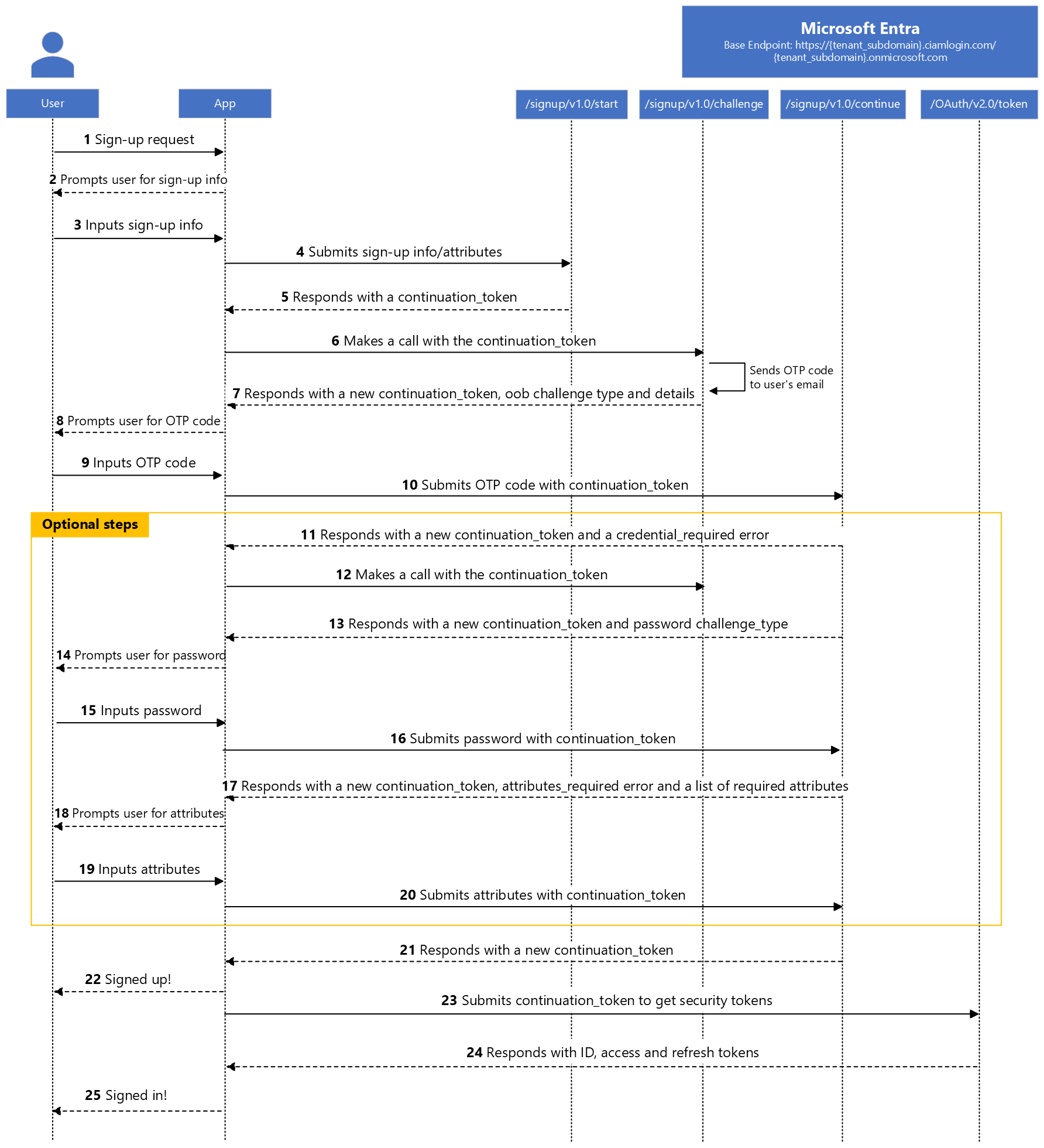
Sign-up flow protocol details
The sequence diagram demonstrates the flow of the sign-up process.
This diagram indicates that the app collects username (email), password (for email with password authentication flow), and attributes from the user at different times (and possibly on separate screens). However, you can design your app to collect the username (email), password and all the required, and optional attribute values in the same screen, then submit all of them to the /signup/v1.0/start endpoint. If the app submits all the required information to the /signup/v1.0/start endpoint, the app doesn't need to make calls and handle responses in the optional steps.
In step 21, the user is already signed up. However, if the app requires to automatically sign in a user after sign-up, the app calls the oauth/v2.0/token endpoint to request for security tokens.
Step 1: Request to start the sign-up flow
The sign-up flow begins with the application making a POST request to the /signup/v1.0/start endpoint to start the sign-up flow.
Here are examples of the request (we present the example request in multiple lines for readability):
Example 1:
POST https://{tenant_subdomain}.ciamlogin.com/{tenant_subdomain}.onmicrosoft.com/signup/v1.0/start
Content-Type: application/x-www-form-urlencoded
client_id=00001111-aaaa-2222-bbbb-3333cccc4444
&challenge_type=oob password redirect
&username=contoso-consumer@contoso.com
Example 2 (include user attributes and password in the request):
POST https://{tenant_subdomain}.ciamlogin.com/{tenant_subdomain}.onmicrosoft.com/signup/v1.0/start
Content-Type: application/x-www-form-urlencoded
client_id=00001111-aaaa-2222-bbbb-3333cccc4444
&challenge_type=oob password redirect
&password={secure_password}
&attributes={"displayName": "{given_name}", "extension_2588abcdwhtfeehjjeeqwertc_age": "{user_age}", "postalCode": "{user_postal_code}"}
&username=contoso-consumer@contoso.com
| Parameter | Required | Description |
|---|---|---|
tenant_subdomain |
Yes | The subdomain of the external tenant that you created. In the URL, replace {tenant_subdomain} with the Directory (tenant) subdomain. For example, if your tenant's primary domain is contoso.onmicrosoft.com, use contoso. If you don't have your tenant subdomain, learn how to read your tenant details. |
client_id |
Yes | The Application (client) ID of the app you registered in the Microsoft Entra admin center. |
username |
Yes | Email of the customer user that they want to sign up with, such as contoso-consumer@contoso.com. |
challenge_type |
Yes | A space-separated list of authorization challenge type strings that the app supports such as oob password redirect. The list must always include the redirect challenge type. The value is expected to oob redirect or oob password redirect for email with password authentication method. |
password |
No | The password value that the app collects from the customer user. You can submit a user's password via the /signup/v1.0/start or later in the /signup/v1.0/continue endpoint. Replace {secure_password} with the password value that the app collects from the customer user. It's your responsibility to confirm that the user is aware of the password they want to use by providing the password confirm field in the app's UI. You must also ensure that the user is aware of what constitutes a strong password per your organization's policy. Learn more about Microsoft Entra's password policies. This parameter is only applicable for email with password authentication method. |
attributes |
No | The user attributes values that the app collects from the customer user. The value is a string, but formatted as a JSON object whose key values are programmable name of user attributes. These attributes can be built in or custom, and required or optional. The key names of the object depend on the attributes that the administrator configured in Microsoft Entra admin center. You can submit some or all user attributes via the /signup/v1.0/start endpoint or later in the /signup/v1.0/continue endpoint. If you submit all the required attributes via the /signup/v1.0/start endpoint, you don't need to submit any attributes in the /signup/v1.0/continue endpoint. However, if you submit some required attributes via /signup/v1.0/start endpoint, you can submit the remaining required attributes later in the /signup/v1.0/continue endpoint. Replace {given_name}, {user_age} and {postal_code} with the name, age and postal code values respectively that the app collects from the customer user. Microsoft Entra ignores any attributes that you submit, which don't exist. |
capabilities |
No | Space-separated flags that describe the client app's capabilities. While challenge_type defines what methods can be challenged, capabilities tell the native authentication API which extra flows the client app can handle and which UIs it can show to the user. For example, mfa_required means another /challenge and /token loop; registration_required means the client app calls registration APIs and show registration UI. If a required capability isn’t advertised by the client app, the API returns redirect. Supported values are mfa_required and registration_required. Learn more about capabilities. |
Success response
Here's an example of a successful response:
HTTP/1.1 200 OK
Content-Type: application/json
{
"continuation_token": "AQABAAEAAA…",
}
| Property | Description |
|---|---|
continuation_token |
Continuation token that Microsoft Entra returns. |
Redirect response
If the client app doesn't support the authentication method or capabilities that Microsoft Entra requires, a fallback to the web-based authentication flow is needed. In this scenario, Microsoft Entra informs the app by returning a redirect challenge type in the response:
HTTP/1.1 200 OK
Content-Type: application/json
{
"challenge_type": "redirect"
}
| Property | Description |
|---|---|
challenge_type |
Microsoft Entra returns a response that has a challenge type. The value of this challenge type is redirect, which enables the app to use the web-based authentication flow. |
This response is considered successful, but the app is required to switch to a web-based authentication flow. In this case, we recommend that you use a Microsoft-built and supported authentication library.
Error response
Example:
HTTP/1.1 400 Bad Request
Content-Type: application/json
{
"error": "user_already_exists",
"error_description": "AADSTS1003037: It looks like you may already have an account.... .\r\nTrace ID: 0000aaaa-11bb-cccc-dd22-eeeeee333333\r\nCorrelation ID: aaaa0000-bb11-2222-33cc-444444dddddd\r\nTimestamp: yyyy-...",
"error_codes": [
1003037
],
"timestamp": "yyyy-mm-dd 10:15:00Z",
"trace_id": "0000aaaa-11bb-cccc-dd22-eeeeee333333",
"correlation_id": "aaaa0000-bb11-2222-33cc-444444dddddd"
}
| Property | Description |
|---|---|
error |
An error code string that can be used to classify types of errors, and to react to errors. |
error_description |
A specific error message that can help you to identify the cause of an authentication error. |
error_codes |
A list of Microsoft Entra-specific error codes that can help you to diagnose errors. |
timestamp |
The time when the error occurred. |
trace_id |
A unique identifier for the request that can help you to diagnose errors. |
correlation_id |
A unique identifier for the request that can help in diagnostics across components. |
invalid_attributes |
A list (array of objects) of attributes that failed validation. This response is possible if the app submits user attributes, and the suberror property's value is attribute_validation_failed. |
suberror |
An error code string that can be used to further classify types of errors. |
Here are the possible errors you can encounter (possible values of the error property):
| Error value | Description |
|---|---|
invalid_request |
Request parameter validation failed such as when the challenge_type parameter value contains an unsupported authentication method or the request didn't include client_id parameter the client ID value is empty or invalid. Use the error_description parameter to learn the exact cause of the error. |
invalid_client |
The client ID that the app includes in the request is for an app that lacks native authentication configuration, such as it isn't a public client or isn't enabled for native authentication. Use the suberror property to learn the exact cause of the error. |
unauthorized_client |
The client ID used in the request has a valid client ID format, but doesn't exist in the external tenant or is incorrect. |
unsupported_challenge_type |
The challenge_type parameter value doesn't include the redirect challenge type. |
user_already_exists |
User already exists. |
invalid_grant |
The password that the app submits doesn't meet all the complexity requirements, such as the password is too short. Use the suberror property to learn the exact cause of the error. This parameter is only applicable for email with password authentication method. |
If the error parameter has a value of invalid_grant, Microsoft Entra includes a suberror property in its response. Here are the possible values of the suberror property for an invalid_grant error:
| Suberror value | Description |
|---|---|
password_too_weak |
Password is too weak as it doesn't meet complexity requirements. Learn more about Microsoft Entra's password policies. This response is possible if the app submits a user password. |
password_too_short |
New password is fewer than 8 characters. Learn more about Microsoft Entra's password policies. This response is possible if the app submits a user password. |
password_too_long |
New password is longer than 256 characters. Learn more about Microsoft Entra's password policies. This response is possible if the app submits a user password. |
password_recently_used |
The new password must not be the same as one recently used. Learn more about Microsoft Entra's password policies. This response is possible if the app submits a user password. |
password_banned |
New password contains a word, phrase, or pattern that is banned. Learn more about Microsoft Entra's password policies. This response is possible if the app submits a user password. |
password_is_invalid |
Password is invalid, for example because it uses disallowed characters. Learn more about Microsoft Entra's password policies. This response is possible if the app submits a user password. |
If the error parameter has a value of invalid_client, Microsoft Entra includes a suberror property in its response. Here are the possible values of the suberror property for an invalid_client error:
| Suberror value | Description |
|---|---|
nativeauthapi_disabled |
The client ID for an app that isn't enable for native authentication. |
Note
If you submit all the required attributes via /signup/v1.0/start endpoint, but not all optional attributes, you won't be able to submit any additional optional attributes later via the /signup/v1.0/continue endpoint. Microsoft Entra doesn't explicitly request for optional attributes as they aren't mandatory for the sign-up flow to complete. See the table in the Submitting user attributes to endpoints section to learn the user attributes you can submit to the /signup/v1.0/start and /signup/v1.0/continue endpoints.
Step 2: Select an authentication method
The app requests Microsoft Entra to select one of the supported challenge types for the user to authenticate with. To do so, the app makes a call to the /signup/v1.0/challenge endpoint. The app needs to include the continuation token that it acquires from the /signup/v1.0/start endpoint in the request.
Here's an example of the request (we present the example request in multiple lines for readability):
POST https://{tenant_subdomain}.ciamlogin.com/{tenant_subdomain}.onmicrosoft.com/signup/v1.0/challenge
Content-Type: application/x-www-form-urlencoded
client_id=00001111-aaaa-2222-bbbb-3333cccc4444
&challenge_type=oob password redirect
&continuation_token=AQABAAEAAA…
| Parameter | Required | Description |
|---|---|---|
tenant_subdomain |
Yes | The subdomain of the external tenant that you created. In the URL, replace {tenant_subdomain} with the Directory (tenant) subdomain. For example, if your tenant's primary domain is contoso.onmicrosoft.com, use contoso. If you don't have your tenant subdomain, learn how to read your tenant details. |
client_id |
Yes | The Application (client) ID of the app you registered in the Microsoft Entra admin center. |
challenge_type |
No | A space-separated list of authorization challenge type strings that the app supports such as oob password redirect. The list must always include the redirect challenge type. The value is expected to oob redirect for email one-time passcode and oob password redirect for email with password authentication method. |
continuation_token |
Yes | Continuation token that Microsoft Entra returned in the previous request. |
Success response
Microsoft Entra sends a one-time passcode to the user's email, then responds with the challenge type with value of oob and additional information about the one-time passcode:
HTTP/1.1 200 OK
Content-Type: application/json
{
"interval": 300,
"continuation_token": "AQABAAEAAAYn...",
"challenge_type": "oob",
"binding_method": "prompt",
"challenge_channel": "email",
"challenge_target_label": "c***r@co**o**o.com",
"code_length": 8
}
| Property | Description |
|---|---|
interval |
The length of time in seconds the app needs to wait before it attempts to resend OTP. |
continuation_token |
Continuation token that Microsoft Entra returns. |
challenge_type |
Challenge type selected for the user to authenticate with. |
binding_method |
The only valid value is prompt. This parameter can be used in the future to offer more ways to the user to enter the one-time passcode. Issued if challenge_type is oob |
challenge_channel |
The type of the channel through which the one-time passcode was sent. At the moment, only email channel is supported. |
challenge_target_label |
An obfuscated email where the one-time passcode was sent. |
code_length |
The length of the one-time passcode that Microsoft Entra generates. |
Redirect response
If the client app doesn't support the authentication method or capabilities that Microsoft Entra requires, a fallback to the web-based authentication flow is needed. In this scenario, Microsoft Entra informs the app by returning a redirect challenge type in the response:
HTTP/1.1 200 OK
Content-Type: application/json
{
"challenge_type": "redirect"
}
| Property | Description |
|---|---|
challenge_type |
Microsoft Entra returns a response that has a challenge type. The value of this challenge type is redirect, which enables the app to use the web-based authentication flow. |
This response is considered successful, but the app is required to switch to a web-based authentication flow. In this case, we recommend that you use a Microsoft-built and supported authentication library.
Error response
Example:
HTTP/1.1 400 Bad Request
Content-Type: application/json
{
"error": "invalid_request",
"error_description": "AADSTS901007: The challenge_type list parameter does not include the 'redirect' type.\r\nTrace ID: 0000aaaa-11bb-cccc-dd22-eeeeee333333\r\nCorrelation ID: aaaa0000-bb11-2222-33cc-444444dddddd\r\nTimestamp: yyyy-...",
"error_codes": [
901007
],
"timestamp": "yyyy-mm-dd 10:15:00Z",
"trace_id": "0000aaaa-11bb-cccc-dd22-eeeeee333333",
"correlation_id": "aaaa0000-bb11-2222-33cc-444444dddddd"
}
| Property | Description |
|---|---|
error |
An error code string that can be used to classify types of errors, and to react to errors. |
error_description |
A specific error message that can help you to identify the cause of an authentication error. |
error_codes |
A list of Microsoft Entra-specific error codes that can help you to diagnose errors. |
timestamp |
The time when the error occurred. |
trace_id |
A unique identifier for the request that can help you to diagnose errors. |
correlation_id |
A unique identifier for the request that can help in diagnostics across components. |
Here are the possible errors you can encounter (possible values of the error property):
| Error value | Description |
|---|---|
invalid_request |
Request parameter validation failed such as client ID is empty or invalid. |
expired_token |
The continuation token is expired. |
unsupported_challenge_type |
The challenge_type parameter value doesn't include the redirect challenge type. |
invalid_grant |
The continuation token is invalid. |
Step 3: Submit one-time passcode
The app submits the one-time passcode sent to the user's email. Since we're submitting one-time passcode, an oob parameter is required, and the grant_type parameter must have a value oob.
Here's an example of the request (we present the example request in multiple lines for readability):
POST https://{tenant_subdomain}.ciamlogin.com/{tenant_subdomain}.onmicrosoft.com/signup/v1.0/continue
Content-Type: application/x-www-form-urlencoded
continuation_token=uY29tL2F1dGhlbnRpY...
&client_id=00001111-aaaa-2222-bbbb-3333cccc4444
&grant_type=oob
&oob={otp_code}
| Parameter | Required | Description |
|---|---|---|
tenant_subdomain |
Yes | The subdomain of the external tenant that you created. In the URL, replace {tenant_subdomain} with the Directory (tenant) subdomain. For example, if your tenant's primary domain is contoso.onmicrosoft.com, use contoso. If you don't have your tenant subdomain, learn how to read your tenant details. |
continuation_token |
Yes | Continuation token that Microsoft Entra returned in the previous request. |
client_id |
Yes | The Application (client) ID of the app you registered in the Microsoft Entra admin center. |
grant_type |
Yes | A request to the /signup/v1.0/continue endpoint can be used to submit one-time passcode, password, or user attributes. In this case, the grant_type value is used to differentiate between these three use cases. The possible values for the grant_type are oob, password, attributes. In this call, since we're sending one-time passcode, the value is expected to be oob. |
oob |
Yes | The one-time passcode that the customer user received in their email. Replace {otp_code} with the one-time passcode values that the customer user received in their email. To resend a one-time passcode, the app needs to make a request to the /signup/v1.0/challenge endpoint again. |
Once the app successfully submits the one-time passcode, the sign-up flow depends on the scenarios as shown the table:
| Scenario | How to proceed |
|---|---|
The app successfully submits the user's password (for email with password authentication method) via the /signup/v1.0/start endpoint, and no attributes are configured in Microsoft Entra admin center or all the required user attributes are submitted via the /signup/v1.0/start endpoint. |
Microsoft Entra issues a continuation token. The app can use the continuation token to request for security tokens as shown in Request for security tokens. |
The app successfully submits the user's password(for email with password authentication method) via the /signup/v1.0/start, but not all the required user attributes, Microsoft Entra indicates the attributes that the app needs to submit as shown in user attributes required. |
The app needs to submit the required user attributes via the /signup/v1.0/continue endpoint. The response is similar to the one in User attributes required. Submit the user attributes a shown in submit user attributes. |
The app doesn't submit the user's password (for email with password authentication method) via /signup/v1.0/start endpoint. |
Microsoft Entra's response indicates that credential is required. See response. This response is possible for email with password authentication method. |
Response
HTTP/1.1 400 Bad Request
Content-Type: application/json
{
"error": "credential_required",
"error_description": "AADSTS55103: Credential required. Trace ID: d6966055-...-80500 Correlation ID: 3944-...-60d6 Timestamp: yy-mm-dd 02:37:33Z",
"error_codes": [
55103
],
"timestamp": "yy-mm-dd 02:37:33Z",
"trace_id": "d6966055-...-80500",
"correlation_id": "3944-...-60d6",
"continuation_token": "AQABEQEAAAA..."
}
| Property | Description |
|---|---|
error |
An error code string that can be used to classify types of errors, and to react to errors. |
error_description |
A specific error message that can help you to identify the cause of an authentication error. |
error_codes |
A list of Microsoft Entra-specific error codes that can help you to diagnose errors. |
timestamp |
The time when the error occurred. |
trace_id |
A unique identifier for the request that can help you to diagnose errors. |
correlation_id |
A unique identifier for the request that can help in diagnostics across components. |
continuation_token |
Continuation token that Microsoft Entra returns. |
suberror |
An error code string that can be used to further classify types of errors. |
Here are the possible errors you can encounter (possible values of the error property):
| Error value | Description |
|---|---|
credential_required |
Authentication is required for account creation, so you have to make a call to the /signup/v1.0/challenge endpoint to determine the credential the user is required to provide. |
invalid_request |
Request parameter validation failed such as a validation of continuation token failed or the request didn't include client_id parameter the client ID value is empty or invalid or the external tenant administrator hasn't enabled email OTP for all tenant users. |
invalid_grant |
The grant type included in the request isn't valid or supported, or OTP value is incorrect. |
expired_token |
The continuation token included in the request is expired. |
If the error parameter has a value of invalid_grant, Microsoft Entra includes a suberror property in its response. Here are the possible values of the suberror property for an invalid_grant error:
| Suberror value | Description |
|---|---|
invalid_oob_value |
The value of one-time passcode is invalid. |
For the password credential to be collected from the user, the app needs to make a call to the /signup/v1.0/challenge endpoint to determine the credential the user is required to provide.
Here's an example of the request (we present the example request in multiple lines for readability):
POST https://{tenant_subdomain}.ciamlogin.com/{tenant_subdomain}.onmicrosoft.com/signup/v1.0/challenge
Content-Type: application/x-www-form-urlencoded
client_id=00001111-aaaa-2222-bbbb-3333cccc4444
&challenge_type=oob password redirect
&continuation_token=AQABAAEAAA…
| Parameter | Required | Description |
|---|---|---|
tenant_subdomain |
Yes | The subdomain of the external tenant that you created. In the URL, replace {tenant_subdomain} with the Directory (tenant) subdomain. For example, if your tenant's primary domain is contoso.onmicrosoft.com, use contoso. If you don't have your tenant subdomain, learn how to read your tenant details. |
client_id |
Yes | The Application (client) ID of the app you registered in the Microsoft Entra admin center. |
challenge_type |
No | A space-separated list of authorization challenge type strings that the app supports such as oob password redirect. The list must always include the redirect challenge type. For the email with password sign-up flow, the value is expected to contain password redirect. |
continuation_token |
Yes | Continuation token that Microsoft Entra returned in the previous request. |
Success response
If password is the authentication method configured for the user in the Microsoft Entra admin center, a success response with the continuation token is returned to the app.
HTTP/1.1 200 OK
Content-Type: application/json
{
"challenge_type": "password",
"continuation_token": " AQABAAEAAAAty..."
}
| Property | Description |
|---|---|
challenge_type |
password is returned in the response for the required credential. |
continuation_token |
Continuation token that Microsoft Entra returns. |
Redirect response
If the client app doesn't support the authentication method or capabilities that Microsoft Entra requires, a fallback to the web-based authentication flow is needed. In this scenario, Microsoft Entra informs the app by returning a redirect challenge type in the response:
HTTP/1.1 200 OK
Content-Type: application/json
{
"challenge_type": "redirect"
}
| Property | Description |
|---|---|
challenge_type |
Microsoft Entra returns a response that has a challenge type. The value of this challenge type is redirect, which enables the app to use the web-based authentication flow. |
This response is considered successful, but the app is required to switch to a web-based authentication flow. In this case, we recommend that you use a Microsoft-built and supported authentication library.
Step 4: Authenticate and get token to sign up
The app needs to submit the user's credential, in this case password, that Microsoft Entra requested in the previous step. The app needs to submit a password credential if it didn't do so via the /signup/v1.0/start endpoint. The app makes a request to the /signup/v1.0/continue endpoint to submit the password. Since we're submitting a password, a password parameter is required, and the grant_type parameter must have a value password.
Here's an example of the request (we present the example request in multiple lines for readability):
POST https://{tenant_subdomain}.ciamlogin.com/{tenant_subdomain}.onmicrosoft.com/signup/v1.0/continue
Content-Type: application/x-www-form-urlencoded
continuation_token=uY29tL2F1dGhlbnRpY...
&client_id=00001111-aaaa-2222-bbbb-3333cccc4444
&grant_type=password
&password={secure_password}
| Parameter | Required | Description |
|---|---|---|
tenant_subdomain |
Yes | The subdomain of the external tenant that you created. In the URL, replace {tenant_subdomain} with the Directory (tenant) subdomain. For example, if your tenant's primary domain is contoso.onmicrosoft.com, use contoso. If you don't have your tenant subdomain, learn how to read your tenant details. |
continuation_token |
Yes | Continuation token that Microsoft Entra returned in the previous step. |
client_id |
Yes | The Application (client) ID of the app you registered in the Microsoft Entra admin center. |
grant_type |
Yes | A request to the /signup/v1.0/continue endpoint can be used to submit one-time passcode, password, or user attributes. In this case, the grant_type value is used to differentiate between these three use cases. The possible values for the grant_type are oob, password, attributes. In this call, since we're sending user's password, the value is expected to be password. |
password |
Yes | The password value that the app collects from the customer user. Replace {secure_password} with the password value that the app collects from the customer user. It's your responsibility to confirm that the user is aware of the password they want to use by providing the password confirm field in the app's UI. You must also ensure that the user is aware of what constitutes a strong password per your organization's policy. Learn more about Microsoft Entra's password policies. |
Success response
If the request is successful, but no attributes were configured in Microsoft Entra admin center or all the required attributes were submitted via the /signup/v1.0/start endpoint, the app gets a continuation token without submitting any attributes. The app can use the continuation token to request for security tokens as shown in Request for security tokens. Otherwise, Microsoft Entra's response indicates that the app needs to submit required attributes. These attributes, built in or custom, were configured in the Microsoft Entra admin center by the tenant administrator.
User attributes required
This response requests the app to submit values for name, age, and phone attributes.
HTTP/1.1 400 Bad Request
Content-Type: application/json
{
"error": "attributes_required",
"error_description": "User attributes required",
"error_codes": [
55106
],
"timestamp": "yy-mm-dd 02:37:33Z",
"trace_id": "d6966055-...-80500",
"correlation_id": "3944-...-60d6",
"continuation_token": "AQABAAEAAAAtn...",
"required_attributes": [
{
"name": "displayName",
"type": "string",
"required": true,
"options": {
"regex": ".*@.**$"
}
},
{
"name": "extension_2588abcdwhtfeehjjeeqwertc_age",
"type": "string",
"required": true
},
{
"name": "postalCode",
"type": "string",
"required": true,
"options": {
"regex":"^[1-9][0-9]*$"
}
}
],
}
Note
Custom attributes (also known as directory extensions) are named by using the convention extension_{appId-without-hyphens}_{attribute-name} where {appId-without-hyphens} is the stripped version of the client ID for the extensions app. For example, if the client ID of the extensions app is 2588a-bcdwh-tfeehj-jeeqw-ertc and the attribute name is hobbies, then the custom attribute is named asextension_2588abcdwhtfeehjjeeqwertc_hobbies. Learn more about custom attributes and extension app.
| Property | Description |
|---|---|
error |
This attribute is set if Microsoft Entra can't create the user account because an attribute needs to be verified or submitted. |
error_description |
A specific error message that can help you to identify the cause of the error. |
error_codes |
A list of Microsoft Entra-specific error codes that can help you to diagnose errors. |
timestamp |
The time when the error occurred. |
trace_id |
A unique identifier for the request that can help you to diagnose errors. |
correlation_id |
A unique identifier for the request that can help in diagnostics across components. |
continuation_token |
Continuation token that Microsoft Entra returns. |
required_attributes |
A list (array of objects) of attributes that the app needs to submit next call to continue. These attributes are the extra attributes that app needs to submit apart from the username. Microsoft Entra includes this parameter is the response if the value of error parameter is attributes_required. |
Here are the possible errors you can encounter (possible values of the error property):
| Error value | Description |
|---|---|
invalid_request |
Request parameter validation failed such as a validation of continuation token failed or the request didn't include client_id parameter the client ID value is empty or invalid. |
invalid_grant |
The grant type included in the request isn't valid or supported. The possible values for the grant_type are oob, password, attributes |
expired_token |
The continuation token included in the request is expired. |
attributes_required |
One or more of user attributes is required. |
Redirect response
If the client app doesn't support the authentication method or capabilities that Microsoft Entra requires, a fallback to the web-based authentication flow is needed. In this scenario, Microsoft Entra informs the app by returning a redirect challenge type in the response:
HTTP/1.1 200 OK
Content-Type: application/json
{
"challenge_type": "redirect"
}
| Property | Description |
|---|---|
challenge_type |
Microsoft Entra returns a response that has a challenge type. The value of this challenge type is redirect, which enables the app to use the web-based authentication flow. |
This response is considered successful, but the app is required to switch to a web-based authentication flow. In this case, we recommend that you use a Microsoft-built and supported authentication library.
Error response
Example:
HTTP/1.1 400 Bad Request
Content-Type: application/json
{
"error": "invalid_grant",
"error_description": "New password is too weak",
"error_codes": [
399246
],
"timestamp": "yyyy-mm-dd 10:15:00Z",
"trace_id": "0000aaaa-11bb-cccc-dd22-eeeeee333333",
"correlation_id": "aaaa0000-bb11-2222-33cc-444444dddddd",
"suberror": "password_too_weak"
}
| Property | Description |
|---|---|
error |
An error code string that can be used to classify types of errors, and to react to errors. |
error_description |
A specific error message that can help you to identify the cause of an authentication error. |
error_codes |
A list of Microsoft Entra-specific error codes that can help you to diagnose errors. |
timestamp |
The time when the error occurred. |
trace_id |
A unique identifier for the request that can help you to diagnose errors. |
correlation_id |
A unique identifier for the request that can help in diagnostics across components. |
suberror |
An error code string that can be used to further classify types of errors. |
Here are the possible errors you can encounter (possible values of the error property):
| Error value | Description |
|---|---|
invalid_request |
Request parameter validation failed such as when the challenge_type parameter includes an invalid challenge type. |
invalid_grant |
The grant submitted is invalid, such as the password submitted is too short. Use the suberror property to learn the exact cause of the error. |
expired_token |
The continuation token is expired. |
attributes_required |
One or more of user attributes is required. |
If the error parameter has a value of invalid_grant, Microsoft Entra includes a suberror property in its response. Here are the possible values of the suberror property:
| Suberror value | Description |
|---|---|
password_too_weak |
Password is too weak as it doesn't meet complexity requirements. Learn more about Microsoft Entra's password policies. |
password_too_short |
New password is fewer than 8 characters. Learn more about Microsoft Entra's password policies. |
password_too_long |
New password is longer than 256 characters. Learn more about Microsoft Entra's password policies. |
password_recently_used |
The new password must not be the same as one recently used. Learn more about Microsoft Entra's password policies. |
password_banned |
New password contains a word, phrase, or pattern that is banned. Learn more about Microsoft Entra's password policies. |
password_is_invalid |
Password is invalid, for example because it uses disallowed characters. Learn more about Microsoft Entra's password policies. This response is possible if the app submits a user password. |
Submit user attributes
To continue with the flow, the app needs to make a call to the /signup/v1.0/continue endpoint to submit the required user attributes. Since we're submitting attributes, an attributes parameter is required, and the grant_type parameter must have a value equal to attributes.
Here's an example of the request (we present the example request in multiple lines for readability):
POST https://{tenant_subdomain}.ciamlogin.com/{tenant_subdomain}.onmicrosoft.com/signup/v1.0/continue
Content-Type: application/x-www-form-urlencoded
&client_id=00001111-aaaa-2222-bbbb-3333cccc4444
&grant_type=attributes
&attributes={"displayName": "{given_name}", "extension_2588abcdwhtfeehjjeeqwertc_age": "{user_age}", "postalCode": "{postal_code}"}
&continuation_token=AQABAAEAAAAtn...
| Parameter | Required | Description |
|---|---|---|
tenant_subdomain |
Yes | The subdomain of the external tenant that you created. In the URL, replace {tenant_subdomain} with the Directory (tenant) subdomain. For example, if your tenant's primary domain is contoso.onmicrosoft.com, use contoso. If you don't have your tenant subdomain, learn how to read your tenant details. |
continuation_token |
Yes | Continuation token that Microsoft Entra returned in the previous request. |
client_id |
Yes | The Application (client) ID of the app you registered in the Microsoft Entra admin center. |
grant_type |
Yes | A request to the /signup/v1.0/continue endpoint can be used to submit one-time passcode, password, or user attributes. In this case, the grant_type value is used to differentiate between these three use cases. The possible values for the grant_type are oob, password, attributes. In this call, since we're sending user attributes, the value is expected to be attributes. |
attributes |
Yes | The user attribute values that the app collects from the customer user. The value is a string, but formatted as a JSON object whose key values are names of user attributes, built in or custom. The key names of the object depend on the attributes that the administrator configured in Microsoft Entra admin center. Replace {given_name}, {user_age} and {postal_code} with the name, age and postal code values respectively that the app collects from the customer user. Microsoft Entra ignores any attributes that you submit, which don't exist. |
Success response
If the request is successful, Microsoft Entra signs up the user, then issues a continuation token. The app can use the continuation token to request for security tokens from the oauth/v2.0/token endpoint.
HTTP/1.1 200 OK
Content-Type: application/json
{
"continuation_token": "AQABAAEAAAYn..."
}
| Property | Description |
|---|---|
continuation_token |
Continuation token that Microsoft Entra returns. |
Redirect response
If the client app doesn't support the authentication method or capabilities that Microsoft Entra requires, a fallback to the web-based authentication flow is needed. In this scenario, Microsoft Entra informs the app by returning a redirect challenge type in the response:
HTTP/1.1 200 OK
Content-Type: application/json
{
"challenge_type": "redirect"
}
| Property | Description |
|---|---|
challenge_type |
Microsoft Entra returns a response that has a challenge type. The value of this challenge type is redirect, which enables the app to use the web-based authentication flow. |
This response is considered successful, but the app is required to switch to a web-based authentication flow. In this case, we recommend that you use a Microsoft-built and supported authentication library.
Error response
Example:
HTTP/1.1 400 Bad Request
Content-Type: application/json
{
"error": "expired_token",
"error_description": "AADSTS901007: The continuation_token is expired. .\r\nTrace ID: 0000aaaa-11bb-cccc-dd22-eeeeee333333\r\nCorrelation ID: aaaa0000-bb11-2222-33cc-444444dddddd\r\nTimestamp: yyyy-...",
"error_codes": [
552003
],
"timestamp": "yyyy-mm-dd 10:15:00Z",
"trace_id": "0000aaaa-11bb-cccc-dd22-eeeeee333333",
"correlation_id": "aaaa0000-bb11-2222-33cc-444444dddddd"
}
| Property | Description |
|---|---|
error |
An error code string that can be used to classify types of errors, and to react to errors. |
error_description |
A specific error message that can help you to identify the cause of an authentication error. |
error_codes |
A list of Microsoft Entra-specific error codes that can help you to diagnose errors. |
timestamp |
The time when the error occurred. |
trace_id |
A unique identifier for the request that can help you to diagnose errors. |
correlation_id |
A unique identifier for the request that can help in diagnostics across components. |
continuation_token |
Continuation token that Microsoft Entra returns. |
unverified_attributes |
A list (array of objects) of attribute key names that must be verified. This parameter is included in the response when the error parameter's value is verification_required. |
required_attributes |
A list (array of objects) of attributes that the app needs to submit. Microsoft Entra includes this parameter in its response when the error parameter's value is attributes_required. |
invalid_attributes |
A list (array of objects) of attributes that failed validation. This parameter is included in the response when the suberror property's value is attribute_validation_failed. |
suberror |
An error code string that can be used to further classify types of errors. |
Here are the possible errors you can encounter (possible values of the error property):
| Error value | Description |
|---|---|
invalid_request |
Request parameter validation failed such as a validation of continuation token failed or the request didn't include client_id parameter the client ID value is empty or invalid. |
invalid_grant |
The grant type provided isn't valid or supported or failed validation, such as attributes validation failed. Use the suberror property to learn the exact cause of the error. |
expired_token |
The continuation token included in the request is expired. |
attributes_required |
One or more of user attributes is required. |
If the error parameter has a value of invalid_grant, Microsoft Entra includes a suberror property in its response. Here are the possible values of the suberror property for an invalid_grant error:
| Suberror value | Description |
|---|---|
attribute_validation_failed |
User attribute validation failed. invalid_attributes parameter contains the list (array of objects) of attributes that failed validation. |
Step 5: Automatically sign in after sign-up
If the user must automatically sign in after sign-up, the app makes a POST request to the oauth/v2.0/token endpoint and provides the continuation token obtained from the previous step to acquire security tokens. Learn how to call the token endpoint.
Submitting user attributes to endpoints
In the Microsoft Entra admin center, you can configure user attributes as required or optional. This configuration determines how Microsoft Entra responds when you make a call to its endpoints. Optional attributes are not mandatory for the sign-up flow to complete. Therefore, when all attributes are optional, they must be submitted before the username is verified. Otherwise, the sign-up completes without the optional attributes.
The following table summarizes when it's possible to submit user attributes to Microsoft Entra endpoints.
| Endpoint | Required attributes | Optional attributes | Both required and optional attributes |
|---|---|---|---|
/signup/v1.0/start endpoint |
Yes | Yes | Yes |
/signup/v1.0/continue endpoint before username verification |
Yes | Yes | Yes |
/signup/v1.0/continue endpoint after username verification |
Yes | No | Yes |
Format of user attributes values
You specify the information you want to collect from the user by configuring the user flow settings in the Microsoft Entra admin center. Use the Collect custom user attributes during sign-up article to learn how to collect values for both built-in and custom attributes.
You can also specify the User Input Type for the attributes you configure. The following table summarizes supported user input types, and how to submit values collected by the UI controls to Microsoft Entra.
| User Input Type | Format of submitted values |
|---|---|
| TextBox | A single value such as job title, Software Engineer. |
| SingleRadioSelect | A single value such as Language, Norwegian. |
| CheckboxMultiSelect | One or multiple values such as a hobby or hobbies, Dancing or Dancing, Swimming, Traveling. |
Here's an example request that shows how you submit the attributes' values:
POST /{tenant_subdomain}.onmicrosoft.com/signup/v1.0/continue HTTP/1.1
Host: {tenant_subdomain}.ciamlogin.com
Content-Type: application/x-www-form-urlencoded
continuation_token=ABAAEAAAAtfyo...
&client_id=00001111-aaaa-2222-bbbb-3333cccc4444
&grant_type=attributes
&attributes={"jobTitle": "Software Engineer", "extension_2588abcdwhtfeehjjeeqwertc_language": "Norwegian", "extension_2588abcdwhtfeehjjeeqwertc_hobbies": "Dancing,Swimming,Traveling"}
&continuation_token=AQABAAEAAAAtn...
Learn more about user attributes input types in Custom user attributes input types article.
How to reference user attributes
When you create a sign-up user-flow, you configure user attributes that you want to collect from the user during sign-up. The names of the user attributes in the Microsoft Entra admin center are different from how you reference them in the native authentication API.
For example, Display Name in the Microsoft Entra admin center is referenced as displayName in the API.
Use the User profile attributes article to learn how to reference both built-in and custom user attributes in the native authentication API.
API reference for sign-in flow
Users need to sign in with the authentication method that they use to sign up. For example, users who sign up using email with password authentication method must sign in email and password.
To request for security tokens, your app interacts with three endpoints, oauth/v2.0/initiate, oauth/v2.0/challenge, oauth/v2.0/token, and optionally oauth/v2.0/introspect.
API endpoints for sign-in
| Endpoint | Description |
|---|---|
oauth/v2.0/initiate |
This endpoint initiates the sign-in flow. If your app calls it with a username of a user account that already exists, it returns a success response with a continuation token. If your app requests to use authentication methods that aren't supported by Microsoft Entra, this endpoint response can indicate to your app that it needs to use a browser-based authentication flow. |
oauth/v2.0/challenge |
Your app calls this endpoint to request Microsoft Entra to select one of the supported sign-in challenge types for the user to authenticate with. Where the tenant administrator enforces MFA for customer users, your app calls this endpoint to challenge the user for second factor authentication method. |
oauth/v2.0/token |
This endpoint verifies user’s credentials it receives from your app, then it issues security tokens to your app. A response from this endpoint can also indicate whether the user needs to complete an MFA challenge or register a strong authentication method. |
oauth/v2.0/introspect |
Your app calls it to request for a list of registered strong authentication methods for multifactor authentication (MFA). Learn how to use the introspect endpoint |
Sign-in challenge types
The API allows the app to advertise the authentication methods it supports, when it makes a call to Microsoft Entra. To do so, the app uses the challenge_type parameter in its requests. This parameter holds predefined values, which represent different authentication methods.
For a given authentication method, the challenge type values an app sends to Microsoft Entra during sign-up flow are same to when the app signs in. For example, the email with password authentication method uses oob, password and redirect challenge type values for both sign-up and sign-in flows.
Learn more about challenge types in the native authentication challenge types article.
Sign-in flow protocol details
The sequence diagram demonstrates the flow of the sign in process. The sign-in flow depends on the user's authentication method.
After the app verifies the user's email with OTP, it receives security tokens. If the delivery of the one-time passcode delays or is never delivered to the user's email, the user can request to be sent another one-time passcode. Microsoft Entra resends another one-time passcode if the previous one hasn't been verified. When Microsoft Entra resends a one-time passcode, it invalidates the previously sent code.
In the sections that follow, we summarize the sign-in flow into three basic steps.
Step 1: Request to start the sign-in flow
The authentication flow begins with the application making a POST request to the /initiate endpoint to start the sign-in flow.
Here's an example of the request (we present the example request in multiple lines for readability):
POST https://{tenant_subdomain}.ciamlogin.com/{tenant_subdomain}.onmicrosoft.com/oauth2/v2.0/initiate
Content-Type: application/x-www-form-urlencoded
client_id=00001111-aaaa-2222-bbbb-3333cccc4444
&challenge_type=password redirect
&username=contoso-consumer@contoso.com
&capabilities=registration_required mfa_required
| Parameter | Required | Description |
|---|---|---|
tenant_subdomain |
Yes | The subdomain of the external tenant that you created. In the URL, replace {tenant_subdomain} with the Directory (tenant) subdomain. For example, if your tenant's primary domain is contoso.onmicrosoft.com, use contoso. If you don't have your tenant subdomain, learn how to read your tenant details. |
client_id |
Yes | The Application (client) ID of the app you registered in the Microsoft Entra admin center. |
username |
Yes | Email of the customer user such as contoso-consumer@contoso.com. |
challenge_type |
Yes | A space-separated list of authorization challenge type strings that the app supports such as oob password redirect. The list must always include the redirect challenge type. The value is expected to oob redirect for email one-time passcode and password redirect for email with password. |
capabilities |
No | Space-separated flags that describe the client app’s "how" readiness. While challenge_type defines what methods can be challenged, capabilities tell the native authentication API which extra flows the client app can handle and which UIs it can show. For example, mfa_required means /introspect, /challenge, and /token loop; registration_required means the client app calls registration APIs and show registration UI. If the needed capability isn't included by the client app, the API returns redirect. Supported values are mfa_required and registration_required. Learn more about capabilities. |
Success response
Here's an example of a successful response:
HTTP/1.1 200 OK
Content-Type: application/json
{
"continuation_token": "uY29tL2F1dGhlbnRpY..."
}
| Property | Description |
|---|---|
continuation_token |
Continuation token that Microsoft Entra returns. |
Redirect response
If the client app doesn't support the authentication method or capabilities that Microsoft Entra requires, a fallback to the web-based authentication flow is needed. In this scenario, Microsoft Entra informs the app by returning a redirect challenge type in the response:
HTTP/1.1 200 OK
Content-Type: application/json
{
"challenge_type": "redirect"
}
| Property | Description |
|---|---|
challenge_type |
Microsoft Entra returns a response that has a challenge type. The value of this challenge type is redirect, which enables the app to use the web-based authentication flow. |
This response is considered successful, but the app is required to switch to a web-based authentication flow. In this case, we recommend that you use a Microsoft-built and supported authentication library.
Error response
Example:
HTTP/1.1 400 Bad Request
Content-Type: application/json
{
"error": "invalid_request",
"error_description": "AADSTS901007: The challenge_type list parameter does not include the 'redirect' type.\r\nTrace ID: 0000aaaa-11bb-cccc-dd22-eeeeee333333\r\nCorrelation ID: aaaa0000-bb11-2222-33cc-444444dddddd\r\nTimestamp: yyyy-...",
"error_codes": [
901007
],
"timestamp": "yyyy-mm-dd 10:15:00Z",
"trace_id": "0000aaaa-11bb-cccc-dd22-eeeeee333333",
"correlation_id": "aaaa0000-bb11-2222-33cc-444444dddddd"
}
| Property | Description |
|---|---|
error |
An error code string that can be used to classify types of errors, and to react to errors. |
error_description |
A specific error message that can help you to identify the cause of an authentication error. |
error_codes |
A list of Microsoft Entra-specific error codes that can help you to diagnose errors. |
timestamp |
The time when the error occurred. |
trace_id |
A unique identifier for the request that can help you to diagnose errors. |
correlation_id |
A unique identifier for the request that can help in diagnostics across components. |
Here are the possible errors you can encounter (possible values of the error property):
| Error value | Description |
|---|---|
invalid_request |
Request parameter validation failed such as when the challenge_type parameter includes an invalid challenge type. or the request didn't include client_id parameter the client ID value is empty or invalid. Use the error_description parameter to learn the exact cause of the error. |
unauthorized_client |
The client ID used in the request has a valid client ID format, but doesn't exist in the external tenant or is incorrect. |
invalid_client |
The client ID that the app includes in the request is for an app that lacks native authentication configuration, such as it isn't a public client or isn't enabled for native authentication. Use the suberror property to learn the exact cause of the error. |
user_not_found |
The username doesn't exist. |
unsupported_challenge_type |
The challenge_type parameter value doesn't include the redirect challenge type. |
If the error parameter has a value of invalid_client, Microsoft Entra includes a suberror property in its response. Here are the possible values of the suberror property for an invalid_client error:
| Suberror value | Description |
|---|---|
nativeauthapi_disabled |
The client ID for an app that isn't enable for native authentication. |
Step 2: Select an authentication method
To continue with the flow, the app uses the continuation token it acquires from the previous step to request Microsoft Entra to select one of the supported challenge types for the user to authenticate or complete an MFA challenge. The app makes a POST request to the /oauth2/v2.0/challenge endpoint.
Here's an example of the request (we present the example request in multiple lines for readability):
POST https://{tenant_subdomain}.ciamlogin.com/{tenant_subdomain}.onmicrosoft.com/oauth2/v2.0/challenge
Content-Type: application/x-www-form-urlencoded
client_id=00001111-aaaa-2222-bbbb-3333cccc4444
&challenge_type=password redirect
&continuation_token=uY29tL2F1dGhlbnRpY...
| Parameter | Required | Description |
|---|---|---|
tenant_subdomain |
Yes | The subdomain of the external tenant that you created. In the URL, replace {tenant_subdomain} with the Directory (tenant) subdomain. For example, if your tenant's primary domain is contoso.onmicrosoft.com, use contoso. If you don't have your tenant subdomain, learn how to read your tenant details. |
client_id |
Yes | The Application (client) ID of the app you registered in the Microsoft Entra admin center. |
continuation_token |
Yes | Continuation token that Microsoft Entra returned in the previous request. The previous request calls the /oauth2/v2.0/initiate endpoint, or the /oauth2/v2.0/introspect endpoint if the user completes an MFA challenge. |
challenge_type |
No | A space-separated list of authorization challenge type strings that the app supports such as oob password redirect. The list must always include the redirect challenge type. The value is expected to oob redirect for email one-time passcode and password redirect for email with password. |
id |
No | The string identifier of the strong authentication method that's returned from the /oauth2/v2.0/introspect endpoint. This parameter is required when the client app challenges the user for a second factor authentication. Learn how to use the introspect endpoint. |
Success response
The success response depends on the user's authentication method.
If the tenant administrator configured email one-time passcode in the Microsoft Entra admin center as the user’s authentication method, Microsoft Entra sends a one-time passcode to the user’s email, then responds with a challenge type of oob and provides more information about the one-time passcode.
HTTP/1.1 200 OK
Content-Type: application/json
{
"continuation_token": "uY29tL2F1dGhlbnRpY...",
"challenge_type": "oob",
"binding_method": "prompt ",
"challenge_channel": "email",
"challenge_target_label ": "c***r@co**o**o.com ",
"code_length": 8
}
| Property | Description |
|---|---|
continuation_token |
Continuation token that Microsoft Entra returns. |
challenge_type |
Challenge type selected for the user to authenticate with. |
binding_method |
The only valid value is prompt. This parameter can be used in the future to offer more ways for the user to enter the one-time passcode. Issued if challenge_type is oob |
challenge_channel |
The type of the channel through which the one-time passcode was sent. At the moment, we support email. |
challenge_target_label |
An obfuscated email where the one-time passcode was sent. |
code_length |
The length of the one-time passcode that Microsoft Entra generates. |
Redirect response
A fallback to a web-based authentication flow may be needed in the following scenarios:
- The client app doesn't support the authentication method or capabilities that Microsoft Entra requires.
- The user attempts to use SMS as a strong auth method, but fraud protection blocks the request if it deems it as high risk (only in email with password authentication).
In these scenarios, Microsoft Entra informs the app by returning a redirect challenge type in the response:
HTTP/1.1 200 OK
Content-Type: application/json
{
"challenge_type": "redirect"
}
| Property | Description |
|---|---|
challenge_type |
Microsoft Entra returns a response that has a challenge type. The value of this challenge type is redirect, which enables the app to use the web-based authentication flow. |
This response is considered successful, but the app is required to switch to a web-based authentication flow. In this case, we recommend that you use a Microsoft-built and supported authentication library.
Error response
Example:
HTTP/1.1 400 Bad Request
Content-Type: application/json
{
"error": "invalid_request",
"error_description": "AADSTS901007: The challenge_type list parameter does not include the 'redirect' type.\r\nTrace ID: 0000aaaa-11bb-cccc-dd22-eeeeee333333\r\nCorrelation ID: aaaa0000-bb11-2222-33cc-444444dddddd\r\nTimestamp: yyyy-...",
"error_codes": [
901007
],
"timestamp": "yyyy-mm-dd 10:15:00Z",
"trace_id": "0000aaaa-11bb-cccc-dd22-eeeeee333333",
"correlation_id": "aaaa0000-bb11-2222-33cc-444444dddddd"
}
| Property | Description |
|---|---|
error |
An error code string that can be used to classify types of errors, and to react to errors. |
error_description |
A specific error message that can help you to identify the cause of an authentication error. |
error_codes |
A list of Microsoft Entra-specific error codes that can help you to diagnose errors. |
timestamp |
The time when the error occurred. |
trace_id |
A unique identifier for the request that can help you to diagnose errors. |
correlation_id |
A unique identifier for the request that can help in diagnostics across components. |
Here are the possible errors you can encounter (possible values of the error property):
| Error value | Description |
|---|---|
invalid_request |
Request parameter validation failed such as when the challenge_type parameter includes an invalid challenge type. |
invalid_grant |
The continuation token included in the request isn't valid. |
expired_token |
The continuation token included in the request is expired. |
unsupported_challenge_type |
The challenge_type parameter value doesn't include the redirect challenge type. |
Step 3: Request for security tokens
The app makes a POST request to the oauth2/v2.0/token endpoint and provides the user’s credentials chosen in the previous step to acquire security tokens.
Here's an example of the request (we present the example request in multiple lines for readability):
POST https://{tenant_subdomain}.ciamlogin.com/{tenant_subdomain}.onmicrosoft.com/oauth2/v2.0/token
Content-Type: application/x-www-form-urlencoded
continuation_token=uY29tL2F1dGhlbnRpY...
&client_id=00001111-aaaa-2222-bbbb-3333cccc4444
&grant_type=password
&password={secure_password}
&scope=openid offline_access
| Parameter | Required | Description |
|---|---|---|
tenant_subdomain |
Yes | The subdomain of the external tenant that you created. In the URL, replace {tenant_subdomain} with the Directory (tenant) subdomain. For example, if your tenant's primary domain is contoso.onmicrosoft.com, use contoso. If you don't have your tenant subdomain, learn how to read your tenant details. |
client_id |
Yes | The Application (client) ID of the app you registered in the Microsoft Entra admin center. |
continuation_token |
Yes | Continuation token that Microsoft Entra returned in the previous request. |
grant_type |
Yes | The grant type. When you call the token endpoint, this value must be: - password for email with password authentication method in a sign-in flow to verify the user's first factor authentication. - oob for email one-time passcode authentication method in a sign-in flow. - continuation_token for automatic sign-in after a sign-up flow. - continuation_token for automatic sign-in after self-service password reset flow. - continuation_token after a strong authentication method registration flow. - mfa_oob when verifying the user's second factor authentication. |
scope |
Yes | A space-separated list of scopes. All the scopes must be from a single resource, along with OpenID Connect (OIDC) scopes, such as profile, openid, and email. The app needs to include openid scope for Microsoft Entra to issue an ID token. The app needs to include offline_access scope for Microsoft Entra to issue a refresh token. Learn more about Permissions and consent in the Microsoft identity platform. |
password |
No | The password value that the app collects from the user. Replace {secure_password} with the password value that the app collects from the user. This parameter is required if the authentication method is email with password. |
oob |
No | The one-time passcode the user receives by email. Required if: - The primary authentication method is email one-time passcode. - The app is submitting the email one-time passcode to satisfy an MFA challenge when the primary authentication method is email with password. To resend a one-time passcode, call the /challenge endpoint again. |
username |
No | Email of the user that they want to sign up with, such as contoso-consumer@contoso.com. This parameter is required in a sign-up flow. |
Successful response
Here's an example of a successful response:
HTTP/1.1 200 OK
Content-Type: application/json
{
"token_type": "Bearer",
"scope": "openid profile",
"expires_in": 4141,
"access_token": "eyJ0eXAiOiJKV1Qi...",
"refresh_token": "AwABAAAA...",
"id_token": "eyJ0eXAiOiJKV1Q..."
}
| Property | Description |
|---|---|
token_type |
Indicates the token type value. The only type that Microsoft Entra supports is Bearer. |
scopes |
A space-separated list of scopes for which the access token is valid. |
expires_in |
The length of time in seconds the access token remains valid. |
access_token |
The access token that the app requested from the /token endpoint. The app can use this access token to request access to secured resources such as web APIs. |
refresh_token |
An OAuth 2.0 refresh token. The app can use this token to acquire other access tokens after the current access token expires. Refresh tokens are long-lived. They can maintain access to resources for extended periods. For more detail on refreshing an access token, refer to Refresh the access token. Note: Only issued if you request offline_access scope. |
id_token |
A JSON Web Token (Jwt) used to identify the user. The app can decode the token to request information about the user who signed in. The app can cache the values and display them, and confidential clients can use this token for authorization. For more information about ID tokens, see ID tokens in the Microsoft identity platform. Note: Only issued if you request openid scope. |
Error response
Example:
HTTP/1.1 400 Bad Request
Content-Type: application/json
{
"error": "invalid_grant",
"error_description": "AADSTS901007: Error validating credentials due to invalid username or password.\r\nTrace ID: 0000aaaa-11bb-cccc-dd22-eeeeee333333\r\nCorrelation ID: aaaa0000-bb11-2222-33cc-444444dddddd\r\nTimestamp: yyyy-...",
"error_codes": [
50126
],
"timestamp": "yyyy-mm-dd 10:15:00Z",
"trace_id": "0000aaaa-11bb-cccc-dd22-eeeeee333333",
"correlation_id": "aaaa0000-bb11-2222-33cc-444444dddddd"
}
| Property | Description |
|---|---|
error |
An error code string that can be used to classify types of errors and to react to errors. |
error_description |
A specific error message that can help you to identify the cause of an authentication error. |
error_codes |
A list of Microsoft Entra-specific error codes that can help you to diagnose errors. |
timestamp |
The time when the error occurred. |
trace_id |
A unique identifier for the request that can help you to diagnose errors. |
correlation_id |
A unique identifier for the request that can help in diagnostics across components. |
Here are the possible errors you can encounter (possible values of the error property):
| Error value | Description |
|---|---|
invalid_request |
Request parameter validation failed. To understand what happened, use the message in the error description. |
invalid_grant |
The continuation token included in the request isn't valid, user sign-in credentials included in the request are invalid, further interaction required from the user, or the grant type included in the request is unknown. |
invalid_client |
The client ID included in the request isn't for a public client. |
expired_token |
The continuation token included in the request is expired. |
invalid_scope |
One or more of the scopes included in the request are invalid. |
unauthorized_client |
The client ID included in the request is invalid or doesn't exist. |
unsupported_grant_type |
The grant type included in the request isn't supported or is incorrect. |
If the error parameter has a value of invalid_grant, Microsoft Entra includes a suberror property in its response. Here are the possible values of the suberror property for an invalid_grant error:
| Suberror value | Description |
|---|---|
invalid_oob_value |
The value of one-time passcode that the app submits is invalid. |
mfa_required |
MFA is required. The response includes a continuation token. Call the oauth2/v2.0/introspect endpoint to get the user's registered strong authentication methods. This suberror only occurs when the user's primary authentication method is email with password. See how to get a user's registered strong authentication methods. Note: In some cases MFA is required but native authentication doesn't return mfa_required. or example, if a strong authentication method registration flow precedes a call to the /oauth2/v2.0/token and the only available method (email) was already verified during that flow. |
registration_required |
The user must complete an MFA challenge but has no registered strong authentication method. Prompt the user to register one. This error occurs when the user's primary authentication method is email with password. Learn how to register a strong authentication method. |
Redirect response
If the client app doesn't support the authentication method or capability that Microsoft Entra requires, a fallback to the web-based authentication flow is needed. In this scenario, Microsoft Entra informs the app by returning a redirect challenge type in its response:
HTTP/1.1 200 OK
Content-Type: application/json
{
"challenge_type": "redirect",
"redirect_reason": "Client is missing registration_required capability"
}
| Property | Description |
|---|---|
challenge_type |
Microsoft Entra returns a response that has a challenge type. The value of this challenge type is redirect, which enables the app to use the web-based authentication flow. |
redirect_reason |
A reason for which a redirect is required. For example, Microsoft Entra detects that MFA or a registration for a strong authentication method is required, but the app didn't include these capabilities in its request. |
This response is considered successful, but the app is required to switch to a web-based authentication flow. In this case, we recommend that you use a Microsoft-built and supported authentication library.
Get user registered strong authentication methods
Use the oauth2/v2.0/introspect endpoint to request the user's list of registered strong authentication methods.
Here's an example of the request (we present the example request in multiple lines for readability):
POST https://{tenant_subdomain}.ciamlogin.com/{tenant_subdomain}.onmicrosoft.com/oauth2/v2.0/introspect
Content-Type: application/x-www-form-urlencoded
continuation_token=uY29tL2F1dGhlbnRpY...
&client_id=00001111-aaaa-2222-bbbb-3333cccc4444
| Parameter | Required | Description |
|---|---|---|
tenant_subdomain |
Yes | The subdomain of the external tenant that you created. In the URL, replace {tenant_subdomain} with the Directory (tenant) subdomain. For example, if your tenant's primary domain is contoso.onmicrosoft.com, use contoso. If you don't have your tenant subdomain, learn how to read your tenant details. |
client_id |
Yes | The Application (client) ID of the app you registered in the Microsoft Entra admin center. |
continuation_token |
Yes | Continuation token that Microsoft Entra returned in the previous request. |
Success response
Example:
HTTP/1.1 200 OK
Content-Type: application/json
{
"continuation_token": "uY29tL2F1dGhlbnRpY...",
"methods":[
{
"id":"0a0a0a0a-1111-bbbb-2222-3c3c3c3c3c3c",
"challenge_type":"oob",
"challenge_channel":"email",
"login_hint":"c***r@co**o**o.com"
},
{
"id": "1b1b1b1b-2222-cccc-3333-4d4d4d4d4d4d",
"challenge_type": "oob",
"challenge_channel": "sms",
"login_hint": "+1********6"
}
]
}
| Property | Description |
|---|---|
continuation_token |
Continuation token that Microsoft Entra returns. |
methods |
A list (of objects) of user registered strong authentication methods. |
The MFA method object has the following properties:
| Property | Description |
|---|---|
id |
An autogenerated unique string identifier for the MFA method. The app uses this string as id when it calls the /oauth2/v2.0/challenge endpoint. |
challenge_type |
Challenge type selected for the user to use as the MFA method. Current supported challenge type is oob. |
challenge_channel |
The type of the channel to which the the MFA method is sent. Current supported challenge channel is email. |
login_hint |
The hint for the strong authentication method such as an obfuscated email. |
Redirect response
If the client app doesn't support the authentication method or capabilities that Microsoft Entra requires, a fallback to the web-based authentication flow is needed. In this scenario, Microsoft Entra informs the app by returning a redirect challenge type in the response:
HTTP/1.1 200 OK
Content-Type: application/json
{
"challenge_type": "redirect"
}
Error response
Example:
HTTP/1.1 400 Bad Request
Content-Type: application/json
{
"error": "invalid_request",
"error_description": "AADSTS901007: The continuation_token provided is not valid for this endpoint.\r\nTrace ID: 0000aaaa-11bb-cccc-dd22-eeeeee333333\r\nCorrelation ID: aaaa0000-bb11-2222-33cc-444444dddddd\r\nTimestamp: yyyy-...",
"error_codes": [
50126
],
"timestamp": "yyyy-mm-dd 10:15:00Z",
"trace_id": "0000aaaa-11bb-cccc-dd22-eeeeee333333",
"correlation_id": "aaaa0000-bb11-2222-33cc-444444dddddd"
}
| Property | Description |
|---|---|
error |
An error code string that can be used to classify types of errors, and to react to errors. |
error_description |
A specific error message that can help you to identify the cause of an authentication error. |
error_codes |
A list of Microsoft Entra-specific error codes that can help you to diagnose errors. |
timestamp |
The time when the error occurred. |
trace_id |
A unique identifier for the request that can help you to diagnose errors. |
correlation_id |
A unique identifier for the request that can help in diagnostics across components. |
Here are the possible errors you can encounter (possible values of the error property):
| Error value | Description |
|---|---|
invalid_request |
Request parameter validation failed. To understand what happened, use the message in the error description. |
invalid_client |
The client ID included in the request isn't for a public client. |
expired_token |
The continuation token included in the request is expired. |
server_error |
Something went wrong with the request. |
After the client app successfully retrieves a list of strong authentication methods registered for the user, the user selects a method they wish to use to complete the MFA challenge. The flow then proceed as follows:
The client app calls the
/oauth2/v2.0/challengeand includes the continuation token obtained from the/oauth2/v2.0/introspectand theidof the MFA method of choice:POST https://{tenant_subdomain}.ciamlogin.com/{tenant_subdomain}.onmicrosoft.com/oauth2/v2.0/challenge Content-Type: application/x-www-form-urlencoded client_id=00001111-aaaa-2222-bbbb-3333cccc4444 &id=0a0a0a0a-1111-bbbb-2222-3c3c3c3c3c3c &continuation_token=uY29tL2F1dGhlbnRpY...Microsoft Entra sends a challenge code to the user's challenge channel, such as email, and then responds back to the client app with a continuation token and the MFA challenge details:
HTTP/1.1 200 OK Content-Type: application/json{ "continuation_token": "uY29tL2F1dGhlbnRpY...", "challenge_type": "oob", "binding_method": "prompt ", "challenge_channel": "email", "challenge_target_label ": "c***r@co**o**o.com ", "code_length": 8 }The app can now make a POST request to the
/oauth2/v2.0/tokenendpoint and includes a continuation token, correct grant type, and corresponding grant type values to get security tokens. See expected response in Request for security tokens:POST https://{tenant_subdomain}.ciamlogin.com/{tenant_subdomain}.onmicrosoft.com/oauth2/v2.0/token Content-Type: application/x-www-form-urlencoded client_id=00001111-aaaa-2222-bbbb-3333cccc4444 &continuation_token=uY29tL2F1dGhlbnRpY... &grant_type=mfa_oob &oob={otp_code} &scope=openid offline_access
Register a strong authentication method API reference
Native authentication supports registration of strong authentication method. When the app calls the /oauth2/v2.0/token endpoint and MFA is required but the user has no registered strong method, the response, registeration_required, tells the app to have the user register one before tokens can be issued.
After the client app completes the flow to register a strong authentication method, it calls the /oauth2/v2.0/token endpoint to request for security tokens.
Strong authentication method registration endpoints
To use the strong authentication method registration API, the app uses the endpoint shown in the following table:
| Endpoint | Description |
|---|---|
/register/v1.0/introspect |
Call this endpoint to fetch a list of strong authentication methods that the user can register. |
/register/v1.0/challenge |
Call this endpoint to send the challenge to the user, such as email one-time passcode. |
/register/v1.0/continue |
Call this endpoint to submit the challenge the app collects from the user, such as one-time passcode, to complete a flow to register a strong authentication method. After the call succeeds and you obtain a continuation token, call the /oauth2/v2.0/token endpoint endpoint to request security tokens. Learn how to call the token endpoint. |
Step 1: Get the list of strong authentication methods
The registration flow begins when the app requests the list of strong authentication methods the user is permitted to enroll.
Here's an example of the request (we present the example request in multiple lines for readability):
POST https://{tenant_subdomain}.ciamlogin.com/{tenant_subdomain}.onmicrosoft.com/register/v1.0/introspect
Content-Type: application/x-www-form-urlencoded
?continuation_token=uY29tL2F1dGhlbnRpY...
&client_id=00001111-aaaa-2222-bbbb-3333cccc4444
| Parameter | Required | Description |
|---|---|---|
tenant_subdomain |
Yes | The subdomain of the external tenant that you created. In the URL, replace {tenant_subdomain} with the Directory (tenant) subdomain. For example, if your tenant's primary domain is contoso.onmicrosoft.com, use contoso. If you don't have your tenant subdomain, learn how to read your tenant details. |
client_id |
Yes | The Application (client) ID of the app you registered in the Microsoft Entra admin center. |
Success response
Here's an example of a successful response:
HTTP/1.1 200 OK
Content-Type: application/json
{
"continuation_token": "uY29tL2F1dGhlbnRpY...",
"methods":[
{
"id":"email",
"challenge_type":"oob",
"challenge_channel":"email",
"login_hint":"caseyjensen@contoso.com"
},
{
"id": "sms",
"challenge_type": "oob",
"challenge_channel": "sms"
}
]
}
| Property | Description |
|---|---|
continuation_token |
Continuation token that Microsoft Entra returns. |
methods |
A list (of objects) of strong authentication methods available to the user to enroll. |
The strong authentication methods object has the following properties:
| Property | Description |
|---|---|
id |
String key of the method. Supported values email, sms. |
challenge_type |
Challenge type selected for the user to use as the MFA method. Current supported challenge type is oob. |
challenge_channel |
The type of the channel to which the the MFA method is sent. Supported values email, sms. |
login_hint |
The hint for the strong authentication method such as an email. This value is used by the client app to prepopulate the email textbox. |
Error response
Example:
HTTP/1.1 400 Bad Request
Content-Type: application/json
{
"error": "invalid_request",
"error_description": "AADSTS901007: The continuation_token provided is not valid for this endpoint.\r\nTrace ID: 0000aaaa-11bb-cccc-dd22-eeeeee333333\r\nCorrelation ID: aaaa0000-bb11-2222-33cc-444444dddddd\r\nTimestamp: yyyy-...",
"error_codes": [
50126
],
"timestamp": "yyyy-mm-dd 10:15:00Z",
"trace_id": "0000aaaa-11bb-cccc-dd22-eeeeee333333",
"correlation_id": "aaaa0000-bb11-2222-33cc-444444dddddd"
}
| Property | Description |
|---|---|
error |
An error code string that can be used to classify types of errors, and to react to errors. |
error_description |
A specific error message that can help you to identify the cause of an authentication error. |
error_codes |
A list of Microsoft Entra-specific error codes that can help you to diagnose errors. |
timestamp |
The time when the error occurred. |
trace_id |
A unique identifier for the request that can help you to diagnose errors. |
correlation_id |
A unique identifier for the request that can help in diagnostics across components. |
Here are the possible errors you can encounter (possible values of the error property):
| Error value | Description |
|---|---|
invalid_request |
Request parameter validation failed such as a validation of continuation token failed or the request didn't include client_id parameter the client ID value is empty or invalid or the external tenant administrator hasn't enabled email OTP for all tenant users. |
expired_token |
The continuation token included in the request is expired. |
Step 2: Select strong authentication method
In this step, submit the strong authentication method that the user wishes to register. Microsoft Entra then sends a challenge, such as email one-time passcode, to the user.
Here's an example of the request (we present the example request in multiple lines for readability):
POST https://{tenant_subdomain}.ciamlogin.com/{tenant_subdomain}.onmicrosoft.com/register/v1.0/challenge
?continuation_token=uY29tL2F1dGhlbnRpY...
&client_id=00001111-aaaa-2222-bbbb-3333cccc4444
&challenge_type=oob
&challenge_channel=email
&challenge_target=contoso-consumer@contoso.com
| Parameter | Required | Description |
|---|---|---|
tenant_subdomain |
Yes | The subdomain of the external tenant that you created. In the URL, replace {tenant_subdomain} with the Directory (tenant) subdomain. For example, if your tenant's primary domain is contoso.onmicrosoft.com, use contoso. If you don't have your tenant subdomain, learn how to read your tenant details. |
client_id |
Yes | The Application (client) ID of the app you registered in the Microsoft Entra admin center. |
continuation_token |
Yes | The Continuation token that Microsoft Entra returns from the /register/v1.0/introspect endpoint |
challenge_type |
Yes | The challenge type of the authentication method. Current type is oob. |
challenge_target |
Yes | The email or phone number that the user wants to register. |
challenge_channel |
No | The channel to send the challenge on. Supported challenge channel values: email, sms. |
Success response
Here's an example of a successful response.
Example 1:
HTTP/1.1 200 OK
Content-Type: application/json
{
"continuation_token": "uY29tL2F1dGhlbnRpY...",
"challenge_type": "oob",
"binding_method": "prompt",
"challenge_target": "contoso-consumer@contoso.com",
"challenge_channel": "email",
"code_length": 8
}
Example 2:
If the sign-up flow precedes the strong authentication method registration flow and the email submitted to the /register/v1.0/challenge endpoint matches the one verified in the sign-up flow, the native authentication API registers the method without sending a challenge to the user. In this case, the response will look similar to the following snippet:
HTTP/1.1 200 OK
Content-Type: application/json
{
"continuation_token": "uY29tL2F1dGhlbnRpY...",
"challenge_type": "preverified"
}
| Property | Description |
|---|---|
continuation_token |
Continuation token that Microsoft Entra returns. |
challenge_type |
Challenge type selected for the user to authenticate with, such as oob, or preverified if the strong authentication method gets preverified. |
binding_method |
The only valid value is prompt. This parameter can be used in the future to offer more ways to the user to enter the one-time passcode. Issued if challenge_type is oob and the strong authentication method is not preverified. |
challenge_channel |
The type of the channel through which the one-time passcode was sent. Supported values email, sms. Returned if strong authentication method is not preverified. |
code_length |
The length of the one-time passcode if binding_method is prompt. Returned if strong authentication method is not preverified. |
challenge_target |
The target the challenge was sent to. This is the same as the input provided in the request. Returned if strong authentication method is not preverified. |
interval |
The interval (in seconds) the client should wait between polling of /register/continue. Only Returned if prompt=none and the strong authentication method is not preverified. Clients should double the interval every time they receive a HTTP 429 from the native authentication API. |
Error response
The errors here are similar to those you can experience when you call the /register/v1.0/introspect endpoint. However, when enrolling phone number, if the phone number is considered high risk, the request may be blocked.
Here are the possible errors you can encounter if the request is blocked:
| Error value | Description |
|---|---|
access_denied |
SMS has been blocked. |
If the error parameter has a value of access_denied, Microsoft Entra includes a suberror property in its response. Here are the possible values of the suberror property for an invalid_grant error:
| Suberror value | Description |
|---|---|
provider_blocked_by_admin |
The tenant administrator has blocked the phone region. |
provider_blocked_by_rep |
The multifactor authentication method is blocked (phone number was blocked by RepMap). |
Step 3: Submit challenge
In this step, make a call to the /register/v1.0/continue endpoint to complete registration of the strong authentication method.
Here's an example of the request (we present the example request in multiple lines for readability):
POST https://{tenant_subdomain}.ciamlogin.com/{tenant_subdomain}.onmicrosoft.com/register/v1.0/continue
?continuation_token=uY29tL2F1dGhlbnRpY...
&client_id=00001111-aaaa-2222-bbbb-3333cccc4444
&grant_type=oob
&oob={otp_code}
| Parameter | Required | Description |
|---|---|---|
tenant_subdomain |
Yes | The subdomain of the external tenant that you created. In the URL, replace {tenant_subdomain} with the Directory (tenant) subdomain. For example, if your tenant's primary domain is contoso.onmicrosoft.com, use contoso. If you don't have your tenant subdomain, learn how to read your tenant details. |
continuation_token |
Yes | Continuation token that Microsoft Entra returned in the previous request. |
client_id |
Yes | The Application (client) ID of the app you registered in the Microsoft Entra admin center. |
grant_type |
Yes | The grant type. Current supported value is oob, or continuation_token if the strong authentication method gets preverified in the /register/v1.0/challenge endpoint. |
oob |
No | The one-time passcode that the customer user received in their email. Replace {otp_code} with the one-time passcode values that the customer user received in their email. To resend a one-time passcode, the app needs to make a request to the /register/v1.0/challenge endpoint again. Required if strong authentication method is not preverified in the /register/v1.0/challenge endpoint. |
Success response
Here's an example of a successful response:
HTTP/1.1 200 OK
Content-Type: application/json
{
"continuation_token": "uY29tL2F1dGhlbnRpY..."
}
| Property | Description |
|---|---|
continuation_token |
The continuation token that Microsoft Entra returns. Use this continuation token to call the /oauth2/v2.0/token endpoint to request for security tokens. Learn how to call the token endpoint. |
Error response
Example:
HTTP/1.1 400 Bad Request
Content-Type: application/json
{
"error": "invalid_request",
"error_description": "AADSTS55200: The continuation_token is invalid.\r\nTrace ID: 0000aaaa-11bb-cccc-dd22-eeeeee333333\r\nCorrelation ID: aaaa0000-bb11-2222-33cc-444444dddddd\r\nTimestamp: yyyy-...",
"error_codes": [
55200
],
"timestamp": "yyyy-mm-dd 10:15:00Z",
"trace_id": "0000aaaa-11bb-cccc-dd22-eeeeee333333",
"correlation_id": "aaaa0000-bb11-2222-33cc-444444dddddd"
}
| Property | Description |
|---|---|
error |
An error code string that can be used to classify types of errors, and to react to errors. |
error_description |
A specific error message that can help you to identify the cause of an authentication error. |
error_codes |
A list of Microsoft Entra-specific error codes that can help you to diagnose errors. |
timestamp |
The time when the error occurred. |
trace_id |
A unique identifier for the request that can help you to diagnose errors. |
correlation_id |
A unique identifier for the request that can help in diagnostics across components. |
Here are the possible errors you can encounter (possible values of the error property):
| Error value | Description |
|---|---|
invalid_request |
Request parameter validation failed such as a validation of continuation token failed or the request didn't include client_id parameter the client ID value is empty or invalid or the external tenant administrator hasn't enabled email OTP for all tenant users. |
invalid_grant |
The grant type included in the request isn't valid or supported, or OTP value is incorrect. |
expired_token |
The continuation token included in the request is expired. |
If the error parameter has a value of invalid_grant, Microsoft Entra includes a suberror property in its response. Here are the possible values of the suberror property for an invalid_grant error:
| Suberror value | Description |
|---|---|
invalid_oob_value |
The value of one-time passcode is invalid. |
Self-service password reset (SSPR)
For users whose primary authentication method is email with password, use the self-service password reset (SSPR) API to enable customer users to reset their password. You can use this API for forgot password or change password scenarios.
API endpoints for self-service password reset
To use this API, the app uses the endpoint shown in the following table:
| Endpoint | Description |
|---|---|
/resetpassword/v1.0/start |
Your app calls this endpoint when the customer user selects Forgot password or Change password link or button in the app. This endpoint validates the user's username (email), then returns a continuation token to use in the password reset flow. If your app requests to use authentication methods that aren't supported by Microsoft Entra, this endpoint response can indicate to your app that it needs to use a browser-based authentication flow. |
/resetpassword/v1.0/challenge |
Accepts a list of challenge types supported by the client and the continuation token. A challenge is issued to one of the preferred recovery credentials. For example, oob challenge issues an out-of-band one-time passcode to the email associated with the customer user account. If your app requests to use authentication methods that aren't supported by Microsoft Entra, this endpoint response can indicate to your app that it needs to use a browser-based authentication flow. |
/resetpassword/v1.0/continue |
Validates the challenge issued by the /resetpassword/v1.0/challenge endpoint, then either returns a continuation token for the /resetpassword/v1.0/submit endpoint, or issues another challenge to the user. |
/resetpassword/v1.0/submit |
Accepts a new password input by the user along with the continuation token to complete the password reset flow. This endpoint issues another continuation token. |
/resetpassword/v1.0/poll_completion |
The app can use the continuation token issued by the /resetpassword/v1.0/submit endpoint to check the status of the password reset request. |
oauth2/v2.0/token |
If password reset is successful, the app can use the continuation token it obtains from the /resetpassword/v1.0/poll_completion endpoint to obtain security tokens from the oauth2/v2.0/token endpoint. |
Self-service password reset challenge types
The API allows the app to advertise the authentication methods it supports, when it makes a call to Microsoft Entra. To do so, the app uses the challenge_type parameter in its requests. This parameter holds predefined values, which represent different authentication methods.
For the SSPR flow, the challenge type values are oob, and redirect.
Learn more about challenge types in the native authentication challenge types.
Self-service password reset flow protocol details
The sequence diagram demonstrates the flow for the password reset process.
This diagram indicates that the app collects username (email) and password from the user at different times (and possibly on separate screens). However, you can design your app to collect the username (email) and new password on the same screen. In this case, the app holds the password, then submits it via the /resetpassword/v1.0/submit endpoint where it's required.
Step 1: Request to start the self-service password reset flow
The password reset flow starts with the app making a POST request to the /resetpassword/v1.0/start endpoint to start the self-service password reset flow.
Here's an example of the request (we present the example request in multiple lines for readability):
POST https://{tenant_subdomain}.ciamlogin.com/{tenant_subdomain}.onmicrosoft.com/resetpassword/v1.0/start
Content-Type: application/x-www-form-urlencoded
client_id=00001111-aaaa-2222-bbbb-3333cccc4444
&challenge_type=oob redirect
&username=contoso-consumer@contoso.com
| Parameter | Required | Description |
|---|---|---|
tenant_subdomain |
Yes | The subdomain of the external tenant that you created. In the URL, replace {tenant_subdomain} with the Directory (tenant) subdomain. For example, if your tenant's primary domain is contoso.onmicrosoft.com, use contoso. If you don't have your tenant subdomain, learn how to read your tenant details. |
client_id |
Yes | The Application (client) ID of the app you registered in the Microsoft Entra admin center. |
username |
Yes | Email of the customer user such as contoso-consumer@contoso.com. |
challenge_type |
Yes | A space-separated list of authorization challenge type strings that the app supports such as oob password redirect. The list must always include the redirect challenge type. For this request, the value is expected to contain oob redirect. |
capabilities |
No | Space-separated flags that describe the client app’s “how” readiness. While challenge_type defines what methods can be challenged, capabilities tell the native authentication API which extra flows the client app can handle and which UIs it can show. For example, mfa_required means another /challenge and /token loop; registration_required means the client app calls registration APIs and show registration UI. If a required capability isn’t advertised by the client app, the API returns redirect. Supported values are mfa_required and registration_required. Learn more about capabilities. |
Success response
Example:
HTTP/1.1 200 OK
Content-Type: application/json
{
"continuation_token": "uY29tL2F1dGhlbnRpY..."
}
| Property | Description |
|---|---|
continuation_token |
Continuation token that Microsoft Entra returns. |
Redirect response
If the client app doesn't support the authentication method or capabilities that Microsoft Entra requires, a fallback to the web-based authentication flow is needed. In this scenario, Microsoft Entra informs the app by returning a redirect challenge type in the response:
HTTP/1.1 200 OK
Content-Type: application/json
{
"challenge_type": "redirect"
}
| Property | Description |
|---|---|
challenge_type |
Microsoft Entra returns a response that has a challenge type. The value of this challenge type is redirect, which enables the app to use the web-based authentication flow. |
This response is considered successful, but the app is required to switch to a web-based authentication flow. In this case, we recommend that you use a Microsoft-built and supported authentication library.
Error response
Example:
HTTP/1.1 400 Bad Request
Content-Type: application/json
{
"error": "invalid_request",
"error_description": "AADSTS901007: The challenge_type list parameter does not include the 'redirect' type.\r\nTrace ID: 0000aaaa-11bb-cccc-dd22-eeeeee333333\r\nCorrelation ID: aaaa0000-bb11-2222-33cc-444444dddddd\r\nTimestamp: yyyy-...",
"error_codes": [
901007
],
"timestamp": "yyyy-mm-dd 10:15:00Z",
"trace_id": "0000aaaa-11bb-cccc-dd22-eeeeee333333",
"correlation_id": "aaaa0000-bb11-2222-33cc-444444dddddd"
}
| Property | Description |
|---|---|
error |
An error code string that can be used to classify types of errors, and to react to errors. |
error_description |
A specific error message that can help you to identify the cause of an authentication error. |
error_codes |
A list of Microsoft Entra-specific error codes that can help you to diagnose errors. |
timestamp |
The time when the error occurred. |
trace_id |
A unique identifier for the request that can help you to diagnose errors. |
correlation_id |
A unique identifier for the request that can help in diagnostics across components. |
Here are the possible errors you can encounter (possible values of the error property):
| Error value | Description |
|---|---|
invalid_request |
Request parameter validation failed such as when the challenge_type parameter includes an invalid challenge type or the request didn't include client_id parameter the client ID value is empty or invalid. Use the error_description parameter to learn the exact cause of the error. |
user_not_found |
The username doesn't exist. |
unsupported_challenge_type |
The challenge_type parameter value doesn't include the redirect challenge type. |
invalid_client |
The client ID that the app includes in the request is for an app that lacks native authentication configuration, such as it isn't a public client or isn't enabled for native authentication. Use the suberror property to learn the exact cause of the error. |
unauthorized_client |
The client ID used in the request has a valid client ID format, but doesn't exist in the external tenant or is incorrect. |
If the error parameter has a value of invalid_client, Microsoft Entra includes a suberror property in its response. Here are the possible values of the suberror property for an invalid_client error:
| Suberror value | Description |
|---|---|
nativeauthapi_disabled |
The client ID for an app that isn't enabled for native authentication. |
Step 2: Select an authentication method
To continue with the flow, the app uses the continuation token acquired from the previous step to request Microsoft Entra to select one of the supported challenge types for the user to authenticate with. The app makes a POST request to the /resetpassword/v1.0/challenge endpoint. If this request is successful, Microsoft Entra sends a one-time passcode to the user's account email. At the moment, we only support email OTP.
Here's an example (we present the example request in multiple lines for readability):
POST https://{tenant_subdomain}.ciamlogin.com/{tenant_subdomain}.onmicrosoft.com/resetpassword/v1.0/challenge
Content-Type: application/x-www-form-urlencoded
client_id=00001111-aaaa-2222-bbbb-3333cccc4444
&challenge_type=oob redirect
&continuation_token=uY29tL2F1dGhlbnRpY...
| Parameter | Required | Description |
|---|---|---|
tenant_subdomain |
Yes | The subdomain of the external tenant that you created. In the URL, replace {tenant_subdomain} with the Directory (tenant) subdomain. For example, if your tenant's primary domain is contoso.onmicrosoft.com, use contoso. If you don't have your tenant subdomain, learn how to read your tenant details. |
client_id |
Yes | The Application (client) ID of the app you registered in the Microsoft Entra admin center. |
continuation_token |
Yes | Continuation token that Microsoft Entra returned in the previous request. |
challenge_type |
No | A space-separated list of authorization challenge type strings that the app supports such as oob redirect. The list must always include the redirect challenge type. For this request, the value is expected to contain oob redirect. |
Success response
Example:
HTTP/1.1 200 OK
Content-Type: application/json
{
"continuation_token": "uY29tL2F1dGhlbnRpY...",
"challenge_type": "oob",
"binding_method": "prompt ",
"challenge_channel": "email",
"challenge_target_label ": "c***r@co**o**o.com ",
"code_length": 8
}
| Property | Description |
|---|---|
continuation_token |
Continuation token that Microsoft Entra returns. |
challenge_type |
Challenge type selected for the user to authenticate with. |
binding_method |
The only valid value is prompt. This parameter can be used in the future to offer more ways to the user to enter the one-time passcode. Issued if challenge_type is oob |
challenge_channel |
The type of the channel through which the one-time passcode was sent. At the moment, we support email. |
challenge_target_label |
An obfuscated email where the one-time passcode was sent. If MFA is enabled for the user, the email containing the one-time passcode is sent to the: - email address used as the strong authentication method when the email address is different from the account email address. - account email address when the strong authentication method is SMS. |
code_length |
The length of the one-time passcode that Microsoft Entra generates. |
Redirect response
If the client app doesn't support the authentication method or capabilities that Microsoft Entra requires, a fallback to the web-based authentication flow is needed. In this scenario, Microsoft Entra informs the app by returning a redirect challenge type in the response:
HTTP/1.1 200 OK
Content-Type: application/json
{
"challenge_type": "redirect"
}
| Property | Description |
|---|---|
challenge_type |
Microsoft Entra returns a response that has a challenge type. The value of this challenge type is redirect, which enables the app to use the web-based authentication flow. |
This response is considered successful, but the app is required to switch to a web-based authentication flow. In this case, we recommend that you use a Microsoft-built and supported authentication library.
Error response
Example:
HTTP/1.1 400 Bad Request
Content-Type: application/json
{
"error": "invalid_request",
"error_description": "AADSTS901007: The challenge_type list parameter does not include the 'redirect' type.\r\nTrace ID: 0000aaaa-11bb-cccc-dd22-eeeeee333333\r\nCorrelation ID: aaaa0000-bb11-2222-33cc-444444dddddd\r\nTimestamp: yyyy-...",
"error_codes": [
901007
],
"timestamp": "yyyy-mm-dd 10:15:00Z",
"trace_id": "0000aaaa-11bb-cccc-dd22-eeeeee333333",
"correlation_id": "aaaa0000-bb11-2222-33cc-444444dddddd"
}
| Property | Description |
|---|---|
error |
An error code string that can be used to classify types of errors, and to react to errors. |
error_description |
A specific error message that can help you to identify the cause of an authentication error. |
error_codes |
A list of Microsoft Entra-specific error codes that can help you to diagnose errors. |
timestamp |
The time when the error occurred. |
trace_id |
A unique identifier for the request that can help you to diagnose errors. |
correlation_id |
A unique identifier for the request that can help in diagnostics across components. |
Here are the possible errors you can encounter (possible values of the error property):
| Error value | Description |
|---|---|
invalid_request |
Request parameter validation failed such as when the challenge_type parameter includes an invalid challenge type or continuation token validation failed. |
expired_token |
The continuation token is expired. |
unsupported_challenge_type |
The challenge_type parameter value doesn't include the redirect challenge type. |
Step 3: Submit one-time passcode
The app then makes a POST request to the /resetpassword/v1.0/continue endpoint. In the request, the app needs to include the user’s credentials chosen in the previous step and the continuation token issued from the /resetpassword/v1.0/challenge endpoint.
Here's an example of the request (we present the example request in multiple lines for readability):
POST https://{tenant_subdomain}.ciamlogin.com/{tenant_subdomain}.onmicrosoft.com/resetpassword/v1.0/continue
Content-Type: application/x-www-form-urlencoded
continuation_token=uY29tL2F1dGhlbnRpY...
&client_id=00001111-aaaa-2222-bbbb-3333cccc4444
&grant_type=oob
&oob={otp_code}
| Parameter | Required | Description |
|---|---|---|
tenant_subdomain |
Yes | The subdomain of the external tenant that you created. In the URL, replace {tenant_subdomain} with the Directory (tenant) subdomain. For example, if your tenant's primary domain is contoso.onmicrosoft.com, use contoso. If you don't have your tenant subdomain, learn how to read your tenant details. |
continuation_token |
Yes | Continuation token that Microsoft Entra returned in the previous request. |
client_id |
Yes | The Application (client) ID of the app you registered in the Microsoft Entra admin center. |
grant_type |
Yes | The only valid value is oob. |
oob |
Yes | The one-time passcode that the customer user received in their email. Replace {otp_code} with the one-time passcode that the customer user received in their email. To resend a one-time passcode, the app needs to make a request to the /resetpassword/v1.0/challenge endpoint again. |
Success response
Example:
HTTP/1.1 200 OK
Content-Type: application/json
{
"expires_in": 600,
"continuation_token": "czZCaGRSa3F0MzpnW...",
}
| Property | Description |
|---|---|
expires_in |
Time in seconds before the continuation_token expires. The maximum value of expires_in is 600 seconds. |
continuation_token |
Continuation token that Microsoft Entra returns. |
Error response
Example:
HTTP/1.1 400 Bad Request
Content-Type: application/json
{
"error": "invalid_request",
"error_description": "AADSTS55200: The continuation_token is invalid.\r\nTrace ID: 0000aaaa-11bb-cccc-dd22-eeeeee333333\r\nCorrelation ID: aaaa0000-bb11-2222-33cc-444444dddddd\r\nTimestamp: yyyy-...",
"error_codes": [
55200
],
"timestamp": "yyyy-mm-dd 10:15:00Z",
"trace_id": "0000aaaa-11bb-cccc-dd22-eeeeee333333",
"correlation_id": "aaaa0000-bb11-2222-33cc-444444dddddd"
}
| Property | Description |
|---|---|
error |
An error code string that can be used to classify types of errors, and to react to errors. |
error_description |
A specific error message that can help you to identify the cause of an authentication error. |
error_codes |
A list of Microsoft Entra-specific error codes that can help you to diagnose errors. |
timestamp |
The time when the error occurred. |
trace_id |
A unique identifier for the request that can help you to diagnose errors. |
correlation_id |
A unique identifier for the request that can help in diagnostics across components. |
suberror |
An error code string that can be used to further classify types of errors. |
Here are the possible errors you can encounter (possible values of the error property):
| Error value | Description |
|---|---|
invalid_request |
Request parameter validation failed such as a validation of continuation token failed or the request didn't include client_id parameter the client ID value is empty or invalid or the external tenant administrator hasn't enabled SSPR and email OTP for all tenant users. Use the error_description parameter to learn the exact cause of the error. |
invalid_grant |
The grant type is unknown or doesn't match the expected grant type value. Use the suberror property to learn the exact cause of the error. |
expired_token |
The continuation token is expired. |
If the error parameter has a value of invalid_grant, Microsoft Entra includes a suberror property in its response. Here are the possible values of the suberror property for an invalid_grant error:
| Suberror value | Description |
|---|---|
invalid_oob_value |
The value of one-time passcode is invalid. |
Step 4: Submit a new password
The app collects a new password from the user, then uses the continuation token issued by the /resetpassword/v1.0/continue endpoint to submit the password by making a POST request to the /resetpassword/v1.0/submit endpoint.
Here's an example (we present the example request in multiple lines for readability):
POST https://{tenant_subdomain}.ciamlogin.com/{tenant_subdomain}.onmicrosoft.com/resetpassword/v1.0/submit
Content-Type: application/x-www-form-urlencoded
client_id=00001111-aaaa-2222-bbbb-3333cccc4444
&continuation_token=czZCaGRSa3F0Mzp...
&new_password={new_password}
| Parameter | Required | Description |
|---|---|---|
tenant_subdomain |
Yes | The subdomain of the external tenant that you created. In the URL, replace {tenant_subdomain} with the Directory (tenant) subdomain. For example, if your tenant's primary domain is contoso.onmicrosoft.com, use contoso. If you don't have your tenant subdomain, learn how to read your tenant details. |
continuation_token |
Yes | Continuation token that Microsoft Entra returned in the previous request. |
client_id |
Yes | The Application (client) ID of the app you registered in the Microsoft Entra admin center. |
new_password |
Yes | User’s new password. Replace {new_password} with the user's new password. It's your responsibility to confirm that the user is aware of the password they want to use by providing the password confirm field in the app's UI. You must also ensure that the user is aware of what constitutes a strong password per your organization's policy. Learn more about Microsoft Entra's password policies. |
Success response
Example:
HTTP/1.1 200 OK
Content-Type: application/json
{
"continuation_token": "uY29tL2F1dGhlbnRpY...",
"poll_interval": 2
}
| Property | Description |
|---|---|
continuation_token |
Continuation token that Microsoft Entra returns. |
poll_interval |
The minimum amount of time in seconds that the app should wait between polling requests to check the status of the password reset request via the /resetpassword/v1.0/poll_completion endpoint, see step 5 |
Error response
Example:
HTTP/1.1 400 Bad Request
Content-Type: application/json
{
"error": "invalid_request",
"error_description": "AADSTS901007: The challenge_type list parameter does not include the 'redirect' type.\r\nTrace ID: 0000aaaa-11bb-cccc-dd22-eeeeee333333\r\nCorrelation ID: aaaa0000-bb11-2222-33cc-444444dddddd\r\nTimestamp: yyyy-...",
"error_codes": [
901007
],
"timestamp": "yyyy-mm-dd 10:15:00Z",
"trace_id": "0000aaaa-11bb-cccc-dd22-eeeeee333333",
"correlation_id": "aaaa0000-bb11-2222-33cc-444444dddddd"
}
| Property | Description |
|---|---|
error |
An error code string that can be used to classify types of errors, and to react to errors. |
error_description |
A specific error message that can help you to identify the cause of an authentication error. |
error_codes |
A list of Microsoft Entra-specific error codes that can help you to diagnose errors. |
timestamp |
The time when the error occurred. |
trace_id |
A unique identifier for the request that can help you to diagnose errors. |
correlation_id |
A unique identifier for the request that can help in diagnostics across components. |
suberror |
An error code string that can be used to further classify types of errors. |
Here are the possible errors you can encounter (possible values of the error property):
| Error value | Description |
|---|---|
invalid_request |
Request parameter validation failed such as a validation of continuation token failed. |
expired_token |
The continuation token is expired. |
invalid_grant |
The grant submitted is invalid, such as the password submitted is too short. Use the suberror property to learn the exact cause of the error. |
If the error parameter has a value of invalid_grant, Microsoft Entra includes a suberror property in its response. Here are the possible values of the suberror property:
| Suberror value | Description |
|---|---|
password_too_weak |
Password is too weak as it doesn't meet complexity requirements. Learn more about Microsoft Entra's password policies. |
password_too_short |
New password is fewer than 8 characters. Learn more about Microsoft Entra's password policies. |
password_too_long |
New password is longer than 256 characters. Learn more about Microsoft Entra's password policies. |
password_recently_used |
The new password must not be the same as one recently used. Learn more about Microsoft Entra's password policies. |
password_banned |
New password contains a word, phrase, or pattern that is banned. Learn more about Microsoft Entra's password policies. |
password_is_invalid |
Password is invalid, for example because it uses disallowed characters. Learn more about Microsoft Entra's password policies. This response is possible if the app submits a user password. |
Step 5: Poll for password reset status
Lastly, since updating of the user’s configuration with the new password incurs some delay, the app can use the /resetpassword/v1.0/poll_completion endpoint to poll Microsoft Entra for password reset status. The minimum amount of time in seconds that the app should wait between polling requests is returned from the /resetpassword/v1.0/submit endpoint in the poll_interval parameter.
Here's an example (we present the example request in multiple lines for readability):
POST https://{tenant_subdomain}.ciamlogin.com/{tenant_subdomain}.onmicrosoft.com/resetpassword/v1.0/poll_completion
Content-Type: application/x-www-form-urlencoded
client_id=00001111-aaaa-2222-bbbb-3333cccc4444
&continuation_token=czZCaGRSa3F0...
| Parameter | Required | Description |
|---|---|---|
tenant_subdomain |
Yes | The subdomain of the external tenant that you created. In the URL, replace {tenant_subdomain} with the Directory (tenant) subdomain. For example, if your tenant's primary domain is contoso.onmicrosoft.com, use contoso. If you don't have your tenant subdomain, learn how to read your tenant details. |
continuation_token |
Yes | Continuation token that Microsoft Entra returned in the previous request. |
client_id |
Yes | The Application (client) ID of the app you registered in the Microsoft Entra admin center. |
Success response
Example:
HTTP/1.1 200 OK
Content-Type: application/json
{
"status": "succeeded",
"continuation_token":"czZCaGRSa3F0..."
}
| Property | Description |
|---|---|
status |
The status of the reset password request. If Microsoft Entra returns a status of failed, the app can resubmit the new password by making another request to the /resetpassword/v1.0/submit endpoint and include the new continuation token. |
continuation_token |
Continuation token that Microsoft Entra returns. If the status is succeeded, the app can use the continuation token that Microsoft Entra returns to request for security tokens via the oauth2/v2.0/token endpoint as explained in Request for security tokens. This means that after a user successfully resets their password, you can directly sign them into your app without initiating a new sign-in flow. |
Here are the possible statuses that Microsoft Entra returns (possible values of the status parameter):
| Error value | Description |
|---|---|
succeeded |
Password reset completed successfully. |
failed |
Password reset failed. The app can resubmit the new password by making another request to the /resetpassword/v1.0/submit endpoint. |
not_started |
Password reset hasn't started. The app can check the status again later. |
in_progress |
Password reset is in progress. The app can check the status again later. |
Error response
Example:
HTTP/1.1 400 Bad Request
Content-Type: application/json
{
"error": "expired_token",
"error_description": "AADSTS901007: The continuation_token is expired.\r\nTrace ID: 0000aaaa-11bb-cccc-dd22-eeeeee333333\r\nCorrelation ID: aaaa0000-bb11-2222-33cc-444444dddddd\r\nTimestamp: yyyy-...",
"error_codes": [
552003
],
"timestamp": "yyyy-mm-dd 10:15:00Z",
"trace_id": "0000aaaa-11bb-cccc-dd22-eeeeee333333",
"correlation_id": "aaaa0000-bb11-2222-33cc-444444dddddd"
}
| Property | Description |
|---|---|
error |
An error code string that can be used to classify types of errors, and to react to errors. |
error_description |
A specific error message that can help you to identify the cause of an authentication error. |
error_codes |
A list of Microsoft Entra-specific error codes that can help you to diagnose errors. |
timestamp |
The time when the error occurred. |
trace_id |
A unique identifier for the request that can help you to diagnose errors. |
correlation_id |
A unique identifier for the request that can help in diagnostics across components. |
Here are the possible errors you can encounter (possible values of the error property):
| Error value | Description |
|---|---|
invalid_request |
Request parameter validation failed such as validation of continuation token failed. |
expired_token |
The continuation token is expired. |
Automatically sign in after password reset
If the user needs to sign in after a successful password reset. The app needs to call the /oauth2/v2.0/token endpoint. Learn how to call the token endpoint.