مشاركة عبر


بنية أمان المصادقة في محرك الاختبار (معاينة)

إشعار

الهدف من ميزات المعاينة ليس الاستخدام في الإنتاج وقد يكون لها دالات مقيدة. تتوفر هذه الميزات قبل إصدار رسمي وبذلك يستطيع العملاء الحصول على وصول مبكر وتقديم التعليقات.

توضح هذه الوثيقة الفنية بنية الأمان لآليات المصادقة في Power Apps محرك الاختبار. للحصول على إرشادات تركز على المستخدم حول تحديد أساليب المصادقة وتكوينها، راجع دليل المصادقة.

نظرة عامة على أساليب المصادقة

يدعم محرك الاختبار طريقتين أساسيتين للمصادقة:

  • مصادقة حالة التخزين - استنادا إلى ملفات تعريف الارتباط المستعملة المستمرة وحالة التخزين
  • المصادقة المستندة إلى الشهادات - استنادا إلى شهادات X.509 والتكامل Dataverse

تم تصميم كلتا الطريقتين لدعم متطلبات الأمان الحديثة بما في ذلك المصادقة متعددة العوامل (MFA) ونهج الوصول المشروط.

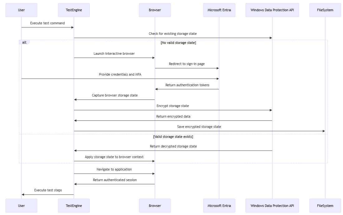
بنية مصادقة حالة التخزين

تستخدم طريقة مصادقة حالة التخزين إدارة سياق مستعرض Playwright لتخزين رموز المصادقة المميزة وإعادة استخدامها بأمان.

نظرة عامة على تدفق المصادقة في محرك الاختبار

تنفيذ حماية البيانات في Windows

يستخدم تنفيذ حالة التخزين المحلي واجهة برمجة تطبيقات حماية البيانات في Windows (DPAPI) للتخزين الآمن:

نظرة عامة على المصادقة باستخدام واجهة برمجة تطبيقات حماية بيانات Windows المحلية (DPAPI)

اعتبارات الأمان

توفر بنية أمان حالة التخزين ما يلي:

  • حماية رموز المصادقة الثابتة باستخدام تشفير DPAPI
  • دعم المصادقة Microsoft Entra متعددة العوامل ونهج الوصول المشروط
  • عزل وضع الحماية من خلال سياقات متصفح Playwright
  • الامتثال لنهج Microsoft Entra مدة الجلسة

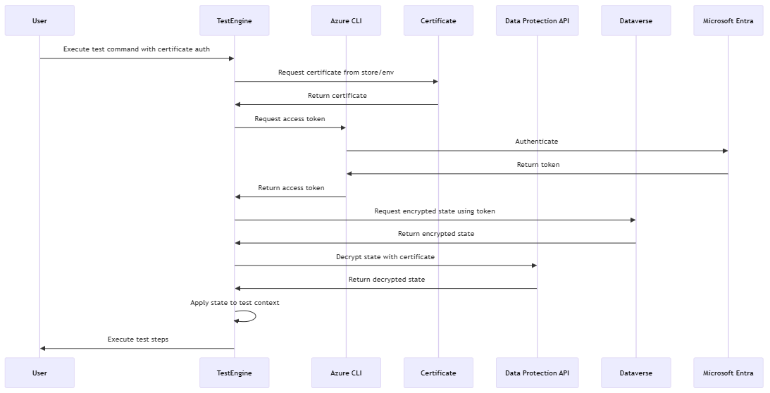
بنية المصادقة المستندة إلى الشهادة

تتكامل المصادقة المستندة إلى الشهادة مع Dataverse شهادات X.509 وتستخدمها لتحسين الأمان والتشفير للمعلومات الثابتة

نظرة عامة على المصادقة باستخدام Dataverse

Dataverse تنفيذ التخزين

Dataverse يستخدم التنفيذ مستودع XML مخصص للتخزين الآمن لمفاتيح الحماية:

نظرة عامة على Dataverse تخزين القيم

تقنية التشفير

تصف الأقسام التالية خوارزميات التشفير وأساليب إدارة المفاتيح المستخدمة من قبل Test Engine لحماية بيانات المصادقة الثابتة وأثناء النقل.

AES-256-CBC + HMACSHA256

بشكل افتراضي، يتم تشفير قيم البيانات باستخدام مجموعة من AES-256-CBC و HMACSHA256:

نظرة عامة على Dataverse التشفير باستخدام ASP.Net Data Protection API

وينص هذا النهج على ما يلي:

  1. السرية من خلال تشفير AES-256
  2. النزاهة من خلال التحقق من HMAC
  3. مصادقة مصدر البيانات

تكامل واجهة برمجة تطبيقات حماية البيانات

يتكامل محرك الاختبار مع ASP.NET واجهة برمجة تطبيقات حماية البيانات الخاصة ب Core لإدارة المفاتيح والتشفير:

نظرة عامة على Dataverse استخدام واجهة برمجة تطبيقات حماية البيانات

تنفيذ مستودع XML المخصص

ينفذ Test Engine مستودع IXmlRepository مخصصا للتكامل Dataverse :

نظرة عامة على موفر XML المخصص لواجهة برمجة تطبيقات حماية البيانات

الوصول المشروط وتوافق المصادقة متعددة العوامل

تم تصميم بنية مصادقة Test Engine للعمل بسلاسة مع Microsoft Entra نهج الوصول المشروط:

نظرة عامة على نهج الوصول المشروط والمصادقة متعددة العوامل

اعتبارات الأمان المتقدمة

تسلط الأقسام التالية الضوء على ميزات الأمان والتكاملات الأخرى التي تعزز حماية بيانات المصادقة وتدعم العمليات الآمنة في بيئات المؤسسة.

Dataverse تكامل نموذج الأمان

يستخدم Dataverse Test Engine نموذج الأمان القوي لل:

  • الأمان على مستوى السجل - يتحكم في الوصول إلى بيانات المصادقة المخزنة
  • نموذج المشاركة- تمكين المشاركة الآمنة لسياقات مصادقة الاختبار
  • التدقيق - يتعقب الوصول إلى بيانات المصادقة الحساسة
  • الأمان على مستوى العمود - يوفر حماية دقيقة للحقول الحساسة

إدارة الرمز المميز Azure CLI

للمصادقة Dataverse ، يحصل Test Engine على رموز الوصول المميزة بشكل آمن:

نظرة عامة على المصادقة المستندة إلى سطر أوامر Azure (CLI)

أفضل ممارسات الأمان

عند تنفيذ مصادقة محرك الاختبار، ضع في اعتبارك أفضل ممارسات الأمان التالية:

  • الوصول الأقل امتيازا - منح الحد الأدنى من الأذونات الضرورية لاختبار الحسابات
  • تناوب الشهادات المنتظم - تحديث الشهادات بشكل دوري
  • متغيرات CI/CD الآمنة - حماية متغيرات المسار التي تحتوي على بيانات حساسة
  • الوصول إلى التدقيق- مراقبة الوصول إلى موارد المصادقة
  • عزل البيئة - استخدام بيئات منفصلة للاختبار

تحسينات الأمان المستقبلية

تتضمن التحسينات المستقبلية المحتملة لبنية أمان المصادقة ما يلي:

  • التكامل مع Azure Key Vault لتحسين الإدارة السرية
  • دعم الهويات المدارة في بيئات Azure
  • إمكانات محسنة للتسجيل ومراقبة الأمان
  • المزيد من موفري الحماية للسيناريوهات عبر الأنظمة الأساسية

حماية البيانات في ASP.NET Core
واجهة برمجة تطبيقات حماية البيانات في Windows
Microsoft Entra المصادقه
Dataverse نموذج الأمان
المصادقة المستندة إلى الشهادة X.509