Споделяне чрез


Архитектура за защита на удостоверяването в тестовата система (предварителен преглед)

Бележка

Функциите за предварителен преглед не са предназначени за производствена употреба и може да са с ограничена функционалност. Тези функции са достъпни преди официалното издание, за да могат клиентите да получат ранен достъп и да дадат обратна връзка.

Този технически документ очертава архитектурата за сигурност на механизмите за удостоверяване в Power Apps Test Engine. За ориентирани към потребителя насоки за избор и конфигуриране на методи за удостоверяване вижте Ръководство за удостоверяване.

Преглед на методите за удостоверяване

Test Engine поддържа два основни метода за удостоверяване:

  • Удостоверяване на състоянието на съхранението - Въз основа на постоянни бисквитки на браузъра и състояние на съхранение
  • Удостоверяване , базирано на сертификат - Въз основа на сертификати X.509 и Dataverse интеграция

И двата метода са проектирани да поддържат съвременни изисквания за сигурност, включително многофакторно удостоверяване (MFA) и политики за условен достъп.

Архитектура за удостоверяване на състоянието на съхранението

Методът за удостоверяване на състоянието на съхранението използва управлението на контекста на браузъра на Playwright за сигурно съхраняване и повторно използване на токени за удостоверяване.

Общ преглед на потока за удостоверяване в Test Engine

Внедряване на защита на данните в Windows

Реализацията на състоянието на локалното съхранение използва API за защита на данните на Windows (DPAPI) за защитено съхранение:

Общ преглед на удостоверяването с помощта на локалния API за защита на данните на Windows (DPAPI)

Съображения за защита

Архитектурата за сигурност на състоянието на съхранение осигурява:

  • Защита на токените за удостоверяване в покой с помощта на DPAPI криптиране
  • Поддръжка на Microsoft Entra МФП и политики за условен достъп
  • Изолация на пясъчника през контекста на браузъра на Playwright
  • Съответствие с Microsoft Entra правилата за продължителност на живота на сесиите

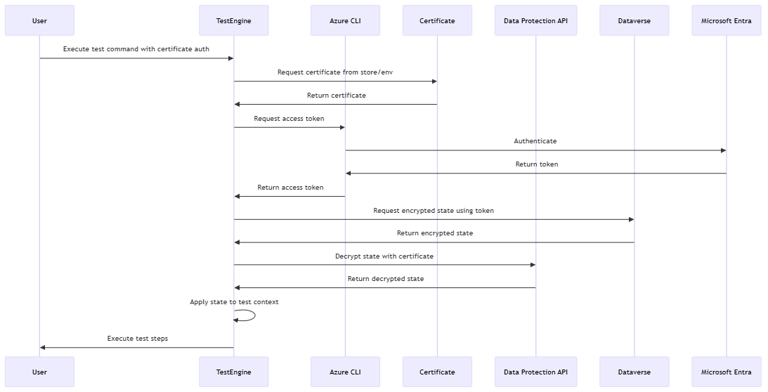
Архитектура за удостоверяване, базирана на сертификат

Удостоверяването, базирано на сертификати, се интегрира и Dataverse използва сертификати X.509 за подобрена сигурност и криптиране на информацията в покой.

Общ преглед на удостоверяването с помощта Dataverse

Dataverse Внедряване на съхранение

Реализацията Dataverse използва персонализирано XML хранилище за сигурно съхранение на ключове за защита:

Преглед на съхранението Dataverse на стойности

Технология за криптиране

Следващите раздели описват алгоритмите за шифроване и подходите за управление на ключове, използвани от Test Engine за защита на данните за удостоверяване при покой и при прехвърляне.

AES-256-CBC + HMACSHA256

По подразбиране стойностите на данните се шифроват с комбинация от AES-256-CBC и HMACSHA256:

Преглед на Dataverse криптирането с помощта на API за защита на данните ASP.Net

Този подход осигурява:

  1. Поверителност чрез AES-256 криптиране
  2. Цялост чрез проверка на HMAC
  3. Удостоверяване на автентичността на източника на данни

Интеграция на API за защита на данните

Test Engine се интегрира с ASP.NET API за защита на данните на Core за управление на ключове и криптиране:

Преглед на Dataverse използването на API за защита на данните

Реализация на персонализирано XML хранилище

Test Engine имплементира персонализирано IXmlRepository за Dataverse интеграция:

Общ преглед на доставчика на персонализиран xml API за защита на данните

Условен достъп и съвместимост с MFA

Архитектурата за удостоверяване на Test Engine е проектирана да работи безпроблемно с Microsoft Entra политики за условен достъп:

Преглед на правилата за условен достъп и многофакторното удостоверяване

Разширени съображения за сигурност

Следващите раздели подчертават други функции за защита и интеграции, които подобряват защитата на данните за удостоверяване и поддържат защитени операции в корпоративни среди.

Dataverse Интегриране на модел за сигурност

Test Engine използва Dataverse стабилния модел на сигурност:

  • Сигурност на ниво запис - Контролира достъпа до съхранени данни за удостоверяване
  • Модел на споделяне - Позволява сигурно споделяне на тестови контексти за удостоверяване
  • Одит - Проследява достъпа до чувствителни данни за удостоверяване
  • Сигурност на ниво колона - Осигурява подробна защита на чувствителни полета

Управление на токени на Azure CLI

За Dataverse удостоверяване Test Engine сигурно получава токени за достъп:

Общ преглед на удостоверяването, базирано на команден ред (CLI) на Azure

Най-добри практики за защита

Когато внедрявате удостоверяване на Test Engine, вземете предвид следните най-добри практики за защита:

  • Достъп с най-малко привилегии - Дайте минимални необходими разрешения за тестване на акаунти
  • Редовна ротация на сертификати - Периодично актуализирайте сертификатите
  • Защитени CI/CD променливи - Защитете променливите на тръбопровода, съдържащи чувствителни данни
  • Достъп до проверка - Наблюдение на достъпа до ресурси за удостоверяване
  • Изолация на средата - Използвайте отделни среди за тестване

Бъдещи подобрения на сигурността

Потенциалните бъдещи подобрения на архитектурата за сигурност на удостоверяването включват:

  • Интеграция с Azure Key Vault за подобрено управление на тайни
  • Поддръжка за управлявани самоличности в среди на Azure
  • Подобрени възможности за регистриране и наблюдение на сигурността
  • Повече доставчици на защита за сценарии на различни платформи

Защита на данните в ASP.NET ядрото
API за защита на данните на Windows
Microsoft Entra удостоверяване
Dataverse Модел на сигурност
X.509 удостоверяване на идентичността, базирана на сертификат