Nota
L'accés a aquesta pàgina requereix autorització. Pots provar d'iniciar sessió o canviar de directori.
L'accés a aquesta pàgina requereix autorització. Pots provar de canviar directoris.
Azure Application Gateway consta de varios componentes que se pueden configurar de varias maneras para diferentes escenarios. En este artículo se muestra cómo configurar cada componente.

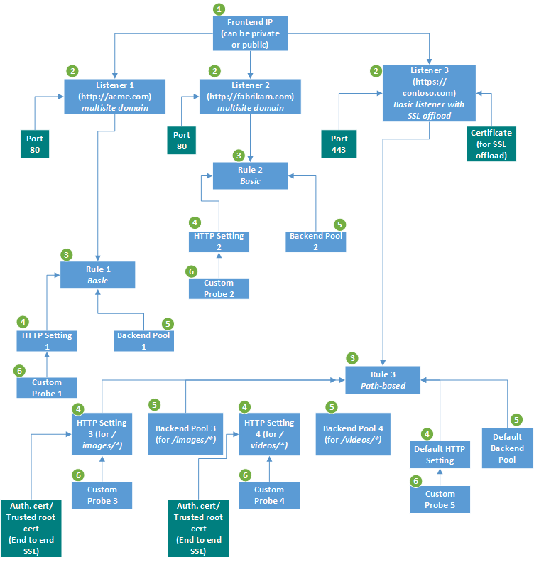
Esta imagen muestra una aplicación que tiene tres clientes de escucha. Los dos primeros son clientes de escucha multisitio para http://acme.com/* y http://fabrikam.com/*, respectivamente. Ambos escuchan en el puerto 80. El tercero es un cliente de escucha básico que tiene una terminación de seguridad de la capa de transporte (TLS) de un extremo a otro, antes conocida como terminación de Capa de sockets seguros (SSL).
Infraestructura
La infraestructura de Application Gateway incluye la red virtual, las subredes, los grupos de seguridad de red y las rutas definidas por el usuario.
Para más información, consulte Configuración de la infraestructura de Application Gateway.
Dirección IP del front-end
Puede configurar la puerta de enlace de aplicaciones para que tenga una dirección IP pública, una dirección IP privada o ambas. Se requiere una dirección IP pública cuando se hospeda un back-end al que los clientes deben acceder a través de Internet a través de una dirección IP virtual (VIP) accesible desde Internet.
Para más información, consulte Configuración de la dirección IP de front-end de Application Gateway.
Clientes de escucha
Un cliente de escucha es una entidad lógica que comprueba las solicitudes de conexión entrantes mediante el puerto, protocolo, host y dirección IP. Al configurar el agente de escucha, debe especificar valores para estas entidades que coincidan con los valores correspondientes en la solicitud entrante de la puerta de enlace.
Para más información, consulte Configuración del agente de escucha de Application Gateway.
Reglas de enrutamiento de solicitudes
Si crea una puerta de enlace de aplicaciones mediante Azure Portal, puede crear una regla predeterminada (rule1). Esta regla enlaza el cliente de escucha predeterminado (appGatewayHttpListener) con el grupo de servidores back-end predeterminado (appGatewayBackendPool) y la configuración HTTP de back-end predeterminada (appGatewayBackendHttpSettings). Después de crear la puerta de enlace, puede modificar la configuración de la regla predeterminada o crear nuevas reglas.
Para más información, consulte Reglas de enrutamiento de solicitudes de Application Gateway.
Configuración de back-end
La puerta de enlace de aplicación enruta el tráfico a los servidores backend mediante la configuración que especifique aquí. Después de crear una configuración de back-end, debe asociarla a una o varias reglas de enrutamiento de solicitudes.
Para más información, consulte Configuración del back-end de Application Gateway.
Grupo back-end
Puede apuntar un grupo de servidores back-end a cuatro tipos de miembros de back-end: una máquina virtual específica, un conjunto de escalado de máquinas virtuales, una dirección IP o FQDN, o una instancia de App Service.
Después de crear un grupo de servidores back-end, debe asociarlo con una o varias reglas de enrutamiento de solicitudes. También debe configurar sondeos de estado para cada grupo de servidores back-end de la puerta de enlace de aplicaciones. Cuando se cumple una condición de la regla de enrutamiento de solicitudes, la puerta de enlace de aplicaciones reenvía el tráfico a los servidores correctos (los que determinen los sondeos de estado) del grupo de back-end correspondiente.
Sondeos de estado
Una puerta de enlace de aplicaciones supervisa el estado de todos los recursos de su back-end de forma predeterminada. Pero se recomienda encarecidamente que cree un sondeo personalizado para cada configuración de HTTP de back-end para conseguir un mayor control sobre la supervisión del estado. Para más información sobre cómo configurar un sondeo personalizado, consulte Configuración de sondeo de estado personalizado.
Nota:
Después de crear un sondeo de estado personalizado, debe asociarlo a una configuración de HTTP de back-end. Un sondeo personalizado no supervisa el estado del grupo de back-end a menos que la configuración HTTP correspondiente esté asociada explícitamente a un agente de escucha mediante una regla.
Pasos siguientes
Ahora que ya conoce los componentes de Application Gateway, puede: