Comparteix a través de


Información interna de extensiones del host de servicio de flujo de trabajo

WorkflowServiceHost proporciona un host para los servicios de flujo de trabajo. Es responsable de escuchar mensajes entrantes y enrutarlos a la instancia de servicio de flujo de trabajo adecuada, controla la descarga y la conservación de flujos de trabajo inactivos, etc. En este tema se describe cómo WorkflowServiceHost procesa los mensajes entrantes.

Información general sobre WorkflowServiceHost

La WorkflowServiceHost clase se usa para hospedar servicios de flujo de trabajo. Escucha los mensajes entrantes y los enruta a la instancia de servicio adecuada, creando nuevas instancias o cargando instancias existentes desde un almacenamiento duradero según sea necesario. En el siguiente diagrama se ilustra de manera general cómo funciona WorkflowServiceHost:

Diagrama que muestra información general del host del servicio de flujo de trabajo.

En este diagrama se muestra que WorkflowServiceHost carga definiciones de servicio de flujo de trabajo de archivos .xamlx y carga información de configuración desde un archivo de configuración. También carga la configuración de seguimiento del perfil de seguimiento. WorkflowServiceHost expone un extremo de control de flujo de trabajo que le permite enviar operaciones de control a instancias de flujo de trabajo. Para más información, consulte el ejemplo de Extremo de control de flujo de trabajo.

La clase WorkflowServiceHost también expone los extremos de la aplicación que escuchan los mensajes de aplicación entrantes. Cuando llega un mensaje entrante, se envía a la instancia de servicio de flujo de trabajo adecuada (si está cargada actualmente). Si es necesario, se crea una nueva instancia de flujo de trabajo. O bien, si se ha conservado una instancia existente, se carga desde el almacén de persistencia.

Detalles de WorkflowServiceHost

En el diagrama siguiente se muestra cómo WorkflowServiceHost controla los mensajes con un poco más detalle:

Diagrama que muestra el flujo de mensajes del host del servicio de flujo de trabajo.

En este diagrama se muestran tres puntos de conexión diferentes, un punto de conexión de aplicación, un punto de conexión de control de flujo de trabajo y un punto de conexión de hospedaje de flujo de trabajo. El punto de conexión de la aplicación recibe mensajes enlazados para una instancia de flujo de trabajo específica. El punto de conexión de control de instancia de flujo de trabajo escucha las operaciones de control. El extremo de hospedaje de flujo de control escucha mensajes que pueden provocar que la clase WorkflowServiceHost cargue y ejecute flujos de trabajo no pertenecientes al servicio. Como se muestra en el diagrama, todos los mensajes se procesan a través del tiempo de ejecución de WCF. La limitación de instancia de servicio de flujo de trabajo se logra mediante el uso de la propiedad MaxConcurrentInstances. Esta propiedad limitará el número de instancias de servicio de flujo de trabajo simultáneas. Cuando se excede este límite de capacidad, cualquier solicitud adicional de nuevas instancias de servicio de flujo de trabajo o solicitudes para la activación de instancias de flujo de trabajo persistentes se pondrá en cola. Las solicitudes en cola se procesan en orden FIFO, independientemente de si son solicitudes para una nueva instancia o una instancia persistente en ejecución. Se carga la información de la política de host que determina cómo se tratan las excepciones no controladas y cómo se descargan y conservan los servicios de proceso inactivos. Para obtener más información sobre estos temas, consulte Cómo configurar el comportamiento de excepción no controlada de Workflow mediante WorkflowServiceHost y Cómo configurar el comportamiento de inactividad mediante WorkflowServiceHost. Las instancias de flujo de trabajo se conservan según las directivas de host y se vuelven a cargar cuando sea necesario. Para obtener más información sobre la persistencia del flujo de trabajo, consulte How to: Configure Persistence with WorkflowServiceHost, Creating a Long-running Workflow Service y Workflow Persistence.

En la ilustración siguiente se muestra el flujo cuando se llama a WorkflowServiceHost.Open:

Diagrama que muestra el flujo cuando se llama a WorkflowServiceHost.Open.

El flujo de trabajo se carga desde XAML y se crea el árbol de actividad. WorkflowServiceHost recorre el árbol de actividad y crea la descripción del servicio. La configuración se aplica al host. Por último, el host comienza a escuchar mensajes entrantes.

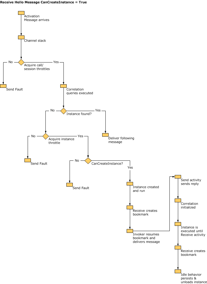
En la ilustración siguiente se muestra lo que WorkflowServiceHost hace cuando recibe un mensaje enlazado a una actividad Receive que tiene CanCreateInstance establecido en true:

Árbol de decisión usado por el host WFS cuando recibe un mensaje y CanCreateInstance es true.

El mensaje llega y lo procesa la pila del canal WCF. Se comprueban los límites y se ejecutan las consultas de correlación. Si el mensaje está enlazado para una instancia existente, se entrega el mensaje. Si es necesario crear una nueva instancia, se comprueba la propiedad CanCreateInstance de la actividad Receive. Si se establece en true, se crea una nueva instancia y se entrega el mensaje.

La ilustración siguiente muestra lo que hace el WorkflowServiceHost cuando recibe un mensaje destinado a una actividad de recepción que tiene CanCreateInstance configurado en false.

Árbol de decisión que usa el host WFS cuando recibe un mensaje y CanCreateInstance es false.

El mensaje llega y lo procesa la pila del canal WCF. Se comprueban los límites y se ejecutan las consultas de correlación. El mensaje está enlazado a una instancia existente (porque CanCreateInstance es false) por lo que la instancia se carga desde el almacén de persistencia, el marcador se reanuda y se ejecuta el flujo de trabajo.

Advertencia

Se producirá un error de apertura en el host de servicio de flujo de trabajo si se configura SQL Server para escuchar solo en el protocolo NamedPipe.

Consulte también