Nota
L'accés a aquesta pàgina requereix autorització. Podeu provar d'iniciar la sessió o de canviar els directoris.
L'accés a aquesta pàgina requereix autorització. Podeu provar de canviar els directoris.
Microsoft Graph es una plataforma tecnológica que permite a las organizaciones conectar sus sistemas empresariales con datos y servicios SaaS de Microsoft 365. Microsoft Graph incluye todas las opciones disponibles en las plataformas de integración en la nube modernas, incluidas las API interactivas, las funcionalidades de entrada y salida de datos y la integración basada en eventos, e incluye las siguientes opciones de integración:
- API HTTP RESTful transaccionales: proporciona interfaces de plano de datos y control para varias ofertas de SaaS de Microsoft 365. Estas API admiten la comunicación sincrónica y son granulares por naturaleza.
- API HTTP RESTful mejoradas: una subclase de API HTTP RESTful que proporcionan funcionalidades adicionales para la extracción de datos eficaz. Las API mejoradas constan de API de Microsoft Teams que permiten que las operaciones especializadas recuperen grandes cantidades de datos, y Microsoft SharePoint y Exchange Online API, que aumentan los límites de limitación para las aplicaciones de pago.
- Microsoft Graph Data Connect: un mecanismo de exportación masiva de datos que sigue un patrón ETL (extracción, transformación & carga), con una fase de recopilación de datos que fase los datos antes de transferirlos de forma masiva al almacenamiento proporcionado por los clientes y proporciona datos con una latencia alta.
- API de integración controladas por eventos: permite a las aplicaciones cliente recibir notificaciones de cambios o datos de objetos completos después de un evento en el ecosistema de Microsoft 365. Este mecanismo de inserción es compatible con webhooks y no garantiza la entrega de mensajes ni el orden del mensaje.
- API de integración de streaming de eventos: permite que las aplicaciones cliente reaccionen a las actividades de Microsoft 365 a su propio ritmo y garantiza la persistencia de los datos de eventos inmutables. Las notificaciones de cambio de Microsoft Graph con Azure Event Hubs admiten este mecanismo de extracción.
- conectores de Microsoft 365 Copilot (anteriormente conectores de Microsoft Graph): habilite la ingesta de grandes cantidades de datos de clientes en el almacenamiento de Microsoft 365, lo que enriquece Microsoft 365 Copilot, el bucle de aumento y las experiencias de Microsoft 365 basadas en búsquedas. Estos conectores están disponibles a través de conectores específicos del producto, como el conector de Copilot para ServiceNow o las API REST de contenido genérico.
En la imagen siguiente se muestran los patrones de integración de Microsoft Graph, su característica arquitectónica asociada y los tipos de soluciones a las que se asignan.
La amplia gama de opciones de integración puede dificultar la elección de la mejor opción para sus necesidades. Se recomienda empezar con un escenario empresarial e identificar los requisitos funcionales y no funcionales. A continuación, puede seleccionar una opción de integración en función de esos requisitos.
En función de muchos escenarios conocidos en el ecosistema de Microsoft Graph, los siguientes requisitos de arquitectura afectan a la selección de opciones de integración:
- Tipo de integración: las integraciones de aplicaciones implican aplicaciones cliente que dependen tanto de los datos como de la funcionalidad de los servicios de Microsoft 365; por ejemplo, la API sendMail tiene acceso a los datos de usuario y también envía un correo electrónico. Las integraciones de datos implican aplicaciones que producen o consumen datos de Microsoft Graph, pero no se basan en los servicios de Microsoft 365. Todas las opciones de integración de Microsoft Graph admiten escenarios de integración de datos.
- Dirección del flujo de datos: el flujo de salida es cuando los datos del cliente abandonan los límites de cumplimiento de Microsoft Graph y el flujo de entrada es cuando los datos del cliente entran en Microsoft Graph.
- Volumen de datos: la cantidad de datos de cliente procesados en un período crítico, como un día laborable.
- Latencia de datos: la diferencia de tiempo entre cuándo se crean los datos y cuándo se extraen.
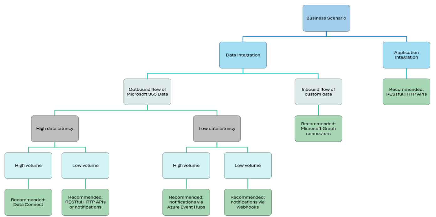
Use el siguiente árbol de decisión para elegir una opción de integración en función de los requisitos de la arquitectura.
- Requisitos de integración de aplicaciones: use las API de Microsoft Graph.
- Escenarios de integración de datos:
- Flujo saliente de datos de Microsoft 365:
- Para una latencia de datos alta y un volumen elevado de datos: use Data Connect.
- Para una latencia de datos alta y un volumen de datos bajo: use las API o notificaciones de Microsoft Graph.
- Para una latencia de datos baja y un volumen de datos alto: use las notificaciones de Microsoft Graph a través del Centro de eventos.
- Para una latencia de datos baja y un volumen de datos bajo: use notificaciones de Microsoft Graph a través de webhooks.
- Flujo de entrada de datos personalizados: use conectores de Microsoft 365 Copilot (anteriormente conectores de Microsoft Graph).
- Flujo saliente de datos de Microsoft 365:
Muchos escenarios empresariales requieren varios bloques de creación de integración para implementar una solución. Por ejemplo, los escenarios de prevención de pérdida de datos (DLP) pueden necesitar Microsoft Graph Data Connect para la recopilación de datos inicial y el análisis de patrones de comportamiento malintencionado, y la posterior integración de streaming de eventos para la ingesta y el procesamiento de datos casi en tiempo real para reconocer un posible incidente de seguridad. Elija las opciones de integración en función de sus restricciones y requisitos, como la complejidad, el costo y el tiempo de comercialización, para acelerar mejor la ruta de acceso al valor.
Para explorar cada una de las opciones de integración con más detalle, consulte los temas siguientes:
- Análisis de datos de Microsoft Graph en el almacenamiento de datos
- Compilación de aplicaciones interactivas
- Compilación de aplicaciones interactivas de Microsoft Graph con fuente en tiempo real
- Obtención de actualizaciones en tiempo real para los cambios de datos mediante Microsoft Graph
- Recuperar eventos a su velocidad mediante Microsoft Graph
- Uso de Microsoft Graph para aumentar Microsoft Search con datos personalizados