Comparteix via


Configuración de la autenticación de Microsoft para las pruebas del Kit de Copilot Studio

En este artículo se ofrece una visión general del marco de pruebas de agentes y se incluyen instrucciones paso a paso para configurar la autenticación de Microsoft con el fin de probar los agentes de Copilot Studio utilizando el marco de componentes Agent Test Runner Power Apps (PCF).

Architecture

La autenticación de Microsoft proporciona una arquitectura optimizada del SDK de explorador a agente que está optimizada para escenarios de prueba. Este enfoque permite una comunicación segura entre el entorno de prueba y los agentes de Copilot Studio sin necesidad de una infraestructura de autenticación adicional.

Arquitectura de flujo

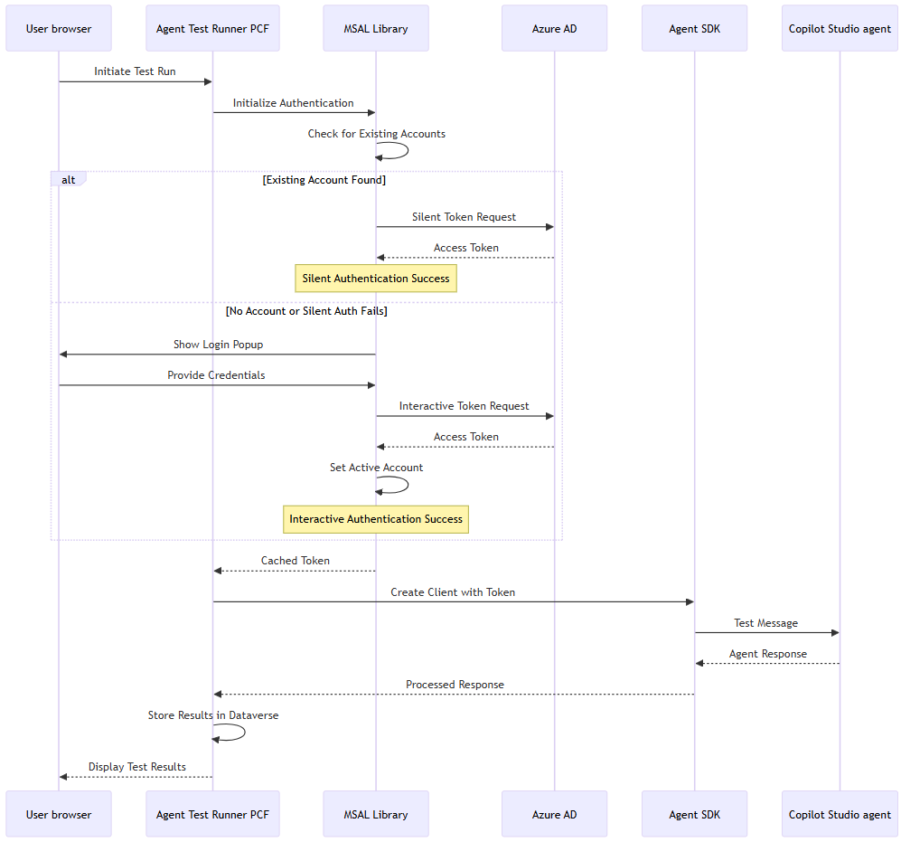
En el diagrama de secuencia siguiente se muestra el flujo de autenticación y ejecución de pruebas.

Diagrama que ilustra la arquitectura del SDK del explorador al agente para la autenticación y las pruebas.

Arquitectura de componentes

En el diagrama siguiente se muestran los componentes clave implicados en el flujo de autenticación de Microsoft para el ejecutor de pruebas del agente.

Diagrama que ilustra los componentes clave implicados en el flujo de prueba, incluido el entorno del explorador, los servicios de Power Platform y los servicios de autenticación.

Configuración de la autenticación de Microsoft

El proceso de configuración implica configurar el registro de aplicaciones de Azure Active Directory, obtener identificadores de agente de Copilot Studio y crear un registro de configuración en Dataverse.

Portal de Azure

En Azure Portal, cree un registro de aplicación, agregue la dirección URL de redireccionamiento y configure los permisos de API.

Nota:

Si tiene derechos de administración de inquilinos, puede configurar permisos de API. De lo contrario, es posible que pedir a un administrador de inquilino que lo haga por usted.

  1. Cree un registro de aplicaciones en Azure Portal.

    Asegúrese de copiar tanto el identificador de aplicación (cliente) como el identificador de directorio (inquilino). Puede obtener estos valores en la página Información general .

  2. Configuración de permisos de API en Azure Portal:

    1. En el registro de la aplicación, vaya a Permisos de API.

    2. Selecciona Agregar permiso.

    3. Seleccione la pestaña API usadas en mi organización.

    4. Busque Power Platform API.

      Nota:

      Si no ves Power Platform API en la lista, tienes que agregar la API a tu tenant. Siga las instrucciones del paso 2 de Autenticación de Power Platform API.

    5. Seleccione Permisos delegados.

    6. En CopilotStudio, seleccione CopilotStudio.Copilots.Invoke.

    7. Seleccione Agregar permisos.

    8. Conceda el consentimiento del administrador, seleccionando Conceder consentimiento del administrador para <su organización>. Si el botón no está disponible, es posible que tenga que pedir a un administrador de inquilinos que lo haga por usted.

  3. Agregue la dirección URL de redireccionamiento, incluida la configuración del token en Azure Portal:

    1. Vaya a Autenticación en el registro de la aplicación.

    2. En Configuraciones de plataforma, seleccione Agregar una plataforma.

    3. Seleccione Aplicación de página única.

    4. Escriba la dirección URL del entorno con el formato : https://[your-org].crm.dynamics.com

    5. Seleccione tokens de acceso (usados para flujos implícitos) y tokens de identificador (usados para flujos implícitos e híbridos).

    6. Seleccione Configurar.

    7. Confirme que los tipos de cuenta admitidos están establecidos en Cuentas de este directorio organizativo solamente.

Copilot Studio y Dataverse

En Copilot Studio, obtenga el id. de entorno y el identificador del agente de su agente para crear un registro de configuración del agente en Dataverse.

  1. En Copilot Studio:

    1. Compruebe que está en el entorno correcto.

    2. Seleccione el agente que desea probar y asegúrese de que está publicado.

    3. En Configuración, seleccione Metadatos avanzados>.

    4. Copie los valores de Id. de entorno y Nombre de esquema. El nombre del esquema es el identificador del agente y usa el formato cr123_agentname.

  2. Cree un registro de configuración del agente en Dataverse con los valores de los pasos anteriores:

    Campo Importancia Example
    Autenticación de usuario Autenticación de Microsoft
    Id. de cliente Identificador de aplicación (cliente) del paso 1 en Azure Portal. 12345678-1234-1234-1234-123456789012
    Id. de inquilino Id. de directorio (inquilino) del paso 1 en Azure Portal. 87654321-4321-4321-4321-210987654321
    Id. de entorno Id. de entorno del paso anterior. 11111111-2222-3333-4444-555555555555
    Identificador del agente Nombre del esquema del paso anterior. cr123_testagent

Solución de problemas

En esta sección se proporcionan los pasos de solución de problemas para los errores comunes que puede encontrar.

Errores de autenticación

Error: "AADSTS50011: la dirección URL de respuesta especificada en la solicitud no coincide"

  • Causa: Error de coincidencia de URI de redirección en el registro de aplicaciones de Azure.

  • Solución:

    1. En Azure Portal, vaya a Registros de aplicaciones y seleccione Administrar>autenticación.
    2. Asegúrese de que el URI de redirección coincide exactamente con la dirección URL del entorno.
    3. Use el formato : https://[your-org].crm.dynamics.com

Error: "AADSTS65001: el usuario o administrador no ha consentido"

  • Causa: faltan permisos de API o consentimiento del administrador.

  • Solución:

    1. En Azure Portal, vaya a Registros de aplicaciones y seleccione Administrar>permisos de API.
    2. Asegúrese de que se agrega el permiso CopilotStudio.Copilots.Invoke .
    3. Seleccione Conceder consentimiento de administrador.

Aparece la ventana emergente de inicio de sesión cada vez

  • Causa: La cuenta no se almacena en caché ni la configuración del explorador que impide el almacenamiento de tokens.

  • Solución:

    1. Asegúrese de que el explorador permite ventanas emergentes para el dominio de Dynamics.
    2. Compruebe que el explorador está en modo incógnito o privado.
    3. Compruebe que el explorador no bloquea las cookies de terceros.
    4. Borre la memoria caché del explorador e inténtelo de nuevo.
    5. Compruebe si las directivas de la organización están obligando a volver a autenticar.

Error: "InteractionRequiredAuthError" en la consola del navegador

  • Causa: Comportamiento normal cuando se produce un error en la autenticación silenciosa y se desencadena el inicio de sesión interactivo.

  • Comportamiento esperado:

    • Este error se produce cuando se produce un error en la autenticación silenciosa.
    • El sistema muestra automáticamente la ventana emergente de inicio de sesión.
  • Acción requerida: Ninguno.

Errores del SDK del agente

Error: "404 No encontrado: no se encontró el agente"

  • Causa: identificador incorrecto del agente o id. de entorno.

  • Solución:

    1. Compruebe el identificador del agente (nombre de esquema) en Copilot Studio en Configuración > Avanzado > Metadatos.
    2. Asegúrese de que el id. de entorno coincide con el entorno donde se publica el agente.
    3. Confirme que el agente está publicado y accesible.

Error: "401 No autorizado"

  • Causa: Problemas de token de autenticación.

  • Solución:

    1. Compruebe si el usuario tiene acceso al entorno de Copilot Studio.
    2. Compruebe los permisos de registro de aplicaciones de Azure.
    3. Borre la memoria caché del explorador y vuelva a intentar la autenticación.

Error: "403 Prohibido"

  • Causa: Permisos insuficientes para acceder al agente.

  • Solución:

    1. Asegúrese de que el usuario tiene los roles de seguridad adecuados en Dataverse.
    2. Compruebe si el agente permite el rol de seguridad del usuario.
    3. Compruebe los permisos de entorno.

Errores de control de ejecutor de agente de prueba

Error: "No se pudo inicializar el servicio de autenticación"

  • Causa: Configuración no válida en el registro de configuración del agente.

  • Solución:

    1. Compruebe que los cuatro valores de configuración son correctos:
      • Id. de cliente
      • Id. de inquilino
      • Id. de entorno
      • Identificador del agente
    2. Busque espacios adicionales o caracteres no válidos.

Error: "Llamada de servicio externa bloqueada"

  • Causa: Falta el uso de servicios externos.

  • Solución:

    • Para los usuarios finales en aplicaciones controladas por modelos:
      • Este error suele indicar un problema de implementación o configuración.
      • Póngase en contacto con el administrador del sistema o el desarrollador.
      • Ninguna acción del usuario puede resolver este problema, ya que requiere intervención del administrador o del desarrollador.
    • Para los administradores del sistema:
      • Compruebe si las directivas de seguridad de la organización bloquean las llamadas externas.
      • Asegúrese de que la configuración del firewall y el proxy permiten las conexiones a dominios de Microsoft necesarios.

Errores de red y CORS

Error: "Directiva CORS: No hay encabezado "Access-Control-Allow-Origin""

  • Causa: Solicitud de origen cruzado bloqueada.

  • Solución:

    1. Asegúrese de que el URI de redirección en Azure coincide con el dominio exacto.
    2. Use HTTPS para todas las direcciones URL.
    3. Compruebe que no hay ningún problema de contenido mixto (HTTP/HTTPS).

Error: "No se pudo obtener"

  • Causa: problemas de conectividad de red o firewall.

  • Solución:

    1. Compruebe la conectividad de red a:
      • login.microsoftonline.com
      • api.powerplatform.com
    2. Compruebe que el firewall permite el tráfico HTTPS saliente.
    3. Compruebe la configuración del proxy si procede.

Errores de ejecución de pruebas

Error: "Tiempo de espera de ejecución de prueba"

  • Causa: el agente tarda demasiado tiempo en responder.

  • Solución:

    1. Compruebe el rendimiento del agente en Copilot Studio.
    2. Compruebe que el agente está publicado y operativo.

Error: "No se pudo crear la conversación"

  • Causa: Error en la inicialización del SDK del agente.

  • Solución:

    1. Compruebe que el agente está publicado.
    2. Compruebe la configuración del agente en Copilot Studio.
    3. Asegúrese de que el agente admite el escenario de prueba.

Sugerencias de depuración

  1. Habilite las herramientas de desarrollo del explorador:

    • Presione F12 para abrir las herramientas de desarrollo.
    • Compruebe la pestaña Consola para ver si hay errores de JavaScript.
    • Compruebe la pestaña Red para ver las solicitudes con errores.
  2. Comprobación del flujo de autenticación:

    • Supervise la pestaña Red durante el inicio de sesión.
    • Busque 200 respuestas de login.microsoftonline.com.
    • Compruebe la adquisición de tokens en los registros de consola.
  3. Validar la configuración:

    • Compruebe todos los GUID e identificadores.
    • Asegúrese de que no haya espacios adicionales ni caracteres especiales.
    • Compruebe la accesibilidad del entorno y del agente.
  4. Prueba de forma aislada:

    • Pruebe directamente el agente en Copilot Studio.