Comparteix via


Configuración de Event Hubs con Microsoft Purview para enviar y recibir mensajes de temas de Atlas Kafka

En este artículo se explica cómo configurar Microsoft Purview para poder enviar y recibir eventos de temas de Atlas Kafka con Azure Event Hubs.

Si ya ha configurado el entorno, obtenga información sobre cómo empezar a trabajar con la biblioteca .NET de Azure.Messaging.EventHubs para enviar y recibir mensajes.

Requisitos previos

Para configurar el entorno, necesita cumplir ciertos requisitos previos:

  • Una suscripción de Microsoft Azure. Para usar los servicios de Azure, incluidos Event Hubs, necesita una suscripción de Azure. Si no tiene una cuenta de Azure, puede registrarse para obtener una evaluación gratuita o usar las ventajas del suscriptor de MSDN al crear una cuenta.
  • Una cuenta de Microsoft Purview activa.

Configuración de Event Hubs

Para enviar o recibir mensajes de temas de Atlas Kafka, deberá configurar al menos un espacio de nombres de Event Hubs. Puede:

Nota:

Si la cuenta de Microsoft Purview se creó antes del 15 de diciembre de 2022, es posible que ya tenga un recurso de Event Hubs administrado asociado a su cuenta. Puede proteger recursos administrados en la configuración de la página de la cuenta de Microsoft Purview en la Azure Portal. Captura de pantalla que muestra el botón de alternancia del espacio de nombres de Event Hubs resaltado en la página Recursos administrados de la página de la cuenta de Microsoft Purview en el Azure Portal.

  • Si no ve este recurso o está deshabilitado, siga los pasos siguientes para configurar Event Hubs.

  • Si está habilitado, puede seguir usando este espacio de nombres de Event Hubs administrado si lo prefiere. (Hay un costo asociado. Consulte la página de precios). Si desea administrar su propia cuenta de Event Hubs, primero debe deshabilitar esta característica y seguir los pasos que se indican a continuación. Para mantener actualizada la versión de TLS compatible del centro de eventos, se recomienda usar el centro de eventos BYO.Si deshabilita el recurso de Event Hubs administrado, no podrá volver a habilitar un recurso de Event Hubs administrado. Solo podrá configurar sus propios Event Hubs.

Traiga su propio espacio de nombres de Event Hubs

Puede configurar un espacio de nombres de Azure Event Hubs existente con un centro de eventos o crear uno nuevo para conectarse con Microsoft Purview.

Permisos de Event Hubs

Para autenticarse con Event Hubs, puede usar:

  • Identidad administrada de Microsoft Purview(recomendado)
  • Identidad administrada asignada por el usuario : solo está disponible al configurar espacios de nombres después de la creación de la cuenta y si se usa Event Hubs con una red abierta.

Estas identidades necesitan al menos permisos de colaborador en Event Hubs para poder configurarlas para usarlas con Microsoft Purview.

Redes de Event Hubs

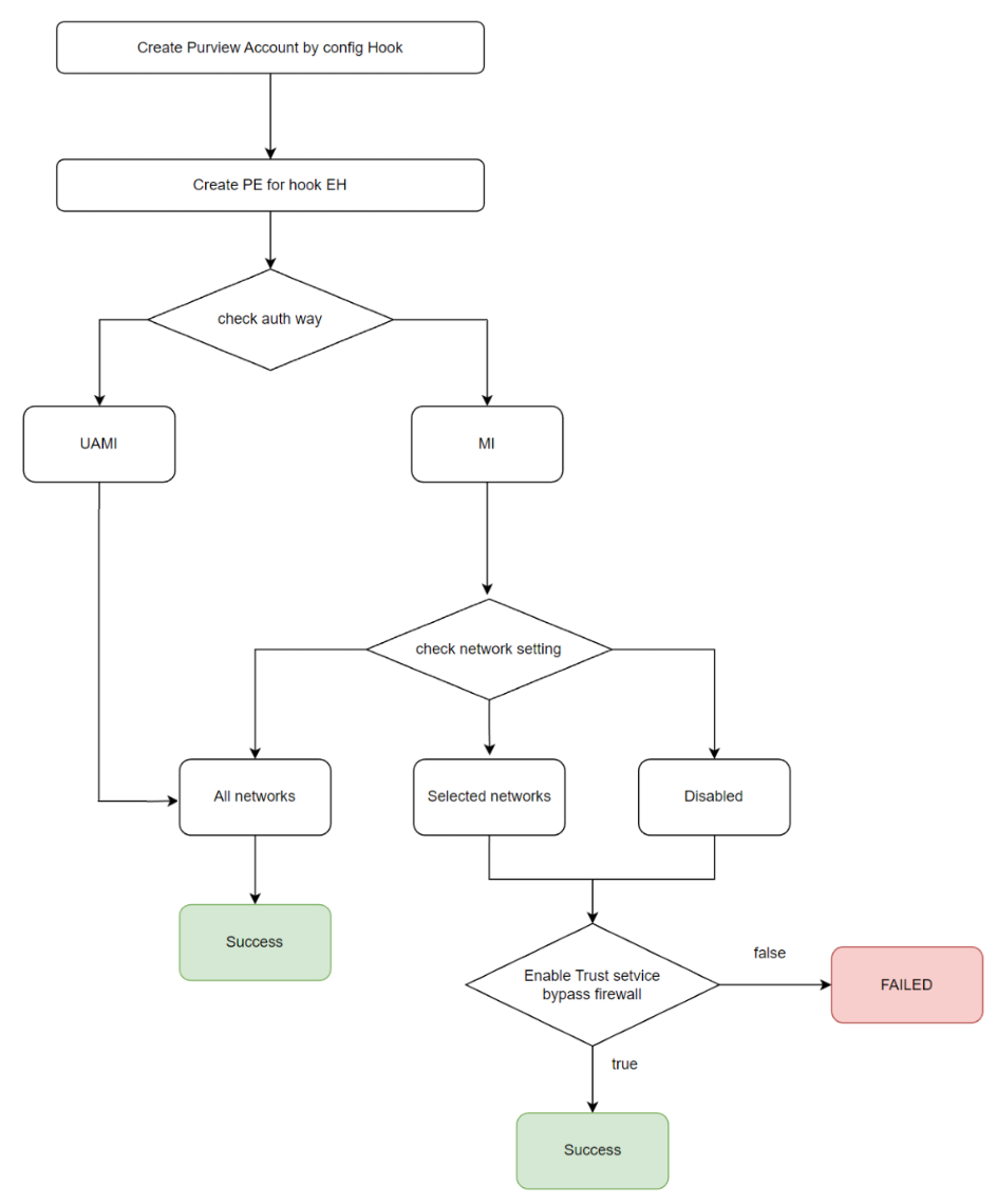
  1. Si la cuenta de Microsoft Purview usa puntos de conexión privados, configure un punto de conexión privado de ingesta para conectarse a Event Hubs.

  2. La red del área de trabajo de Event Hubs debe configurarse de dos maneras:

    • Acceso a la red pública establecido en Redes seleccionadas o Deshabilitadas, Permitir que los servicios de Microsoft de confianza omitan este firewall establecido en y usar la identidad administrada de Microsoft Purview para autenticarse.
    • El acceso a la red pública se establece en Todas las redes y usa la identidad administrada de Microsoft Purview o una identidad administrada asignada por el usuario para autenticarse.

    El estado de Microsoft Purview como servicio de confianza significa que, siempre que permitir que los servicios de microsoft de confianza omitan este firewall esté establecido en en el recurso de Event Hubs, los enlaces pueden seguir recibiendo mensajes de Event Hubs.

Diagrama de flujo de redes de Event Hubs, que muestra la ruta de acceso correcta a través de todas las redes o habilitación de servicios de confianza.

Para obtener más información sobre las redes para Event Hubs, consulte la documentación de Azure Event Hubs.

Configuración de Event Hubs para publicar mensajes en Microsoft Purview

  1. Vaya a Configuración de Kafka en configuración en la página de la cuenta de Microsoft Purview de la Azure Portal.

    Captura de pantalla que muestra la opción de configuración de Kafka en el menú Microsoft Purview del Azure Portal.

  2. Seleccione Agregar configuración y Enlazar configuración.

    Nota:

    Puede agregar tantas configuraciones de enlace como necesite.

    Captura de pantalla que muestra la página de configuración de Kafka con la configuración de agregar configuración y enlace resaltada.

  3. Asigne un nombre a la configuración de enlace, seleccione la suscripción, un espacio de nombres de Event Hubs existente, un Event Hubs existente al que enviar las notificaciones, el grupo de consumidores que desea usar y el tipo de autenticación que desea usar.

    Sugerencia

    Puede usar el mismo espacio de nombres de Event Hubs más de una vez, pero cada configuración necesitará sus propios Event Hubs.

    Captura de pantalla que muestra la página de configuración del enlace, con todos los valores rellenados.

  4. Haga clic en Guardar. La configuración tarda un par de minutos en completarse.

  5. Una vez completada la configuración, puede comenzar los pasos para publicar mensajes en Microsoft Purview.

Configuración de Event Hubs para recibir mensajes de Microsoft Purview

  1. Vaya a Configuración de Kafka en configuración en la página de la cuenta de Microsoft Purview de la Azure Portal.

    Captura de pantalla que muestra la opción de configuración de Kafka en el menú Microsoft Purview del Azure Portal.

  2. Si hay una configuración que ya aparece como tipo Notificación, Event Hubs ya está configurado y puede comenzar los pasos para recibir mensajes de Microsoft Purview.

    Nota:

    Solo se puede configurar una instancia de Notification Event Hubs a la vez.

    Captura de pantalla que muestra la opción de configuración de Kafka con una configuración de tipo de notificación lista.

  3. Si aún no aparece una configuración de notificación , seleccione Agregar configuración y Configuración de notificación.

    Captura de pantalla que muestra la página de configuración de Kafka con agregar configuración y configuración de notificación resaltados.

  4. Asigne un nombre a la configuración de notificación, seleccione la suscripción, un espacio de nombres de Event Hubs existente, un Event Hubs existente al que enviar las notificaciones, las particiones que desea usar y el tipo de autenticación que desea usar.

    Sugerencia

    Puede usar el mismo espacio de nombres de Event Hubs más de una vez, pero cada configuración necesitará sus propios Event Hubs.

    Captura de pantalla que muestra la página de configuración del centro de notificaciones, con todos los valores rellenados.

  5. Haga clic en Guardar. La configuración tarda un par de minutos en completarse.

  6. Una vez completada la configuración, puede comenzar los pasos para recibir mensajes de Microsoft Purview.

Eliminación de Event Hubs configurado

Para quitar los espacios de nombres de Event Hubs configurados, puede seguir estos pasos:

  1. Busque y abra la cuenta de Microsoft Purview en el Azure Portal.

  2. Seleccione Configuración de Kafka en Configuración en la página de la cuenta de Microsoft Purview en el Azure Portal.

  3. Seleccione event hubs que desea deshabilitar. (Los centros de enlace envían mensajes a Microsoft Purview. Los centros de notificaciones reciben notificaciones).

  4. Seleccione Quitar para guardar la opción e iniciar el proceso de deshabilitación. Esto puede tardar varios minutos en completarse.

    Captura de pantalla que muestra la página de configuración de Kafka de la página de la cuenta de Microsoft Purview en el Azure Portal con el botón Quitar resaltado.

Creación de un espacio de nombres administrado

Si prefiere tener un espacio de nombres de Event Hubs administrado, debe usar la API REST para configurar la cuenta.

Puede usar el script siguiente (set apiVersion = 2021-12-01) para actualizar una cuenta y de esta manera solo afectará a la configuración del centro de eventos:

$body = @{"properties" = @{ "managedEventHubState" = "Enabled" }; "location" = $($location); "identity" = @{ "type"= $($type) } } | ConvertTo-Json
$Token=Get-AzAccessToken
$Headers = @{ "Authorization" = "Bearer $($Token.Token)" }
$Uri = "https://management.azure.com/subscriptions/$($subscription)/resourceGroups/$($rg)/providers/Microsoft.Purview/accounts/$($accountName)?api-version=$($apiVersion)"

Invoke-WebRequest -URI $Uri -Method Put -Body $body -Headers $Headers -ContentType "application/json"

Pasos siguientes