Nota
L'accés a aquesta pàgina requereix autorització. Podeu provar d'iniciar la sessió o de canviar els directoris.
L'accés a aquesta pàgina requereix autorització. Podeu provar de canviar els directoris.
Se aplica a:SQL Server en Windows
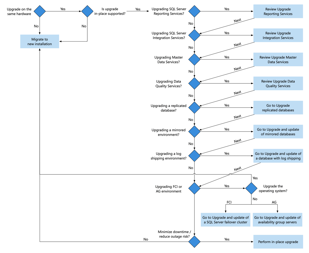
Existen varios métodos que se deben considerar a la hora de planear la actualización del Motor de base de datos de una versión previa de SQL Server si se pretende reducir al mínimo el tiempo de inactividad y los riesgos. Puede realizar una actualización local, migrar a una nueva instalación o efectuar una actualización gradual. El siguiente diagrama le ayuda a elegir uno de estos enfoques. Cada enfoque del diagrama también se describe en el artículo. Para ayudarle con los puntos de decisión del diagrama, revise también Planear y probar el plan de actualización del motor de base de datos.
Descargar
Para descargar SQL Server 2016, visite el Centro de evaluación.
¿Tiene una cuenta de Azure? A continuación, vaya a Azure Marketplace para poner en marcha una máquina virtual con la edición de SQL Server Developer ya instalada.
Opciones de actualización de Azure SQL
También puede considerar la posibilidad de actualizar la base de datos de Azure SQL, la instancia administrada de Azure SQL o virtualizar el entorno de SQL Server como parte del plan de actualización. Para obtener más información acerca de dichas opciones, consulte los enlaces siguientes:
- Información general sobre SQL Server en Azure Virtual Machines
- Azure SQL Database
- ¿Qué es Azure SQL?
Actualización in situ
Con este método, el programa de instalación de SQL Server actualiza la instalación de SQL Server existente reemplazando los bits de SQL Server existentes por los nuevos bits de SQL Server y, después, actualiza cada una de las bases de datos de usuario y del sistema.
El enfoque de actualización local es el más sencillo, conlleva la menor cantidad de tiempo de inactividad, tarda más en tiempo en revertirse (si esto fuera necesario) y no se admite en todos los casos.
Para obtener una lista de las características admitidas por ediciones de SQL Server en Windows, vea:
- Ediciones y características admitidas de SQL Server 2025
- Ediciones y características admitidas de SQL Server 2022
- Ediciones y características admitidas de SQL Server 2019
- Ediciones y las características admitidas de SQL Server 2017
- Ediciones y las características admitidas de SQL Server 2016
Este enfoque se suele usar en los escenarios siguientes:
Un entorno de desarrollo sin una configuración de alta disponibilidad.
Un entorno de producción no esencial que pueda tolerar el tiempo de inactividad y que ejecute hardware y software recientes. La cantidad de tiempo de inactividad depende del tamaño de la base de datos y la velocidad de su subsistema de E/S. Se necesitará un poco más de tiempo a la hora de actualizar SQL Server 2014 (12.x) cuando se estén usando tablas optimizadas para memoria. Para obtener más información, consulte Planeación y prueba del plan de actualización del motor de base de datos.
En un nivel alto, los pasos necesarios para una actualización local del Motor de base de datos son los siguientes:
Para más información detallada, vea Actualización a SQL Server mediante el Asistente para instalación (programa de instalación).
Consideraciones
El programa de instalación de SQL Server se detiene y reinicia la instancia de SQL Server como parte de las comprobaciones previas a la actualización.
Cuando actualice a SQL Server, la instancia anterior de SQL Server se sobrescribe y ya no está en el equipo. Antes de actualizar, realice una copia de seguridad de las bases de datos de SQL Server y de otros objetos asociados con la instancia anterior de SQL Server .
Migración a una nueva instalación
Con este método, conserva el entorno actual a la vez que crea un entorno de SQL Server, con frecuencia en nuevo hardware y con una nueva versión del sistema operativo. Después de instalar SQL Server en el nuevo entorno, debe realizar varios pasos a fin de prepararlo para poder migrar las bases de datos de usuario existentes desde el entorno antiguo al nuevo y minimizar el tiempo de inactividad. En estos pasos se incluye la migración de los siguientes elementos:
Objetos del sistema: Algunas aplicaciones dependen de información, entidades u objetos que se encuentran fuera del ámbito de una base de datos de usuario único. Normalmente, una aplicación depende de las bases de datos
masterymsdb, así como de la base de datos de usuario. Cualquier elemento almacenado fuera de la base de datos de usuario que sea necesario para el funcionamiento correcto de dicha base de datos debe estar disponible en la instancia de servidor de destino. Por ejemplo, los inicios de sesión de una aplicación se almacenan como metadatos en la base de datosmastery se deben volver a crear en el servidor de destino. Si una aplicación o un plan de mantenimiento de bases de datos dependen de trabajos del Agente SQL Server, cuyos metadatos se almacenan en la base de datosmsdb, dichos trabajos se deben volver a crear en la instancia del servidor de destino. De forma similar, los metadatos de un desencadenador de nivel de servidor se almacenan enmaster.Si mueve la base de datos de una aplicación a otra instancia de servidor, debe volver a crear todos los metadatos de las entidades y los objetos dependientes de las bases de datos
masterymsdben la instancia de servidor de destino. Por ejemplo, si una aplicación de la base de datos usa desencadenadores de servidor, no basta con adjuntar o restaurar la base de datos en el nuevo sistema. La base de datos no funcionará según lo previsto a menos que se vuelvan a crear manualmente los metadatos para dichos desencadenadores en la base de datosmaster. Para obtener información detallada, vea Administrar metadatos al hacer que una base de datos esté disponible en otro servidor.Paquetes de Integration Services almacenados en
msdb: si almacena paquetes enmsdb, debe incluirlos en un script mediante la utilidad dtutil o volver a implementarlos en un nuevo servidor. Antes de usar los paquetes en el nuevo servidor, debe actualizarlos a SQL Server. Para obtener más información, consulte Upgrade Integration Services Packages.Claves de cifrado de Reporting Services: Una parte importante de la configuración del servidor de informes es la creación de una copia de seguridad de la clave simétrica utilizada para cifrar información confidencial. La copia de seguridad de la clave se necesita para varias operaciones rutinarias y, además, permite volver a utilizar una base de datos del servidor de informes existente en una nueva instalación. Para obtener más información, consulte Copia de seguridad y restauración de claves de cifrado de SQL Server Reporting Services (SSRS) y Actualización y migración de Reporting Services.
Cuando el nuevo entorno de SQL Server cuente con los mismos objetos de sistema que el antiguo, deberá migrar las bases de datos de usuario desde el sistema existente a la instancia de SQL Server con un método que reduzca al mínimo el tiempo de inactividad en dicho sistema. Puede realizar la migración de la base de datos utilizando una copia de seguridad y restauración, o redirigiendo LUNs si está en un entorno SAN. Los pasos de ambos métodos se indican en los diagramas siguientes.
Precaución
La cantidad de tiempo de inactividad depende del tamaño de la base de datos y la velocidad de su subsistema de E/S. Se necesitará un poco más de tiempo a la hora de actualizar SQL Server 2014 (12.x) cuando se estén usando tablas optimizadas para memoria. Para obtener más información, consulte Planeación y prueba del plan de actualización del motor de base de datos.
Después de migrar las bases de datos de usuario, dirija a los nuevos usuarios a la nueva instancia de SQL Server mediante uno de los diversos métodos disponibles (por ejemplo, cambiar el nombre del servidor, usar una entrada DNS, y modificar las cadenas de conexión). El método de nueva instalación reduce los riesgos y el tiempo de inactividad (en comparación con una actualización local). Además, facilita que se actualice el hardware y el sistema operativo con la actualización a SQL Server.
Nota:
Si ya tiene una solución de alta disponibilidad (HA) o algún otro entorno de instancia de SQL Server, opte por una Actualización gradual. Si no tiene una solución de alta disponibilidad implementada, puede considerar configurar temporalmente el Reflejo de base de datos para minimizar aún más el tiempo de inactividad y facilitar esta actualización, o aprovechar la oportunidad para configurar un grupo de disponibilidad AlwaysOn como solución permanente de alta disponibilidad.
Por ejemplo, puede usar este enfoque para actualizar:
- Una instalación de SQL Server en un sistema operativo no compatible.
- Una instalación x86 (32-bit) de SQL Server, ya que ni SQL Server 2016 (13.x) ni las versiones posteriores admiten este tipo de instalaciones.
- SQL Server en hardware nuevo o una nueva versión del sistema operativo.
- SQL Server con consolidación de servidores.
- SQL Server 2005 (9.x), ya que SQL Server 2016 (13.x) y las versiones posteriores no admiten la actualización in situ de SQL Server 2005 (9.x). Para obtener más información, vea Opciones de finalización de soporte técnico de SQL Server.
Los pasos necesarios realizar una actualización mediante una nueva instalación varían ligeramente en función de si usa almacenamiento conectado o SAN.
Entorno de almacenamiento conectado: si tiene un entorno de SQL Server en el que se usa almacenamiento conectado, el diagrama siguiente y los vínculos que incluye le servirán de guía para seguir los pasos necesarios para realizar una actualización de Motor de base de datos a través de una nueva instalación.
Entorno de almacenamiento SAN: si tiene un entorno de SQL Server en el que se usa almacenamiento SAN, el diagrama siguiente y los vínculos que incluye le servirán de guía para seguir los pasos necesarios para realizar una actualización de Motor de base de datos a través de una nueva instalación.
Actualización gradual
Se requiere una actualización gradual en entornos de soluciones de SQL Server donde se deba actualizar varias instancias de SQL Server en un orden determinado para maximizar el tiempo de actividad, minimizar los riesgos y conservar determinada funcionalidad. Una actualización gradual es esencialmente la actualización de varias instancias de SQL Server en un orden determinado. Puede realizar una actualización in situ en cada instancia de SQL Server existente, o bien una actualización mediante una nueva instalación para facilitar la actualización del hardware y/o el sistema operativo como parte del proyecto de actualización. Hay una serie de escenarios en los que deberá poner en práctica el enfoque de actualización gradual. Estos se documentan en los siguientes artículos:
- Grupos de disponibilidad: para obtener pasos detallados para realizar una actualización gradual en este entorno, consulte Actualización de réplicas de grupos de disponibilidad.
- Instancias de clúster de conmutación por error: para obtener pasos detallados para realizar una actualización gradual en este entorno, consulte Actualización de una instancia de clúster de conmutación por error.
- Instancias reflejadas: si quiere conocer los pasos detallados para realizar una actualización gradual en este entorno, consulte Actualización de instancias reflejadas.
- Instancias de trasvase de registros: para obtener pasos detallados para realizar una actualización gradual en este entorno, consulte Actualización de SQL Server con trasvase de registros (Transact-SQL)
- Un entorno de replicación: para obtener pasos detallados para realizar una actualización gradual en este entorno, consulte Actualización o revisión de bases de datos replicadas.
- Un entorno de escalado horizontal de SQL Server Reporting Services: para obtener pasos detallados para realizar una actualización gradual en este entorno, consulte Actualización y migración de Reporting Services.