Nota
L'accés a aquesta pàgina requereix autorització. Podeu provar d'iniciar la sessió o de canviar els directoris.
L'accés a aquesta pàgina requereix autorització. Podeu provar de canviar els directoris.
En Windows Vista, las API de audio principales sirven como base del subsistema de audio en modo de usuario. Las API de audio principales se implementan como una capa delgada de componentes del sistema en modo de usuario que separan a los clientes en modo usuario de los controladores de audio en modo kernel y el hardware de audio. Las API de audio de nivel superior, como DirectSound y las funciones multimedia de Windows, acceden a los dispositivos de audio a través de las API de audio principales. Además, algunas aplicaciones de audio se comunican directamente con las API de audio principales.
Las API de audio principales admiten la noción fácil de usar de un dispositivo de punto de conexión de audio. Un dispositivo de punto de conexión de audio es una abstracción de software que representa un dispositivo físico que el usuario manipula directamente. Algunos ejemplos de dispositivos de punto de conexión de audio son altavoces, auriculares y micrófonos. Para obtener más información, consulte dispositivos de punto de conexión de audio.
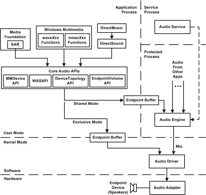
En el diagrama siguiente se muestran las API de audio principales y su relación con los otros componentes de audio en modo de usuario en Windows Vista.
Por motivos de simplicidad, el diagrama anterior muestra solo una ruta de acceso de datos de representación de audio al dispositivo de punto de conexión: el diagrama no muestra una ruta de acceso de datos de captura de audio. Las API de audio principales incluyen la API de MMDevice, WASAPI, la API de DeviceTopologyy la API EndpointVolume API, que se implementan en los módulos del sistema en modo de usuario Audioses.dll y Mmdevapi.dll.
Como se muestra en el diagrama anterior, las API de audio principales proporcionan una base para las siguientes API de nivel superior:
- Media Foundation
- Funciones de de multimedia de WindowsXxx y mezclador Xxx
- DirectSound
- DirectMusic
DirectSound, las funciones de audio multimedia de Windows y Media Foundation (a través de su representador de audio de streaming o SAR) se comunican directamente con las API de audio principales. DirectMusic se comunica con las API de audio principales indirectamente a través de DirectSound.
Un cliente de WASAPI pasa datos a un dispositivo de punto de conexión a través de un búfer de punto de conexión de . Los componentes de hardware y software del sistema administran el movimiento de datos desde el búfer del punto de conexión al dispositivo de punto de conexión de una manera que es en gran medida transparente para el cliente. Además, para un dispositivo de punto de conexión que se conecta a un adaptador de audio con detección de presencia de jack, el cliente puede crear un búfer de punto de conexión solo para un dispositivo de punto de conexión que esté físicamente presente. Para obtener más información sobre la detección de presencia de jack, consulte dispositivos de punto de conexión de audio.
En el diagrama anterior se muestran dos tipos de búfer de punto de conexión. Si un cliente de WASAPI abre una secuencia en modo compartido, el cliente escribe datos de audio en el búfer de punto de conexión y el motor de audio de Windows lee los datos del búfer. En este modo, el cliente comparte el hardware de audio con otras aplicaciones que se ejecutan en otros procesos. El motor de audio combina las secuencias de estas aplicaciones y reproduce la combinación resultante a través del hardware. El motor de audio es un componente del sistema en modo de usuario (Audiodg.dll) que realiza todas sus operaciones de procesamiento de flujos en software. Por el contrario, si un cliente abre una secuencia en modo exclusivo, el cliente tiene acceso exclusivo al hardware de audio. Normalmente, solo un pequeño número de aplicaciones "pro audio" o RTC requieren un modo exclusivo. Aunque el diagrama muestra los flujos en modo compartido y en modo exclusivo, solo existe uno de estos dos flujos (y su búfer de punto de conexión correspondiente), dependiendo de si el cliente abre la secuencia en modo compartido o en modo exclusivo.
En modo exclusivo, el cliente puede optar por abrir la secuencia en cualquier formato de audio que admita el dispositivo de punto de conexión. En modo compartido, el cliente debe abrir la secuencia en el formato de combinación que está usando actualmente el motor de audio (o un formato similar al formato de combinación). Los flujos de entrada del motor de audio y la combinación de salida del motor están todos en este formato.
En Windows 7, se ha agregado una nueva característica denominada modo de latencia baja para secuencias en modo de recurso compartido. En este modo, el motor de audio se ejecuta en modo de extracción, en el que hay una reducción significativa de la latencia. Esto es muy útil para las aplicaciones de comunicación que requieren baja latencia de flujo de audio para un streaming más rápido.
Las aplicaciones que administran secuencias de audio de baja latencia pueden usar el Servicio de programador de clases multimedia (MMCSS) en Windows Vista para aumentar la prioridad de los subprocesos de aplicación que acceden a los búferes de puntos de conexión. MMCSS permite que las aplicaciones de audio se ejecuten de alta prioridad sin denegar recursos de CPU a aplicaciones de prioridad inferior. MMCSS asigna una prioridad a un subproceso en función de su nombre de tarea. Por ejemplo, Windows Vista admite los nombres de tarea "Audio" y "Pro Audio" para subprocesos que administran secuencias de audio. De forma predeterminada, la prioridad de un subproceso "Pro Audio" es mayor que la de un subproceso "Audio". Para obtener más información sobre MMCSS, consulte la documentación de Windows SDK.
Las API de audio principales admiten formatos de secuencia PCM y no PCM. Sin embargo, el motor de audio solo puede mezclar secuencias PCM. Por lo tanto, solo las secuencias en modo exclusivo pueden tener formatos que no sean PCM. Para obtener más información, consulte formatos de dispositivo.
El motor de audio se ejecuta en su propio proceso protegido, que es independiente del proceso en el que se ejecuta la aplicación. Para admitir una secuencia en modo compartido, el servicio de audio de Windows (el cuadro denominado "Servicio de audio" en el diagrama anterior) asigna un búfer de punto de conexión entre procesos al que se puede acceder tanto a la aplicación como al motor de audio. Para el modo exclusivo, el búfer de punto de conexión reside en la memoria que es accesible tanto para la aplicación como para el hardware de audio.
El servicio de audio de Windows es el módulo que implementa la directiva de audio de Windows. La directiva de audio es un conjunto de reglas internas que el sistema aplica a las interacciones entre secuencias de audio de varias aplicaciones que comparten y compiten por el uso del mismo hardware de audio. El servicio de audio de Windows implementa la directiva de audio estableciendo los parámetros de control para el motor de audio. Entre las tareas del servicio de audio se incluyen las siguientes:
- Realizar un seguimiento de los dispositivos de audio que el usuario agrega o quita del sistema.
- Supervisar los roles asignados a los dispositivos de audio del sistema.
- Administrar las secuencias de audio de grupos de tareas que producen clases similares de contenido de audio (consola, multimedia y comunicaciones).
- Controlar el nivel de volumen del flujo de salida combinado ("submezcla") para cada uno de los distintos tipos de contenido de audio.
- Informar al motor de audio sobre los elementos de procesamiento en las rutas de acceso de datos de las secuencias de audio.
En algunas versiones de Windows, el servicio de audio de Windows está deshabilitado de forma predeterminada y debe activarse explícitamente antes de que el sistema pueda reproducir audio.
En el ejemplo que se muestra en el diagrama anterior, el dispositivo de punto de conexión es un conjunto de altavoces conectados al adaptador de audio. La aplicación cliente escribe datos de audio en el búfer del punto de conexión y el motor de audio controla los detalles del transporte de los datos desde el búfer al dispositivo de punto de conexión.
El cuadro con la etiqueta "Audio Driver" en el diagrama anterior podría ser una combinación de componentes de controlador suministrados por el sistema y proporcionados por el proveedor. En el caso de un adaptador de audio en un bus PCI o PCI Express, el sistema proporciona el controlador del sistema de clase de puerto (Portcls.sys), que implementa un conjunto de controladores de puerto para las diversas funciones de audio en el adaptador, y el proveedor de hardware proporciona un controlador de adaptador que implementa un conjunto de controladores de miniporte para controlar las operaciones específicas del dispositivo para los controladores de puerto. En el caso de un controlador de audio de alta definición y códec en un bus PCI o PCI Express, el sistema proporciona el controlador del adaptador (Hdaudio.sys) y no se necesita ningún controlador suministrado por el proveedor. En el caso de un adaptador de audio en un bus USB, el sistema suministra el controlador del sistema de clase AVStream (Ks.sys) más el controlador de audio USB (Usbaudio.sys); de nuevo, no se necesita ningún controlador suministrado por el proveedor.
Para simplificar, el diagrama anterior muestra solo secuencias de representación. Sin embargo, las API de audio principales también admiten secuencias de captura. En modo compartido, varios clientes pueden compartir la secuencia capturada desde un dispositivo de hardware de audio. En modo exclusivo, un cliente tiene acceso exclusivo a la secuencia capturada desde el dispositivo.
Temas relacionados