Nota
L'accés a aquesta pàgina requereix autorització. Podeu provar d'iniciar la sessió o de canviar els directoris.
L'accés a aquesta pàgina requereix autorització. Podeu provar de canviar els directoris.
Las colecciones de administración de COM+ sirven para almacenar y organizar los datos de configuración almacenados en el catálogo COM+. Las colecciones corresponden a carpetas del árbol de consola de la herramienta de administración servicios de componentes. Puede acceder a estas colecciones mediante las interfaces y los objetos de administración com+.
La administración mediante programación se inicia mediante objetos creados a partir de la claseCOMAdminCatalog de, representa las colecciones del catálogo mediante objetos creados a partir de la clase COMAdminCatalogCollection y se representan elementos en colecciones mediante objetos creados a partir de la claseCOMAdminCatalogObject.
Los elementos de una colección determinada exponen un conjunto coherente de propiedades. Por ejemplo, cada elemento de la colección componentes de representa un componente y los elementos de la colección Components exponen las mismas propiedades que se usan para configurar un componente. Se puede acceder a estas propiedades mediante la claseCOMAdminCatalogObject.
Nota
Las propiedades con acceso WriteOnce son ReadWrite mientras se usa el método Add antes de usar SaveChanges y son ReadOnly posteriores.
Para obtener una introducción a la administración mediante programación de COM+, consulte Automatización de la administración de COM+.
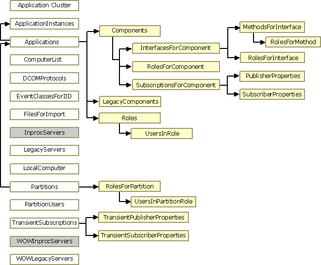
Jerarquía de colecciones
En la ilustración siguiente se muestran las relaciones entre las colecciones. Las colecciones situadas en el extremo izquierdo (en cuadros blancos y grises) son colecciones de nivel superior, a las que se accede llamando al método GetCollection de un objeto creado a partir de la claseCOMAdminCatalog de. Solo se puede tener acceso a las colecciones restantes (en cuadros amarillos) a través de su colección primaria llamando al métodogetCollectiondel objeto COMAdminCatalogCollection que representa a su elemento primario. Las flechas apuntan de una colección primaria a sus colecciones secundarias.
Las cuatro colecciones siguientes no se muestran en la ilustración: ErrorInfo, PropertyInfo, RelatedCollectionInfoy Root. La colección ErrorInfo es un elemento secundario de cada colección de la figura, excepto inprocServers y WOWInprocServers (en cuadros grises). Las colecciones PropertyInfo y RelatedCollectionInfo son elementos secundarios de cada colección. La colección Root es una colección de nivel superior que es el elemento primario de todas las demás colecciones de nivel superior. Sin embargo, no es necesario acceder a la colección de Root antes de acceder a otras colecciones de nivel superior.
Biblioteca COMAdmin
La biblioteca COMAdmin admite las siguientes colecciones.
| Colección | Descripción |
|---|---|
| ApplicationCluster | Contiene una lista de los servidores del clúster de aplicaciones. |
| applicationInstances | Contiene un objeto para cada instancia de una aplicación COM+ en ejecución. |
| Applications | Contiene un objeto para cada aplicación COM+ instalada en el equipo local. |
| componentes de | Contiene un objeto para cada componente de la aplicación a la que está relacionado. |
| ComputerList | Contiene una lista de los equipos que se encuentran en la carpeta equipos de la herramienta de administración servicios de componentes. |
| DCOMProtocols | Contiene una lista de los protocolos que va a usar DCOM. Contiene un objeto para cada protocolo. |
| errorInfo | Recupera información de error extendida con respecto a los métodos que tratan con varios objetos. |
| EventClassesForIID | Recupera información sobre las clases de eventos. |
| FilesForImport | Recupera información de su archivo MSI sobre una aplicación que se puede importar. |
| inprocServers | Contiene una lista de los servidores en proceso registrados en el sistema. Contiene un objeto para cada componente. |
| InterfacesForComponent | Contiene un objeto para cada interfaz expuesta por el componente al que está relacionada la colección. |
| LegacyComponents | Contiene un objeto para cada componente no configurado en la aplicación a la que está relacionado. |
| LegacyServers | Idéntico al colección InprocServers, excepto que esta colección también incluye servidores locales. |
| LocalComputer | Contiene un único objeto que contiene información de configuración de nivel de equipo para el equipo cuyo catálogo está accediendo. |
| métodos de ForInterface | Contiene un objeto para cada método de la interfaz a la que está relacionada la colección. |
| particiones de | Se usa para especificar las aplicaciones contenidas en cada partición. |
| PartitionUsers | Se usa para especificar los usuarios contenidos en cada partición. |
| PropertyInfo | Recupera información sobre las propiedades que admite una colección especificada. |
| PublisherProperties | Contiene un objeto para cada propiedad del publicador de la colección principal SubscriptionsForComponent. |
| RelatedCollectionInfo | Recupera información sobre otras colecciones relacionadas con la colección desde la que se llama. |
| roles | Contiene un objeto para cada rol asignado a la aplicación a la que está relacionado. |
| RolesForComponent | Contiene un objeto para cada rol asignado al componente al que está relacionada la colección. |
| RolesForInterface | Contiene un objeto para cada rol asignado a la interfaz a la que está relacionada la colección. |
| roles de ForMethod | Contiene un objeto para cada rol asignado al método al que está relacionada la colección. |
| RolesForPartition | Contiene un objeto para cada rol asignado a la partición a la que está relacionada la colección. |
| raíz | Contiene las colecciones de nivel superior del catálogo. |
| SubscriberProperties | Contiene un objeto para cada propiedad de suscriptor de la colección principal SubscriptionsForComponent. |
| SubscriptionsForComponent | Contiene un objeto para cada suscripción para la colección principal Components. |
| transientPublisherProperties | Contiene un objeto para cada propiedad del publicador de la colección principal TransientSubscriptions. |
| transientSubscriberProperties | Contiene un objeto para cada propiedad de suscriptor del colección TransientSubscriptions principal. |
| detransientSubscriptions | Contiene un objeto para cada suscripción transitoria. |
| UsersInPartitionRole | Contiene un objeto para cada usuario del rol de partición al que está relacionada la colección. |
| UsersInRole | Contiene un objeto para cada usuario del rol al que está relacionada la colección. |
| WOWInprocServers | Contiene una lista de los servidores en proceso registrados con el sistema para componentes de 32 bits en equipos de 64 bits. |
| WOWLegacyServers | Idéntico a la colección LegacyServers, excepto que esta colección se dibuja del registro de 32 bits en equipos de 64 bits. |