Comparteix a través de


Secuencia de llamadas API con métodos Tunnel

En este tema se describe la secuencia de llamadas API con métodos Tunnel.

Información general sobre la secuencia de llamadas con métodos Tunnel

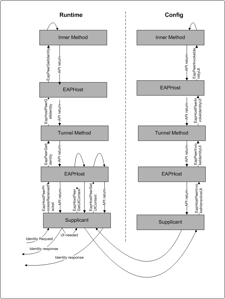
Cuando el suplicante obtiene una solicitud de identidad de usuario y los datos del usuario, normalmente se genera el siguiente flujo de llamadas API.

  • El suplicante llama a EapHostPeerProcessReceivedPacket en EapHost, para procesar el paquete recibido del autenticador.
  • Al procesar este paquete, EAPHost lo considera paquete de IdentityRequest y llama a EapPeerGetIdentity en el método Tunnel para obtener la identidad de usuario que se va a usar para la autenticación.
  • Si el método Tunnel necesita obtener la identidad de usuario del método interno, llamará a EAPHostPeerGetIdentity en el EAPHost interno, que a su vez llamará a EapPeerGetIdentity en el método interno.

Interacción del usuario con el flujo de llamadas API con métodos Tunnel

En algunos casos, cuando la identidad no está disponible o cuando el usuario debe facilitar información adicional, el método Eap genera un cuadro de diálogo de interfaz de usuario en el suplicante.

En tales casos, suele tener lugar la siguiente secuencia de llamadas para obtener información directamente del usuario.

  • El método Tunnel Eap devuelve el código de la acción para invocar la interfaz de usuario en EapHost. El suplicante llama a EapHostPeerGetUIContext para obtener la información de contexto de la interfaz de usuario actual para el cuadro de diálogo de la interfaz de usuario.

  • Hecho esto, el suplicante llama a EapHostPeerInvokeInteractiveUI. Esta función usa la información de contexto de la interfaz de usuario para generar una interfaz de usuario interactiva que sirve para obtener información sobre las credenciales del usuario. El proceso de interfaz de usuario carga Eappcfg.dll y obtiene los punteros a EapPeerInvokeInteractiveUI y EapPeerFreeMemory.

    Nota:

    Normalmente, el proceso de interfaz de usuario recopila la interfaz de usuario o controla la interfaz de usuario interactiva y es independiente del proceso del suplicante. No es necesario separar los dos procesos de EAPHost, pero si se hace, se aprovecha la ventaja de hacer que el proceso de interfaz de usuario interactúe con el escritorio.

     

  • EapHost llama a EapPeerInvokeIdentityUI en el método Tunnel para obtener información de la identidad de usuario.

  • Para obtener la identidad de usuario del método interno, el método Tunnel llama a EapHostPeerInvokeIdentityUI en el EAPHost interno.

  • El EAPHost interno llama a EapPeerInvokeIdentityUI en el método interno para invocar la interfaz de usuario de identidad del usuario.

  • EapHostPeerSetUIContext aporta información de contexto de la interfaz de usuario nueva o actualizada al método EAP del mismo nivel cargado en EAPHost después de que se haya generado la interfaz de usuario.

En el diagrama siguiente se explica la secuencia de llamadas API con métodos Tunnel

secuencia de llamadas API con métodos Tunnel

Secuencia de llamadas de EAPHost

Secuencia de llamadas API de suplicante

Referencia de la API de EAPHost del suplicante