Nota
L'accés a aquesta pàgina requereix autorització. Podeu provar d'iniciar la sessió o de canviar els directoris.
L'accés a aquesta pàgina requereix autorització. Podeu provar de canviar els directoris.
En esta sección se describen las interfaces usadas o implementadas por las aplicaciones que usan el SDK del Administrador de dispositivos de Windows Media para comunicarse con dispositivos. El término "aplicación" que se usa aquí significa cualquier objeto ejecutable, complemento o COM que exista en un equipo de escritorio y necesite comunicación de alto nivel con un dispositivo portátil conectado. Esto puede incluir una aplicación del reproductor multimedia, un complemento del Reproductor de Windows Media (si necesita acceso directo a un dispositivo portátil) o un objeto COM de medición de recuento de reproducción.
La aplicación implementa algunas de estas interfaces, mientras que la aplicación llama a otras. La documentación de cada interfaz indica si se implementa o se llama (y si se implementa, ya sea opcional o obligatorio).
Las aplicaciones usan las siguientes interfaces o clases.
| Interfaz o clase | Descripción |
|---|---|
| CSecureChannelClient (clase) | Clase auxiliar que permite que las aplicaciones se autentiquen, cifren y descifren datos y creen MAC. |
| IWMDeviceManager | Interfaz de Windows Media Device Manager de nivel superior para aplicaciones. |
| IWMDeviceManager2 | Extiende IWMDeviceManager proporcionando métodos de enumeración avanzados y otros métodos. |
| IWMDeviceManager3 | Extiende la interfaz IWMDeviceManager2 proporcionando un método que establece la preferencia de enumeración del dispositivo. |
| IWMDMDevice | Proporciona métodos para examinar y explorar un único dispositivo portátil. |
| IWMDMDevice2 | Extiende IWMDMDevice haciendo posible obtener los formatos de vídeo admitidos por un dispositivo, buscar un almacenamiento por nombre y usar páginas de propiedades. |
| IWMDMDevice3 | Extiende IWMDMDevice2 proporcionando métodos para consultar un dispositivo para las propiedades, enviar códigos de control de E/S de dispositivo y proporcionar métodos actualizados para buscar almacenamientos y recuperar funcionalidades de formato de dispositivo. |
| IWMDMDeviceControl | Proporciona métodos para controlar dispositivos. |
| IWMDMDeviceSession | Mejora la eficacia de las operaciones de dispositivo mediante la agrupación de varias operaciones en una sesión |
| IWMDMEnumDevice | Enumera los dispositivos portátiles conectados a un equipo. |
| IWMDMEnumStorage | Enumera los almacenamientos en un dispositivo. |
| IWMDMMetaData | Establece y recupera propiedades de metadatos (como artista, álbum, género, etc.) de un almacenamiento. |
| IWMDMObjectInfo | Obtiene y establece información que controla cómo se controlan los archivos reproducibles en el dispositivo mediante la interfaz IWMDMDeviceControl . |
| IWMDMRevoked | Recupera la dirección URL desde la que se pueden descargar los componentes actualizados, si se produce un error de revocación de una transferencia. |
| IWMDMStorage | Proporciona métodos para examinar y explorar un almacenamiento (archivo, carpeta, lista de reproducción) en un dispositivo. |
| IWMDMStorage2 | Extiende IWMDMStorage , ya que permite obtener un almacenamiento secundario por nombre y obtener y establecer atributos extendidos. |
| IWMDMStorage3 | Extiende IWMDMStorage2 exponiendo metadatos. |
| IWMDMStorage4 | Extiende IWMDMStorage3 proporcionando métodos para recuperar un subconjunto de metadatos disponibles para un almacenamiento y para establecer y recuperar una lista de referencias a otros almacenamientos. |
| IWMDMStorageControl | Se usa para insertar, eliminar o mover archivos dentro de un dispositivo, o entre un dispositivo y el equipo. |
| IWMDMStorageControl2 | Extiende IWMDMStorageControl , ya que permite establecer el nombre del archivo de destino al insertar contenido en un almacenamiento. |
| IWMDMStorageControl3 | Extiende IWMDMStorageControl2 , lo que permite pasar un puntero de interfaz IWMDMMetaData . |
| IWMDMStorageGlobals | Proporciona métodos para recuperar información global sobre un medio de almacenamiento (como una tarjeta ROM flash) en un dispositivo. |
| IWMDRMDeviceApp | Permite que una aplicación realice la medición, la sincronización de licencias y la actualización de los componentes DRM de un dispositivo. |
| IWMDRMDeviceApp2 | Extiende IWMDRMDeviceApp proporcionando una nueva versión del método QueryDeviceStatus . |
Interfaces de devolución de llamada
Una aplicación implementa las siguientes interfaces opcionales para realizar un seguimiento del progreso de una solicitud asincrónica, como una solicitud de lectura o escritura.
| Interfaz | Descripción |
|---|---|
| IWMDMNotification | Permite que las aplicaciones y los proveedores de servicios reciban notificaciones cuando los dispositivos o los almacenamientos de memoria (como las tarjetas RAM) están conectados o desconectados del equipo. |
| IWMDMOperation2 | Extiende IWMDMOperation proporcionando métodos para obtener y establecer atributos extendidos. |
| IWMDMOperation3 | Extiende IWMDMOperation proporcionando un nuevo método para transferir datos sin cifrar para lograr una mayor eficacia. |
| IWMDMOperation | Permite a una aplicación controlar cómo se leen o escriben los datos en el equipo durante una transferencia de archivos. |
| IWMDMProgress2 | Extiende el método IWMDMProgress::End proporcionando un indicador de estado. |
| IWMDMProgress3 | Extiende IWMDMProgress2 proporcionando parámetros de entrada adicionales para especificar el identificador de evento y la información específica del contexto. |
| IWMDMProgress | Permite a una aplicación realizar un seguimiento del progreso de las operaciones, como dar formato a medios o transferencias de archivos. |
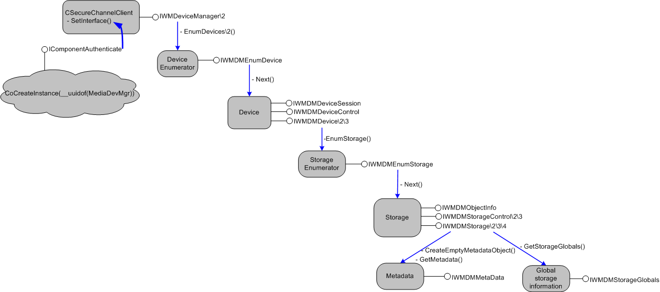
En el diagrama siguiente se muestra cómo se adquieren la mayoría de las interfaces de aplicación importantes de la interfaz IWMDeviceManager raíz. Una aplicación obtiene esta interfaz raíz mediante la cocreación del objeto MediaDevMgr, solicitando la interfaz IComponentAuthenticate , autenticando el componente y solicitando el IWMDeviceManager (estos pasos se describen en Autenticación de la aplicación). Una vez adquirida esta interfaz raíz, se llama a IWMDeviceManager::EnumDevices para crear un objeto que implemente IWMDMEnumDevice. Otras interfaces se obtienen llamando a métodos en interfaces en el orden mostrado. Las interfaces derivadas como IWMDMDevice2 se obtienen llamando a QueryInterface en la interfaz base.
En el diagrama siguiente, las interfaces derivadas se etiquetan mediante barras diagonales, por lo que "IWMDMStorage/2/3" indicaría IWMDMStorage, IWMDMStorage2 e IWMDMStorage3.
Temas relacionados