Nota
L'accés a aquesta pàgina requereix autorització. Podeu provar d'iniciar la sessió o de canviar els directoris.
L'accés a aquesta pàgina requereix autorització. Podeu provar de canviar els directoris.
El Subsistema de Windows para Linux (WSL) ahora es de código abierto.
El código que alimenta WSL está disponible en GitHub: versiones de microsoft/WSL.
Obtenga información sobre lo que significa, cómo descargar WSL, compilar a partir del código fuente e información general sobre los componentes de WSL, etc.
Información general sobre los componentes
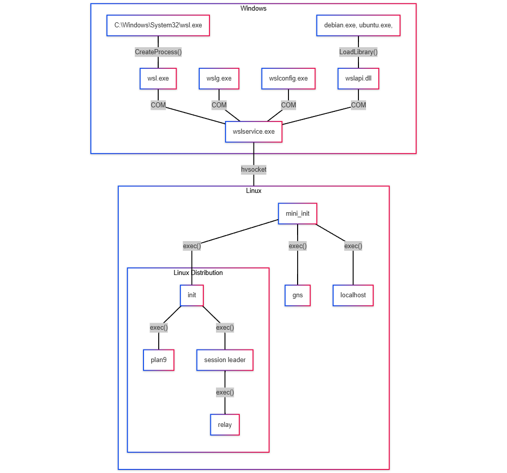
WSL se compone de un conjunto de componentes de distribución. Algunos se ejecutan en Windows y algunos se ejecutan dentro de la máquina virtual WSL 2.
El código de WSL se puede dividir en estas áreas principales:
Ejecutables de línea de comandos que son los puntos de entrada para interactuar con WSL:
wsl.exe,wslconfig.exeywslg.exe. Estos son los procesos que se ejecutan desdeC:\\Windows\System32\wsl.exe>CreateProcess().El servicio WSL que inicia la máquina virtual (VM) de WSL, inicia las distribuciones de Linux instaladas, monta recursos compartidos de acceso a archivos y mucho más:
wslservice.exe.Procesos init y demonios de Linux, archivos binarios que se ejecutan en Linux para proporcionar funcionalidad de WSL:
initpara el arranque,gnspara la configuración de red,localhostpara el reenvío de puertos, etc.Compartir archivos de Linux en Windows con la implementación del servidor Plan9 de WSL:
plan9.
Obtenga más información sobre cada componente en el sitio de documentos de código abierto de WSL: wsl.dev.
El código fuente de WSL es compatible con estos componentes adicionales de código abierto:
- microsoft/wslg: habilitar el subsistema de Windows para Linux para incluir compatibilidad con escenarios relacionados con el servidor Wayland y X: La interfaz gráfica de usuario (GUI) para ejecutar aplicaciones Linux con una interfaz de usuario (no solo en la línea de comandos).
- microsoft/WSL2-Linux-Kernel: el origen del kernel de Linux usado en el Subsistema de Windows para Linux 2 (WSL2): el kernel de Linux WSL2.
Los siguientes componentes siguen formando parte de la imagen de Windows y no están abiertos en este momento:
-
Lxcore.sys: el controlador del lado del kernel que alimenta WSL 1 -
P9rdr.sysyp9np.dll: los componentes que ejecutan el redireccionamiento del\\wsl.localhostsistema de archivos (de Windows a Linux)
Para obtener más información sobre el historial y la comunidad detrás de WSL de código abierto, consulte el anuncio del blog de Microsoft Build 2025: El subsistema de Windows para Linux ahora es de código abierto por Pierre Boulay.
Visite el repositorio de WSL en GitHub para contribuir: microsoft/WSL.
Windows Subsystem for Linux