Poznámka:
Přístup k této stránce vyžaduje autorizaci. Můžete se zkusit přihlásit nebo změnit adresáře.
Přístup k této stránce vyžaduje autorizaci. Můžete zkusit změnit adresáře.
Platí pro:SQL Server na Windows
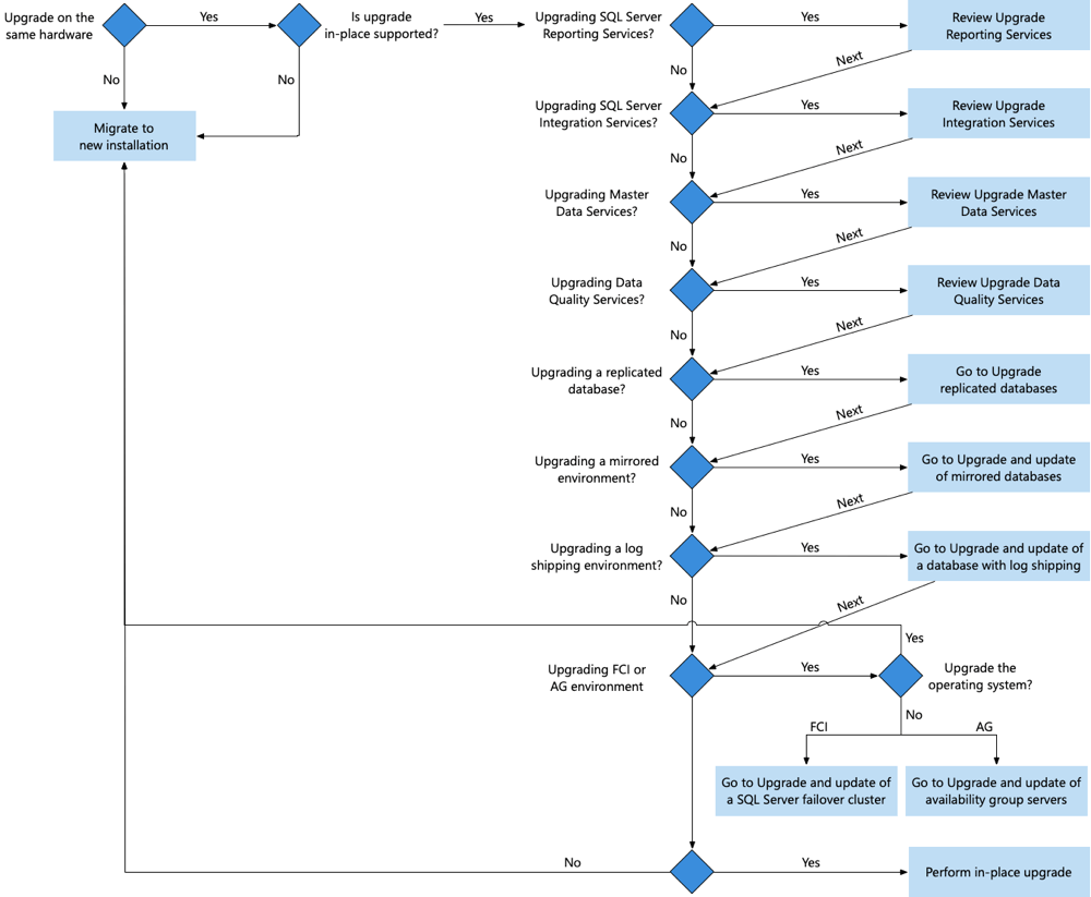
Při plánování upgradu databázového stroje z předchozí verze SQL Serveru je potřeba zvážit několik přístupů, abyste minimalizovali výpadky a rizika. Můžete provést místní upgrade, migrovat na novou instalaci nebo provést postupný upgrade. Následující diagram vám pomůže vybrat si z těchto přístupů. Každý přístup v diagramu je také popsán v článku. Pokud potřebujete asistenci s rozhodovacími body v diagramu, zkontrolujte také plán upgradu databázového stroje a jeho otestování.
Stáhnout
Pokud chcete stáhnout SQL Server, navštivte centrum hodnocení.
Máte účet Azure? Pak přejděte na Azure Marketplace, kde můžete aktivovat virtuální počítač s již nainstalovanou edicí SQL Server Developer.
Možnosti upgradu Azure SQL
Můžete také zvážit upgrade databáze Azure SQL, spravované instance Azure SQL nebo virtualizace prostředí SQL Serveru v rámci plánu upgradu. Další informace o těchto možnostech najdete na následujících odkazech:
Přímý upgrade
Při tomto přístupu instalační program SQL Serveru upgraduje stávající instalaci SQL Serveru nahrazením stávajících bitů SQL Serveru novými bity SQL Serveru a potom upgraduje každou ze systémových a uživatelských databází.
Přímý způsob upgradu je nejjednodušší, vyžaduje nějakou dobu výpadku, trvá déle, pokud je potřeba obnovit původní stav, a není podporován ve všech situacích.
Seznam funkcí podporovaných edicemi SQL Serveru ve Windows najdete tady:
- Edice a podporované funkce SQL Serveru 2025
- Edice a podporované funkce SQL Serveru 2022
- Edice a podporované funkce sql Serveru 2019
- Edice a podporované funkce SQL Serveru 2017
- Edice a podporované funkce SQL Serveru 2016
Tento přístup se často používá v následujících scénářích:
Vývojové prostředí bez nastavení vysoké dostupnosti
Provozní prostředí, které není kritické pro provoz, je schopno tolerovat výpadky a běží na nedávném hardwaru a softwaru. Velikost výpadku závisí na velikosti databáze a rychlosti subsystému V/V. Pokud se používají tabulky optimalizované pro paměť, upgrade SQL Serveru 2014 (12.x) vyžaduje určitý čas navíc. Další informace naleznete v tématu Plán a otestování plánu upgradu databázového stroje.
Na vysoké úrovni jsou kroky potřebné pro místní upgrade databázového stroje následující:
Diagram
.
Podrobné kroky najdete v tématu Upgrade SQL Serveru pomocí průvodce instalací.
Úvahy
Instalační program SYSTÉMU SQL Server zastaví a restartuje instanci SYSTÉMU SQL Server jako součást kontrol před upgradem.
Při upgradu SQL Serveru se předchozí instance SQL Serveru přepíše a na vašem počítači už nebude existovat. Před upgradem zálohujte databáze SQL Serveru a další objekty přidružené k předchozí instanci SQL Serveru.
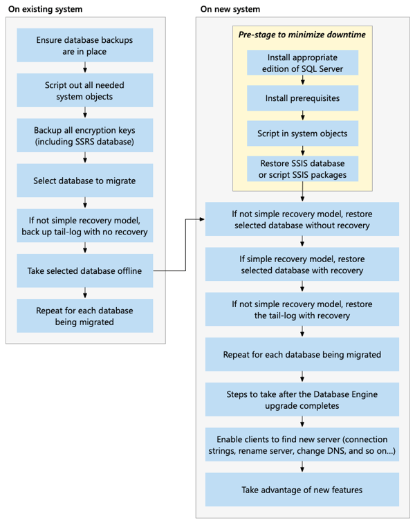
Migrace na novou instalaci
Díky tomuto přístupu udržujete aktuální prostředí, zatímco vytváříte nové prostředí SQL Serveru, často na novém hardwaru a s novou verzí operačního systému. Po instalaci SQL Serveru v novém prostředí provedete několik kroků pro přípravu nového prostředí, abyste mohli migrovat existující uživatelské databáze z existujícího prostředí do nového prostředí a minimalizovat prostoje. Mezi tyto kroky patří migrace následujících:
Systémové objekty: Některé aplikace závisejí na informacích, entitách a/nebo objektech mimo rozsah databáze jednoho uživatele. Aplikace má obvykle závislosti na
masteramsdbdatabázích a také v uživatelské databázi. Vše, co je uloženo mimo uživatelskou databázi, která je nutná pro správné fungování této databáze, musí být zpřístupněno v instanci cílového serveru. Například přihlášení aplikace se ukládají jako metadata v databázimastera musí se znovu vytvořit na cílovém serveru. Pokud plán údržby aplikace nebo databáze závisí na úlohách agenta SQL Serveru, jejichž metadata jsou uložena vmsdbdatabázi, musíte tyto úlohy znovu vytvořit v instanci cílového serveru. Podobně jsou metadata triggeru na úrovni serveru uložena vmaster.Když přesunete databázi aplikace do jiné instance serveru, musíte znovu vytvořit všechna metadata závislých entit a objektů v
masteramsdbv instanci cílového serveru. Pokud například databázová aplikace používá triggery na úrovni serveru, pouhé připojení nebo obnovení databáze v novém systému nestačí. Databáze nefunguje podle očekávání, pokud ručně znovu nevytvoříte metadata pro tyto triggery v databázimaster. Podrobné informace najdete v tématu Správa metadat při zpřístupnění databáze na jiném serveru.balíčky integračních služeb uložené v
msdb: Pokud balíčky ukládáte domsdb, musíte tyto balíčky buď skriptovat pomocí nástroje dtutil Utility, nebo je znovu nasadit na nový server. Před použitím balíčků na novém serveru je potřeba upgradovat balíčky na SQL Server. Další informace naleznete v tématu Upgrade balíčků Integračních služeb.Šifrovací klíče služby Reporting Services: Důležitou součástí konfigurace serveru sestav je vytvoření záložní kopie symetrického klíče používaného k šifrování citlivých informací. Pro mnoho rutinních operací se vyžaduje záložní kopie klíče a umožňuje znovu použít existující databázi serveru sestav v nové instalaci. Další informace najdete v tématu Zálohování a obnovení šifrovacích klíčů služby SQL Server Reporting Services (SSRS) a upgrade a migrace služby Reporting Services.
Jakmile má nové prostředí SQL Serveru stejné systémové objekty jako existující prostředí, pak migrujete uživatelské databáze z existujícího systému do instance SQL Serveru způsobem, který minimalizuje výpadky stávajícího systému. Migraci databáze provedete buď pomocí zálohování a obnovení, nebo přesměrováním LUNů, pokud jste v prostředí SAN. Kroky pro obě metody jsou uvedené v následujících diagramech.
Opatrnost
Velikost výpadku závisí na velikosti databáze a rychlosti subsystému V/V. Upgrade SQL Serveru 2014 (12.x) při použití tabulek optimalizovaných pro paměť bude chvíli trvat. Další informace naleznete v tématu Plán a otestování plánu upgradu databázového stroje.
Po migraci uživatelských databází nasměrujete nové uživatele na novou instanci SQL Serveru pomocí jedné z několika metod (například přejmenování serveru, použití položky DNS a úpravy připojovacích řetězců). Nový přístup k instalaci snižuje riziko a výpadky v porovnání s místní upgrade a usnadňuje upgrade hardwaru a operačního systému s upgradem na SQL Server.
Poznámka
Pokud už máte řešení vysoké dostupnosti (HA) nebo prostředí s více instancemi SQL Serveru, přejděte k postupnému upgradu. Pokud nemáte zavedené řešení vysoké dostupnosti, můžete zvážit dočasné nakonfigurování zrcadlení databáze, abyste dále minimalizovali výpadky během tohoto upgradu, nebo využít této příležitosti k nastavení Always On skupiny dostupnosti jako trvalého řešení vysoké dostupnosti.
K upgradu můžete například použít tento přístup:
- Instalace SQL Serveru v nepodporovaném operačním systému.
- Instalace SQL Serveru x86 (32bitová verze) jako SQL Server 2016 (13.x) a novější verze nepodporují instalace x86.
- SQL Server na nový hardware nebo novou verzi operačního systému.
- SQL Server s konsolidací serverů
- SQL Server 2005 (9.x), jako SQL Server 2016 (13.x) a novější verze nepodporují místní upgrade SQL Serveru 2005 (9.x). Další informace naleznete v tématu možnosti ukončení podpory pro SQL Server.
Postup potřebný pro nový upgrade instalace se mírně liší podle toho, jestli používáte připojené úložiště nebo úložiště SAN.
Připojené prostředí úložiště: Pokud máte prostředí SQL Serveru využívající připojené úložiště, následující diagram a odkazy v něm vás provedou postupem potřebným pro upgrade či novou instalaci databázového stroje.
cs-CZ: prostředí úložiště SAN: Pokud máte prostředí SQL Serveru využívající úložiště SAN, následující diagram a odkazy v něm vás provedou kroky potřebnými pro upgrade instalace databázového stroje.
Postupný upgrade
V prostředích řešení SQL Serveru zahrnujících více instancí SYSTÉMU SQL Server, které je potřeba upgradovat v určitém pořadí, aby se maximalizovala doba provozu, minimalizovala rizika a zachovala funkčnost, je vyžadován postupný upgrade. Postupný upgrade je v podstatě upgrade několika instancí SQL Serveru v určitém pořadí. Buď provedete místní upgrade každé existující instance SQL Serveru, nebo nový upgrade instalace, který v rámci projektu upgradu usnadňuje upgrade hardwaru nebo operačního systému. Existuje několik scénářů, ve kterých je potřeba použít postup postupného upgradu. Tyto informace jsou popsané v následujících článcích:
- Skupiny dostupnosti: Podrobné kroky pro provedení postupného upgradu v tomto prostředí najdete v tématu Upgradování replik skupiny dostupnosti.
- Instance clusteru s podporou převzetí služeb při selhání: Podrobné kroky pro provedení postupného upgradu v tomto prostředí najdete v tématu Upgrade instance clusteru s podporou převzetí služeb při selhání.
- Zrcadlené instance: Podrobné kroky pro provedení postupného upgradu v tomto prostředí najdete v tématu Upgrade zrcadlených instancí
- Instance pro přesouvání protokolů: Podrobné kroky pro provedení postupného upgradu v tomto prostředí najdete v tématu Upgrady přesouvání protokolů na SQL Server 2016 (Transact-SQL)
- Prostředí replikace: Podrobné kroky pro provedení postupného upgradu v tomto prostředí najdete v tématu Upgrade nebo oprava replikovaných databází.
- Prostředí služby SQL Server Reporting Services se škálováním na více systémů: Podrobné kroky pro provedení postupného upgradu v tomto prostředí najdete v tématu Upgrade a migrace služby Reporting Services.