Poznámka:
Přístup k této stránce vyžaduje autorizaci. Můžete se zkusit přihlásit nebo změnit adresáře.
Přístup k této stránce vyžaduje autorizaci. Můžete zkusit změnit adresáře.
Platí pro: SQL Server 2025 (17.x)
SQL Server 2025 (17.x) vychází z předchozích verzí, aby se SQL Server zvětšil jako platforma, která vám dává výběr vývojových jazyků, datových typů, místních nebo cloudových prostředí a operačních systémů.
Tento článek shrnuje nové funkce a vylepšení pro SQL Server 2025 (17.x).
Získání SQL Serveru 2025
Přezkoumání:
Nejlepších zkušeností s SQL Serverem 2025 (17.x) získáte pomocí nejnovějších nástrojů.
Změny edice
Edice Standard
Zvýšené limity kapacity pro edici SQL Server 2025 (17.x) Standard:
- Maximální výpočetní kapacita používaná jednou instancí: omezená na méně než 4 sokety nebo 32 jader.
- Maximální paměť fondu vyrovnávací paměti na instanci SQL Serveru 2025 (17.x): 256 GB.
Správce prostředků je teď k dispozici v edicích Standard a Standard Developer se stejnými funkcemi jako v edici Enterprise.
Webová edice
- Webová edice je ukončena. Další informace naleznete v části Změny produktu v blogovém příspěvku SQL Server 2025 GA.
Edice Express
Zvýšení limitů kapacity pro edici SQL Server 2025 (17.x) Express:
- Maximální velikost relační databáze: 50 GB.
- Edice Express s pokročilými službami (SQLEXPRADV) je ukončena.
- Edice Express teď obsahuje všechny funkce, které byly dříve dostupné v edici Express s pokročilými službami.
Nové edice pro vývojáře
Následující bezplatné edice jsou navržené tak, aby poskytovaly všechny funkce odpovídajících placených edic. Dají se použít k vývoji aplikací SQL Serveru, aniž by vyžadovaly placenou licenci.
Informace o funkcích podle edice najdete v edicích a podporovaných funkcích SQL Serveru 2025.
Edice Standard Developer
SQL Server 2025 Standard Developer edition je bezplatná edice licencovaná pro vývoj. Zahrnuje všechny funkce edice SQL Server Standard.
Vyvíjejte nové aplikace pro edici Standard.
Nastavte přípravné prostředí pro certifikaci upgradu existující aplikace z edice Standard na edici SQL Server 2025 Standard před jejím nasazením v produkčním prostředí.
Edice Enterprise Developer
EDICE SQL Server 2025 Enterprise Developer obsahuje funkce edice SQL Server Enterprise.
- Vyvíjejte nové aplikace pro edici Enterprise.
Funkčně ekvivalentní edici Developer v předchozích verzích.
Zvýrazněné funkce
Následující části identifikují funkce, které jsou vylepšeny nebo zavedeny v SYSTÉMU SQL Server 2025 (17.x).
- Umělá inteligence
- Vývojář
- analýzy
- dostupnost
- Zabezpečení
- Databázový stroj
- úložiště dotazů a inteligentní zpracování dotazů
- Jazyk
- Nářadí
- Microsoft Fabric
AI
| Nová funkce nebo aktualizace | Podrobnosti |
|---|---|
| GitHub Copilot v aplikaci SQL Server Management Studio | Ptejte se. Získejte odpovědi z vašich dat. |
| Vektorový datový typ | Ukládejte vektorová data optimalizovaná pro operace, jako je vyhledávání podobnosti a aplikace strojového učení. Vektory jsou uloženy v optimalizovaném binárním formátu, ale jsou zpřístupněny jako pole JSON pro usnadnění. Každý prvek vektoru lze uložit buď jako datový typ s plovoucí desetinnou čárkou jednoduché přesnosti (4 bajty), nebo jako datový typ s plovoucí desetinnou čárkou poloviční přesnosti (2 bajty). |
| funkce vektoru | Nové skalární funkce provádějí operace s vektory v binárním formátu, což umožňuje aplikacím ukládat vektory a manipulovat s nimi v databázovém stroji SQL. |
| Vektorový index | Vytvořte a spravujte indexy přibližných vektorů, abyste rychle a efektivně našli podobné vektory jako daný referenční vektor. Indexy vektorů dotazu z sys.vector_indexes Vyžaduje konfiguraci databáze s oborem PREVIEW_FEATURES. |
| Správa externích modelů AI | Správa externích objektů modelu AI pro vkládání úkolů (vytváření vektorových polí) přistupující ke koncovým bodům odvozování REST AI |
Developer
| Nová funkce nebo aktualizace | Podrobnosti |
|---|---|
| Změna streamování událostí | Zachyťte a publikujte přírůstkové změny dat DML (například aktualizace, vkládání a odstraňování) téměř v reálném čase. Streamování událostí změn odesílá podrobnosti o změnách dat, jako je schéma, předchozí hodnoty a nové hodnoty do služby Azure Event Hubs v jednoduchém cloudEventu serializovaném jako nativní JSON nebo binární soubor Avro. Vyžaduje konfiguraci databáze s oborem PREVIEW_FEATURES. |
| Párování přibližných řetězců | Zkontrolujte, jestli jsou dva řetězce podobné, a vypočítejte rozdíl mezi dvěma řetězci. Vyžaduje konfiguraci databáze s oborem PREVIEW_FEATURES. |
| regulárních výrazů | Definujte vzor hledání textu s posloupností znaků. Dotazujte SQL Server pomocí regulárních výrazů pro vyhledávání, nahrazování nebo ověřování textových dat. |
| Funkce regulárních výrazů | Porovnává složité vzory a manipuluje s daty v SQL Serveru pomocí regulárních výrazů. |
| Vyvolání externího koncového bodu REST | Při volání systémové uložené procedury sp_invoke_external_rest_endpoint můžete: – Volání koncových bodů REST/GraphQL z jiných služeb Azure – Zpracování dat pomocí funkce Azure Functions – Aktualizace řídicího panelu Power BI – Volání místního koncového bodu REST – Promluvte si se službami Azure OpenAI |
| dat JSON v SQL Serveru | Použití integrovaných funkcí a operátorů SQL Serveru s daty JSON uloženými v nativním binárním formátu: – Parsujte text JSON a načtěte nebo upravte hodnoty. – Transformuje pole objektů JSON do formátu tabulky. – Spusťte libovolný Transact-SQL dotaz na převedené objekty JSON. – Naformátujte výsledky Transact-SQL dotazů ve formátu JSON. – Další informace a příklady najdete v datovém typu JSON. |
| Optimalizace dávkového režimu pro vestavěné funkce | Vylepšení výkonu pro následující předdefinované funkce: - Matematické funkce - DATETRUNC |
| Nová čínská kolace | Verze 160, která podporuje standard GB18030-2022. |
Analytika
| Nová funkce nebo aktualizace | Podrobnosti |
|---|---|
| Připojení ke zdrojům dat ODBC pomocí PolyBase na SQL Serveru v Linuxu | Podporuje zdroje dat ODBC pro SQL Server v Linuxu. |
| Nativní podpora pro konkrétní typy zdrojů | Služby PolyBase se už nevyžadují pro parquet, Delta nebo CSV. |
| Podpora TDS 8.0 pro PolyBase | Pokud používáte funkce ovladače Microsoft ODBC pro SQL Server ve Windows pro PolyBase, TDS 8.0 je k dispozici pro SQL Server jako externí zdroj dat. |
| Podpora PolyBase pro spravovanou identitu | Použití spravované identity ke komunikaci se službou Microsoft Azure Blob Storage a Microsoft Azure Data Lake Storage |
Dostupnost a zotavení po havárii
| Nová funkce nebo aktualizace | Podrobnosti |
|---|---|
| Skupiny dostupnosti AlwaysOn | |
| Vylepšení obsluhy asynchronních požadavků na stránky v rámci skupiny dostupnosti | Během obnovení převzetí služeb při selhání proveďte asynchronní požadavky na stránky a dávky. Ve výchozím nastavení povolena. |
| Povolit databázi přepnout do stavu řešení | Po selhání čtení trvalých konfiguračních dat kvůli přerušení síťové služby. |
| Konfigurace čekací doby na potvrzení AG skupiny v milisekundách | Nastavte availability group commit time pro repliku skupiny dostupnosti v milisekundách, aby se transakce odesílaly do sekundární repliky rychleji. |
| Řízení toku komunikace pro skupiny dostupnosti | Nová sp_configure možnost umožňuje primární replice určit, jestli sekundární replika zaostává. Pomocí nové možnosti konfigurace můžete optimalizovat komunikaci mezi koncovými body HADR. |
| Podpora distribuované skupiny dostupnosti pro obsaženou AG | Nakonfigurujte distribuovanou skupinu dostupnosti mezi dvěma skupinami dostupnosti. |
| Vylepšení synchronizace distribuované AG | Zlepšuje výkon synchronizace snížením saturace sítě, když jsou globální primární a přesměrovací repliky v režimu asynchronního potvrzení. |
| Rychlé převzetí služeb při selhání pro přetrvávající problémy se stavem skupiny dostupnosti |
RestartThreshold Nastavte hodnotu skupiny dostupnosti AlwaysOn na hodnotu 0, která říká clusteru s podporou převzetí služeb při selhání systému Windows Server (WSFC), aby okamžitě převzala služby při selhání prostředku skupiny dostupnosti, když se zjistí trvalý problém se stavem. |
| Vylepšená diagnostika vypršení časového limitu kontroly stavu | Zlepšuje výkon synchronizace snížením saturace sítě, když jsou globální primární a přesměrovací repliky v režimu asynchronního potvrzení. Tato změna je ve výchozím nastavení povolená a nevyžaduje žádnou konfiguraci. |
| ODEBRÁNÍ naslouchací IP adresy | Nový parametr v ALTER AVAILABILITY GROUP příkazu Transact-SQL umožňuje odebrat IP adresu z naslouchacího procesu bez odstranění naslouchacího procesu. |
Nastavení NONE směrování jen pro čtení nebo pro čtení i zápis |
Při konfiguraci READ_WRITE_ROUTING_URL a READ_ONLY_ROUTING_URL můžete nastavit NONE pro vrácení zadaného směrování tím, že použijete příkaz Transact-SQL ALTER AVAILABILITY GROUP, který automaticky nasměruje provoz zpět na primární repliku. |
| Konfigurace šifrování TLS 1.3 pomocí TDS 8.0 | Nakonfigurujte šifrování TLS 1.3 pro komunikaci mezi WSFC a replikou skupiny dostupnosti AlwaysOn s podporou TDS 8.0 . |
| Instance clusteru s podporou převzetí služeb při selhání AlwaysOn | |
| Konfigurace šifrování TLS 1.3 pomocí TDS 8.0 | Nakonfigurujte šifrování TLS 1.3 pro komunikaci mezi instancí clusteru s podporou převzetí služeb při selhání (FCI) WSFC a AlwaysOn s podporou TDS 8.0 . |
| Backups | |
| Zálohování do neměnného úložiště objektů blob | K dispozici při zálohování na adresu URL. |
| Zálohování na sekundárních replikách | Kromě záloh jen pro kopírování teď můžete provádět úplné a rozdílové zálohy na jakékoli sekundární replice. |
| Přesun protokolů | |
| Konfigurace šifrování TLS 1.3 pomocí TDS 8.0 | Nakonfigurujte šifrování TLS 1.3 pro komunikaci mezi servery v topologii přesouvání protokolů. |
Zabezpečení
| Nová funkce nebo aktualizace | Podrobnosti |
|---|---|
| Vylepšení mezipaměti zabezpečení | Zruší platnost mezipamětí pouze pro konkrétní přihlášení. Pokud jsou položky mezipaměti zabezpečení neplatné, ovlivní to jenom ty položky, které patří do ovlivněného přihlášení. Toto vylepšení minimalizuje dopad ověřování oprávnění mimo mezipaměť pro uživatele, kteří nemají vliv na přihlášení. |
| Podpora režimu odsazení OAEP pro šifrování RSA | Podpora certifikátů a asymetrických klíčů, přidání vrstev zabezpečení do procesů šifrování a dešifrování |
| PBKDF pro hodnoty hash hesel je ve výchozím nastavení zapnuto | Používá PBKDF2 pro hodnoty hash hesel ve výchozím nastavení, vylepšuje zabezpečení hesel a pomáhá zákazníkům dodržovat NIST SP 800-63b. |
| Spravovaná identita s ověřováním pomocí Microsoft Entra | Může používat spravovanou identitu serveru s podporou Arc ve odchozích připojeních ke komunikaci s prostředky Azure a příchozí připojení externím uživatelům pro připojení k SQL Serveru. Vyžaduje SQL Server povolený službou Azure Arc. |
| Zálohování a obnovení z adresy URL se spravovanou identitou | Zálohovat nebo obnovit z adresy URL se spravovanou identitou Vyžaduje SQL Server povolený službou Azure Arc. |
| Podpora spravované identity pro rozšiřitelnou správu klíčů pomocí služby Azure Key Vault | Podporováno pro EKM pomocí AKV a spravovaných modulů hardwarového zabezpečení (HSM). Vyžaduje SQL Server povolený službou Azure Arc. |
| Vytváření přihlášení Microsoft Entra a uživatelů s neunique zobrazovanými jmény | Podpora syntaxe WITH OBJECT_ID T-SQL při použití příkazu CREATE LOGIN nebo CREATE USER |
| Podpora vlastních zásad hesel v Linuxu | Vynucujte vlastní zásady hesel pro přihlášení k ověřování SQL na SQL Serveru v Linuxu. |
| Konfigurace šifrování TLS 1.3 s podporou TDS 8.0 | Šifrování TLS 1.3 přidané s TDS 8 pro následující funkce: - Agent SQL Serveru - Nástroj sqlcmd - nástroj bcp - Služba SQL Writer - Konfigurace shromažďování dat o využití a diagnostice pro SQL Server (CEIP) - Virtualizace dat pomocí PolyBase na SQL Serveru - Skupiny dostupnosti AlwaysOn - Instance clusteru s podporou převzetí služeb při selhání alwaysOn (FCI) - Propojené servery - Transakční replikace - Sloučení replikace - Peer-to-peer - Replikace snímků - Přesouvání protokolů Zkontrolujte zásadní změny. |
Databázový stroj
| Nová funkce nebo aktualizace | Podrobnosti |
|---|---|
| Optimalizované uzamčení | Snižuje spotřebu paměti blokování a uzamčení a zabraňuje eskalaci zámků. |
| Zásady správného řízení prostředků prostoru tempdb | Zlepšuje spolehlivost a zabraňuje výpadkům tím, že brání nekontrolovaným úlohám ve spotřebování velkého množství místa v tempdb. |
| Zrychlené obnovení databáze v databázi tempdb | Poskytuje výhody zrychleného obnovení databáze pro transakce v tempdb databázi, jako jsou transakce, které používají dočasné tabulky. |
| Trvalé statistiky pro čitelné sekundární soubory | Vytvoří trvalé statistiky pro čitelné sekundární soubory, aby byly optimalizované úlohy, které běží na sekundárních replikách. |
| Vylepšení sledování změn | Adaptivní mělké čištění zlepšuje výkon automatického čištění sledování změn. |
| Vylepšení columnstore | Několik vylepšení indexů columnstore: – Seřazené neclusterované indexy columnstore - Sestavení online indexu a vylepšená kvalita řazení pro seřazené indexy columnstore – Vylepšené operace zmenšení při přítomnosti clusterovaných indexů columnstore |
| Odebrání kontejneru a skupiny souborů optimalizované pro paměť | Podporuje odebrání kontejnerů a skupin souborů optimalizovaných pro paměť při odstranění všech objektů OLTP In-Memory. |
| Podpora tmpfs pro databázi tempdb v Linuxu | Povolte a spusťte tempdb na tmpfs pro SQL Server na Linuxu. |
| Komprimační algoritmus ZSTD Backup | SQL Server 2025 (17.x) přidává rychlejší a efektivnější algoritmus komprese záloh – ZSTD. |
| Optimalizované sp_executesql | Účinně snižte dopad náporu při kompilaci. Kompilační bouře je situace, kdy se současně kompiluje velký počet dotazů, což vede k problémům s výkonem a konfliktu zdrojů. Povolte tuto funkci, aby bylo možné, že vyvolání sp_executesql se chovají jako objekty, například uložené procedury a triggery, z pohledu kompilace.Povolení dávek, které používají sp_executesql k serializaci procesu kompilace snižuje dopad zahlcených kompilací. |
| Relace rozšířených událostí vázané na čas | Automaticky zastaví relaci rozšířených událostí po uplynutí časového limitu. To pomáhá vyhnout se situacím, kdy se relace můžou nechat běžet na neomezenou dobu omylem, využíváním prostředků a potenciálně generováním velkého množství dat. |
| PREVIEW_FEATURES | Konfigurace s vymezeným oborem databáze umožňuje povolit funkce, které jsou naplánovány pro obecnou dostupnost po této verzi verzí SQL Serveru pro obecnou dostupnost. Projděte si tyto funkce v poznámkách k verzi. |
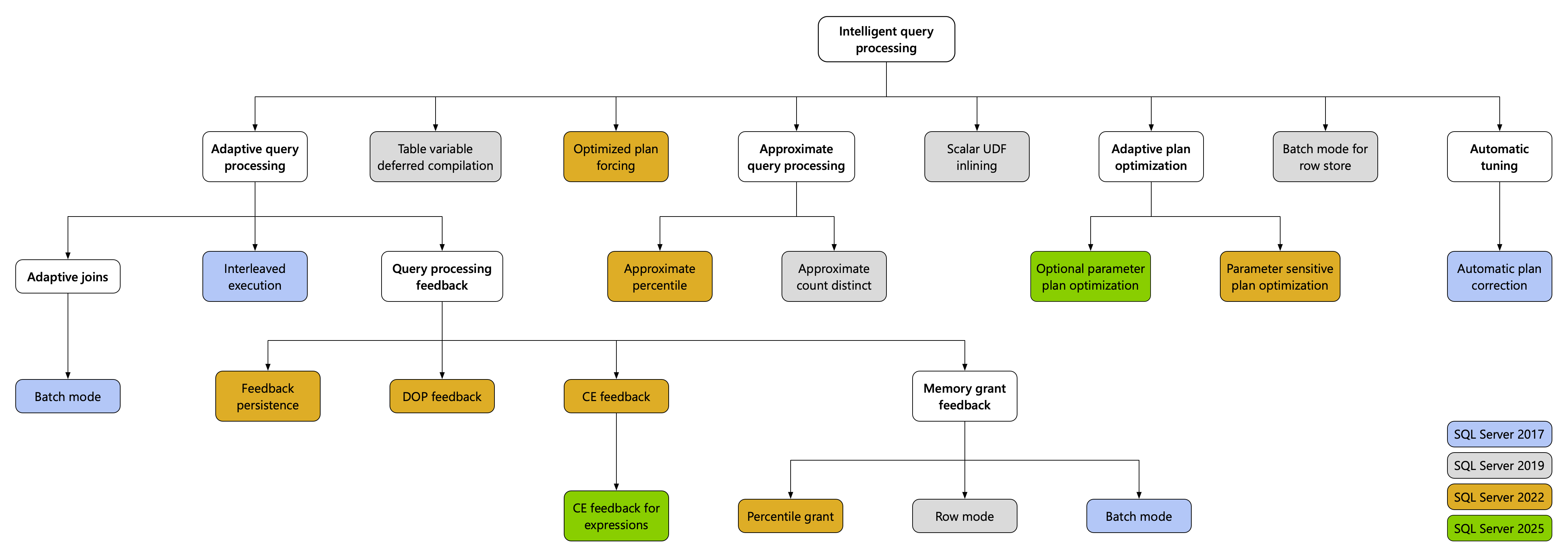
Úložiště dotazů a inteligentní zpracování dotazů
Řada funkcí inteligentního zpracování dotazů (IQP)
| Nová funkce nebo aktualizace | Podrobnosti |
|---|---|
| Zpětná vazba odhadu kardinality pro výrazy | Učí se z předchozích spuštění výrazů ve více dotazech. Vyhledá odpovídající volby modelu odhadu kardinality (CE) a použije je na budoucí spuštění těchto výrazů. |
| Volitelná optimalizace plánu parametrů (OPPO) | Využívá infrastrukturu optimalizace adaptivního plánu (Multiplan), která byla zavedena s vylepšením optimalizace plánu citlivého na parametry (PSPO), která generuje více plánů z jednoho příkazu. Tato funkce umožňuje provádět různé předpoklady v závislosti na hodnotách parametrů použitých v dotazu. |
| Stupeň paralelismu (DOP) – zpětná vazba | Teď je ve výchozím nastavení zapnuté. |
| Úložiště dotazů pro čitelné sekundární soubory | Teď je ve výchozím nastavení zapnuté. |
| ABORT_QUERY_EXECUTION nápovědu k dotazu | Blokuje budoucí provádění známých problematických dotazů, například neesenciální dotazy, které ovlivňují úlohy aplikací. |
Jazyk
| Nová funkce nebo aktualizace | Podrobnosti |
|---|---|
| Umělá inteligence | |
| VECTOR_DISTANCE | Vypočítá vzdálenost mezi dvěma vektory pomocí zadané metriky vzdálenosti. |
| VECTOR_NORM | Vrátí normu vektoru (což je míra jeho délky nebo velikosti). |
| VECTOR_NORMALIZE | Vrátí normalizovaný vektor. |
| VECTORPROPERTY | Vrátí konkrétní vlastnosti daného vektoru. |
| VYTVOŘIT VEKTOROVÝ INDEX | Vytvořte přibližný index ve sloupci vektoru pro zlepšení výkonu hledání nejbližších sousedů. Vyžaduje konfiguraci databáze s oborem PREVIEW_FEATURES. |
| VECTOR_SEARCH. | Vyhledejte vektory podobné danému vektoru dotazu pomocí přibližného algoritmu vektorového vyhledávání nejbližších sousedů. Vyžaduje konfiguraci databáze s oborem PREVIEW_FEATURES. |
| VYTVOŘENÍ EXTERNÍHO MODELU | Vytvoří objekt externího modelu, který obsahuje umístění, metodu ověřování a účel koncového bodu odvozování modelu AI. |
| ZMĚNIT EXTERNÍ MODEL | Změní objekt externího modelu. |
| ZRUŠIT EXTERNÍ MODEL | Zahodí objekt externího modelu. |
| AI_GENERATE_CHUNKS | Vytvoří bloky nebo fragmenty textu na základě typu, velikosti a zdrojového výrazu. |
| AI_GENERATE_EMBEDDINGS | Vytvoří vložené objekty (vektorová pole) pomocí předem vytvořených definic modelu AI uložených v databázi. |
| regulárních výrazů | |
| REGEXP_LIKE | Určuje, jestli vzor regulárního výrazu odpovídá v řetězci. |
| REGEXP_REPLACE | Vrátí upravený zdrojový řetězec nahrazený náhradním řetězcem, kde byl nalezen výskyt vzoru regulárního výrazu. Pokud nejsou nalezeny žádné shody, vrátí funkce původní řetězec. |
| REGEXP_SUBSTR | Vrátí jeden výskyt podřetězce řetězce, který odpovídá vzoru regulárního výrazu. Pokud se nenajde žádná shoda, vrátí NULLhodnotu . |
| REGEXP_INSTR | Vrátí počáteční nebo koncovou pozici odpovídajícího podřetězdce v závislosti na hodnotě argumentu return_option. |
| REGEXP_COUNT | Spočítá, kolikrát se v řetězci shoduje vzor regulárního výrazu. |
| REGEXP_MATCHES | Vrátí tabulkové výsledky, které obsahují podřetězce zachycené při porovnávání vzoru regulárního výrazu s řetězcem. Pokud se nenajde žádná shoda, vrátí funkce žádný řádek. |
| REGEXP_ROZDĚLIT_DO_TABULKY | Vrátí řetězce oddělené vzorem regulárního výrazu. Pokud se vzor neshoduje, vrátí funkce celý řetězcový výraz. |
| JSON | |
| JSON_OBJECTAGG | Vytvoření objektu JSON z agregace |
| JSON_ARRAYAGG | Vytvořte pole JSON z agregace. |
| Další doplňky a vylepšení | |
| podřetězec | délka je teď volitelná, výchozí hodnota je délka výrazu . Tato změna zarovná funkci se standardem ANSI. |
| DATEADD | číslo podporuje typ bigint . |
| UNISTR | Zadejte hodnoty kódování Unicode. Vrátí znaky Unicode. |
| produktu |
Agregační PRODUCT() funkce vypočítá součin sady hodnot. |
| CURRENT_DATE | Vrátí aktuální systémové datum databáze jako hodnotu data. |
| EDIT_DISTANCE | Vypočítá počet vložení, odstranění, nahrazení a provedení potřebných k transformaci jednoho řetězce na druhý. Vyžaduje konfiguraci databáze s oborem PREVIEW_FEATURES. |
| Podobnost podle editační vzdálenosti | Vypočítá hodnotu podobnosti v rozsahu od 0 (označující žádnou shodu) na 100 (označující úplnou shodu). Vyžaduje konfiguraci databáze s oborem PREVIEW_FEATURES. |
| JARO_WINKLER_DISTANCE | Vypočítá vzdálenost úprav mezi dvěma řetězci a dává přednost řetězcům, které odpovídají od začátku nastavené délky předpony. Vrátí float. Vyžaduje konfiguraci databáze s oborem PREVIEW_FEATURES. |
| JARO_WINKLER_SIMILARITY | Vypočítá hodnotu podobnosti v rozsahu od 0 (označující žádnou shodu) na 100 (označující úplnou shodu). Vrátí hodnotu int. Vyžaduje konfiguraci s oborem PREVIEW_FEATURES databáze. |
|
-
BASE64_ENCODE - BASE64_DECODE |
Převeďte binární data do textového formátu, který je bezpečný pro přenos v různých systémech. Dá se použít různými způsoby, protože zajišťuje, že vaše binární data, jako jsou obrázky nebo soubory, zůstanou během přenosu nedotčená, i když procházíte textové systémy. |
| || (Spojování řetězců) | Zřetězte výrazy s expression || expression. |
| konfigurace s vymezeným oborem databáze PREVIEW_FEATURES | Povolí funkce, které nejsou určeny pro veřejnou dostupnost v době vydání této verze SQL Serveru. Projděte si tyto funkce v poznámkách k verzi. |
Operační systém Linux
- Podpora protokolu TLS 1.3
- Podpora pro Red Hat 10 v předběžné verzi
- Podpora Ubuntu 24.04 ve verzi Preview
Nářadí
| Nová funkce nebo aktualizace | Podrobnosti |
|---|---|
| nástroj bcp | Vylepšení ověřování |
| Nástroj sqlcmd | Vylepšení ověřování |
Microsoft Fabric
| Nová funkce nebo aktualizace | Podrobnosti |
|---|---|
| Zrcadlení v síťové struktuře | Průběžné replikace dat do Microsoft Fabric z místního SQL Serveru 2025 Microsoft Fabric už zahrnuje zrcadlení z různých zdrojů, včetně Azure SQL Database a Azure SQL Managed Instance. Další informace o zrcadlení databází SQL Server 2025 do Microsoft Fabric naleznete v tématu Zrcadlené databáze SQL Serveru v Microsoft Fabric. |
Zrcadlení prostředků infrastruktury pro SQL Server 2025
Správce prostředků SQL Serveru můžete nakonfigurovat tak, aby spravil využití prostředků pro zrcadlení v prostředcích infrastruktury pro SQL Server 2025 (17.x). Každá skupina úloh je určená pro konkrétní fázi zrcadlení.
Příklad a informace pro začátek najdete v tématu Konfigurace Governora prostředků pro zrcadlení ve Fabric. Další informace najdete v tématu Skupina úloh Správce prostředků.
Můžete povolit a nakonfigurovat automatickou funkci zrcadlení prostředků infrastruktury, aby se zabránilo vyplnění transakčního protokolu v SQL Serveru 2025 (17.x).
Pro příklad a začátek, viz Konfigurace automatického obnovení.
V SYSTÉMU SQL Server 2025 (17.x) můžete nakonfigurovat maximální a dolní mez transakcí, které se mají zpracovat pomocí zrcadlení prostředků infrastruktury.
Pro příklad a zahájení konfigurování výkonu kontroly viz Konfigurace výkonu kontroly.
Služba Analysis Services serveru SQL
Sql Server Analysis Services se nespustí v clusteru s podporou převzetí služeb při selhání při konfiguraci pomocí místního účtu. Služba Analysis Services musí být nakonfigurovaná pomocí účtu domény.
Pokud používáte místní účet v clusteru s podporou převzetí služeb při selhání, zobrazí se v Prohlížeči událostí systému Windows následující chyba:
Server Gen2 cryptokey is not present, but server assembly object System is set to use server gen2 cryptokey. Terminating server.
Konkrétní aktualizace najdete v tématu Novinky ve službě SQL Server Analysis Services.
Server sestav Power BI
Počínaje SQL Serverem 2025 (17.x) se místní služby reporting services konsolidují pod Serverem sestav Power BI. Další informace najdete v tématu Nejčastější dotazy ke konsolidaci služby Reporting Services.
služba SSIS (SQL Server Integration Services)
Informace o změnách souvisejících se službami SQL Server Integration Services najdete v tématu Co je nového v systému SQL Server 2025 Integration Services.
Ukončené služby a zastaralé funkce
Služba DQS (Data Quality Services ) je v této verzi SQL Serveru ukončena. Stále podporujeme DQS v SQL Serveru 2022 (16.x) a starších verzích. Další informace, včetně postupu odinstalace DQS během upgradu, najdete v tématu známé problémy s SQL Serverem 2025.
Služba MDS (Master Data Services ) je v této verzi SQL Serveru ukončena. MdS nadále podporujeme v SQL Serveru 2022 (16.x) a starších verzích.
Synapse Link se v této verzi SQL Serveru ukončí. Místo toho použijte zrcadlení ve Fabric. Další informace najdete v tématu Zrcadlení ve Frameworku – Co je nového.
Zásady přístupu Purview (zásady DevOps a zásady vlastníka dat) se v této verzi SQL Serveru ukončí. Místo toho použijte pevné role serveru .
Místo akce zásad Purview týkající se monitorování výkonu SQL použijte vyhrazené role serveru
##MS_ServerPerformanceStateReader##a/nebo##MS_PerformanceDefinitionReader##.Místo akce zásad Purview auditování zabezpečení SQL použijte
##MS_ServerSecurityStateReader##role serveru nebo##MS_SecurityDefinitionReader##pevné role serveru.##MS_DatabaseConnector##Pomocí role serveru se stávajícími přihlášeními se připojte k databázi bez nutnosti vytvářet uživatele v této databázi.
Funkce přidání procesoru za horká je v této verzi SQL Serveru zastaralá a plánuje se odebrat v budoucí verzi.
Možnost zjednodušené konfigurace sdružování a odpovídající funkce režimu vláken je v této verzi SQL Serveru zastaralá a plánuje se odebrat v budoucí verzi.
Zásadní změny
SQL Server 2025 (17.x) zavádí zásadní změny několika funkcí databázového stroje SQL Serveru, jako jsou propojené servery, replikace, přesouvání protokolů a PolyBase.
Další informace naleznete v tématu Zásadní změny funkcí databázového stroje v SQL Serveru 2025.
Související obsah
- SqlServer PowerShell modul
- SQL Server PowerShell
- workshopy k SQL Serveru
- Zpráva k vydání verze SQL Serveru 2025
- Známé problémy s SQL Serverem 2025
Získejte pomoc 
- Návrhy pro SQL: Máte návrhy na vylepšení SQL Serveru?
- Microsoft Q &A (SQL Server)
- DBA Stack Exchange (značka sql-server): Položte dotazy k SQL Serveru
- Stack Overflow (značka sql-server): Odpovědi na otázky týkající se vývoje SQL
- Licenční podmínky a informace pro Microsoft SQL Server
- Možnosti podpory pro firemní uživatele
- Další nápověda a zpětná vazba k SQL Serveru
Přispějte k dokumentaci SQL
Věděli jste, že obsah SQL můžete upravovat sami? Pokud to uděláte, nejen že vám pomůžete vylepšit naši dokumentaci, ale také jste získali kredit jako přispěvatel na stránku.
Další informace naleznete v Upravit dokumentaci Microsoft Learn.