Poznámka:
Přístup k této stránce vyžaduje autorizaci. Můžete se zkusit přihlásit nebo změnit adresáře.
Přístup k této stránce vyžaduje autorizaci. Můžete zkusit změnit adresáře.
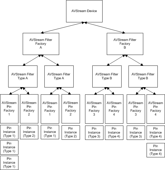
Minidriver AVStream může prostřednictvím hierarchie zpřístupnit mnoho různých typů filtrů, jako je například ten v následujícím diagramu.
Prvky této hierarchie jsou popsány v dalším tématu popisovače AVStream.