Poznámka:
Přístup k této stránce vyžaduje autorizaci. Můžete se zkusit přihlásit nebo změnit adresáře.
Přístup k této stránce vyžaduje autorizaci. Můžete zkusit změnit adresáře.
Subsystém Windows pro Linux (WSL) je teď open source.
Kód, který využívá WSL, je k dispozici na GitHubu: microsoft/WSL Release.
Zjistěte, co to znamená, jak stáhnout WSL, jak sestavit ze zdrojového kódu, a získejte přehled o komponentách WSL a dalším.
Přehled komponent
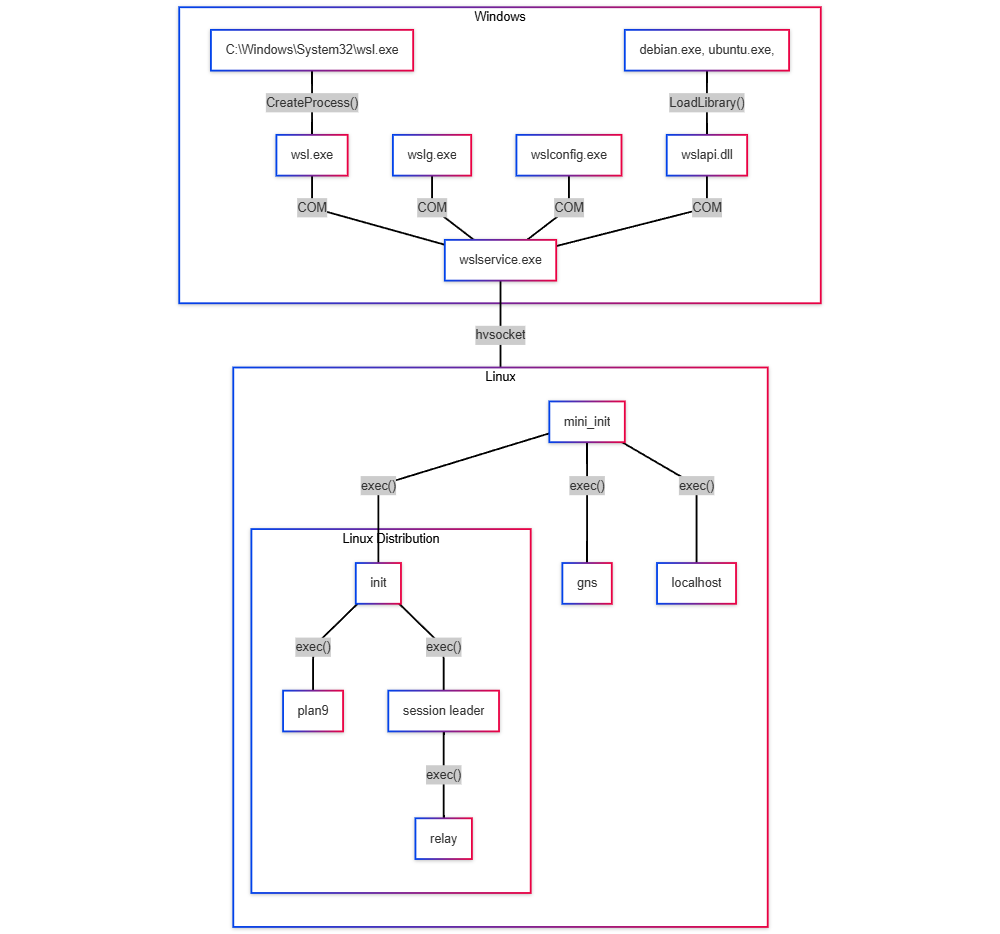
WSL se skládá ze sady distribučních komponent. Některé běží ve Windows a některé běží uvnitř virtuálního počítače WSL 2.
Kód WSL je možné rozdělit do těchto hlavních oblastí:
Spustitelné soubory příkazového řádku, které jsou vstupními body pro interakci s WSL:
wsl.exe,wslconfig.exeawslg.exe. Jedná se o procesy spuštěné zC:\\Windows\System32\wsl.exe>CreateProcess().Služba WSL, která spouští virtuální počítač WSL, spustí nainstalované linuxové distribuce, připojí sdílené složky pro přístup k souborům a další:
wslservice.exe.Procesy inicializačních procesů linuxu a démonů, binární soubory, které běží v Linuxu, poskytují funkce WSL:
initpro spuštění,gnspro sítě,localhostpro předávání portů atd.Sdílení souborů Linux do Windows s implementací serveru WSL plan9:
plan9.
Další informace o jednotlivých komponentách najdete na webu dokumentace WSL Open Source: wsl.dev.
Zdrojový kód WSL podporuje tyto další opensourcové komponenty:
- microsoft/wslg: Povolení podpory subsystému Windows pro Linux pro scénáře související se serverem Wayland a X: Grafické uživatelské rozhraní (GUI) pro spouštění linuxových aplikací s uživatelským rozhraním (nejen v příkazovém řádku).
- microsoft/WSL2-Linux-Kernel: Zdroj jádra Linuxu používaného v subsystému Windows pro Linux 2 (WSL2): Jádro WSL2 Linux.
Následující komponenty jsou stále součástí image Windows a v tuto chvíli nejsou opensourcové:
-
Lxcore.sys: ovladač na straně jádra, který využívá WSL 1 -
P9rdr.sysap9np.dll: Komponenty, které spouští\\wsl.localhostpřesměrování systému souborů (z Windows do Linuxu)
Další informace o historii a komunitě stojící za zpřístupněním otevřeného zdrojového kódu WSL najdete v blogovém oznámení z Microsoft Buildu 2025: Subsystém pro Windows pro Linux je nyní open source od Pierre Boulay
Navštivte úložiště WSL na GitHubu, kde můžete přispívat: microsoft/WSL.
Windows Subsystem for Linux