Del via


Konfigurer Microsoft-godkendelse til Test af Copilot Studio Kit

Denne artikel indeholder en oversigt over agentteststrukturen og trinvise instruktioner til konfiguration af Microsoft-godkendelse til test af Copilot Studio-agenter ved hjælp af Agent Test Runner Power Apps Component Framework (PCF).

Arkitektur

Microsoft-godkendelse indeholder en strømlinet SDK-arkitektur fra browser til agent, der er optimeret til testscenarier. Denne fremgangsmåde muliggør sikker kommunikation mellem dit testmiljø og Copilot Studio-agenter uden at kræve yderligere godkendelsesinfrastruktur.

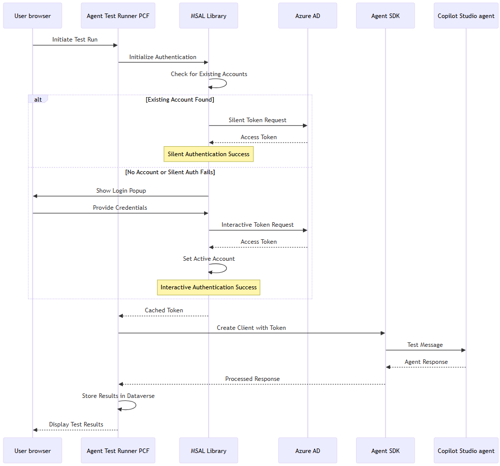
Flowarkitektur

Følgende sekvensdiagram illustrerer godkendelses- og testkørselsflowet.

Diagram, der illustrerer browser-til-agent SDK-arkitekturen til godkendelse og test.

Komponentarkitektur

I følgende diagram illustreres de vigtigste komponenter, der er involveret i Microsoft-godkendelsesflowet for Agent Test Runner.

Diagram, der illustrerer de vigtigste komponenter, der er involveret i testflowet, herunder browsermiljøet, Power Platform-tjenester og godkendelsestjenester.

Konfigurer Microsoft-godkendelse

Konfigurationsprocessen omfatter konfiguration af azure Active Directory-appregistrering, hentning af agent-id'er fra Copilot Studio og oprettelse af en konfigurationspost i Dataverse.

Azure Portal

Opret en appregistrering på Azure Portal, tilføj URL-adressen til omdirigering, og konfigurer API-tilladelser.

Notat

Hvis du har rettigheder til lejeradministration, kan du konfigurere API-tilladelser. Ellers skal du bede en lejeradministrator om at gøre det for dig.

  1. Opret en appregistrering på Azure Portal.

    Sørg for at kopiere både program-id'et (klient-id) og mappe-id'et (lejer-id). Du kan hente disse værdier fra siden Oversigt .

  2. Konfigurer API-tilladelser på Azure Portal:

    1. I din appregistrering skal du gå til API-tilladelser.

    2. Vælg Tilføj en tilladelse.

    3. Vælg fanen API'er, som min organisation bruger .

    4. Søg efter Power Platform API.

      Notat

      Hvis du ikke kan se Power Platform-API'en på listen, skal du føje API'en til din lejer. Følg vejledningen på Power Platform API Authentication Trin 2.

    5. Vælg Delegerede tilladelser.

    6. Under CopilotStudio skal du vælge CopilotStudio.Copilots.Invoke.

    7. Vælg Tilføj tilladelser.

    8. Tildel administratorsamtykke ved at vælge Giv administratorsamtykke for <din organisation>. Hvis knappen ikke er tilgængelig, skal du muligvis bede en lejeradministrator om at gøre det for dig.

  3. Tilføj URL-adressen til omdirigering, herunder konfigurer tokenindstillinger i Azure Portal:

    1. Gå til Godkendelse i din appregistrering.

    2. Under Platformkonfigurationer skal du vælge Tilføj en platform.

    3. Vælg Single-page application.

    4. Angiv URL-adressen til dit miljø i formatet: https://[your-org].crm.dynamics.com

    5. Vælg både Adgangstokens (bruges til implicitte flow) og id-tokens (bruges til implicitte og hybride flow).

    6. Vælg Konfigurer.

    7. Bekræft, at de understøttede kontotyper kun er angivet til Konti i denne organisationsmappe.

Copilot Studio og Dataverse

I Copilot Studio skal du hente din agents miljø-id og agent-id for at oprette en agentkonfigurationspost i Dataverse.

  1. I Copilot Studio:

    1. Kontrollér, at du er i det korrekte miljø.

    2. Vælg den agent, du vil teste, og sørg for, at den er publiceret.

    3. Vælg Avancerede> under Indstillinger.

    4. Kopiér værdierne for Miljø-id og Skemanavn. Skemanavnet er agent-id'et og bruger formatet cr123_agentname.

  2. Opret en agentkonfigurationspost i Dataverse med værdierne fra de forrige trin:

    Felt Værdi Eksempel
    Brugergodkendelse Microsoft Authentication
    Klient-id Program-id (klient) fra trin 1 under Azure Portal. 12345678-1234-1234-1234-123456789012
    Lejer-id Mappe-id (lejer) fra trin 1 under Azure Portal. 87654321-4321-4321-4321-210987654321
    Miljø-id Miljø-id fra det forrige trin. 11111111-2222-3333-4444-555555555555
    Agent-id Skemanavn fra det forrige trin. cr123_testagent

Troubleshooting

Dette afsnit indeholder fejlfindingstrin for almindelige fejl, du kan støde på.

Godkendelsesfejl

Fejl: "AADSTS50011: Den SVAR-URL-adresse, der er angivet i anmodningen, stemmer ikke overens"

  • Årsag: Der er uoverensstemmelse mellem omdirigerings-URI'en i Azure App-registrering.

  • Løsning:

    1. I Azure Portal skal du gå til Appregistreringer og vælge Administrer>godkendelse.
    2. Sørg for, at omdirigerings-URI'en stemmer nøjagtigt overens med url-adressen til dit miljø.
    3. Brug formatet: https://[your-org].crm.dynamics.com

Fejl: "AADSTS65001: Brugeren eller administratoren har ikke givet samtykke"

  • Årsag: Manglende API-tilladelser eller administratorsamtykke.

  • Løsning:

    1. I Azure Portal skal du gå til Appregistreringer og vælge Administrer>API-tilladelser.
    2. Kontrollér, at tilladelsen CopilotStudio.Copilots.Invoke er tilføjet.
    3. Vælg Giv administratorsamtykke.

Log ind popup vises hver gang

  • Årsag: Kontoen cachelagres ikke, eller browserindstillinger forhindrer tokenlager.

  • Løsning:

    1. Sørg for, at din browser tillader pop op-vinduer for dit Dynamics-domæne.
    2. Kontrollér, at din browser er i inkognitotilstand eller privat tilstand.
    3. Kontrollér, at din browser ikke blokerer cookies fra tredjepart.
    4. Ryd browsercachen, og prøv igen.
    5. Kontrollér, om organisationens politikker gennemtvinger gengodkendelse.

Fejl: "InteractionRequiredAuthError" i browserkonsollen

  • Årsag: Normal funktionsmåde, når uovervåget godkendelse mislykkes, og interaktiv logon udløses.

  • Forventet funktionsmåde:

    • Denne fejl opstår, når uovervåget godkendelse mislykkes.
    • Systemet viser automatisk pop op-vinduet til logon.
  • Handling påkrævet: Ingen.

Agent SDK-fejl

Fejl: "404 Blev ikke fundet - Agenten blev ikke fundet"

  • Årsag: Forkert agent-id eller miljø-id.

  • Løsning:

    1. Bekræft agent-id'et (skemanavnet) i Copilot Studio under Indstillinger > Avancerede > metadata.
    2. Sørg for, at miljø-id'et svarer til det miljø, hvor agenten er publiceret.
    3. Bekræft, at agenten er publiceret og tilgængelig.

Fejl: "401 Unauthorized"

  • Årsag: Problemer med godkendelsestoken.

  • Løsning:

    1. Kontrollér, om brugeren har adgang til Copilot Studio-miljøet.
    2. Kontrollér tilladelser til registrering af Azure-apps.
    3. Ryd browsercachen, og prøv at godkende igen.

Fejl: "403 Forbudt"

  • Årsag: Der er ikke tilstrækkelige tilladelser til at få adgang til agenten.

  • Løsning:

    1. Sørg for, at brugeren har de relevante sikkerhedsroller i Dataverse.
    2. Kontrollér, om agenten tillader brugerens sikkerhedsrolle.
    3. Kontrollér miljøtilladelser.

Fejl i kontrolelementet Agent Test Runner

Fejl: "Godkendelsestjenesten kunne ikke initialiseres"

  • Årsag: Ugyldig konfiguration i agentkonfigurationsposten.

  • Løsning:

    1. Kontrollér, at alle fire konfigurationsværdier er korrekte:
      • Klient-id
      • Lejer-id
      • Miljø-id
      • Agent-identifikator
    2. Kontrollér, om der er ekstra mellemrum eller ugyldige tegn.

Fejl: "Opkaldet til den eksterne tjeneste er blokeret"

  • Årsag: Manglende brug af ekstern tjeneste.

  • Løsning:

    • For slutbrugere i modeldrevne apps:
      • Denne fejl angiver typisk et problem med installationen eller konfigurationen.
      • Kontakt systemadministratoren eller udvikleren.
      • Ingen brugerhandling kan løse dette problem, da det kræver administrator- eller udviklerinput.
    • For systemadministratorer:
      • Kontrollér, om sikkerhedspolitikker for organisationer blokerer eksterne opkald.
      • Sørg for, at firewall- og proxyindstillinger tillader forbindelser til påkrævede Microsoft-domæner.

Netværks- og CORS-fejl

Fejl: "CORS-politik: Ingen "Access-Control-Allow-Origin"-header"

  • Årsag: Anmodningen om tværgående oprindelse er blokeret.

  • Løsning:

    1. Sørg for, at omdirigerings-URI'en i Azure stemmer overens med det nøjagtige domæne.
    2. Brug HTTPS til alle URL-adresser.
    3. Kontrollér, at der ikke er problemer med blandet indhold (HTTP/HTTPS).

Fejl: "Det lykkedes ikke at hente"

  • Årsag: Problemer med netværksforbindelse eller firewall.

  • Løsning:

    1. Kontrollér netværksforbindelsen til:
      • login.microsoftonline.com
      • api.powerplatform.com
    2. Kontrollér, at firewall tillader udgående HTTPS-trafik.
    3. Kontrollér proxyindstillingerne, hvis det er relevant.

Test af udførelsesfejl

Fejl: "Timeout for udførelse af test"

  • Årsag: Agenten tager for lang tid at svare.

  • Løsning:

    1. Kontrollér agentens ydeevne i Copilot Studio.
    2. Verify agent er publiceret og fungerer.

Fejl: "Samtalen kunne ikke oprettes"

  • Årsag: Agent SDK-initialisering mislykkedes.

  • Løsning:

    1. Kontrollér, at agenten er publiceret.
    2. Kontrollér agentkonfigurationen i Copilot Studio.
    3. Sørg for, at agenten understøtter testscenariet.

Tip til fejlfinding

  1. Aktivér browserudviklerværktøjer:

    • Tryk på F12 for at åbne udviklerværktøjer.
    • Kontrollér fanen Konsol for JavaScript-fejl.
    • Kontrollér fanen Netværk for mislykkede anmodninger.
  2. Kontrollér godkendelsesflow:

    • Overvåg fanen Netværk under logon.
    • Søg efter 200 svar fra login.microsoftonline.com.
    • Bekræft erhvervelse af token i konsollogge.
  3. Valider konfiguration:

    • Kontrollér alle GUID'er og id'er.
    • Sørg for, at der ikke er ekstra mellemrum eller specialtegn.
    • Kontrollér tilgængeligheden af miljøet og agenten.
  4. Test isoleret:

    • Prøv agenten direkte i Copilot Studio.