Del via


Model Designer Object Relationship Diagram

The following diagrams depict the relationships between the semantic objects within a report model, and the relationships between semantic objects and data source view (DSV) objects within a report model.

Report Model Component Files

The following diagram depicts the relationship between the different component files that comprise a report model.

A visual representation of a semantic model's comp

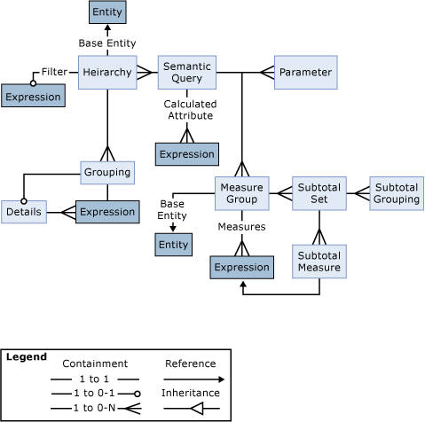
Report Model Semantic Objects

The following diagram depicts the relationship between the semantic objects within a report model.

A visual representation of the semantic objects wi

Semantic Objects and DSV Objects

The following diagram depicts the bindings between the semantic objects and the DSV objects within a report model.

A visual representation of the bindings and their

Report Model Expression Objects

The following diagram depicts the relationship between the expression objects within a report model.

A visual representation of the expression objects

Report Model Query Objects

The following diagram depicts the relationship between the query objects within a report model.

A visual representation of query object relationsh