Bemærk
Adgang til denne side kræver godkendelse. Du kan prøve at logge på eller ændre mapper.
Adgang til denne side kræver godkendelse. Du kan prøve at ændre mapper.
Applies to:
SQL Server
Azure SQL Database
Azure SQL Managed Instance
SQL database in Microsoft Fabric
The Extended Events engine is a collection of services and objects that:
- Enable the definition of events
- Enable processing event data
- Manage Extended Events services and objects in the system
- Maintain a list of Extended Events sessions and manage access to that list
The Extended Events engine itself doesn't provide any events or actions to take when an event fires. The processes that use the Extended Events engine define interaction with the engine. These processes add event points and supply the actions to take in response to event firing.
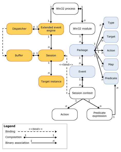
The following illustration shows a simplified view of an Extended Events session. For more information, see Extended Events sessions.
- Each Windows process can have one or more modules (
Win32 process,Win32 module), also known as binaries or executable modules. - Each of the Windows process modules can contain one or more Extended Events packages (
Package), which contain one or more Extended Events objects (Type,Target,Action,Map,Predicate, andEvent). - Inside a host process, there can only be one instance of the Extended Events engine (
Extended event engine), which:- Manages some aspects of the session (for example, enumerating sessions).
- Handles dispatching (
Dispatcher), similar to a thread pool. - Handles memory buffers (
Buffer) for events. When buffers are filled, the buffers are dispatched to targets.
- After a session is created and events are optionally bound to the session (
Session context):- Instances of targets (
Target instance) can also be created and added to the session. - When buffers are filled, those buffers are dispatched to targets.
- Instances of targets (