Komponenter i GitHub-flowet

Fuldført

I dette undermodul gennemgår vi følgende komponenter i GitHub-flowet:

  • Grene
  • Begår
  • Pull-anmodninger
  • GitHub-flowet
  • Git-flow

Komponenter i GitHub Flow

Før vi kommer ind på GitHub-specifikke arbejdsprocesser, er det nyttigt at forstå, at GitHub Flow bygger direkte på Gits grundlæggende begreber.

Git indeholder værktøjer til at spore og administrere ændringer i din kode over tid. GitHub bygger videre på dette ved at gøre det nemmere at bruge disse værktøjer med funktioner som grene, commits, pull-anmodninger og visuelle grænseflader til samarbejde. Lad os starte med at se på, hvordan disse begreber fungerer i GitHub.

Hvad er forgreninger

I det sidste afsnit oprettede vi en ny fil og en ny gren i dit lager.

Forgreninger er en vigtig del af GitHub-oplevelsen. De giver dig mulighed for at foretage ændringer uden at påvirke standardgrenen.

Din forgrening er et sikkert sted at eksperimentere med nye funktioner eller rettelser. Hvis du laver en fejl, kan du gendanne dine ændringer eller skubbe flere ændringer for at rette fejlen. Dine ændringer opdateres ikke i standardgrenen, før du fletter din forgrening.

Seddel

Du kan også oprette en ny forgrening og tjekke den ud ved hjælp af Git i en terminal. Kommandoen ville være git checkout -b newBranchName

Hvad er bekræftelser

I det forrige undermodul har du føjet en ny fil til lageret ved at pushe en bekræftelse. Lad os kort gennemgå, hvad bekræftelser er.

En bekræfte er en ændring af en eller flere filer i en forgrening. Hver commit spores af et unikt ID, tidsstempel og bidragyder, uanset om det foretages via kommandolinjen eller direkte i GitHubs webgrænseflade. Bekræftelser giver et klart overvågningsspor for alle, der gennemser historikken for en fil eller et sammenkædet element, f.eks. et problem eller en pullanmodning.

Du kan oprette en commit ved hjælp af Git i din terminal med:

git commit -m "Add a helpful commit message"

Et skærmbillede af en liste over GitHub-bekræftelser til en hovedgren.

I et Git-lager kan en fil findes i flere gyldige tilstande, efterhånden som den gennemgår versionsstyringsprocessen. De primære tilstande for en fil i et Git-lager er Ikke-sporede og Sporede.

Ikke-sporet: En fils oprindelige tilstand, når den endnu ikke er en del af Git-lageret. Git er uvidende om dens eksistens.

spores: En sporet fil er en fil, som Git aktivt overvåger. Det kan være i en af følgende undertilstande:

  • Ikke-ændret: Filen spores, men den er ikke blevet ændret siden sidste bekræftelse.
  • ændret: Filen er blevet ændret siden sidste bekræftelse, men disse ændringer er endnu ikke i fase for den næste bekræftelse.
  • fase: Filen er blevet ændret, og ændringerne er føjet til det midlertidige område (også kaldet indekset). Disse ændringer er klar til at blive bekræftet.
  • bekræftet: Filen findes i lagerets database. Den repræsenterer den senest bekræftede version af filen.

Disse tilstande hjælper dit team med at forstå status for hver fil, og hvor den er i versionskontrolprocessen.

Hvad er pullanmodninger?

En pullanmodning er den mekanisme, der bruges til at signalere, at bekræftelserne fra én forgrening er klar til at blive flettet med en anden forgrening.

Det teammedlem, der indsender pullanmodningen, beder en eller flere korrekturlæsere om at bekræfte koden og godkende fletningen. Disse korrekturlæsere har mulighed for at kommentere ændringer, tilføje deres egne eller bruge selve pullanmodningen til yderligere diskussion.

GitHub understøtter også Draft Pull-anmodninger, som giver dig mulighed for at åbne en pull-anmodning, der endnu ikke er klar til gennemsyn.

Når ændringerne er blevet godkendt (hvis det er nødvendigt), flettes pullanmodningens kildeforgrening (sammenligningsforgreningen) med basisforgreningen.

Et skærmbillede af en pullanmodning og en kommentar i pullanmodningen.

Nu hvor du har set, hvordan forgreninger, bekræftelser og pullanmodninger fungerer, skal vi gennemgå, hvordan de samles i GitHub Flow.

GitHub-flowet

Skærmbillede, der viser en visuel repræsentation af GitHub-flowet i et lineært format, der omfatter en ny forgrening, bekræftelser, pull-anmodning og fletning af ændringerne tilbage til main i den rækkefølge.

GitHub-flowet er en simpel arbejdsproces, der hjælper dig med at foretage og dele ændringer på en sikker måde. Det er fantastisk til at afprøve ideer og samarbejde med dit team ved hjælp af grene, pull-anmodninger og fletninger.

Seddel

GitHub-flow er en af flere populære arbejdsprocesser. Andre omfatter Git-flow og trunk-baseret udvikling.

Nu, hvor vi kender det grundlæggende i GitHub, kan vi gennemgå GitHub-flowet og dets komponenter.

  1. Start med at oprette en gren, så dine ændringer, funktioner eller rettelser ikke påvirker hovedgrenen.
  2. Foretag derefter dine opdateringer i grenen. Hvis din arbejdsproces understøtter det, kan du installere ændringer fra denne gren for at teste dem, før du fletter.
  3. Åbn nu en pull-anmodning for at invitere til feedback og påbegynde en gennemgang.
  4. Gennemgå derefter kommentarerne og foretag de nødvendige opdateringer baseret på dit teams feedback.
  5. Til sidst, når du er sikker på dine ændringer, skal du få godkendelse og flette pullanmodningen ind i hovedgrenen.
  6. Derefter skal du slette grenen for at holde dit lager rent og undgå at bruge forældede grene.

Git-flow

Mens GitHub Flow er en letvægtsarbejdsproces, der er designet til løbende levering, er Git-flow en mere struktureret forgreningsmodel, der ofte bruges i udgivelsesdrevne miljøer. Git-flow har eksisteret længere end GitHub Flow, og du kan stadig se udtrykket master brugt i stedet main for som standardforgrening.

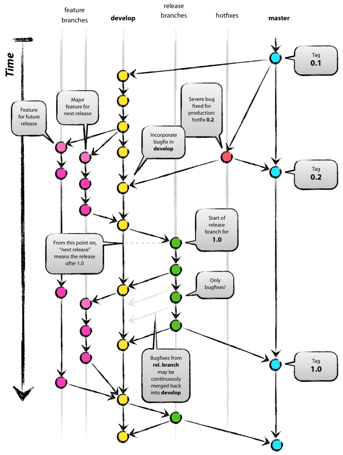
Nvies diagram over en Git-branchingmodel, der viser feature branchs, en develop-branch, release branches, hotfixes og master-branchen over tid. Farvede commit-noder og pile illustrerer, hvordan funktioner integreres i develop, hvordan release branches oprettes til version 1.0, hvordan fejlrettelser flyder tilbage til develop, og hvordan hotfixes anvendes direkte på master. Tags markerer udgivelser 0.1, 0.2 og 1.0.

Billede af Vincent Driessen, fra 'A successful Git branching model'

Git-flow-grentyper

Git-flow bruger flere langlivede og midlertidige grene:

  • master: Afspejler altid produktionsklar kode.
  • udvikle: Indeholder det seneste udviklingsarbejde til den næste version.
  • funktion/*: Bruges til at oprette nye funktioner; forgrenet fra develop og flettet tilbage, når det er færdigt.
  • release/*: Forbereder en ny produktionsudgivelse fra develop; tillader endelig test og mindre fejlrettelser.
  • hotfix/*: Bruges til hurtigt at rette produktionsproblemer; forgrenet fra master.

Sådan fungerer Git-flowprocessen

  1. Udviklere opretter funktionsgrene fra develop for at bygge ny funktionalitet.
  2. Når det er tid til en udgivelse, oprettes en frigivelsesgren fra develop. Dette isolerer udgivelsesforberedelsesarbejdet, så udviklingen kan fortsætte uafbrudt.
  3. Fejlrettelser kan føjes til udgivelsesgrenen, men større funktioner bør vente på en fremtidig udgivelse.
  4. Når den er klar, flettes udgivelsesgrenen ind i master og mærkes med et versionsnummer. GitHub kan bruge disse tags til at hjælpe dig med at generere produktbemærkninger.
  5. Den samme udgivelsesgren skal flettes tilbage for develop at holde den synkroniseret.
  6. Hvis der opstår en kritisk produktionsfejl, oprettes der en hotfixgren fra master. Når den er rettet, flettes den ind i både master og develop.

Hvornår skal du bruge Git-flow

  • Bedst egnet til projekter med planlagte eller versionerede udgivelser
  • Nyttigt, hvis du vedligeholder flere produktionsversioner (f.eks. langsigtede supportgrene)
  • Ideel til langsommere, mere strukturerede udviklingscyklusser (f.eks. virksomheds- eller regulerede miljøer)
  • Betragtes som mere "tungt" end GitHub Flow på grund af yderligere forgreningsadministration

Seddel

Git-flow forudsætter flettebekræftelser for integration af grene. Brug af rebase- eller squashfletninger kan forstyrre dens grenstruktur og historiksporing.

For mange teams, der bruger GitHub, er GitHub Flow enklere og hurtigere. Men hvis dit team værdsætter forudsigelighed og har brug for mere udgivelsesplanlægning, kan Git-flow være et bedre match.

Congratulations! Du har lige gennemgået hele GitHub Flow – og udforsket, hvordan Git-flow tilbyder et struktureret alternativ til udgivelsesdrevne projekter.

Lad os gå videre til næste afsnit, hvor vi dækker forskellene mellem problemer og diskussioner.