Bemærk
Adgang til denne side kræver godkendelse. Du kan prøve at logge på eller ændre mapper.
Adgang til denne side kræver godkendelse. Du kan prøve at ændre mapper.
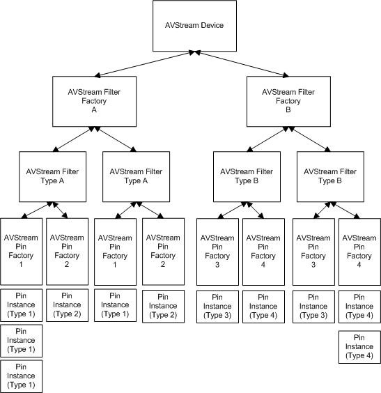
An AVStream minidriver can expose many different types of filters through a hierarchy such as the one in the following diagram.

The elements of this hierarchy are described in the next topic, AVStream Descriptors.