Teilen über


Pipelines in Power Platform erweitern

Pipelines können individuell auf die individuellen Anforderungen einer Organisation zugeschnitten werden. Sie können beispielsweise Genehmigungen hinzufügen, über Dienstprinzipale bereitstellen und in interne Aufzeichnungssysteme, Azure DevOps, GitHub und vieles mehr integrieren. Da Microsoft Dataverse-Geschäftsereignisse verwendet werden, kann die Geschäftslogik innerhalb von Power Automate oder verschiedener anderer Abonnenten ausgeführt werden. Unabhängig davon, ob Ihre Pipeline im Inneren einfach oder anspruchsvoll ist, bleibt das Bereitstellungserlebnis für die Erstellenden von außen einfach.

Wichtig

  • Neue Pipeline-Erweiterungen werden schrittweise in allen Regionen eingeführt und sind möglicherweise in Ihrer Region noch nicht verfügbar.
  • Die bestehende Pipeline-Kundschaft muss möglicherweise die Power Platform-Pipelines-Anwendung aktualisieren, um neue Funktionen zu aktivieren. Sie können die Updates im Power Platform Admin Center verwalten.
  • Persönliche Pipelines, die innerhalb von Power Apps (make.powerapps.com) erstellt wurden, können nicht erweitert werden.

Abgegrenzte Erweiterungen verfügbar

Pipeline-Bereitstellungen durchlaufen bis zum Abschluss der Bereitstellung mehrere vordefinierte Schritte. Abgegrenzte Erweiterungen fügen benutzerdefinierte Schritte in den Ablauf ein, in dem benutzerdefinierte Geschäftslogik ausgeführt werden kann. Es ist wie bei Ihrem persönlichen Zug, bei dem Sie die Kontrolle darüber haben, wo er hält und ob er weiterfährt oder nicht.

Abbildung des Erweiterungszugs

Wenn diese Option aktiviert ist, fügt jede Erweiterung einen benutzerdefinierten Schritt an einem anderen Punkt im Verlauf einer Bereitstellung ein. Erweiterungen können einzeln oder zusammen verwendet werden.

  • Schritt vor dem Export erforderlich ermöglicht die Ausführung einer benutzerdefinierten Validierungslogik, wenn eine Bereitstellungsanforderung gesendet wird. Pipelines exportieren die Lösung erst dann aus einer Entwicklungsumgebung, wenn dieser Schritt als abgeschlossen markiert ist. Aktivieren Sie dies nur für die erste Phase in einer Pipeline. Zum Beispiel User Assistance Testing (UAT).

  • Ist eine delegierte Bereitstellung führt Bereitstellungen unter Verwendung der Identität eines Dienstprinzipals oder Pipeline-Phasenbesitzenden anstelle der Identität des anfordernden Erstellenden durch. Durch diese Identität wird sichergestellt, dass Erstellende Bereitstellungen ohne erhöhten (oder überhaupt keinen) Zugriff innerhalb der Zielumgebungen anfordern können. Erfordert die Genehmigung einer autorisierten Identität.

  • Schritt vor der Bereitstellung erforderlich bietet zusätzliche Flexibilität, um einen benutzerdefinierten Schritt einzufügen, nachdem eine Bereitstellung genehmigt wurde. Zum Beispiel, wenn eine endgültige Genehmigung erforderlich ist.

Abgegrenzte Erweiterungen aktivieren

Durch die Aktivierung einer geschlossenen Erweiterung eingefügte Schritte befinden sich im Status „Ausstehend“, bis Ihre Geschäftslogik ausgeführt wird und dem Pipeline-Host schließlich signalisiert, den Schritt abzuschließen oder abzulehnen. Erstellende können sehen, wann eine Bereitstellung aussteht, und ihre Bereitstellungsanforderung bis zum letzten Schritt der Bereitstellung stornieren.

Anmerkung

Sobald die verwalteten und nicht verwalteten Lösungsartefakte exportiert wurden, speichert das System sie auf dem Pipeline-Host und verhindert jegliche Manipulation oder Änderung. Dasselbe verwaltete Artefakt wird pro Version in sequenzieller Reihenfolge in allen nachfolgenden Phasen der Pipeline bereitgestellt. Dadurch wird sichergestellt, dass keine Lösung QA-Umgebungen oder Genehmigungsprozesse umgehen kann.

Verständnis der Auslöser und Aktionen von Pipelines

Jeder Schritt einer Pipeline-Bereitstellung löst zu Beginn und Abschluss des Schritts ein Echtzeitereignis aus, für das Sie benutzerdefinierte Logik initiieren können. Zusätzliche Auslöser werden erzeugt, wenn abgegrenzte Erweiterungen aktiviert sind. Diese entsprechen dem benutzerdefinierten Schritt, der eingefügt wird, wenn eine Erweiterung in der Pipeline-Phase aktiviert wird.

In den Tabellen hier sind die für jede Erweiterung erforderlichen Auslöser und Aktionen aufgeführt. Ausgabeparameter von jedem Auslöser können in nachfolgenden Schritten eines Cloud-Flows verwendet werden.

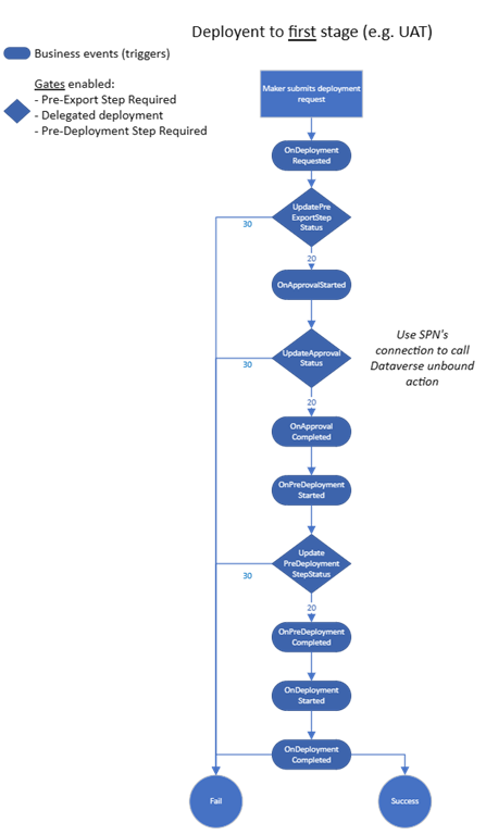
Abgegrenzte Erweiterung Schritt: gestarteter Auslöser Schritt: abgeschlossener Auslöser Ungebundene Aktion Zu verwendende Verbindung
Schritt vor dem Export erforderlich OnDeploymentRequested NICHT ZUTREFFEND UpdatePreExportStepStatus Jede Identität mit Zugriff zum Aktualisieren des Ausführungsdatensatzes der Bereitstellungsphase
Ist delegierte Bereitstellung OnApprovalStarted OnDeploymentCompleted Erstellen Sie eine Verbindung als Dienstprinzipal oder Pipeline-Phasenbesitzender, wie in der Pipeline-Phase konfiguriert. Der Besitzende der Pipelinestufe muss ein Besitzender des Dienstprinzipals in Microsoft Entra ID sein.
Schritt vor der Bereitstellung erforderlich OnPreDeploymentStarted OnPreDeploymentCompleted UpdatePreDeploymentStepStatus Jede Identität mit Zugriff zum Aktualisieren des Ausführungsdatensatzes der Bereitstellungsphase

Anmerkung

OnDeploymentRequested-Auslöser für alle Bereitstellungen.

Abbildung Bereitstellung für die erste Phase

Trigger

Trigger sind in Power Automate-Cloud-Flows in der Pipeline-Hostumgebung unter dem Trigger Beim Ausführen einer Aktiondes Dataverse-Konnektors verfügbar.

  • Katalog: Microsoft Dataverse Common.
  • Kategorie: Power Platform-Pipelines.
  • Tabellenname: (keiner).
  • Aktionsname: Wählen Sie eine Option aus der Liste aus. Pipelines stellen die folgenden benutzerdefinierten Aktionen bereit, die einen Trigger in Power Automate-Cloud-Flows erzeugen. Genehmigungs- und OnPreDeployment*-bezogene Ereignisse werden nur ausgelöst, wenn die entsprechende Erweiterung aktiviert ist. OnDeploymentRequested
    OnApprovalStarted
    OnApprovalCompleted
    OnPreDeploymentStarted
    OnPreDeploymentCompleted
    OnDeploymentStarted
    OnDeploymentCompleted

Hier finden Sie einen Beispiel-Screenshot eines Auslösers.

Pipeline wird in Power Automate ausgelöst

Triggerbedingungen

Power Automate-Triggerbedingungen ermöglichen Ihnen, den Trigger so anzupassen, dass der Flow nur ausgeführt wird, wenn bestimmte Bedingungen erfüllt sind. Beispielsweise müssen Sie möglicherweise unterschiedliche Flows und zugehörige Geschäftslogik in unterschiedlichen Pipelines oder Pipeline-Phasen ausführen. Dies trägt auch dazu bei, den Flowausführungen und Power Platform-Anforderungsverbrauch niedrig zu halten.

Pipelines lösen Bedingungen in Power Automate aus

Flow für eine bestimmte Pipeline auslösen

Löst eine Flowausführung für alle Phasen einer Pipeline (Contoso-Pipeline) aus. Ersetzen Sie in diesem Beispiel „Contoso-Pipeline“ durch den Namen Ihrer Pipeline:

@equals(triggerOutputs()?['body/OutputParameters/DeploymentPipelineName'], 'Contoso Pipeline')

Flow für eine bestimmte Phase in einer Pipeline auslösen

Löst einen Flow für eine Bereitstellungsphase mit dem Phasennamen gleich für „Contoso-UAT“ aus:

@equals(triggerOutputs()?['body/OutputParameters/DeploymentStageName'], 'Contoso UAT')

Flow für bestimmte Phasen in einer Pipeline auslösen

Löst einen Flow für Bereitstellungsphasen mit dem Phasennamen, der „QA“ enthält:

@contains(triggerOutputs()?['body/OutputParameters/DeploymentStageName'], 'QA')

Weitere Informationen zu Ausdrücken, die in Bedingungen verwendet werden: Ausdrücke in Bedingungen zur Prüfung mehrerer Werte verwenden.

Aktionen

Nachdem Sie die gewünschte Logik in Cloud Flows ausgeführt haben, verwenden Sie Eine ungebundene Aktion ausführen in Verbindung mit der entsprechenden Aktion für jede geschlossene Erweiterung.

Diese Parameter werden in allen Aktionen für die entsprechenden geschlossenen Erweiterungen verfügbar gemacht.

  • UpdatePreExportStepStatus, UpdateApprovalStatus und PreDeploymentStepStatus:
    • 10 ist der vom System festgelegte ausstehende Status.
    • 20 für den Abschluss des Schrittes.
    • 30 für die Ablehnung des Schrittes. Die Bereitstellung wird nicht fortgesetzt und der Status wird auf „fehlgeschlagen“ gesetzt. Sie können auch Kommentare sowohl für den Erstellenden als auch für den Administrierenden hinzufügen, um den Grund für die Ablehnung anzugeben.
  • ApprovalComments und Kommentare vor der Bereitstellung:
    • Kommentare, die für den Erstellenden im Pipeline-Ausführungsverlauf sichtbar sind. Gedacht für Genehmigende, um Kommentare mit dem anfragenden Erstellenden zu teilen. Zum Beispiel, warum ihre Bereitstellung abgelehnt wurde oder Informationen zu unternehmensspezifischen Prozessen.
  • PreExportProperties und ApprovalProperties:
    • Administrierende können hier Informationen oder benutzerdefinierte Parameter speichern, ohne dass diese den Erstellenden angezeigt werden – beispielsweise ein Link zur Flowausführung oder zur Genehmigung oder andere relevante Daten. Ziel ist es, Flexibilität zu bieten und die benutzerdefinierte Berichterstellung für einsatzbezogene Daten zu vereinfachen.

Beispiele

Laden Sie die gewünschte verwaltete Lösung herunter und importieren Sie sie dann in die Hostumgebung Ihrer Pipelines. Diese Beispiele können an die speziellen Bedürfnisse Ihres Unternehmens angepasst werden.

Beispiele für die Erweiterbarkeit von Pipelines

Dieser Download enthält Beispiel-Cloud-Flows für die Verwendung der oben genannten Auslöser und Aktionen mit Pipelines. Weitere Informationen: Beispiellösung herunterladen

Beispiele für delegierte Bereitstellung

Dieser Download enthält Beispiel-Cloud-Flows für das Verwalten von Genehmigungen und Teilen von bereitgestellten Canvas-Apps und Flows in der Zielumgebung. Weitere Informationen: Beispiellösung herunterladen

Nächste Schritte,