Hinweis
Für den Zugriff auf diese Seite ist eine Autorisierung erforderlich. Sie können versuchen, sich anzumelden oder das Verzeichnis zu wechseln.
Für den Zugriff auf diese Seite ist eine Autorisierung erforderlich. Sie können versuchen, das Verzeichnis zu wechseln.
Vielen Dank für Ihr Interesse an der Bearbeitungsdokumentation auf Microsoft Learn! Ihre Beiträge helfen uns, sicherzustellen, dass unsere Dokumentation gut geschrieben, aktuell und genau ist. Die Informationen auf dieser Seite helfen Ihnen bei der Entscheidung, welche Beitragsmethode für Sie am besten geeignet ist.
Voraussetzungen
Bevor Sie beginnen, stellen Sie sicher, dass Sie bei Ihrem GitHub-Konto angemeldet sind. Wenn Sie noch kein GitHub-Konto haben, können Sie sich unter https://github.com/join schnell und kostenlos anmelden.
Geringfügige Änderungen an der Dokumentation
Kleinere Änderungen sind schnell und einfach. Beispiele für kleinere Änderungen sind:
- Korrektur von Tippfehlern
- Überarbeitung eines einzelnen Artikels
- Hinzufügen eines Abschnitts zu einem Artikel
- Berichtigung eines Fehlers
- Aktualisieren fehlerhafter Links
Wenn Sie kleinere Änderungen vornehmen, benötigen Sie lediglich ein GitHub-Konto!
Zum Vornehmen kleiner Änderungen wählen Sie das Stiftsymbol Dieses Dokument bearbeiten am oberen Rand des Artikels. Diese Aktion führt Sie zu der Quelldatei auf GitHub, wo Sie Ihre Änderungen vornehmen können. Wenn Sie fertig sind, werden Sie aufgefordert, eine Pullanforderung (PR) zu erstellen, um Ihre Änderungen vorzuschlagen. Eine ausführliche Beschreibung dieses Vorgangs finden Sie unter Dokumentation im Browser bearbeiten.
Wesentliche Änderungen an der Dokumentation
Größere Veränderungen erfordern mehr Zeit und Aufwand. Beispiele für größere Änderungen sind:
- Komplexe Änderungen, für die Sie mehrere Tage benötigen
- Überarbeitungen an mehreren Artikeln, die Sie gemeinsam einreichen möchten
- Erstellen eines neuen Artikels
- Trägt häufig bei
Wenn Sie größere Änderungen vornehmen, müssen Sie einige Tools herunterladen und installieren, um Ihre Arbeit zu erleichtern. Befolgen Sie diese Schritte, um mit der Prüfung zu beginnen:
- Installieren Sie die Git- und Markdown-Tools
- Richten Sie ein lokales Git-Repository ein
- Nehmen Sie Änderungen an der Dokumentation vor.
- Erstellen Sie eine PR.
Übersicht über den Prozess
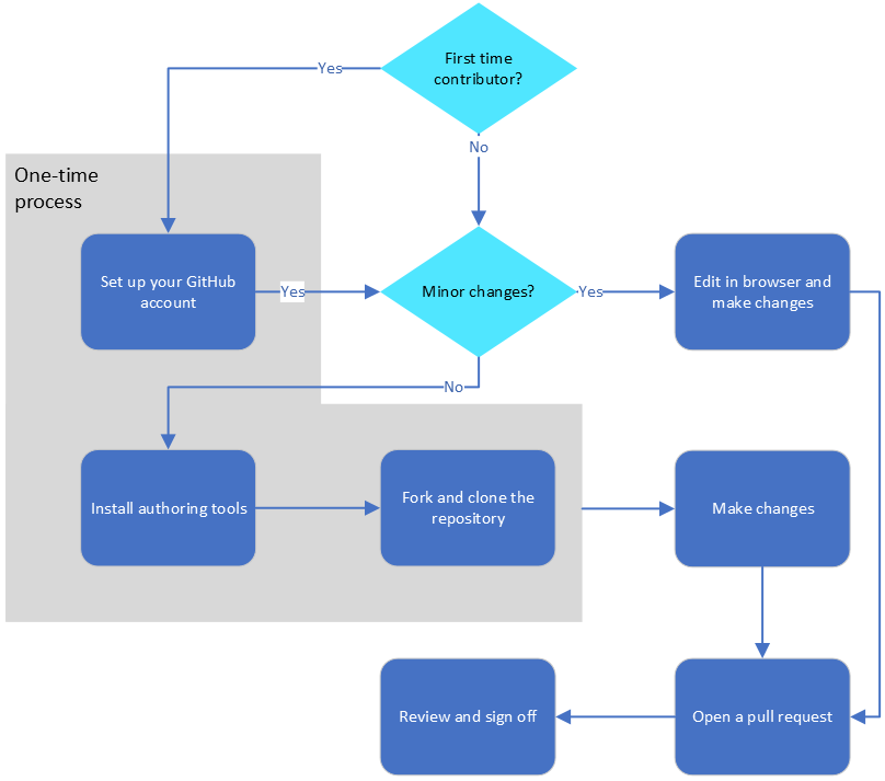
Der nachstehende Ablauf zeigt die wichtigsten Schritte, die für kleinere und größere Änderungen erforderlich sind. Beachten Sie, dass einige Elemente einmalige Schritte sind, während andere jedes Mal auftreten, wenn Sie einen neuen Beitrag starten.
Das Bild beginnt mit einem Entscheidungspunkt: Ist dies Ihr erster Beitrag? Wenn ja, besteht der nächste Schritt darin, Ihr GitHub-Konto einzurichten. Wenn nein, ist der nächste Schritt ein weiterer Entscheidungspunkt: Ist Ihre Änderung geringfügig? Wenn ja, ist der nächste Schritt die Bearbeitung im Browser. Wenn nein, sind die nächsten Schritte die Installation von Erstellungstools, das Forken und Klonen des Repositorys, das Vornehmen von Änderungen, das Öffnen einer Pull-Anfrage und das Überprüfen und Absegnen Ihrer Pull-Anfrage.
Änderungen der Trainingsmodule
Die Mitwirkenden können keine Änderungen an den Trainingsmodulen vornehmen oder vorschlagen. Zurzeit ist nur die Microsoft Learn-Dokumentation, die in öffentlichen Repositorys gespeichert ist, für öffentliche Beiträge zugänglich.