Hinweis
Für den Zugriff auf diese Seite ist eine Autorisierung erforderlich. Sie können versuchen, sich anzumelden oder das Verzeichnis zu wechseln.
Für den Zugriff auf diese Seite ist eine Autorisierung erforderlich. Sie können versuchen, das Verzeichnis zu wechseln.
Gilt für:
- Microsoft Defender XDR
Die empfohlenen Methoden zum Bereitstellen Microsoft Defender XDR in Ihrem Security Operations Center (SOC) hängen von den aktuellen Tools, Prozessen und Fähigkeiten des SOC-Teams ab. Die Aufrechterhaltung von Cyber-Hygiene auf verschiedenen Plattformen kann aufgrund der großen Menge an Daten aus Dutzenden, wenn nicht gar Hunderten von Sicherheitsquellen eine Herausforderung darstellen.
Sicherheitstools sind miteinander verbunden. Das Aktivieren eines Features in einer Sicherheitstechnologie oder das Ändern eines Prozesses kann wiederum eine andere beeinträchtigen. Aus diesem Grund empfiehlt Microsoft, dass Ihr SOC-Team eine Methode zum Definieren und Priorisieren von Anwendungsfällen formalisiert. Anwendungsfälle helfen beim Definieren von Anforderungen und Testprozessen für SOC-Vorgänge in verschiedenen Teams. Es wird eine Methodik zum Erfassen von Metriken erstellt, um zu bestimmen, ob die richtigen Rollen und Aufgabenkombinationen am richtigen Team mit den richtigen Fähigkeiten ausgerichtet sind.
Entwickeln und Formalisieren eines Anwendungsfallprozesses
Das SOC sollte einen allgemeinen Standard und Prozess für die Entwicklung von Anwendungsfällen definieren, die vom SOC-Aufsichtsteam reguliert werden. Das SOC-Aufsichtsteam sollte mit Ihrem Unternehmen, ihrer IT, Ihrem Recht, Ihrer Personalabteilung und anderen Gruppen zusammenarbeiten, um Anwendungsfälle für das SOC zu priorisieren, die schließlich in die Runbooks und Playbooks des SOC-Teams gelangen. Die Priorität von Anwendungsfällen basiert auf Zielen wie Compliance oder Datenschutz.
Zu den SOC-Aufsichtsaktivitäten im Zusammenhang mit der Entwicklung von Anwendungsfällen gehören:
- Anforderungen
- Personal- oder Schulungsbedarf
- Softwarelizenzen
- Kreditorenvertrag
- Verwalten eines Plans
- Verwalten der Anwendungsfallregistrierung
- Verwalten/Aktualisieren von Vorlagen
Um die Erstellungsprozesse für Runbooks und Playbooks zu vereinfachen, erstellen Sie eine Entscheidungsstruktur für Anwendungsfälle. Diese Abbildung zeigt ein Beispiel.
Nachdem ein allgemeiner Anwendungsfallstandard definiert und genehmigt wurde, besteht der nächste Schritt darin, einen tatsächlichen Anwendungsfall zu erstellen und zu testen. In den folgenden Abschnitten werden Antiphishing- und Bedrohungs- und Sicherheitsrisikoüberprüfungsszenarien als Beispiele verwendet.
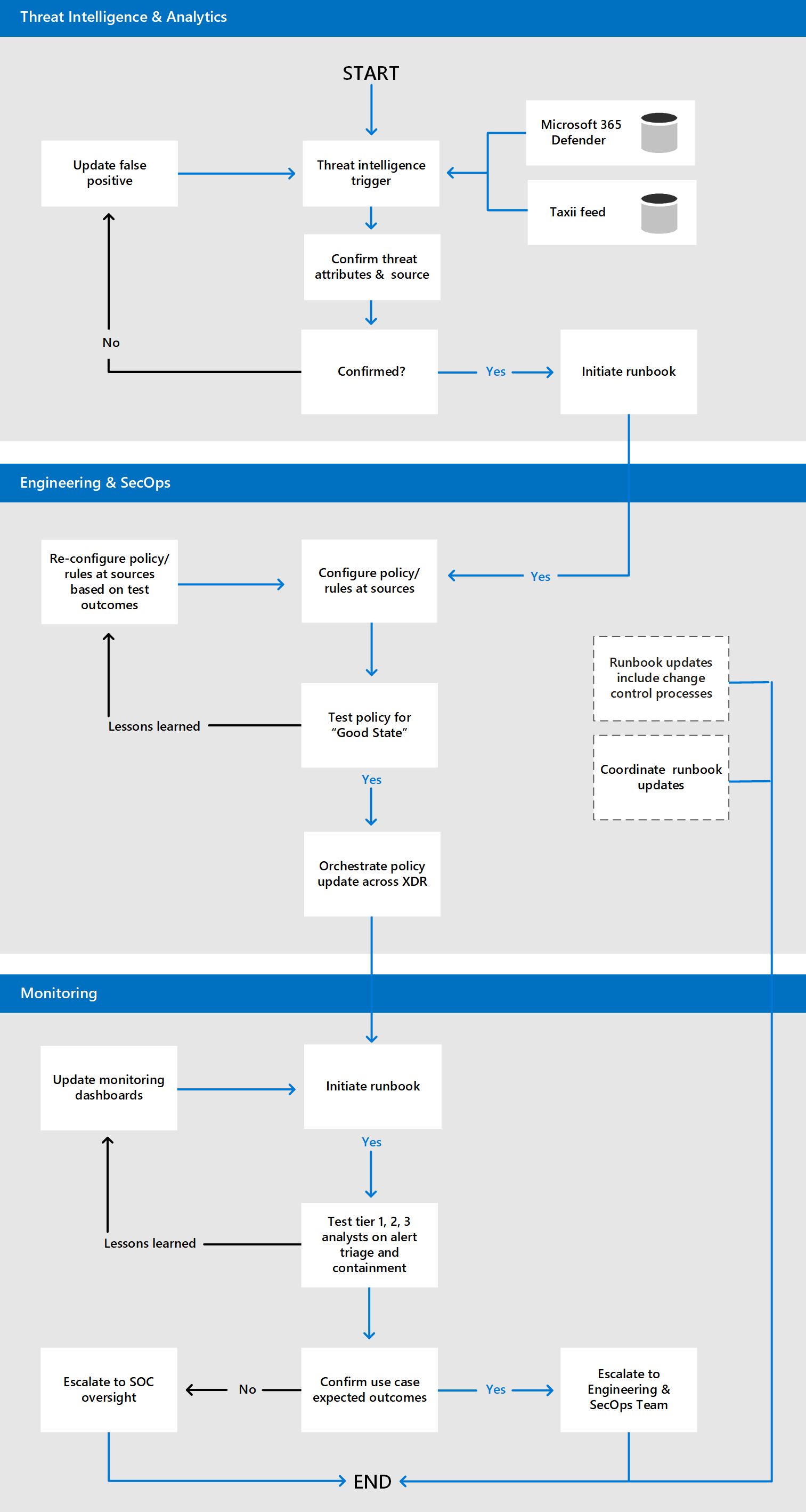
Anwendungsfallbeispiel 1: Neue Phishing-Variante
Der erste Schritt beim Erstellen eines Anwendungsfalls besteht darin, den Workflow mithilfe eines Storyboards zu beschreiben. Hier ist ein Beispiel für ein allgemeines Storyboard für eine neue Phishing-Exploit-Benachrichtigung an ein Threat Intelligence-Team.
Aufrufen des Anwendungsfallworkflows für Beispiel 1
Nachdem das Storyboard genehmigt wurde, besteht der nächste Schritt darin, den Anwendungsfallworkflow aufzurufen. Hier ist ein Beispielprozess für eine Anti-Phishing-Kampagne.
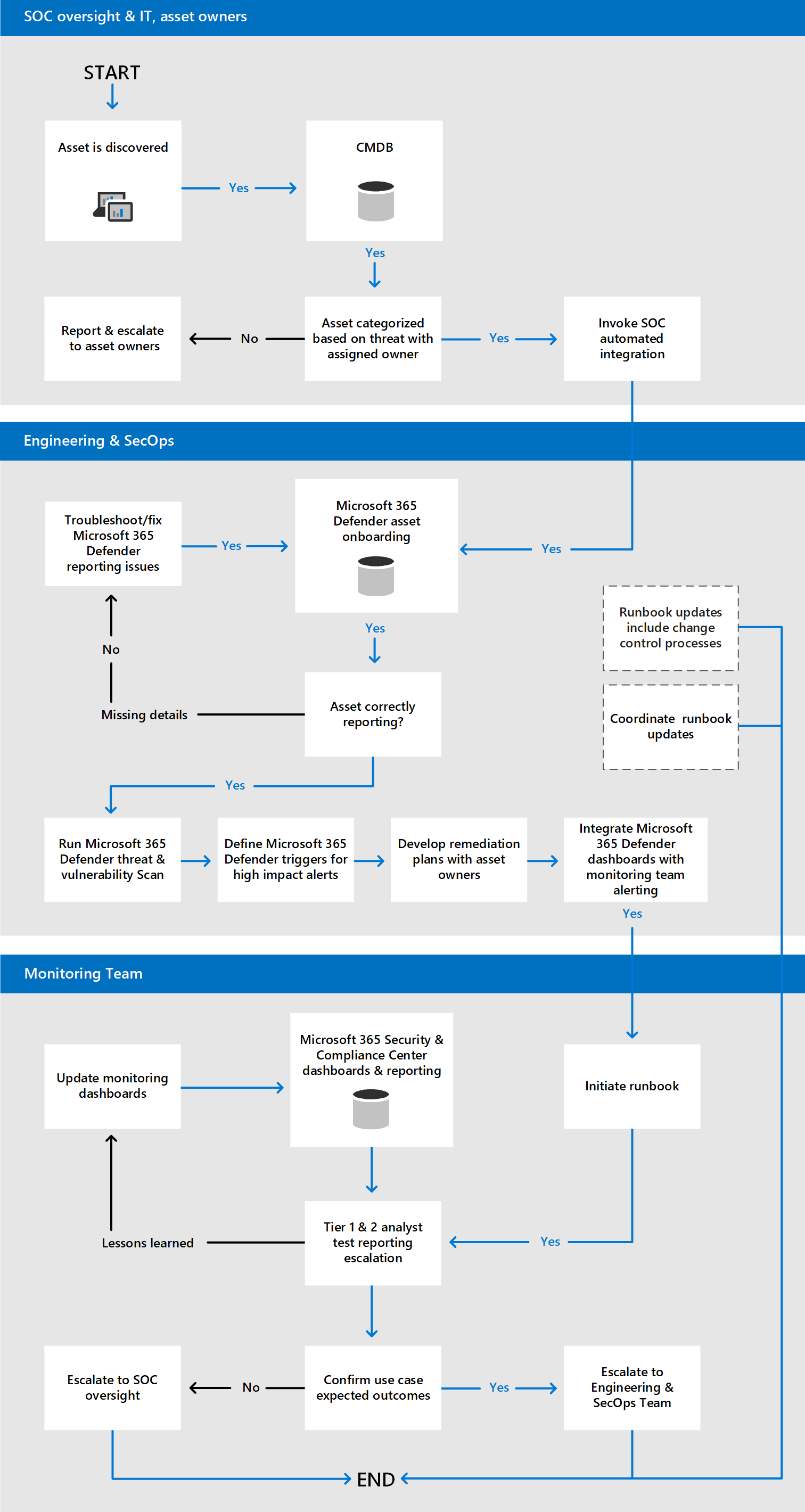
Anwendungsfallbeispiel 2: Bedrohungs- und Sicherheitsrisikoüberprüfung
Ein weiteres Szenario, in dem ein Anwendungsfall verwendet werden könnte, ist die Überprüfung auf Bedrohungen und Sicherheitsrisiken. In diesem Beispiel erfordert das SOC, dass Bedrohungen und Sicherheitsrisiken für Ressourcen über genehmigte Prozesse behoben werden, die das Scannen von Ressourcen umfassen.
Hier ist ein Beispiel für ein Storyboard auf hoher Ebene für die Microsoft Defender Vulnerability Management von Ressourcen.
Aufrufen des Anwendungsfallworkflows für Beispiel 2
Hier ist ein Beispielprozess für die Überprüfung von Bedrohungen und Sicherheitsrisiken.
Analysieren der Anwendungsfallausgabe und der gewonnenen Erkenntnisse
Nachdem ein Anwendungsfall genehmigt und getestet wurde, sollten Lücken zwischen Ihren Sicherheitsteams sowie Personen, Prozessen und den beteiligten Microsoft Defender XDR Technologien identifiziert werden. Microsoft Defender XDR Technologien sollten analysiert werden, um festzustellen, ob sie in der Lage sind, die gewünschten Ergebnisse zu erzielen. Diese können über eine Checkliste oder eine Matrix nachverfolgt werden.
Im Beispiel für das Antiphishingszenario hätten die SOC-Teams beispielsweise die Ermittlungen in dieser Tabelle vorgenommen.
| SOC-Team | Anforderung | Personen, um die Anforderung zu erfüllen | Prozess zur Erfüllung der Anforderung | Relevante Technologie | Lücke identifiziert | Änderungsprotokoll für Den Anwendungsfall | Ausgenommen (Y/N) |
|---|---|---|---|---|---|---|---|
| Threat Intelligence- und Analyseteam | Datenquellen versorgen die Threat Intelligence-Engines ordnungsgemäß. | Threat Intelligence Analyst/Engineer | Festgelegte Datenfeedanforderungen, Threat Intelligence-Trigger aus genehmigten Quellen | Microsoft Defender for Identity, Microsoft Defender for Endpoint | Das Threat Intelligence-Team hat kein Automatisierungsskript verwendet, um Microsoft Defender XDR API mit Bedrohungs-Intel-Engines zu verknüpfen. | Hinzufügen von Microsoft Defender XDR als Datenquellen zu Bedrohungs-Engines Aktualisieren des Anwendungsfall-Ausführungsbuchs |
N |
| Überwachungsteam | Datenquellen stellen die Überwachungsdashboards ordnungsgemäß bereit. | Tier 1,2 SOC Analyst–Monitoring & Alerts | Workflow zum Melden der Sicherheitsbewertung & Compliance Center |
Untersuchen von Warnungen in Microsoft Defender XDR Überwachung der Sicherheitsbewertung |
Kein Mechanismus für SOC-Analysten, um eine erfolgreiche Erkennung neuer Phishingvarianten zu melden, um die Sicherheitsbewertung zu verbessern Anzeigen von E-Mail-Sicherheitsberichten im Microsoft Defender-Portal |
Hinzufügen eines Prozesses zum Nachverfolgen der Verbesserung der Sicherheitsbewertung zu Berichtsworkflows | N |
| Engineering- und SecOps-Team | Änderungssteuerungsupdates werden in den SOC-Team-Runbooks vorgenommen. | Tier 2 SOC Engineer | Änderungssteuerungsbenachrichtigungsverfahren für SOC-Teamrunbooks | Genehmigte Änderungen an Sicherheitsgeräten | Änderungen an Microsoft Defender XDR Konnektivität mit SOC-Sicherheitstechnologie erfordern eine Genehmigung | Hinzufügen von Microsoft Defender for Cloud Apps, Defender for Identity, Defender für Endpunkt, Security & Compliance Center zu SOC-Runbooks | Y |
Darüber hinaus hätten die SOC-Teams die in der folgenden Tabelle beschriebenen Entdeckungen in Bezug auf das oben beschriebene Defender Vulnerability Management Szenario machen können:
| SOC-Team | Anforderung | Personen, um die Anforderung zu erfüllen | Prozess zur Erfüllung der Anforderung | Relevante Technologie | Lücke identifiziert | Änderungsprotokoll für Den Anwendungsfall | Ausgenommen (Y/N) |
|---|---|---|---|---|---|---|---|
| SOC-Aufsicht | Alle Ressourcen, die mit genehmigten Netzwerken verbunden sind, werden identifiziert und kategorisiert. | SOC-Aufsicht, BU-Besitzer, Anwendungsbesitzer, BESITZER VON IT-Ressourcen usw. | Zentralisiertes Asset Management-System zum Ermitteln und Auflisten von Ressourcenkategorien und -attributen basierend auf dem Risiko. | ServiceNow oder andere Ressourcen. Microsoft 365-Gerätebestand |
Nur 70 % der Ressourcen wurden ermittelt. Microsoft Defender XDR Wartungsnachverfolgung nur für bekannte Ressourcen wirksam | Ausgereifte Ressourcenlebenszyklusverwaltungsdienste, um sicherzustellen, dass Microsoft Defender XDR eine 100%ige Abdeckung hat | N |
| Engineering & SecOps Teams | Hohe Auswirkungen und kritische Sicherheitsrisiken in Ressourcen werden gemäß der Richtlinie behoben. | SecOps-Techniker, SOC-Analysten: Sicherheitsrisiken & Compliance, Sicherheitstechnik | Definierter Prozess zum Kategorisieren von Sicherheitsrisiken mit hohem Risiko und kritischen Sicherheitsrisiken | Microsoft Defender Vulnerability Management Dashboards | Defender für Endpunkt hat geräte mit hoher Warnung mit hohen Auswirkungen ohne Wartungsplan oder Implementierung der von Microsoft empfohlenen Aktivität identifiziert. | Fügen Sie einen Workflow zum Benachrichtigen von Ressourcenbesitzern hinzu, wenn eine Wartungsaktivität innerhalb von 30 Tagen pro Richtlinie erforderlich ist. Implementieren Sie ein Ticketsystem, um Besitzer von Ressourcen über Korrekturschritte zu benachrichtigen. | N |
| Überwachen von Teams | Bedrohungs- und Sicherheitsrisiko-status werden über das Intranetportal des Unternehmens gemeldet. | SOC-Analyst der Ebene 2 | Automatisch generierte Berichte aus Microsoft Defender XDR mit dem Fortschritt der Wiederherstellung von Ressourcen |
Untersuchen von Warnungen in Microsoft Defender XDR Überwachung der Sicherheitsbewertung |
Den Besitzern von Ressourcen werden keine Ansichten oder Dashboard Berichte über Bedrohungen und Sicherheitsrisiken status von Ressourcen mitgeteilt. | Erstellen Sie ein Automatisierungsskript, um status mit einem hohen Risiko und der Behebung kritischer Ressourcenrisiken im organization aufzufüllen. | N |
In diesen Beispielanwendungsfällen ergaben die Tests mehrere Lücken in den Anforderungen des SOC-Teams, die als Baselines für die Zuständigkeiten der einzelnen Teams festgelegt wurden. Die Checkliste für Anwendungsfälle kann so umfassend wie nötig sein, um sicherzustellen, dass das SOC-Team auf die Microsoft Defender XDR Integration mit neuen oder vorhandenen SOC-Anforderungen vorbereitet ist. Da es sich hierbei um einen iterativen Prozess handelt, dienen der Entwicklungsprozess für Anwendungsfälle und der Inhalt der Anwendungsfallausgabe natürlich dazu, die Runbooks des SOC mit den gewonnenen Erkenntnissen zu aktualisieren und weiterzuentwickelten.
Aktualisieren von Produktionsrunbooks und Playbooks
Nachdem die Anwendungsfalltests für alle Lücken behoben wurden, können die daraus gewonnenen Erkenntnisse und metriken in die Produktionsrunbooks (Betriebsprozesse) und Playbooks (Reaktion auf Vorfälle und Eskalationsverfahren) Ihres SOC-Teams integriert werden.
Die Wartung der SOC-Teamrunbooks und Playbooks kann auf vielfältige Weise organisiert werden. Jedes SOC-Team ist möglicherweise für sein eigenes Team verantwortlich, oder es gibt eine einzige zentralisierte Version, die alle Teams in einem zentralen Repository freigeben können. Die Runbook- und Playbookverwaltung für einzelne Organisationen basiert auf Größe, Qualifikation, Rollen und Aufgabentrennung. Nachdem ein Runbook aktualisiert wurde, sollte der Playbook-Updateprozess folgen.
Verwenden eines Standardframeworks für die Eskalation
Playbooks sind die Schritte, die die SOC-Teams befolgen müssen, wenn ein echtes Ereignis eintritt, basierend auf der erfolgreichen Integration und dem Test des Anwendungsfalls. Daher ist es unerlässlich, dass der SOC einen formalisierten Ansatz für die Reaktion auf Vorfälle verfolgt, z. B. die NIST Incident Response Standard, die zu einem der führenden Branchenstandards für die Reaktion auf Vorfälle geworden ist.
Der NIST-Prozess zur Reaktion auf Vorfälle in vier Schritten umfasst vier Phasen:
- Vorbereitung
- Erkennung und Analyse
- Eindämmung, Auflösung und Wiederherstellung
- Aktivitäten nach dem Vorfall
Beispiel: Aktivität der Nachverfolgung der Vorbereitungsphase
Eine der Wichtigsten Grundlagen eines Eskalationsplaybooks besteht darin, sicherzustellen, dass es wenig Mehrdeutigkeit darüber gibt, was jedes SOC-Team vor, während und nach einem Ereignis oder Incident tun soll. Daher empfiehlt es sich, schritt-für-Schritt-Anweisungen aufzulisten.
Beispielsweise könnte die Vorbereitungsphase eine if/then- oder XoR-Matrix von Aufgaben enthalten. Im Fall des neuen Beispielanwendungsfalls für Phishingvarianten könnte eine solche Matrix wie folgt aussehen:
| Warum ist eine Eskalation gerechtfertigt? | Nächster Schritt |
|---|---|
| Warnung in DER SOC-Überwachung als kritisch eingestuft >500/Stunde | Wechseln Sie zu Playbook A, Abschnitt 2, Aktivität 5 (mit einem Link zum Playbookabschnitt) |
| eCommerce hat einen potenziellen DDoS-Angriff gemeldet. | Aufrufen von Playbook B-Abschnitt C, Aktivität 19 (mit einem Link zum Playbookabschnitt) |
| Executive meldete eine verdächtige E-Mail als Spear-Phishing-Versuch | Wechseln Sie zu Playbook 5, Abschnitt 2, Aktivität 5 (mit einem Link zum Playbook-Abschnitt) |
Nach dem Ausführen der Vorbereitungsphase sollten Organisationen die verbleibenden Phasen aufrufen, wie in NIST beschrieben:
- Erkennung und Analyse
- Eindämmung, Auflösung und Wiederherstellung
- Aktivitäten nach dem Vorfall
Nächster Schritt
Schritt 6: Identifizieren von SOC-Wartungstasks
Tipp
Möchten Sie mehr erfahren? Wenden Sie sich an die Microsoft Security-Community in unserer Tech Community: Microsoft Defender XDR Tech Community.