Hinweis
Für den Zugriff auf diese Seite ist eine Autorisierung erforderlich. Sie können versuchen, sich anzumelden oder das Verzeichnis zu wechseln.
Für den Zugriff auf diese Seite ist eine Autorisierung erforderlich. Sie können versuchen, das Verzeichnis zu wechseln.
Der Windows Communication Foundation (WCF)-Kanalstapel ist ein gestapelter Kommunikationsstapel mit mindestens einem Kanal, der Nachrichten verarbeitet. Am unteren Rand des Stapels befindet sich ein Transportkanal, der für die Anpassung des Kanalstapels an den zugrunde liegenden Transport (z. B. TCP, HTTP, SMTP und andere Transporttypen) verantwortlich ist. Kanäle bieten ein Programmiermodell auf niedriger Ebene zum Senden und Empfangen von Nachrichten. Dieses Programmiermodell basiert auf mehreren Schnittstellen und anderen Typen, die gemeinsam als WCF-Kanalmodell bezeichnet werden. In diesem Thema werden Kanalausformungen, die Erstellung eines einfachen Kanallisteners (auf dem Dienst) und der Kanalfabrik (auf dem Client) erläutert.
Kanalstapel
WCF-Endpunkte kommunizieren mit der Welt mithilfe eines Kommunikationsstapels, der als Kanalstapel bezeichnet wird. Das folgende Diagramm vergleicht den Kanalstapel mit anderen Kommunikationsstapeln, z. B. TCP/IP.
Erstens die Ähnlichkeiten: In beiden Fällen bietet jede Schicht des Schichtstapels eine Abstraktion der darunterliegenden Ebene und stellt diese Abstraktion nur der direkt darüber liegenden Schicht zur Verfügung. Jede Ebene verwendet die Abstraktion nur der Ebene direkt darunter. Auch in beiden Fällen, bei denen zwei Protokollstapel kommunizieren, kommuniziert jede Ebene mit der jeweiligen Ebene im anderen Protokollstapel, z. B. die IP-Ebene kommuniziert mit der IP-Ebene und die TCP-Ebene mit der TCP-Ebene usw.
Die Unterschiede: Während der TCP-Stapel entwickelt wurde, um eine Abstraktion des physischen Netzwerks bereitzustellen, ist der Kanalstapel so konzipiert, dass eine Abstraktion bereitgestellt wird, die nicht nur die Übertragung der Nachricht, d. h. der Transport, sondern auch andere Funktionen wie das, was in der Nachricht enthalten ist oder welches Protokoll für die Kommunikation verwendet wird, einschließlich des Transports, und vieles mehr umfasst. Ein zuverlässiges Sitzungsbindungselement ist Bestandteil des Kanalstapels, befindet sich jedoch nicht unterhalb der Transportschicht oder des Transports selbst. Diese Abstraktion wird erreicht, indem der untere Kanal im Stapel benötigt wird, um das zugrunde liegende Transportprotokoll an die Kanalstapelarchitektur anzupassen und sich dann auf Kanäle weiter oben im Stapel zu verlassen, um Kommunikationsfunktionen wie Zuverlässigkeitsgarantien und Sicherheit bereitzustellen.
Nachrichten fließen als Objekte durch den Kommunikationsstapel Message . Wie in Abbildung oben dargestellt, wird der untere Kanal als Transportkanal bezeichnet. Es ist der Kanal, der für das Senden und Empfangen von Nachrichten an und von anderen Parteien verantwortlich ist. Dies umfasst die Verantwortung, das Message Objekt in und aus dem Format zu transformieren, das für die Kommunikation mit anderen Parteien verwendet wird. Über dem Transportkanal kann es eine beliebige Anzahl von Protokollkanälen geben, die jeweils für die Bereitstellung einer Kommunikationsfunktion wie zuverlässige Liefergarantien verantwortlich sind. Protokollkanäle arbeiten mit Nachrichten, die in Form des Message Objekts durch sie fließen. Sie transformieren die Nachricht in der Regel, indem sie entweder Kopfzeilen hinzufügen oder den Textkörper verschlüsseln, oder sie senden und empfangen ihre eigenen Protokollsteuerungsnachrichten, wie beispielsweise Empfangsbestätigungen.
Kanalformen
Jeder Kanal implementiert eine oder mehrere Schnittstellen, die als Kanalformschnittstellen oder Kanalformen bezeichnet werden. Diese Kanalförmen bieten kommunikationsorientierte Methoden wie Senden und Empfangen oder Anfordern und Beantworten, die der Kanal implementiert und die der Benutzer aufruft. Bei der Basis der Kanalformen handelt es sich um die IChannel Schnittstelle, bei der es sich um eine Schnittstelle handelt, die eine GetProperty<T>-Methode bereitstellt, welche als schichtweiser Mechanismus für den Zugriff auf beliebige Funktionen vorgesehen ist, die von Kanälen im Stapel verfügbar gemacht werden. Die fünf Kanalformen, die IChannel erweitern, sind:
Darüber hinaus besitzt jede dieser Formen eine Entsprechung, die System.ServiceModel.Channels.ISessionChannel<TSession> erweitert, um Sitzungen zu unterstützen. Diese lauten wie folgt:
Die Kanal-Shapes werden nach einigen grundlegenden Nachrichtenaustauschmustern gemustert, die von vorhandenen Transportprotokollen unterstützt werden. So entspricht beispielsweise ein unidirektionales Messaging einem IInputChannel/IOutputChannel-Paar, die Anforderungsantwort entspricht IRequestChannel/IReplyChannel-Paaren und bidirektionale Duplexkommunikation IDuplexChannel (die sowohl IInputChannel als auch IOutputChannel erweitert).
Programmieren mit dem Kanalstapel
Kanalstapel werden in der Regel mithilfe eines Werksmusters erstellt, bei dem eine Bindung den Kanalstapel erstellt. Auf der Sendeseite wird eine Bindung verwendet, um eine ChannelFactory zu erstellen, die wiederum einen Kanalstapel aufbaut und einen Verweis auf den obersten Kanal im Stapel zurückgibt. Die Anwendung kann dann diesen Kanal verwenden, um Nachrichten zu senden. Weitere Informationen finden Sie unter Client Channel-Level Programming.
Auf der Empfängerseite wird eine Bindung verwendet, um einen IChannelListener zu erstellen, der eingehende Nachrichten abhört. Die IChannelListener stellt der hörenden Anwendung Nachrichten bereit, indem sie Kanalstapel erstellt und den Anwendungsverweis dem obersten Kanal zuweist. Die Anwendung verwendet dann diesen Kanal, um eingehende Nachrichten zu empfangen. Weitere Informationen finden Sie unter Service Channel-Level Programming.
Das Kanalobjektmodell
Das Kanalobjektmodell ist der Kernsatz von Schnittstellen, die zum Implementieren von Kanälen, Kanallistenern und Kanalfabriken erforderlich sind. Es gibt auch einige Basisklassen zur Unterstützung von benutzerdefinierten Implementierungen.
Kanallistener sind für die Überwachung eingehender Nachrichten verantwortlich und übermitteln sie dann über Kanäle, die vom Kanallistener erstellt wurden, auf die Ebene darüber.
Kanalfactorys sind für das Erstellen von Kanälen zuständig, die zum Senden von Nachrichten und zum Schließen aller Kanäle, die sie beim Schließen der Kanalfactory erstellt haben, verwendet werden.
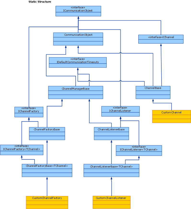
ICommunicationObject ist die Kernschnittstelle, die die grundlegende Zustandsmaschine definiert, die alle Kommunikationsobjekte implementieren. CommunicationObject stellt eine Implementierung dieser Kernschnittstelle bereit, von der andere Kanalklassen abgeleitet werden können, anstatt die Schnittstelle erneut zu implementieren. Dies ist jedoch nicht erforderlich: Ein benutzerdefinierter Kanal kann ICommunicationObject direkt implementiert werden und muss nicht von CommunicationObject erben. Keine der Klassen in Abbildung 3 gilt als Teil des Kanalmodells; sie sind Helfer, die benutzerdefinierten Kanalimplementierern zur Verfügung stehen, die Kanäle erstellen möchten.
In den folgenden Themen werden das Kanalobjektmodell sowie verschiedene Entwicklungsbereiche beschrieben, die beim Erstellen von benutzerdefinierten Kanälen helfen.
| Thema | BESCHREIBUNG |
|---|---|
| Dienst: Kanallistener und Kanäle | Beschreibt Kanallistener, die auf eingehende Kanäle in einer Dienstanwendung lauschen. |
| Client: Kanalfactorys und Kanäle | Beschreibt Kanalfabriken, die Kanäle zum Herstellen einer Verbindung mit einer Dienstanwendung erstellen. |
| Verständnis von Statusänderungen | Beschreibt, wie sich der Zustand der System.ServiceModel.ICommunicationObject Schnittstellenmodelle in Kanälen ändert. |
| Auswählen eines Nachrichtenaustauschmusters | Beschreibt die sechs grundlegenden Nachrichtenaustauschmuster, die Kanäle unterstützen können. |
| Behandeln von Ausnahmen und Fehlern | Beschreibt, wie Fehler und Ausnahmen in benutzerdefinierten Kanälen behandelt werden. |
| Konfiguration und Metadatenunterstützung | Beschreibt, wie die Verwendung von benutzerdefinierten Kanälen aus dem Anwendungsmodell unterstützt und wie Metadaten mithilfe von Bindungen und Bindungselementen exportiert und importiert werden. |