Hinweis
Für den Zugriff auf diese Seite ist eine Autorisierung erforderlich. Sie können versuchen, sich anzumelden oder das Verzeichnis zu wechseln.
Für den Zugriff auf diese Seite ist eine Autorisierung erforderlich. Sie können versuchen, das Verzeichnis zu wechseln.
Das Agent Builder-Feature in Microsoft 365 Copilot und Copilot Studio sind leistungsstarke Tools zum Erstellen sicherer, skalierbarer und intelligenter Agents, die über Microsoft 365- und Branchensysteme hinweg funktionieren. Beide Tools ermöglichen es Ihnen, Agents zu erstellen, aber sie erfüllen unterschiedliche Anforderungen. In diesem Artikel werden die Unterschiede zwischen den beiden beschrieben, damit Sie die beste Lösung für Ihr Szenario auswählen können.
Berücksichtigen Sie bei der Auswahl des zu verwendenden Tools die folgenden Faktoren:
- Zielgruppe : Wer verwendet den Agent?
- Bereitstellungsbereich – Wie weit planen Sie die Freigabe des Agents?
- Funktionalität : Welche Aufgaben führt der Agent aus?
- Governanceanforderungen : Erfordert Ihr Agent eine präzise Verwaltung des Anwendungslebenszyklus?
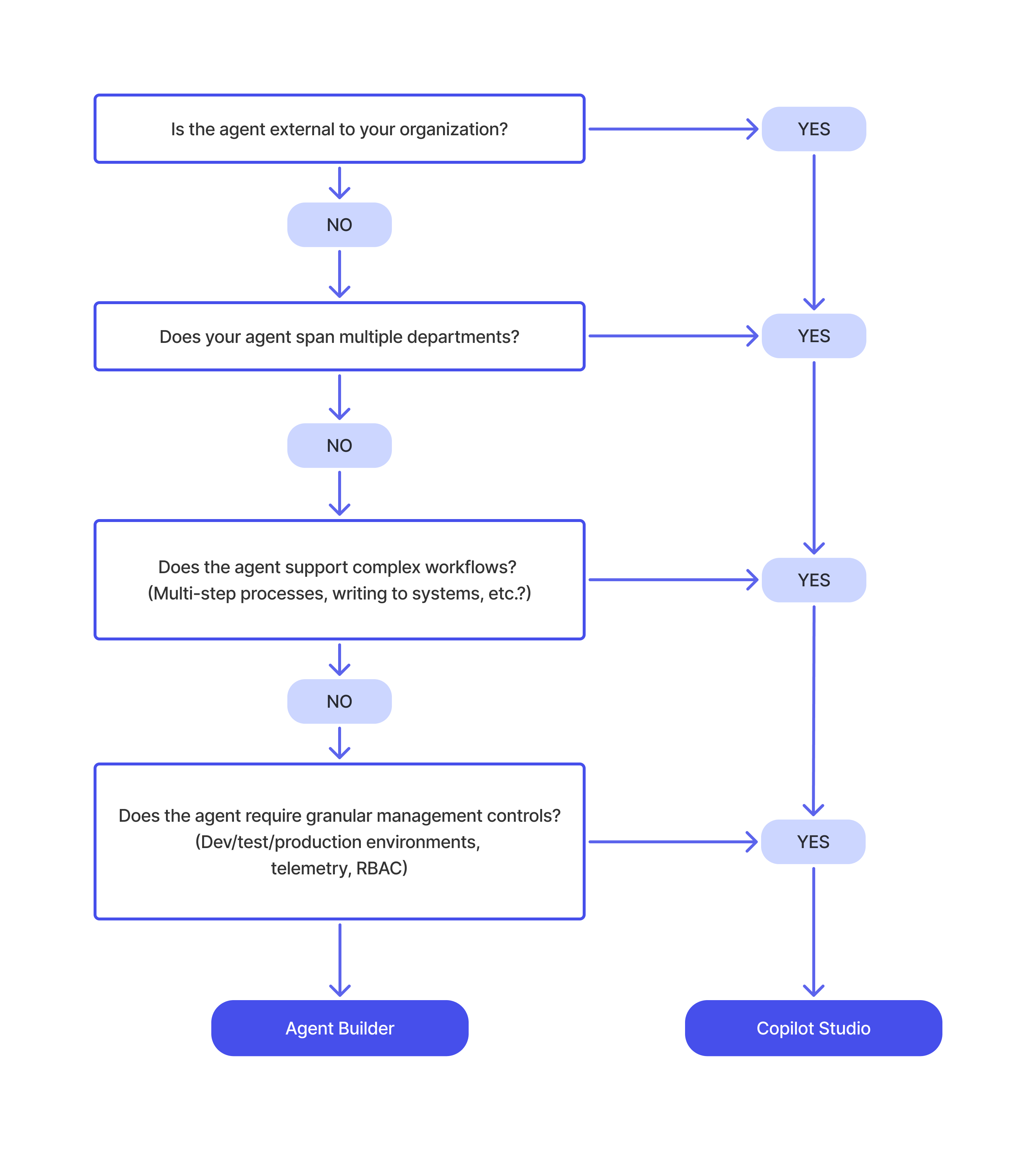
Die folgende Entscheidungsstruktur hilft Ihnen, Ihr Szenario dem richtigen Tool zuzuordnen.
Zusammenfassend:
Wählen Sie Microsoft 365 Copilot aus, und verwenden Sie das Feature Agent Builder, wenn Sie schnell einen Agent für sich selbst oder ein kleines Team erstellen möchten, indem Sie natürliche Sprache und vorhandene Inhalte verwenden (z. B. einen Bot, der Fragen aus den SharePoint-Dateien oder E-Mails Ihres Teams beantwortet). Agent Builder ist einfach, zugänglich und in die Microsoft 365 Copilot-Benutzeroberfläche integriert, sodass Sie Agents im Kontext ohne Code erstellen können.
Wählen Sie Copilot Studio aus, wenn Sie einen Agent für eine breitere Zielgruppe (z. B. Ihre gesamte Abteilung, organization oder externe Kunden) benötigen oder wenn der Agent erweiterte Funktionen wie mehrstufige Workflows oder benutzerdefinierte Integrationen erfordert oder Sie mehr Kontrolle über bereitstellung und Verwaltung benötigen. Die Vollversion von Copilot Studio ist ein eigenständiges Webportal mit umfangreichen Tools für komplexe oder skalierbare Lösungen.
Hinweis
Wenn Sie Microsoft 365 Copilot verwenden möchten, um Ihren Agent zu erstellen, und Sie später die in Copilot Studio verfügbaren Features nutzen möchten, können Sie Ihren Agent in Copilot Studio kopieren.
Die folgende Tabelle enthält einen ausführlicheren Featurevergleich.
| Feature | Microsoft 365 Copilot | Copilot Studio |
|---|---|---|
| Zugriffspunkte | Microsoft 365 Copilot-App | Copilot Studio |
| Benutzertyp | Information Worker | Macher und Entwickler |
| Agent-Zielgruppe | Einzelpersonen oder kleine Teams. | Abteilung, organization oder externe Kunden. |
| Agent-Typ | Einfache Q&A-Agents mit Organisationskenntnissen. | Agents mit komplexen Szenarien wie mehrstufigen Workflows oder Geschäftssystemintegration, die Unternehmensgovernance und robuste Kontrollen erfordern. |
| Wichtige Funktionen |
|
|
| Anwendungsfälle | Verwenden Sie Microsoft 365 Copilot, um Folgendes zu erstellen:
|
Verwenden Sie Copilot Studio, um Folgendes zu erstellen:
|
| Verwaltung und Governance | Wird hauptsächlich über die Microsoft 365 Admin Center verwaltet. | Verwaltet über das Power Platform Admin Center mit differenzierteren Steuerungen für Unternehmensszenarien. |
Kopieren von Agents von Microsoft 365 Copilot in Copilot Studio
Sie können einen in Microsoft 365 Copilot erstellten Agent in Copilot Studio kopieren, wenn Sie erweiterte Funktionen oder umfassendere Integrationsoptionen benötigen. Dieser Prozess stellt sicher, dass in Microsoft 365 Copilot erledigte Arbeit nicht verloren geht und in Copilot Studio erweitert werden kann, ohne von vorn beginnen zu müssen.
Durch den Übergang zu Copilot Studio werden zusätzliche Features wie umfangreichere Anpassungen, Governancesteuerelemente und erweiterte Connectors freigeschaltet. Wenn Sie Ihren Agent kopieren, bleiben die Kernkonfiguration und -anweisungen des Agents erhalten, und Sie können sie mit den erweiterten Einstellungen erweitern, die nur in Copilot Studio verfügbar sind.
Erwägen Sie das Kopieren eines Agents in Copilot Studio in folgenden Fällen:
- Sie benötigen Bereitstellungsoptionen auf Unternehmensniveau.
- Sie möchten in weitere Datenquellen integrieren oder erweiterte Sicherheitsrichtlinien anwenden.
Weitere Informationen finden Sie unter Kopieren eines Agents in Copilot Studio.
Lizenzierungsanforderungen
Sowohl agent builder in Microsoft 365 Copilot als auch Copilot Studio sind in einer Microsoft 365 Copilot Add-On-Lizenz für authentifizierte Benutzer enthalten. Wenn Sie nicht über eine Copilot-Lizenz verfügen, können Sie Copilot-Guthaben oder einen Plan mit nutzungsbasierter Bezahlung verwenden, um auf beide Erfahrungen zuzugreifen.
Sie können den Agent-Generator auch kostenlos in Microsoft 365 Copilot verwenden, um Agents zu erstellen, die nur auf Webwissen basiert. Weitere Informationen finden Sie unter Verwenden von Agents in Microsoft 365 Copilot Chat.
Governanceprinzipien des Agent-Generators
Mit dem Agent-Generator-Feature in Microsoft 365 Copilot können Benutzer Agents erstellen, die als wiederverwendbare Vorlagen fungieren. Diese Agents helfen beim Abrufen von Erkenntnissen aus Microsoft Graph, indem sie wiederholbare Eingabeaufforderungen und Inhaltsverbindungen packen. Sie arbeiten innerhalb bestehender Unternehmensgrenzen und respektieren Microsoft 365-Kontrollen.
Agent Builder wendet die folgenden wichtigen Governanceprinzipien an:
- Keine neuen Berechtigungen : Agents respektieren vorhandene Microsoft 365-Berechtigungen. Wenn ein Benutzer keinen Zugriff auf eine SharePoint-Website, einen Teams-Kanal oder ein Outlook-Postfach hat, zeigt der Agent keine Inhalte aus diesen Quellen an.
- Integrierte Sichtbarkeits- und Überwachungsfunktionen : Agents werden in Microsoft 365 angezeigt. Standard Überwachungsprotokolle, Aktivitätsberichte und DLP-/Aufbewahrungsrichtlinien gelten.
IT-Administratoren verwalten Agent-Sichtbarkeits-, Freigabe- und Lebenszyklusrichtlinien im Microsoft 365 Admin Center über die Seite Copilot-Agents>. Administratoren haben folgende Möglichkeiten:
- Anzeigen des Agentbestands und der Agent-Metadaten.
- Aktivieren, Deaktivieren, Zuweisen, Blockieren oder Entfernen von Agents, um sie an Den Organisationsrichtlinien anzupassen.
- Konfigurieren Sie die abrechnungsbasierte Bezahlung, und überprüfen Sie die Nutzung und Nutzung des Agents.
- Erzwingen der Compliance mithilfe von Microsoft Purview (Vertraulichkeitsbezeichnungen, Überwachungsprotokolle).
Administratoren können auch Steuerelemente für die Agent-Freigabe über die Seite Microsoft 365 Admin Center>Copilot-Einstellungen>>Datenzugriffs-Agents> verwalten. Weitere Informationen finden Sie unter Freigeben eines Agents.
Copilot Studio Governanceprinzipien
Copilot Studio unterstützt die Erstellung anspruchsvollerer Agents, häufig durch Entwickler oder Entwickler. Diese Agents können externe Datenquellen integrieren, APIs aufrufen, komplexe Workflows orchestrieren und eine Verbindung mit Systemen herstellen, die über Microsoft 365 hinausgehen – ideal für abteilungs- oder unternehmensweite Lösungen.
Copilot Studio wendet die folgenden wichtigen Governanceprinzipien an:
- Strukturierte Entwicklung : Application Lifecycle Management (ALM) ermöglicht die Entwicklung in Entwicklungs-, Test- und Produktionsumgebungen.
- Connectorgovernance : Administratoren steuern, mit welchen System-Agents eine Verbindung hergestellt werden kann, wodurch das Risiko eines nicht autorisierten Zugriffs verringert wird.
- Richtlinien auf Umgebungsebene : Verhinderung von Datenverlust (Data Loss Prevention, DLP), rollenbasierter Zugriff und Überwachung werden auf Umgebungsebene erzwungen.
- Flexible Bereitstellung : Agents können in Teams, Websites und benutzerdefinierten Endpunkten mit präzisen Zugriffssteuerungen veröffentlicht werden.
- Sichere Zusammenarbeit : Agents unterstützen Ansichts-/Bearbeitungsrechte für funktionsübergreifende Teamarbeit mit Aufsicht.
- Entwicklungs- und Veröffentlichungsaufsicht: Application Lifecycle Management (ALM) unterstützt Dev/Test-/Prod-Umgebungen, und die Veröffentlichung im App-Katalog eines organization erfordert die Genehmigung durch den Administrator. Dies gewährleistet Transparenz und Kontrolle über das, was allgemein verfügbar wird.
IT-Administratoren verwenden das Power Platform Admin Center, um Folgendes zu verwalten:
- Agentumgebungen und Connectors.
- Lebenszyklusrichtlinien und Veröffentlichungsworkflows.
- Compliance über Microsoft Purview (Vertraulichkeitsbezeichnungen, Überwachungsprotokolle, Aufbewahrung).
- Telemetrie- und Nutzungsanalysen, um das Verhalten des Agents zu überwachen und die Richtlinienausrichtung sicherzustellen.