Hinweis
Für den Zugriff auf diese Seite ist eine Autorisierung erforderlich. Sie können versuchen, sich anzumelden oder das Verzeichnis zu wechseln.
Für den Zugriff auf diese Seite ist eine Autorisierung erforderlich. Sie können versuchen, das Verzeichnis zu wechseln.
Eines der wichtigsten Features von Direct2D ermöglicht die Interoperabilität zwischen Direct2D und anderen Renderingplattformen, sodass Entwickler die spezifischen Stärken jeder Plattform verwenden können, ohne zu Kompromittierungen gezwungen zu werden, indem sie eine Plattform für alle Anforderungen auswählen. In diesem Thema werden die verschiedenen Plattformen zusammengefasst, mit denen Direct2D interoperabel ist. Es enthält die folgenden Abschnitte.
- GDI-Interoperabilität
- GDI+ Interoperabilität
- Direct3D-Interoperabilität
- DirectWrite-Interoperabilität
- Windows Imaging Component (WIC)-Interoperabilität
- Verwandte Themen
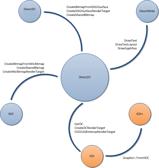
Das folgende Diagramm fasst die verschiedenen Plattformen zusammen, mit denen Direct2D interoperabel ist, und listet einige Methoden und Schnittstellen auf, die Interoperabilität bieten.
GDI-Interoperabilität
Direct2D ermöglicht bidirektionale Interoperabilität mit GDI. Sie können einen ID2D1DCRenderTarget verwenden, um Direct2D-Inhalte in einen GDI-Gerätekontext (DC) zu schreiben, oder Sie können ID2D1GdiInteropRenderTarget verwenden, um eine DC-Darstellung eines Renderziels abzurufen.
Weitere Informationen und Beispiele finden Sie in der Übersicht über Direct2D- und GDI-Interoperabilität.
GDI+ Interoperabilität
Sie können GDI+ mit Direct2D auf die gleiche Weise wie GDI verwenden. Sie können einen ID2D1DCRenderTarget verwenden, um Direct2D-Inhalte auf denselben DC wie Ihre GDI+-Inhalte zu schreiben. Mit diesem Ansatz können Sie mit dem Hinzufügen von Direct2D-Inhalten zu Anwendungen beginnen, die hauptsächlich mithilfe von GDI+ gerendert werden.
Sie können auch eine ID2D1GdiInteropRenderTarget verwenden, um Zugriff auf einen GDI DC bereitzustellen, der mithilfe von Direct2D geschrieben wird, und dann die FromHDC-Methode zum Erstellen eines Objekts verwenden. Dieser Ansatz ist nützlich für Anwendungen, die hauptsächlich mit Direct2D gerendert werden, aber über ein Erweiterbarkeitsmodell oder andere Legacyinhalte verfügen, die die Möglichkeit zum Rendern mit GDI+ erfordern.
Direct3D-Interoperabilität
Direct2D kann ein DXGI-Oberflächenrenderziel (erstellt durch die CreateDxgiSurfaceRender-Methode ) verwenden, um in eine IDXGISurface zu schreiben. Mit dieser Aktion können Sie 2D-Hintergründe und Schnittstellen zu 3D-Szenen hinzufügen und Direct2D-Inhalte als Textur für ein 3D-Modell verwenden. Direct2D kann auch eine IDXGISurface nutzen und die CreateSharedBitmap-Methode verwenden, um eine Bitmapdarstellung zu erstellen.
Weitere Informationen und Beispiele finden Sie in der Übersicht über die Direct2D- und Direct3D-Interoperabilität.
DirectWrite-Interoperabilität
Direct2D ist eng in DirectWrite integriert. Direct2D erleichtert das Rendern von DirectWrite-Inhalten, indem die Methoden DrawText, DrawTextLayout und DrawGlyphRun bereitgestellt werden.
Windows Imaging Component (WIC)-Interoperabilität
Direct2D stellt die Methoden CreateBitmapFromWicBitmap, CreateSharedBitmap und CreateWicBitmapRenderTarget zum Bearbeiten von WIC-Bitmaps bereit.
Zugehörige Themen