Κοινοποίηση μέσω


Αρχιτεκτονική ασφαλείας ελέγχου ταυτότητας στον μηχανισμό δοκιμής (προεπισκόπηση)

Σημείωμα

Οι λειτουργίες προεπισκόπησης δεν προορίζονται για παραγωγική χρήση και ενδέχεται να έχουν περιορισμένη λειτουργικότητα. Αυτές οι δυνατότητες είναι διαθέσιμες πριν από μια επίσημη κυκλοφορία έτσι ώστε οι πελάτες να έχουν πρόσβαση από νωρίς και να κάνουν σχόλια.

Αυτό το τεχνικό έγγραφο περιγράφει την αρχιτεκτονική ασφαλείας των μηχανισμών ελέγχου ταυτότητας στο Power Apps μηχανισμό δοκιμής. Για οδηγίες εστιασμένες στο χρήστη σχετικά με την επιλογή και τη ρύθμιση παραμέτρων μεθόδων ελέγχου ταυτότητας, ανατρέξτε στον Οδηγό ελέγχου ταυτότητας.

Επισκόπηση μεθόδων ελέγχου ταυτότητας

Ο μηχανισμός δοκιμής υποστηρίζει δύο κύριες μεθόδους ελέγχου ταυτότητας:

  • Έλεγχος ταυτότητας κατάστασης αποθήκευσης- Με βάση τα μόνιμα cookie του προγράμματος περιήγησης και την κατάσταση αποθήκευσης
  • Έλεγχος ταυτότητας βάσει πιστοποιητικού - Βάσει πιστοποιητικών X.509 και Dataverse ενοποίησης

Και οι δύο μέθοδοι έχουν σχεδιαστεί για να υποστηρίζουν σύγχρονες απαιτήσεις ασφαλείας, συμπεριλαμβανομένου του ελέγχου ταυτότητας πολλών παραγόντων (MFA) και των πολιτικών πρόσβασης υπό όρους.

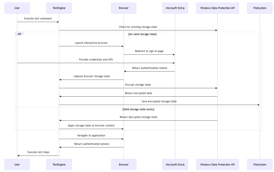
Αρχιτεκτονική ελέγχου ταυτότητας κατάστασης αποθήκευσης

Η μέθοδος ελέγχου ταυτότητας κατάστασης αποθήκευσης χρησιμοποιεί τη διαχείριση περιβάλλοντος του προγράμματος περιήγησης του Playwright για την ασφαλή αποθήκευση και επαναχρησιμοποίηση διακριτικών ελέγχου ταυτότητας.

Επισκόπηση της ροής ελέγχου ταυτότητας στο μηχανισμό δοκιμής

Εφαρμογή προστασίας δεδομένων των Windows

Η υλοποίηση κατάστασης τοπικής αποθήκευσης χρησιμοποιεί το API προστασίας δεδομένων των Windows (DPAPI) για ασφαλή αποθήκευση:

Επισκόπηση του ελέγχου ταυτότητας με χρήση τοπικού API προστασίας δεδομένων των Windows (DPAPI)

Ζητήματα ασφαλείας

Η αρχιτεκτονική ασφάλειας κατάστασης αποθήκευσης παρέχει:

  • Προστασία διακριτικών ελέγχου ταυτότητας σε κατάσταση ηρεμίας με χρήση κρυπτογράφησης DPAPI
  • Υποστήριξη για Microsoft Entra πολιτικές MFA και πρόσβασης υπό όρους
  • Απομόνωση Sandbox μέσω των περιβαλλόντων προγράμματος περιήγησης του Playwright
  • Συμμόρφωση με Microsoft Entra τις πολιτικές διάρκειας περιόδου λειτουργίας

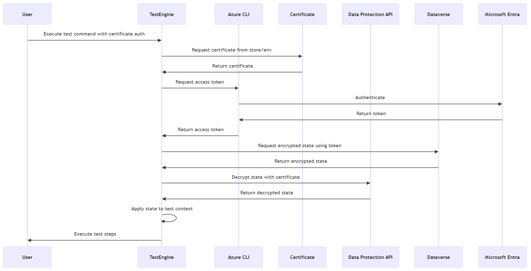
Αρχιτεκτονική ελέγχου ταυτότητας βάσει πιστοποιητικού

Ο έλεγχος ταυτότητας βάσει πιστοποιητικού ενσωματώνεται Dataverse και χρησιμοποιεί πιστοποιητικά X.509 για βελτιωμένη ασφάλεια και κρυπτογράφηση των πληροφοριών σε κατάσταση αδράνειας.

Επισκόπηση του ελέγχου ταυτότητας με χρήση Dataverse

Dataverse Υλοποίηση αποθήκευσης

Η Dataverse υλοποίηση χρησιμοποιεί ένα προσαρμοσμένο αποθετήριο XML για ασφαλή αποθήκευση κλειδιών προστασίας:

Επισκόπηση της Dataverse αποθήκευσης τιμών

Τεχνολογία κρυπτογράφησης

Οι παρακάτω ενότητες περιγράφουν τους αλγόριθμους κρυπτογράφησης και τις προσεγγίσεις διαχείρισης κλειδιών που χρησιμοποιούνται από το Test Engine για την προστασία των δεδομένων ελέγχου ταυτότητας σε κατάσταση αδράνειας και κατά τη μεταφορά.

AES-256-CBC + HMACSHA256

Από προεπιλογή, οι τιμές δεδομένων κρυπτογραφούνται με συνδυασμό AES-256-CBC και HMACSHA256:

Επισκόπηση κρυπτογράφησης Dataverse με χρήση ASP.Net API προστασίας δεδομένων

Η προσέγγιση αυτή παρέχει:

  1. Εμπιστευτικότητα μέσω κρυπτογράφησης AES-256
  2. Ακεραιότητα μέσω επαλήθευσης HMAC
  3. Έλεγχος ταυτότητας της προέλευσης δεδομένων

Ενσωμάτωση API προστασίας δεδομένων

Το Test Engine ενσωματώνεται στο ASP.NET API προστασίας δεδομένων της Core για διαχείριση κλειδιών και κρυπτογράφηση:

Επισκόπηση της χρήσης API Dataverse προστασίας δεδομένων

Υλοποίηση προσαρμοσμένου αποθετηρίου XML

Το Test Engine υλοποιεί ένα προσαρμοσμένο IXmlRepository για Dataverse ενσωμάτωση:

Επισκόπηση της προσαρμοσμένης υπηρεσίας παροχής XML API προστασίας δεδομένων

Πρόσβαση υπό όρους και συμβατότητα MFA

Η αρχιτεκτονική ελέγχου ταυτότητας του Test Engine έχει σχεδιαστεί για να λειτουργεί απρόσκοπτα με Microsoft Entra πολιτικές πρόσβασης υπό όρους:

Επισκόπηση της πολιτικής πρόσβασης υπό όρους και του ελέγχου ταυτότητας πολλών παραγόντων

Ζητήματα ασφαλείας για προχωρημένους

Οι παρακάτω ενότητες επισημαίνουν άλλες δυνατότητες ασφαλείας και ενσωματώσεις που ενισχύουν την προστασία των δεδομένων ελέγχου ταυτότητας και υποστηρίζουν ασφαλείς λειτουργίες σε εταιρικά περιβάλλοντα.

Dataverse Ενοποίηση μοντέλου ασφαλείας

Η μηχανή δοκιμής χρησιμοποιεί Dataverse το ισχυρό μοντέλο ασφαλείας της Test Engine:

  • Ασφάλεια επιπέδου εγγραφής - Ελέγχει την πρόσβαση σε αποθηκευμένα δεδομένα ελέγχου ταυτότητας
  • Μοντέλο κοινής χρήσης- Επιτρέπει την ασφαλή κοινή χρήση δοκιμαστικών πλαισίων ελέγχου ταυτότητας
  • Έλεγχος - Παρακολουθεί την πρόσβαση σε ευαίσθητα δεδομένα ελέγχου ταυτότητας
  • Ασφάλεια σε επίπεδο στήλης- Παρέχει λεπτομερή προστασία ευαίσθητων πεδίων

Διαχείριση διακριτικών Azure CLI

Για Dataverse έλεγχο ταυτότητας, το Test Engine αποκτά με ασφάλεια διακριτικά πρόσβασης:

Επισκόπηση του ελέγχου ταυτότητας βάσει γραμμής εντολών Azure (CLI)

Βέλτιστες πρακτικές ασφάλειας

Κατά την εφαρμογή του ελέγχου ταυτότητας του μηχανισμού δοκιμής, λάβετε υπόψη αυτές τις βέλτιστες πρακτικές ασφαλείας:

  • Πρόσβαση ελάχιστων δικαιωμάτων - Εκχωρήστε ελάχιστα απαραίτητα δικαιώματα για τη δοκιμή λογαριασμών
  • Τακτική εναλλαγή πιστοποιητικών - Περιοδική ενημέρωση πιστοποιητικών
  • Ασφαλείς μεταβλητές CI / CD - Προστασία μεταβλητών διοχέτευσης που περιέχουν ευαίσθητα δεδομένα
  • Έλεγχος πρόσβασης - Παρακολούθηση πρόσβασης σε πόρους ελέγχου ταυτότητας
  • Απομόνωση περιβάλλοντος - Χρησιμοποιήστε ξεχωριστά περιβάλλοντα για δοκιμές

Μελλοντικές βελτιώσεις ασφαλείας

Πιθανές μελλοντικές βελτιώσεις στην αρχιτεκτονική ασφαλείας ελέγχου ταυτότητας περιλαμβάνουν:

  • Ενοποίηση με το Azure Key Vault για βελτιωμένη μυστική διαχείριση
  • Υποστήριξη για διαχειριζόμενες ταυτότητες σε περιβάλλοντα Azure
  • Βελτιωμένες δυνατότητες καταγραφής και παρακολούθησης ασφάλειας
  • Περισσότεροι πάροχοι προστασίας για σενάρια μεταξύ πλατφορμών

Η προστασία δεδομένων στον ASP.NET πυρήνα
API προστασίας δεδομένων των Windows
Microsoft Entra έλεγχος ταυτότητας
Dataverse μοντέλο ασφαλείας
Έλεγχος ταυτότητας βάσει πιστοποιητικού X.509