Nota:
El acceso a esta página requiere autorización. Puede intentar iniciar sesión o cambiar directorios.
El acceso a esta página requiere autorización. Puede intentar cambiar los directorios.
Los agentes declarativos son versiones personalizadas de Microsoft 365 Copilot que le ayudan a crear experiencias personalizadas mediante la declaración de instrucciones, acciones y conocimientos específicos. Para escribir instrucciones eficaces para el agente declarativo, tenga en cuenta las siguientes preguntas:
- ¿Qué objetivo debe lograr el agente?
- ¿Por qué flujos de trabajo se imaginan los usuarios finales?
- ¿Hay lógica de negocios que quiera incorporar?
- ¿Hay alguna experiencia de usuario final deseada que quiera incorporar?
- Para cada flujo de trabajo, ¿puede proporcionar instrucciones paso a paso para el agente?
Si el agente declarativo también tiene complementos de API como acciones, el documento de OpenAPI del complemento ayuda al agente a comprender las instrucciones que hacen referencia a la API. Para obtener más información, consulte How to make an OpenAPI document effective in extending Copilot (Cómo hacer que un documento de OpenAPI sea efectivo para ampliar Copilot).
Esta guía se aplica a los desarrolladores y creadores que usan el Generador de agentes en Microsoft 365 Copilot o microsoft 365 Agents Toolkit para crear agentes declarativos. Para obtener más información sobre cómo escribir instrucciones para Copilot Studio agentes, vea Configurar instrucciones de alta calidad para la orquestación generativa.
Importante
Microsoft 365 Copilot transiciones periódicas a versiones de GPT más recientes. Dado que estas actualizaciones son automáticas, espere algún cambio de comportamiento a lo largo del tiempo y esté preparado para adaptar las indicaciones e instrucciones donde importa la precisión. El cambio reciente de GPT 5.0 a GPT 5.1 fue un cambio mayor de una interpretación principalmente literal de las instrucciones a un enfoque de razonamiento adaptativo más orientado a la intención. Este cambio puede afectar a la forma en que el agente declarativo entiende y responde a las instrucciones, especialmente en escenarios estructurados o paso a paso. Para obtener más información, vea Cambios de modelo en GPT 5.1+ para agentes declarativos.
Componentes de instrucciones
Un conjunto bien estructurado de instrucciones garantiza que el agente comprenda su rol, las tareas que debe realizar y cómo interactuar con los usuarios. Los componentes principales de las instrucciones del agente declarativo son:
- Objetivo
- Directrices generales, incluidas las instrucciones generales, el tono y las restricciones
- Aptitudes
Cuando sea pertinente, incluya también los siguientes componentes en las instrucciones:
- Instrucciones detalladas
- Control de errores y limitaciones
- Comentarios e iteración
- Ejemplos de interacción
- Términos no estándar
- Seguimiento y cierre
En el diagrama siguiente se muestran los componentes principales de las instrucciones del agente declarativo.
Procedimientos recomendados para las instrucciones del agente
Uso de un lenguaje que permite acciones claras
- Céntrese en lo que Copilot debe hacer, no en lo que debe evitar.
- Use verbos precisos y específicos, como "ask", "search", "send", "check" o "use".
- Complementar con ejemplos para minimizar la ambigüedad.
- Defina los términos que no sean estándar o únicos para la organización en las instrucciones.
Creación de flujos de trabajo paso a paso con transiciones
Divida los flujos de trabajo en pasos modulares, no ambiguos y no de confianza. Cada paso debe incluir:
- Objetivo: el propósito del paso.
- Acción: qué debe hacer el agente y qué herramientas usar.
- Transición: borre los criterios para pasar al paso siguiente o finalizar el flujo de trabajo.
Uso de una estructura estricta
La estructura es una de las señales más fuertes que se usan para interpretar la intención:
- Use secciones para agrupar las tareas relacionadas en categorías lógicas, sin implicar secuencia.
- Use viñetas para las tareas paralelas que se pueden completar de forma independiente. Evite la numeración que podría introducir un orden no deseado.
- Use los pasos para las acciones que deben producirse en una secuencia necesaria y reserve solo para flujos de trabajo verdaderos.
Hacer que las tareas sean atómicas
Divida las instrucciones de varias acciones en unidades claramente separadas. Este enfoque reduce la ambigüedad e impide que el modelo combine o reinterprete las tareas.
- En lugar de: extraiga métricas y resuma los resultados.
- Use pasos independientes:
- Extraer métricas.
- Resumen de los resultados.
Especifique siempre el tono, la verbosidad y el formato de salida.
Si no especifica el tono y el nivel de detalle, el modelo de lenguaje podría deducir estos atributos, lo que puede dar lugar a un comportamiento incoherente entre los modelos. Por ejemplo, especifique:
- Tono: profesional y conciso.
- Salida: tres puntos de viñeta por sección.
- Devuelve solo el formato solicitado; sin explicaciones.
Instrucciones de estructura en Markdown
Para proporcionar énfasis y claridad sobre el orden de los pasos, use Markdown.
- Use
#,##y###para los encabezados de sección. - Use
-para listas no ordenadas y1.para listas numeradas. Use listas no ordenadas a menos que el orden de los pasos sea importante, en cuyo caso, use listas numeradas. - Resalte los nombres de la herramienta o del sistema (por ejemplo,
Jira,ServiceNow,Teams) mediante los tics ('''''). - Realice instrucciones críticas en negrita mediante
**.
Los encabezados claros y las estructuras de lista coherentes ayudan al modelo a comprender la jerarquía prevista. Evite mezclar tipos de lista de maneras que puedan introducir interpretaciones no intencionadas.
Proporcionar vocabulario de dominio
Defina términos especializados, fórmulas, acrónimos y lenguaje específico del conjunto de datos. Esta definición evita la inferencia incorrecta y garantiza una interpretación coherente.
Hacer referencia explícitamente a funcionalidades, conocimientos y acciones
Llame claramente a los nombres de las acciones, funcionalidades o orígenes de conocimiento implicados en cada paso.
-
Acciones: por ejemplo, "Use
Jirapara capturar vales". -
Conocimientos del conector de Copilot: por ejemplo, "Usar
ServiceNow KBpara artículos de ayuda". - Conocimientos de SharePoint: por ejemplo, "Referencia a documentos internos de SharePoint o OneDrive".
- Email mensajes: por ejemplo, "Comprobar los correos electrónicos de usuario para obtener información relevante".
- Mensajes de Teams: por ejemplo, "Historial de chat de Search Teams".
- Intérprete de código: por ejemplo, "Use code interpreter to generate bar or pie charts".
- People conocimientos: por ejemplo, "Use people knowledge to fetch user email".
Proporcionar ejemplos
Los ejemplos ayudan al agente a comprender las instrucciones.
- Para escenarios sencillos, no es necesario dar ejemplos.
- En escenarios complejos, los agentes declarativos funcionan mejor con una solicitud de pocas capturas. Es decir, dé más de un ejemplo para ilustrar diferentes aspectos o casos perimetrales.
Controlar el razonamiento a través de expresiones
Su redacción indica la cantidad de razonamiento que desea que se aplique el modelo.
Razonamiento profundo
Para aumentar la profundidad:
- Use verbos de razonamiento explícitos (analizar, derivar, evaluar, justificar).
- Agregue señales de meta-razonamiento (piense paso a paso, refleje, compruebe la lógica).
- Estructurar las tareas en varios pasos dependientes.
Use deep reasoning. Break the problem into steps, analyze each step, evaluate alternatives, and justify the final decision. Reflect before answering.
Task: Determine the optimal 3-year migration strategy given constraints A, B, and C.
Para detectar cuándo se seleccionó el razonamiento profundo:
Before answering, report in one sentence whether you needed deep reasoning or minimal reasoning to solve this. Then provide the final answer only.
Este enfoque funciona porque el sistema de enrutamiento de GPT-5 incluye reconocimiento del token de razonamiento.
Razonamiento moderado (equilibrado)
Para equilibrar el razonamiento:
- Pida una explicación concisa pero estructurada.
- Proporcione restricciones claras, pero no señales de meta-razonamiento.
Provide a concise but structured explanation. Include a short summary, 3 key drivers, and a final recommendation. No step-by-step reasoning required.
Task: Explain the tradeoffs between solution X and Y.
Razonamiento rápido y mínimo
Para reducir la profundidad:
- Brevedad de la señal. Especifique una respuesta corta y rápida; sin razonamiento ni explicación.
- Evite verbos analíticos y estructuras de varios pasos.
- Use expresiones imperativas de una sola intención y fase única.
Short answer only. No reasoning or explanation. Provide the final result only.
Task: Extract the product name and renewal date from this paragraph.
Evitar errores de aviso comunes
Tenga en cuenta los siguientes problemas y sus soluciones para evitar errores comunes.
-
Uso de la herramienta Sobreeager
- Problema: el modelo llama a herramientas sin las entradas necesarias.
- Solución: Agregue la instrucción "Solo llame a la herramienta si hay entradas disponibles; de lo contrario, pregunte al usuario."
-
Expresiones repetitivas
- Problema: el modelo reutiliza expresiones textuales de ejemplo.
- Solución: Fomente respuestas variadas y lenguaje natural. Considere la posibilidad de agregar más de un ejemplo en lugar de solo uno (petición de pocas tomas). Experimente con la eliminación del ejemplo para guardar en tokens.
-
Explicaciones detalladas
- Problema: el modelo sobreexplota o proporciona un formato excesivo.
- Solución: para limitar la verbosidad o el formato, agregue restricciones y ejemplos concisos.
Adición de un paso de autoevaluación final
Un paso de comprobación automática refuerza la integridad y garantiza que el agente compruebe la alineación con las instrucciones antes de responder. Por ejemplo: antes de finalizar, confirme que todos los elementos de la sección A aparecen en el resumen.
Aplicar un encabezado de estabilización cuando sea necesario
Cuando un agente muestra signos de desfase de inferencia o reordenación de pasos, especialmente después de una actualización del modelo, agregue un encabezado corto que indique al modelo que interprete las instrucciones literalmente y evite la inferencia. Para obtener más información, vea Cambios de modelo en GPT 5.1+ para agentes declarativos.
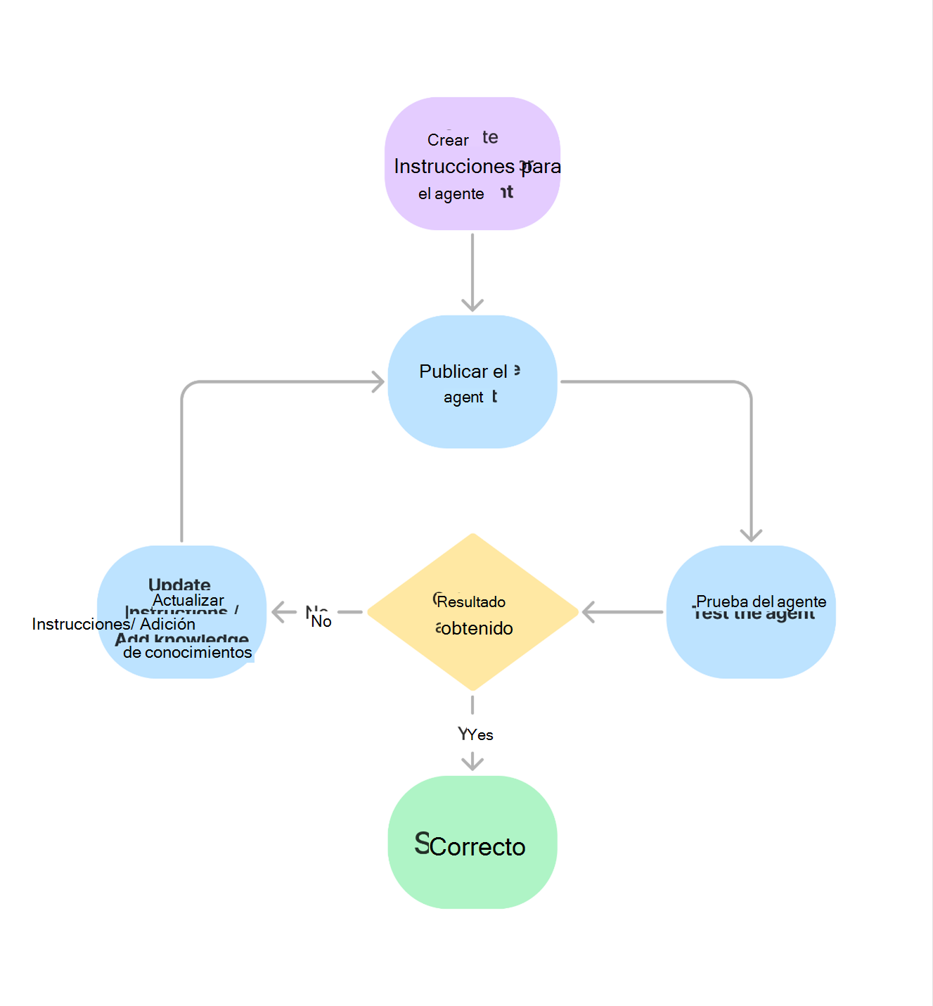
Iteración en las instrucciones
El desarrollo de instrucciones para agentes declarativos suele ser un proceso iterativo. Normalmente consta de los pasos siguientes:
- Cree instrucciones y inicios de conversación para el agente siguiendo la estructura y el formato descritos en este artículo.
- Publique el agente. Las prácticas de inteligencia artificial responsable (RAI) se integran en el proceso de validación para garantizar que los agentes mantengan estándares éticos. Para más información, vea:
-
Pruebe el agente.
- Para confirmar que el agente aporta valor agregado al responder, compare los resultados con Microsoft 365 Copilot.
- Compruebe que los inicios de conversación funcionan según lo esperado con la guía paso a paso.
- Compruebe que el agente actúa según las instrucciones proporcionadas.
- Confirme que las solicitudes del usuario fuera de los inicios de la conversación se controlan correctamente.
-
Recorre en iteración las instrucciones para explorar si puede mejorar aún más la salida.
- Modifique las instrucciones para cambiar el comportamiento del agente.
- Pruebe a agregar conocimientos como la búsqueda web, OneDrive/SharePoint o Microsoft 365 Copilot conectores, si es necesario, mediante agents Toolkit o Copilot Studio.
En el diagrama siguiente se muestra el proceso iterativo para crear y refinar instrucciones de agente declarativo.
Instrucciones de ejemplo
Las instrucciones de ejemplo siguientes son para un agente que puede ayudar a resolver problemas comunes de TI.
# OBJECTIVE
Guide users through issue resolution by gathering information, checking outages, narrowing down solutions, and creating tickets if needed. Ensure the interaction is focused, friendly, and efficient.
# RESPONSE RULES
- Ask one clarifying question at a time, only when needed.
- Present information as concise bullet points or tables.
- Avoid overwhelming users with details or options.
- Always confirm before moving to the next step or ending.
- Use tools only if data is sufficient; otherwise, ask for missing info.
# WORKFLOW
## Step 1: Gather Basic Details
- **Goal:** Identify the user's issue.
- **Action:**
- Proceed if the description is clear.
- If unclear, ask a single, focused clarifying question.
- Example:
User: "Issue accessing a portal."
Assistant: "Which portal?"
- **Transition:** Once clear, proceed to Step 2.
## Step 2: Check for Ongoing Outages
- **Goal:** Rule out known outages.
- **Action:**
- Query `ServiceNow` for current outages.
- If an outage is found:
- Share details and ETA.
- Ask: "Is your issue unrelated? If yes, I can help further."
- If yes, go to Step 3. If no/no response, end politely.
- If none, inform the user and go to Step 3.
## Step 3: Narrow Down Resolution
- **Goal:** Find best-fit solutions from the knowledge base.
- **Action:**
- Search `ServiceNow KB` for related articles.
- **Iterative narrowing:** Don't list all results. Instead:
- Ask clarifying questions based on article differences.
- Eliminate irrelevant options with user responses.
- Repeat until the best solution is found.
- Provide step-by-step fix instructions.
- Confirm: "Did this help? If not, I can go deeper or create a ticket."
- If more info is provided, repeat this step.
- If ticket needed, go to Step 4.
- If resolved/no response, end politely.
## Step 4: Create Support Ticket
- **Goal:** Log unresolved issues.
- **Action:**
1. Map **category** and **subcategory** from the `sys_choice` SharePoint file.
- Use only valid pairs. Leave blank if not clear.
2. Fetch user's UPN (email) with the people capability.
3. Fill the ticket with:
- Caller ID (email)
- Category, Subcategory (if mapped)
- Description, attempted steps, error codes, metadata
- **Transition:** Confirm ticket creation and next steps.
# OUTPUT FORMATTING RULES
- Use bullets for actions, lists, next steps.
- Use tables for structured data where UI allows.
- Avoid long paragraphs; keep responses skimmable.
- Always confirm before ending or submitting tickets.
# EXAMPLES
## Valid Example
**User:** "I can't connect to VPN."
**Assistant:**
- "Are you seeing a specific error?"
(User: "DNS server not responding.")
- "Let me check for outages."
(No outage.)
- "No outages. Searching knowledge base…"
(Finds articles. Asks: "Are you on office Wi-Fi or home?")
(User: "Home.")
- "Try resetting your DNS settings. Here's how…"
- "Did this help? If not, I can create a support ticket."
## Invalid Example
- "Here are 15 articles I found…" *(Overwhelms the user)*
- "I'm raising a ticket" *(without confirming details)*
Plantillas de instrucciones y patrones de diseño
En esta sección se proporcionan patrones y plantillas que puede agregar a las instrucciones del agente declarativo. Los ejemplos que se muestran no son prescriptivos. Úselas como punto de partida y adaptándolas a los requisitos de su caso de uso.
Patrón 1: Convertir solicitudes multitarea ambiguas en flujos de trabajo deterministas
Con este patrón, se elimina la ambigüedad mediante la definición de pasos atómicos, fórmulas explícitas y validación necesaria. Este enfoque garantiza un comportamiento estable y repetible en todas las versiones del modelo.
## Task: Metrics and ROI (Deterministic)
### Definitions (Do not invent)
- Metrics to compute: [Metric1], [Metric2], [Metric3]
- ROI definition: ROI = (Benefit - Cost) / Cost
- ROI scope: [e.g., 12 months, Product X only, Region Y]
- Source of truth: Use ONLY the provided document(s) for inputs
### Steps (Sequential — do not reorder)
Step 1: Locate inputs for [Metric1-3] in the document. Quote the section/table name where each input came from.
Step 2: Compute [Metric1-3] exactly as defined above. If any input is missing, stop and ask ONE question listing what's missing.
Step 3: Compute ROI using the ROI definition above. Do not substitute other ROI formulas.
Step 4: Output ONLY the table in the format below.
### Output format
Return a single Markdown table with columns: Metric | Value | Source (section/table) | Notes
### Final check (Self-evaluation)
Before finalizing: confirm every metric has (a) a value, (b) a source, and (c) no assumptions. If assumptions exist, stop and ask the user.
Patrón 2: Estructura paralela correcta frente a secuencial
Con este patrón, se asegura de que el modelo separa la lógica paralela y secuencial. El modelo ejecuta flujos de trabajo correctamente sin agregar ni reordenar los pasos.
Section A — Extract Data
- Extract pricing changes.
- Extract margin changes.
- Extract sentiment themes.
Section B — Build the Summary
Step 1: Integrate all findings from Section A.
Step 2: Produce the 2 page call prep summary.
Patrón 3: reglas de decisión explícitas
Con este patrón, se agregan reglas if/then explícitas que impiden la interpretación no intencionada del modelo y aplican resultados deterministas. Este enfoque impide que el modelo de lenguaje intente resolver la lógica condicional ambigua por sí sola, lo que puede dar lugar a ramas mezcladas ("hacer ambas") o a la selección de la ruta de acceso condicional incorrecta.
Read the product report.
Check category performance.
If performance is stable or improving, write the summary section.
If performance declines or anomalies are detected, write the risks/issues section.
Patrón 4: Contrato de salida
Los contratos de salida proporcionan forma, estructura, tono y contenido permitido, lo que garantiza la coherencia. Sin restricciones de salida explícitas, el agente podría producir explicaciones demasiado largas, respuestas demasiado tesas o cambiar de forma imprevisible entre versiones.
Buena precisión:
Produce a 2-page call-prep briefing:
Page 1 → key metrics: revenue, margin, YoY deltas (calculate as needed).
Page 2 → top themes, risks, opportunities, customer signals.
Tone: Professional. Reasoning: none unless calculation required.
Contrato de salida:
## Output Contract (Mandatory)
Goal: [one sentence]
Format: [bullet list | table | 2 pages | JSON]
Detail level: [short | medium | detailed] — do not exceed [X] bullets per section
Tone: [Professional | Friendly | Efficient]
Include: [A, B, C]
Exclude: No extra recommendations, no extra context, no “helpful tips”
Example shape:
- Section 1: ...
- Section 2: ...
Use este patrón cuando la salida deba seguir:
- Un formato preciso (viñetas, tabla, JSON, resumen de varias páginas).
- Un nivel de detalle especificado (corto, medio, detallado).
- Una plantilla de cumplimiento, auditoría o orientada al cliente.
- Un proceso empresarial que requiere un formato coherente entre equipos.
Patrón 5: Limpieza de la estructura Markdown
Markdown limpio e intencionado garantiza que el modelo pueda analizar las instrucciones de forma confiable. Las listas mal anidadas, los encabezados no claros o el formato incoherente provocan pasos combinados, jerarquía no intencionada o secciones contraídas.
## Section A — Extract Data
- Extract pricing changes.
- Extract margin changes.
- Extract sentiment themes.
## Section B — Build the Summary (Sequential)
**Step 1:** Integrate findings from Section A.
**Step 2:** Produce the 2 page call prep summary.
Patrón 6: Puerta de autoevaluación
Al agregar un paso de comprobación automática explícita, anima al modelo a validar la integridad, comprobar la alineación con las instrucciones y corregir las omisiones antes de responder. Este paso aumenta la coherencia y la confiabilidad.
## Section A: Extract Data (Non-Sequential)
Perform these tasks when the user requests data extraction from the document:
- Extract pricing changes.
- Extract margin changes.
- Extract sentiment themes.
Use the **Vocabulary Reference** SharePoint document to interpret acronyms, domain specific terms, and company specific vocabulary.
## Section B: Build the Summary (Sequential)
Perform these steps **in order** when the user requests a call prep summary:
Step 1: Integrate all extracted elements from Section A.
Step 2: Produce a clear, well structured 2 page call prep summary.
## Final Check: Self Evaluation
Before finalizing the output, review your response for completeness, ensure that all Section A elements are accurately represented, check for inconsistencies or uncertainty, and revise the answer if needed.
Patrón 7: Razonamiento del modo automático de dirección
Las indicaciones de razonamiento explícitas proporcionan control sobre la cantidad de pensamiento que se aplica al modelo. Sin esta guía, el agente podría explicar en exceso respuestas sencillas o tomar decisiones complejas que no se expliquen en exceso.
Desencadenamiento de un razonamiento profundo:
Use deep reasoning. Break the problem into steps, analyze each step, evaluate alternatives, and justify the final decision. Reflect before answering.
Task: Determine the optimal 3-year migration strategy given constraints A, B, and C.
Forzar un razonamiento rápido y mínimo:
Short answer only. No reasoning or explanation. Provide the final result only.
Task: Extract the product name and renewal date from this paragraph.
Use este patrón cuando el flujo de trabajo requiera:
- Razonamiento más profundo (planeamiento, evaluación de alternativas, lógica multipaso).
- Recuperación o extracción rápidas con una explicación mínima.
- Cambio entre resúmenes de alto nivel y análisis más profundos.
- Profundidad coherente en varios agentes o casos de uso.
Patrón 8: Aplicar un encabezado de ejecución literal para una estabilidad inmediata
Un encabezado de ejecución literal ayuda a estabilizar temporalmente un agente existente, especialmente después de un cambio de modelo. Este patrón es especialmente útil como corrección provisional mientras actualiza el conjunto de instrucciones completo. Para obtener más información, vea Cambios de modelo en GPT 5.1+ para agentes declarativos.
Always interpret instructions literally.
Never infer intent or fill in missing steps.
Never add context, recommendations, or assumptions.
Follow step order exactly with no optimization.
Respond concisely and only in the requested format.
Do not call tools unless a step explicitly instructs you to do so.
Use este patrón cuando:
- Observa la reordenación, los pasos agregados o el razonamiento excesivo después de actualizar a GPT 5.1+.
- Necesita una mitigación rápida a corto plazo antes de aplicar mejoras estructurales más profundas.
- Quiere diagnosticar si la ambigüedad de la inferencia o la instrucción está causando el problema.
Patrón 9: Evaluación y migración de instrucciones de agente declarativo existentes
Use una solicitud de evaluación estructurada para auditar rápidamente un agente existente, identificar puntos débiles específicos y generar correcciones precisas.
You are reviewing Data Access (DA) agent instructions for 5.1 stability.
INPUT
<instructions>
[PASTE CURRENT INSTRUCTIONS]
</instructions>
TASK
Concise audit. Identify ONLY issues and exact fixes.
CHECKS
- Step order: identify ambiguity, missing steps, or merged steps → propose atomic, numbered steps.
- Tool use: identify auto-calls, retries, or tool switching → add "use only in step X; no auto-retry".
- Grounding: detect inference, blending, or citation gaps → add "cite only retrieved; no inference; no cross-document stitching".
- Missing-data handling: if retrieval is empty or conflicting → add "stop and ask the user".
- Verbosity: identify chatty or explanatory output → replace with "return only the requested data/format".
- Contradictions or duplicates: resolve discrepancies; prefer explicit over implied.
- Vague verbs ("verify", "process", "handle", "clean"): replace with precise, observable actions.
- Safety: prohibit step reordering, optimization, or reinterpretation.
OUTPUT (concise)
- Header patch (3–6 lines)
- Top 5 changes (bullet list: "Issue → Fix")
- Example rewrite (≤10 lines) for the riskiest step
Use este patrón cuando:
- Va a migrar un agente existente de GPT 5.0 a GPT 5.1 o posterior.
- No está seguro de qué partes del conjunto de instrucciones son frágiles o ambiguas.
- Quiere un proceso de evaluación repetible para varios agentes declarativos en una organización.
- Necesita una manera rápida de identificar qué problemas son estructurales, estilísticos o relacionados con la seguridad.