Motor de SQL Server Extended Events
El motor de Extended Events SQL Server es una colección de servicios y objetos que:
Habilita la definición de eventos.
Habilita el procesamiento de los datos de eventos.
Administra los objetos y servicios de Extended Events en el sistema.
Mantiene una lista de las sesiones de Extended Events y administra el acceso a dicha lista.
El motor de Extended Events no proporciona eventos o acciones que se van a llevar a cabo cuando se activa un evento. Los procesos que utiliza el motor de Extended Events definen la interacción con el motor. Estos procesos agregan los puntos de evento y proporcionan las acciones que se van a llevar a cabo en respuesta a la activación de eventos.
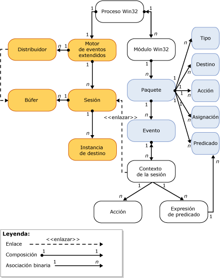
La ilustración siguiente muestra una vista simplificada de una sesión de Extended Events. Para obtener más información, vea Sesiones de SQL Server Extended Events.
.gif)
Tenga en cuenta lo siguiente:
Cada proceso de Windows puede tener uno o más módulos (proceso Win32, módulo Win32). También se les conoce como módulos binarios o ejecutables.
Cada uno de los módulos de los procesos de Windows puede contener uno o varios paquetes de Extended Events (Paquete), que contienen uno o más objetos de Extended Events (Tipo, Destino, Acción, Asignación, Predicado y Evento).
Dentro de un proceso de host solo puede haber una instancia del motor de Extended Events (Motor de Extended Events) que:
Administra algunos aspectos de la sesión (por ejemplo, enumerar las sesiones).
Administra el envío (Distribuidor). Es similar a un grupo de subprocesos.
Administra los búferes de la memoria (Búfer) para los eventos. Cuando se llenan los búferes, los búferes se envían a los destinos.
Una vez que se crea una sesión y, opcionalmente, los eventos se enlazan a la sesión (Contexto de la sesión):
Las instancias de los destinos (Instancia de destino) también pueden crearse y agregarse a la sesión.
Cuando se llenan los búferes, dichos búferes se envían a los destinos.
Vea también