Diagrama de información general de gráfico de definición de informe
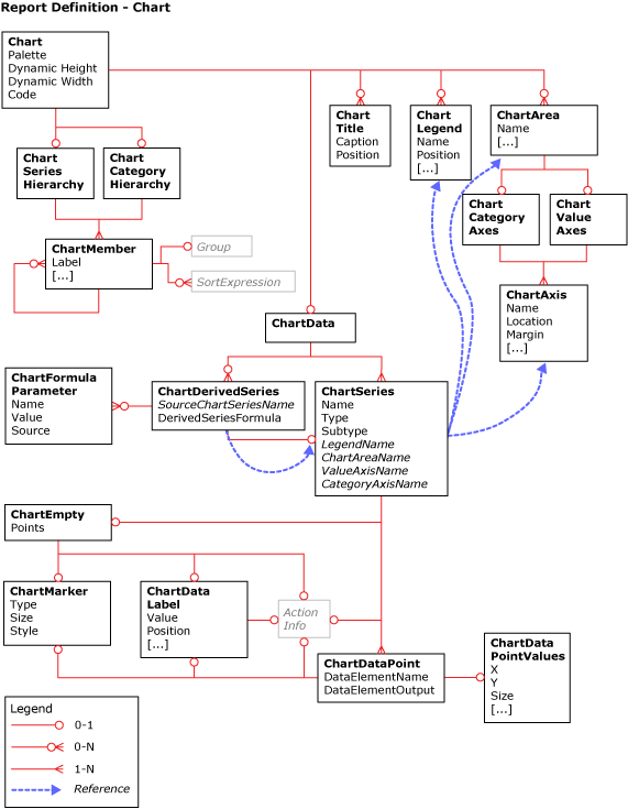
El diagrama siguiente muestra las relaciones de algunos de los elementos de gráficos en el lenguaje RDL (Report Definition Language).
.gif)
Vea también
Arakatzailea ez da onartzen jada.
Bertsio-berritu Microsoft Edge-ra etekin handiena ateratzeko eginbide berrienei, segurtasun-eguneratzeei eta laguntza-teknikoari.
Oharra
Baimena behar duzu orria atzitzeko. Direktorioetan saioa has dezakezu edo haiek alda ditzakezu.
Baimena behar duzu orria atzitzeko. Direktorioak alda ditzakezu.
El diagrama siguiente muestra las relaciones de algunos de los elementos de gráficos en el lenguaje RDL (Report Definition Language).
.gif)